Fig. 6

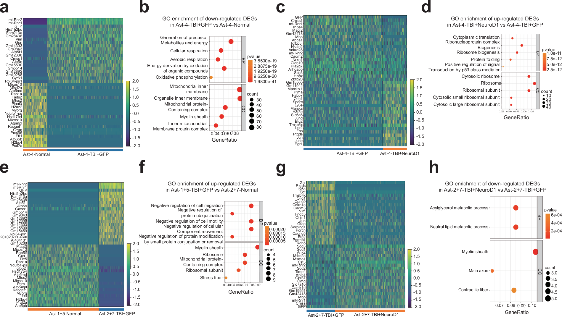
Differentially expressed genes and GO pathway enrichment in other astrocyte subclusters. (a) Heatmap of top 20 DEGs in astrocytes subcluster 4 between the Normal and TBI + GFP groups. (b) GO enrichment of down-regulated subcluster 4 DEGs in TBI + GFP vs Normal group. (c) Heatmap of top 20 DEGs in astrocytes subcluster 4 between the TBI + GFP and TBI + NeuroD1 groups. (d) GO enrichment of up-regulated subcluster 4 DEGs in TBI + NeuroD1 vs TBI + GFP group. (e) Heatmap of top 20 DEGs in astrocytes between the Normal (subclusters 1 and 5) and TBI + GFP (subclusters 2 and 7) groups. (f) GO enrichment of up-regulated DEGs in TBI + GFP (subclusters 2 and 7) vs Normal (subclusters 1 and 5) group. (g) Heatmap of top 20 DEGs in astrocytes subclusters 2 and 7 between the TBI + GFP and TBI + NeuroD1 group. (h) GO enrichment of up-regulated subcluster 2 and 7 DEGs in TBI + NeuroD1 vs TBI + GFP group. Color: -log₁₀ adjusted P-value; Size: Gene proportion.