Abstract
Zinc finger gene 217 (ZNF217) is a candidate gene of polycystic ovary syndrome (PCOS) which is vulnerable to ovarian hyperstimulation syndrome (OHSS). However, the relationship between ZNF217 and OHSS is largely unknown. Our study demonstrated that ZNF217 was mainly distributed in the granulosa cells of rat ovary. Significantly higher expression of ovarian ZNF217 was detected in OHSS rats, being consistent with serum 17β-estradiol concentration and ovarian aromatase. Moreover, OHSS rats also showed decreased ovarian TSP-1 mRNA, an acknowledged VEGF signaling suppressor. The same changes were detected in human granulosa cells and follicular fluid. Thus, the increased ZNF217 and decreased TSP-1 may participate in OHSS onset. In vitro experiment revealed that ZNF217 positively regulated E2 synthesis through promoting cAMP response element binding protein (CREB) and thereby CYP19A1 in KGN cells. Furthermore, ZNF217 negatively regulated TSP-1 in KGN cells while TSP-1 promoted claudin1 and inhibited nitric oxide (NO) in HUVECs and HAECs. Both of claudin1 and NO are responsible for the regulation of vascular permeability (VP). Therefore, we demonstrated that ZNF217 contributed to OHSS onset through promoting E2 synthesis and the increase of VP. Moreover, the increased ZNF217 and decreased TSP-1 provided new targets for the prevention or treatment of OHSS in the future.
Similar content being viewed by others
Introduction
Ovarian hyperstimulation syndrome (OHSS) is an iatrogenic and serious complication after ovarian stimulation. The ovarian enlargement, ascites, high level of 17 β-estradiol (E2) and high vascular permeability (VP) are the features of OHSS1. High serum E2 level on the day of human chorionic gonadotropin (hCG) administration is considered as a risk factor for the incidence of OHSS2. Thus, serum E2 plays an indispensable role in OHSS onset and some E2 inhibition drugs have been used in clinic to induce ovulation as well as preventing OHSS3.
Vascular endothelium growth factor (VEGF) promoted VP, another characteristic of OHSS, by binding to and phosphorylating VEGF receptor 2 (VEGFR2) in endothelial cells4. Estrogen receptor α (ERα) is a positive regulator of VEGF in MCF-7 cells5.
Zinc finger gene 217 (ZNF217) is a potential oncogene which located on chromosome 20q13.26. The 8 zinc fingers inside it and the complex of ZNF217 and transcriptional co-repressor CoREST provide evidences for the role of ZNF217 as a transcription factor7. ZNF217 provides a selective advantage to cancer cells by inducing resistance to chemotherapy, in particular through interfering with survival pathways or deregulating apoptotic signals8. Previous study showed that ZNF217 and ERα proteins bound to each other in breast cancer cells while ERα positively regulated the expression of VEGF 5. Besides, ZNF217 promotes the ERα-dependent transcription of the downstream genes by enhancing the recruitment of ERα to its estrogen response elements (ERE)9. Thus, ZNF217 may also participate in the regulation of VEGF and OHSS. Moreover, ZNF217 is a candidate gene of PCOS, regarded as a high risk factor of OHSS onset10. Thus, we suppose that ZNF217 is involved in the pathogenesis of OHSS11, 12. However, most previous researches about ovarian ZNF217 are related to poor patient survival in ovarian cancer13 or growth and survival of ovarian clear cell carcinoma (OCCCs)14. Therefore, the location of ZNF217 in normal ovaries as well as the relationship between ZNF217 and OHSS will still need to be studied.
Thrombospondin-1 (TSP-1) is a large matricellular glycoprotein which is distributed in different types of cells. It was first discovered in 1971 from α granules of platelet and took part in the promotion of platelet aggregation and related hemostatic functions15. Besides of thrombosis regulation, TSP-1 also participates in angiogenesis suppression by inhibiting the expression and downstream factors of VEGF which is an important inducer of high VP16. Furthermore, nitric oxide (NO) is of vital importance in VP regulation and TSP-1 has been found to function as an inhibitor of NO synthesis and signaling pathway after binding with one of its receptors CD4717. In a word, TSP-1 may also be involved in OHSS development through VP regulation. TSP-1 is regulated by ER18 while ZNF217 binds to ERα and strengthens its function. Moreover, the result of CHIP-seq in MCF-7 cell line indicated that ZNF217 bond to the promoter of TSP-1 directly19. Therefore, TSP-1 may be regulated by ZNF217 in the ovary and is involved in OHSS onset.
Previous evidences have indicated the possible role of ZNF217 in the pathogenesis of OHSS. Therefore, our study investigated the distribution as well as the functions of ovarian ZNF217 in the development of OHSS.
Results
Localization of ZNF217 in rat ovary
ZNF217 appeared in the oocytes, granulosa cells and theca cells in the growing follicles of control rats (Fig. 1A,B) while immunostaining was mainly present in the luteinized granulosa cells of mature corpora lutea after ovulation (Fig. 1C). Highest expression level of ZNF217 was observed in the granulosa cells and luteal cells with immunostaining concentrated both in the nucleus and cytoplasm (Fig. 1B). Thus, ZNF217 was widely distributed in the ovaries, including follicles and corpus luteum.
The expression of ovarian ZNF217 was increased in OHSS rats while ovarian TSP-1 decreased
The high ovarian size, ovarian weight, abdominal vascular permeability and ovarian VEGF of OHSS rats demonstrated that our OHSS model was successful (Supplemental Fig. 1). The expression of ovarian ZNF217 of OHSS group was significantly higher than control group (p = 0.03) (Fig. 2A), being consistent with ovarian aromatase (key enzyme of E2 synthesis) (p = 0.04) (Fig. 2A) and serum E2 concentration (Fig. 2B). Moreover, ovarian TSP-1 mRNA considerably decreased in the OHSS rats (Fig. 2C), which was contrary to the expression of ZNF217.
The expression of ovarian ZNF217 and ovarian TSP-1 in OHSS and control rats. (A) Western blot analysis of ovarian ZNF217 and aromatase both in control and OHSS rats (n = 5). Immunoblot signals were quantified by densitometry, and normalized with GAPDH. (B) Serum E2 concentration of control and OHSS rats before hCG administration (n = 5). (C) The expression of ovarian TSP-1 mRNA in control and OHSS rats (n = 5). *P < 0.05, **P < 0.01. Data were expressed as mean ± SD. Western blots are the representative images.
Patients at high risk of OHSS showed an increased expression of ZNF217 in the granulosa cells with a decreased TSP-1 in the follicular fluid
Human granulosa cells and follicular fluid of patients at high risk of OHSS displayed the same trend as OHSS rat models. Both ZNF217 mRNA (control n = 10, OHSS n = 13) (t = −4.172, p = 0.001) and CYP19A1 mRNA (control n = 10, OHSS n = 13) (t = −2.259, p = 0.043) was highly expressed in the granulosa cells of high risk OHSS patients (Fig. 3A,B). Furthermore, the TSP-1 concentration of follicular fluid was significantly decreased in OHSS group compared with control group (control n = 32, OHSS n = 17) (t = 3.796, p < 0.001) (Fig. 3C). The clinic information of patients has been presented in Supplemental Table.
The expression of ZNF217 and TSP-1 of OHSS and control patients. (A) The expression of ZNF217 mRNA in the ganulosa cells of high risk OHSS and control patients (control n = 10, OHSS n = 13) (t = −1.963, p = 0.064). (B) The expression of CYP19A1 mRNA in the ganulosa cells of high risk OHSS and control patients (control n = 10, OHSS n = 13). (C) The TSP-1 concentration of the follicular fluid of the high risk OHSS and control patients (control n = 32, OHSS n = 17) (t = 3.796, p < 0.001). *P < 0.05, **P < 0.01.
ZNF217 positively regulated E2 synthesis through CREB1 and aromatase in KGN cells
Both OHSS rat models and clinic human samples showed that ZNF217 was increased during OHSS onset, being consistent with high serum E2 concentration. Moreover, ZNF217 expressed in the granulosa cells of ovary which were the main source of E2 synthesis20. Thus, we supposed that ZNF217 might participate in E2 synthesis. KGN, a human granulosa cell line, has the expression of ZNF217 and takes part in E2 synthesis21. Thus, KGN cells were chosen as the in vitro cell line to investigate the relationship between ZNF217 and E2 synthesis. ZNF217 mRNA was reduced to less than 30 % compared with control group after specific siRNA treatment and the expression of CYP19A1 also significantly decreased both in mRNA and protein levels (mRNA p = 0.016, protein p = 0.007) (Fig. 4A,B). Moreover, decreased expression of total cAMP response element binding protein 1 (CREB1) was also observed after the reduction of ZNF217 (mRNA p = 0.002, protein p = 0.001) (Fig. 4A,B). Thus, ZNF217 was involved in the regulation of CREB1, the upstream regulator of CYP19A1. The concentration of E2 in culture medium of KGN cells was also significantly reduced (p = 0.026) (Fig. 4C) after ZNF217 knock-down. Therefore, ZNF217 was involved in E2 synthesis through positively regulating CREB1 and thereby CYP19A1. ZNF217 vector transfection induced the over-expression of ZNF217 both in mRNA and protein level (Fig. 4D,E). Aromatase and total CREB1 also increased in line with the increase of ZNF217 both in mRNA and protein levels (aromatase p = 0.013, CREB1 p = 0.033) (Fig. 4D,E). Finally, the increased E2 concentration in the culture medium after ZNF217 over-expression verified the positive regulation of ZNF217 to E2 synthesis in the granulosa cells (p = 0.001) (Fig. 4F).
ZNF217 positively regulated E2 synthesis through CREB1 and aromatase in KGN cells. (A) The expression of ZNF217, CREB1 and CYP19A1 mRNA after ZNF217 knock-down (n = 3). (B) Western blot analysis of ZNF217, total CREB and Aromatase after ZNF217 knock-down (n = 3). Immunoblot signals were quantified by densitometry, and normalized with GAPDH. ZNF217 siRNA was transfected into KGN cells for 48 h before the expression of downstream factors were detected. (C) E2 concentration in culture medium of KGN cells after ZNF217 reduction (n = 3). KGN cells were pretreated with testosterone (10−7 mol/l) and E2 concentration in the culture medium was detected 3 h later. (D) The expression of ZNF217, CREB1 and CYP19A1 mRNA after ZNF217 over-expression (n = 3). (E) Western blot analysis of ZNF217, total CREB and Aromatase after ZNF217 over-expression (n = 3). Immunoblot signals were quantified by densitometry, and normalized with GAPDH. (F) E2 concentration in the culture medium of KGN cells after ZNF217 over-expression (n = 3). *P < 0.05, **P < 0.01. Data were expressed as mean ± SD. Western blots are the representative images.
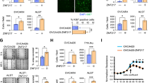
ZNF217 inhibited TSP-1 in KGN cells and then TSP-1 increased VP through CD36 and CD47 in human umbilical vein endothelial cells (HUVECs) and human aorta endothelial cells (HAECs)
Significantly reduced ovarian TSP-1 was detected in both patients at high risk of OHSS and OHSS rat models, which displayed an opposite direction to ZNF217. Thus, TSP-1 may be negatively regulated by ZNF217 and play a role in OHSS onset. In KGN cells, TSP-1 mRNA significantly increased after ZNF217 reduction (p = 0.002) (Fig. 5A) while it was reduced after the over-expression of ZNF217 (p = 0.002) (Fig. 5B). Therefore, ZNF217 negatively regulated TSP-1 mRNA in granulosa cells. TSP-1 is a well-known suppressor of VEGF pathway and NO synthesis, implying its function in VP regulation. Both HUVECs and HAECs are endothelial cells which are involved in the regulation of VP. And TSP-1 of the follicular fluid could affect the biological behavior of the ovarian endothelial cells. Thus, HUVECs and HAECs were chosen to investigate the relationship between ZNF217, TSP-1 and VP. The expression of VEGF showed no significant change both after TSP-1 reduction (Fig. 5C) and TSP-1 protein treatment (Fig. 5D) in HUVECs. Thus, TSP-1 didn’t directly regulate the expression of VEGF in HUVECs. However, claudin1, which is the downstream factor of VEGF pathway and regulates VP, significantly decreased after TSP-1 reduction (p = 0.024) and increased after TSP-1 protein treatment (p = 0.017) (Fig. 5E). Moreover, the promotion function of TSP-1 to claudin1 was inhibited after CD36 knock-down (p = 0.012) (Fig. 5E). It indicated the positive regulation of TSP-1 to claudin1 through CD36 in HUVECs. Meanwhile, NO, a well-known VP enhancer, significantly increased after TSP-1 reduction (p = 0.027) and decreased after TSP-1 protein treatment (p = 0.025) (Fig. 5F). After CD47 reduction, the inhibition of TSP-1 protein to NO was reversed (p = 0.013). Thus, TSP-1 inhibited NO synthesis after binding with CD47 in HUVECs.
ZNF217 inhibited TSP-1 in KGN cells and then increased VP in HUVECs. (A) The expression of TSP-1 mRNA after ZNF217 knock-down in KGN cells. (B) The expression of TSP-1 mRNA after ZNF217 over-expression in KGN cells. (C) The expression of VEGF mRNA and western blot analysis of VEGF after TSP-1 reduction in HUVECs. (D) The expression of VEGF mRNA and western blot analysis of VEGF after TSP-1 protein (50 ng/ml) treatment for 24 h in HUVECs. Immunoblot signals were quantified by densitometry, and normalized with GAPDH. E, The expression of claudin1 mRNA level after TSP-1 reduction, TSP-1 (50 ng/ml) treatment for 24 h and CD36 knock-down in HUVECs. After CD36 siRNA treatment for 48 h, HUVECs were treated with TSP-1 protein (50 ng/ml) for another 24 h. F, NO concentration of cell lysis of HUVECs after TSP-1 knock-down, TSP-1 protein treatment for 24 h and CD47 reduction. *P < 0.05, **P < 0.01. n = 3 separate experiments. Data were expressed as mean ± SD. Western blots are the representative images.
There was no significant difference in NO concentration between the control group and the group treated with 50 ng/ml TSP-1 in HAECs though the decreasing tendency after the treatment consist with that in HUVECs (Supplemental Fig. 2B). Except the above result, other results of NO concentration and the mRNA expression of claudin1 in HAECs, two makers of VP, were as the same as those in HUVECs (Supplemental Fig. 2A,B). However, TSP-1 inhibited the expression of VEGF in HAECs which was not observed in HUVECs (Supplemental Fig. 2C). We speculated that TSP-1 might affect VP via directly inhibiting the expression of VEGF and downstream NO and claudin1 in HAECs, while TSP-1 probably affected VP by altering the signaling pathway not the expression of VEGF in HUVECs. In a word, ZNF217 positively regulated VP through inhibiting TSP-1 and thereby inhibiting claudin1 as well as promoting NO synthesis.
Discussion
ZNF217 is a candidate oncogene which promoted the invasion and migration of breast and ovarian cancers9, 22. Recent studies indicated that ZNF217 was a risk gene of PCOS which was vulnerable to OHSS onset23 and it enhanced the function of ERα in breast cancers10. Moreover, the increased ovarian ZNF217 was detected in OHSS rats in our study. Based on previous results, we supposed that ZNF217 was closely related to OHSS. PMSG treatment promoted the development of follicles in rats so that most of follicles of control rats were antral follicles with follicullar antrum. In control groups, ZNF217 was mainly expressed in the granulosa cells of antral follicles, the main source of E2 synthesis24. Meanwhile, OHSS rats showed an increased serum E2 level, being consistent with ovarian ZNF217. Therefore, ZNF217 may be involved in the synthesis of E2 as well as the pathogenesis of OHSS.
In the ovary, local E2 acts in concert with the gonadotropins secreted from the anterior pituitary, especially follicle stimulating hormone (FSH), to provide for successful folliculogenesis. Aromatase, encoded by CYP19A1, is one of key enzymes of E2 synthesis and participates in the normal progress of the menstrual/estrous cycle25. The reduced E2 concentration and aromatase expression in KGN cells after ZNF217 siRNA treatment indicated that ZNF217 positively regulated the synthesis of E2 through promoting aromatase. It is well accepted that FSH is the major inducer of aromatase activity in granulosa cells26. FSH stimulates the increase of cyclic adenosine monophosphate (cAMP) and the activation of cAMP-dependent protein kinase A (PKA)27. Then the activated PKA promotes the phosphorylation of cAMP-responsive element binding (CREB1) protein and triggers the binding of CREB1 to the promoter region of CYP19A1 28. Thus, the cAMP/PKA/CREB pathway is considered to be the primary signaling cascade through which the promoter of CYP19A1 is regulated. Furthermore, CHIP-Seq in breast cancer cells indicated that CREB1 was the target gene of ZNF217 and two binding sites in the promoter region of CREB1 could be recognized by ZNF21719. Thus, we detected the relationship between ZNF217 and CREB1. CREB1 dramatically decreased after ZNF217 knock-down in KGN cells. Over-expression of ZNF217 verified the positive regulation of ZNF217 to E2 synthesis. Thus, ZNF217 promoted CREB1 and then activated the synthesis of E2 through regulating aromatase. Apparently, ZNF217 was involved in the pathogenesis of OHSS.
TSP-1 is a potent VEGF pathway inhibitor while VEGF plays an indispensable role in OHSS onset. It is now apparent that the secreted protein TSP-1 inhibits NO production and NO signaling through endothelial cell nitric oxide synthase (e-NOS) after the activation of CD47. In addition, TSP-1 can be secreted by platelet and plays a mechanistic role in modulating thrombosis in the presence of von willebrand factor (VWF), which is also closely related to OHSS29. Thus, we assumed that TSP-1 played a role in OHSS onset. The significantly decreased TSP-1 both in the follicular fluid of patients at high risk of OHSS and the ovaries of OHSS rats certified the relationship between OHSS and TSP-1.
ZNF217 binds with ERα and enhanced the regulation of ERα to downstream factors while TSP-1 was negatively regulated by E2 in endometrial stromal cells. Moreover, OHSS patients showed an increased ZNF217 level, being contrary to TSP-1. Thus, ZNF217 may be involved in TSP-1 regulation. TSP-1 mRNA significantly increased after ZNF217 reduction and decreased after ZNF217 over-expression in KGN cells. Therefore, TSP-1 was negatively regulated by ZNF217 in human granulosa cells. TSP-1 of granulosa cells could be secreted into follicular fluid and peripheral circulation to affect other cells of human tissues. VEGF pathway and NO can be regulated by TSP-1 and promote the increase of VP. Thus, TSP-1 exerts its functions about OHSS mainly in endothelial cells. Controversial results were identified about the regulation of TSP-1 to the expression of VEGF in HUVECs and HAECs. However, the results were consistent with previous reports which indicated that the effect of TSP-1 on VEGF differs in various kinds of cells. In the granulosa cells of mouse, TSP-1 has a direct inhibitory effect on VEGF by binding to the growth factor and internalizing it via low density lipoprotein receptor-related protein-1 (LRP-1)30. But in the choroidal endothelial cells of mouse, TSP-1 affected the expression of VEGER rather than VEGF directly31. Moreover, TSP-1 modulated VEGF signaling via CD36 and CD47 by affecting the phosphorylation of VEGFR2 in endothelial cells16, 32. Therefore, we detected the downstream factors of VEGF which were related to the regulation of VP in HUVECs and HAECs. Claudin1 is a tight junction protein of endothelial cells and it enhances cell junction and regulates VP. In our study, TSP-1 positively regulated claudin1 after combination with CD36. Moreover, TSP-1 also negatively regulated NO production, which was consistent with previous view that TSP-1 inhibited NO signaling after binding with CD47. Thus, ZNF217 increased VP through inhibiting TSP-1 and thereby promoting NO as well as inhibiting claudin1. In conclusion, the high-expression of ZNF217 in the granulosa cells induced a decreased TSP-1 in the follicular fluid. Then the decreased TSP-1 promoted the VP of ovarian endothelial cells and resulted in ovarian edema as well as ovarian enlargement, contributing to the pathogenesis of OHSS.
Acoording to our study, high ZNF217 in human granulosa cells promoted CREB1 and aromatase, resulting in high E2 synthesis. Subsequently, E2 was secreted into serum and participated in the pathogenesis of OHSS. Meanwhile, ZNF217 of granulosa cells also inhibited the expression of TSP-1, resulting in a low TSP-1 concentration in follicular fluid. TSP-1 was secreted into the follicular fluid and peripheral circulation to exert its function. The decreased TSP-1 enhanced NO synthesis and NO signaling after binding with CD4717. Moreover, low level of TSP-1 also decreased its inhibition to VEGF pathway and suppressed claudin1 through binding with CD36, leading to a high VP (Fig. 6).
The proposed working model illustrates the mechanism underlying the promotion of ZNF217 to OHSS onset. High expression of ZNF217 in human granulosa cells promoted the transcription of CREB1 and thereby regulating aromatase. Then high E2 was secreted into serum and participated in the pathogenesis of OHSS. ZNF217 in granulosa cells also inhibited the expression of TSP-1, resulting in a low TSP-1 concentration in the follicular fluid. The decreased TSP-1 was secreted to follicular fluid and peripheral circulation to enhance NO synthesis and suppress claudin1, leading to a high VP in endothelial cells. Therefore, ZNF217 triggers OHSS onset by promoting E2 synthesis and inhibiting TSP-1. Green lines indicate promotion function while red lines suggest suppression.
In conclusion, we clarified that ZNF217 triggered OHSS onset through promoting E2 synthesis and inhibiting TSP-1. Moreover, the increased ZNF217 and decreased TSP-1 provided potential targets for the treatment of OHSS in the future.
Material and Methods
Animal models
Immature 22-day-old female Wistar rats were fed ad libitum with a 12-hour light and 12-hour dark schedule and the rats were divided into two groups. OHSS group: Rats were given 10 IU PMSG (PROSPEC, East Brunswick, USA) by subcutaneous injection for 4 consecutive days to stimulate follicles development and then 30 IU hCG on the 5th day to induce ovulation33 (n = 5). Control group: 24-day-old rats were given 10 IU PMSG and 10 IU hCG 2 days later to mimic a routine ovarian stimulation protocol. All the rats were killed by decapitation after hCG administration for 48 h.
All rat experimentation was conducted in accord with accepted standards of human animal care, as outlined in the Ethical Guidelines and the studies were approved by the Institutional Review Board of Ren Ji Hospital, School of Medicine, Shanghai Jiao Tong University.
Clinical sample collection
Patients with high level of E2 (serum E2 level on the day of hCG administration was more than 6000 pg/ml) or more than 25 dominant follicles were identified as patients at high risk of OHSS. Follicles whose diameter was larger than 1.4 cm on the ovum retrieval day during IVF cycles were identified as dominant follicles. Cases with low level of E2 (< 4000 pg/ml) were chosen as the control group. Follicular fluid and granulosa cells from patients on the retrieval day were collected. The granulosa cells were purified with Ficoll-PaqueTM PLUS (GE-HealthCare Bio-Science, Uppsala, Sweden) and the granulosa cells were relatively pure. The follicular fluid of dominant follicle was centrifuged at a speed of 12000 rpm/min for 5 min before detection.
All the procedures were reviewed and approved by the Institutional Review Board of Ren Ji Hospital, School of Medicine, Shanghai Jiao Tong University (approval number 2015102306). The methods were carried out in accordance with the relevant guidelines and the informed consent was obtained from all subjects.
Immunohistochemistry
The ovaries of OHSS and control rats were fixed with 4 % paraformaldehyde and embedded in paraffin. Then 5 μm sections were prepared which followed by deparaffinization and rehydration through a graded ethanol series. The tissue sections were blocked using rabbit serum for 1 h at room temperature and incubated with anti-ZNF217 antibody (Santa Cruz Biotechnology, Santa Cruz, CA, USA) (1:100) overnight at 4 °C in a dark chamber. After being washed with PBS, the sections were incubated with secondary antibody (1:400) for 1 h at room temperature and then the color reaction was visualized by exposure to diaminobenzidine (DAB) for 2 min. To test the specificity of immunocytochemical staining, separate tissue sections were exposed to preimmune serum instead of the primary antibody (negative control).
Western Blot
Thirty μg of protein were loaded onto 10 % SDS gel coupled with loading buffer. Then the protein was transferred to nitrocellulose (NC) membrane and the nonspecific binding sites were blocked using 5 % non-fat dry milk. Then the NC membrane was incubated with diluted anti-ZNF217 antibody (Santa Cruz Biotechnology, Santa Cruz, CA, USA) (1:200), anti-total CREB antibody (Santa Cruz Biotechnology, Santa Cruz, CA, USA) (1:200), anti-aromatase antibody (Abcam, Cambridge, UK) (1:1000), anti-VEGF antibody (Santa Cruz Biotechnology, Santa Cruz, CA, USA) (1:200) at 4 °C for overnight. After washing with TBST, membrane was incubated with diluted peroxidase-conjugated secondary antibodies for 1 h at room temperature. At last, the protein signals were detected using ECL western blotting substrate.
RNA extraction and real-time PCR
Total RNA from cells or tissues was extracted using animal total RNA isolation kit (FOREGENE, Chengdu, China) and then reversely transcripted into cDNA (TAKARA, Dalian, China).The expression of target genes were detected using real-time polymerase chain reaction (RT-PCR) and then we analyzed the results by ΔΔCt method. The housekeeping genes were β-ACTIN.
Cell culture
KGN cells, HUVECs and HAECs were maintained in DMEM/F-12 medium (Gibco, Grand Island, NY), containing 10 % fetal bovine serum (Gibco, Grand Island, NY) and 1 % PSN (Gibco, Grand Island, NY). Cells were passaged every 3 days and incubated at 37 °C in a humidified atmosphere with 5 % CO2. Cells were digested and counted at 80–100 % before being seeded on six-well plates. HUVECs and HAECs were treated with TSP-1 protein (R&D systems, MN, USA) after seeded on plates for 24 h.
Small interfering (si) RNA knocking down
Cells (2 × 105) were seeded on six-well plates for 24 h and then the mixture of siRNA (50 pmol) and RNAiMAX (Invitrogen, Carlsbad, CA, USA) (9 μl) in OPTI-MEDIUM (250 μl) was added into each well. Then cells were further incubated for 48 h before testosterone treatment or the efficiency of knocking down was detected. The specific sequences of targeting genes were as follows:
ZNF217 siRNA, sense, 5′-CGAUCAACGAGGUCGUCCATT-3.
anti-sense, 5′-UGGACGACCUCGUUGAUCGTT-3.
TSP-1 siRNA, sense, 5′-GCGUGUUUGACAUCUUUGATT-3.
anti-sense, 5′-UCAAAGAUGUCAAACACGCTT-3.
CD47 siRNA, sense, 5′-GACUUCUACAGGGAUAUUAdTdT-3.
anti-sense, 5′-UAAUAUCCCUGUAGAAGUCdTdT-3.
CD36 siRNA, sense, 5′-GAGGAACUAUAUUGUGCCUTT-3.
anti-sense, 5′-AGGCACAAUAUAGUUCCUCTT-3.
Scrambled siRNA (NC), sense, 5′-UUCUCCGAACGUGUCACGUTT-3.
anti-sense, 5′-ACGUGACACGUUCGGAGAATT-3.
Transfection of vectors in KGN cells with electroporation
KGN cells (6 × 106) were mixed with 10 μg ZNF217 vector or p-enter vector (negative control) in OPTI-MEM and then the mixture was added into 2 mm gap cuvettes. Cells were electroporated at 170 V for 5 ms using a NEPA21 electroporator (Nepa Gene). After dilution with DMEM/F-12 containing 10 % fetal bovine serum, the cells were transferred onto three wells of six-well cell plate and incubated for 72 h before further treatment.
E2 concentration measurement
KGN cells (2 × 105) were seeded onto six-well plates. After siRNA treatment for 48 h or vector treatment for 72 h, we changed fresh culture medium containing certified charcoal stripped fetal bovine serum (Gibco, Grand Island, NY). Then testosterone (T) (10−7 mol/l) was added into cells and the culture medium was collected 3 h later. The culture medium was centrifuged at a speed of 12000 rpm/min for 5 min before the concentration of E2 was detected using Roche electrical chemiluminescence immunoassay after 40 times dilution.
The E2 concentration of rat serum before hCG administration was detected using Estradiol ELISA Kit (Cayman Chemical, Ann Arbor, MI).
TSP-1 ELISA
The concentration of TSP-1 in human follicular fluid was detected using HUMAN TSP-1 ELISA KIT (R&D systems, MN, USA) without dilution. All the procedure was carried out according to standard protocol.
NO concentration measurement
HUVECs and HAECs were lysed using cell and tissue lysis buffer for NO assay (Beyotime, Jiangsu, China) and then the NO concentration of lysate was detected using Griess reagent Kit (Beyotime, Jiangsu, China).
Statistical analysis
Each experiment was performed for a minimum of three times. Results were displayed as the mean value ± standard deviation (SD). The differences between experimental and control groups were analyzed using one-way analysis of variance and unpaired student’s t-test of SPSS.
References
Garcia-Velasco, J. A. & Pellicer, A. New concepts in the understanding of the ovarian hyperstimulation syndrome. Curr Opin Obstet Gynecol 15, 251 (2003).
Papanikolaou, E. G. et al. Incidence and prediction of ovarian hyperstimulation syndrome in women undergoing gonadotropin-releasing hormone antagonist in vitro fertilization cycles. Fertil Steril 85, 112 (2006).
He, Q. et al. Effects of different doses of letrozole on the incidence of early-onset ovarian hyperstimulation syndrome after oocyte retrieval. Syst Biol Reprod Med 60, 355 (2014).
Gille, H. et al. Analysis of biological effects and signaling properties of Flt-1 (VEGFR-1) and KDR (VEGFR-2). A reassessment using novel receptor-specific vascular endothelial growth factor mutants. J Biol Chem 276, 3222 (2001).
Garvin, S., Nilsson, U. W., Huss, F. R., Kratz, G. & Dabrosin, C. Estradiol increases VEGF in human breast studied by whole-tissue culture. Cell Tissue Res 325, 245 (2006).
Quinlan, K. G., Verger, A., Yaswen, P. & Crossley, M. Amplification of zinc finger gene 217 (ZNF217) and cancer: when good fingers go bad. Biochim Biophys Acta 1775, 333 (2007).
You, A., Tong, J. K., Grozinger, C. M. & Schreiber, S. L. CoREST is an integral component of the CoREST- human histone deacetylase complex. Proc Natl Acad Sci USA 98, 1454 (2001).
Thollet, A. et al. ZNF217 confers resistance to the pro-apoptotic signals of paclitaxel and aberrant expression of Aurora-A in breast cancer cells. Mol Cancer 9, 291 (2010).
Nguyen, N. T. et al. A functional interplay between ZNF217 and estrogen receptor alpha exists in luminal breast cancers. Mol Oncol 8, 1441 (2014).
Banker, M. & Garcia-Velasco, J. A. Revisiting ovarian hyper stimulation syndrome: Towards OHSS free clinic. J Hum Reprod Sci 8, 13 (2015).
Quinlan, K. G. et al. Specific recognition of ZNF217 and other zinc finger proteins at a surface groove of C-terminal binding proteins. Mol Cell Biol 26, 8159 (2006).
Gao, F. et al. Wt1 functions in ovarian follicle development by regulating granulosa cell differentiation. Hum Mol Genet 23, 333 (2014).
Peiro, G., Diebold, J. & Lohrs, U. CAS (cellular apoptosis susceptibility) gene expression in ovarian carcinoma: Correlation with 20q13.2 copy number and cyclin D1, p53, and Rb protein expression. Am J Clin Pathol 118, 922 (2002).
Rahman, M. T. et al. Prognostic and therapeutic impact of the chromosome 20q13.2 ZNF217 locus amplification in ovarian clear cell carcinoma. Cancer-Am Cancer Soc 118, 2846 (2012).
Phillips, D. R., Jennings, L. K. & Prasanna, H. R. Ca2+-mediated association of glycoprotein G (thrombinsensitive protein, thrombospondin) with human platelets. J Biol Chem 255, 11629 (1980).
Chu, L. Y., Ramakrishnan, D. P. & Silverstein, R. L. Thrombospondin-1 modulates VEGF signaling via CD36 by recruiting SHP-1 to VEGFR2 complex in microvascular endothelial cells. Blood 122, 1822 (2013).
Rogers, N. M., Sharifi-Sanjani, M., Csanyi, G., Pagano, P. J. & Isenberg, J. S. Thrombospondin-1 and CD47 regulation of cardiac, pulmonary and vascular responses in health and disease. Matrix Biol 37, 92 (2014).
Lin, C. Y. et al. Discovery of estrogen receptor alpha target genes and response elements in breast tumor cells. Genome Biol 5, R66 (2004).
Frietze, S. et al. Global analysis of ZNF217 chromatin occupancy in the breast cancer cell genome reveals an association with ERalpha. Bmc Genomics 15, 520 (2014).
Wei, M., Mahady, G. B., Liu, D., Zheng, Z. S. & Lu, Y. Astragalin, a Flavonoid from Morus alba (Mulberry) Increases Endogenous Estrogen and Progesterone by Inhibiting Ovarian Granulosa Cell Apoptosis in an Aged Rat Model of Menopause. Molecules 21, (2016).
Zhang, J. et al. Effects of BMAL1-SIRT1-positive cycle on estrogen synthesis in human ovarian granulosa cells: an implicative role of BMAL1 in PCOS. Endocrine (2016).
Li, J., Song, L., Qiu, Y., Yin, A. & Zhong, M. ZNF217 is associated with poor prognosis and enhances proliferation and metastasis in ovarian cancer. Int J Clin Exp Pathol 7, 3038 (2014).
McAllister, J. M., Legro, R. S., Modi, B. P. & Strauss, J. R. Functional genomics of PCOS: from GWAS to molecular mechanisms. Trends Endocrinol Metab 26, 118 (2015).
Wu, Y. G., Bennett, J., Talla, D. & Stocco, C. Testosterone, not 5alpha-dihydrotestosterone, stimulates LRH-1 leading to FSH-independent expression of Cyp19 and P450scc in granulosa cells. Mol Endocrinol 25, 656 (2011).
Stocco, C. Aromatase expression in the ovary: hormonal and molecular regulation. Steroids 73, 473 (2008).
Fitzpatrick, S. L. & Richards, J. S. Regulation of cytochrome P450 aromatase messenger ribonucleic acid and activity by steroids and gonadotropins in rat granulosa cells. Endocrinology 129, 1452 (1991).
Hickey, G. J., Krasnow, J. S., Beattie, W. G. & Richards, J. S. Aromatase cytochrome P450 in rat ovarian granulosa cells before and after luteinization: adenosine 3′,5′-monophosphate-dependent and independent regulation. Cloning and sequencing of rat aromatase cDNA and 5′ genomic DNA. Mol Endocrinol 4, 3 (1990).
Somers, J. P., DeLoia, J. A. & Zeleznik, A. J. Adenovirus-directed expression of a nonphosphorylatable mutant of CREB (cAMP response element-binding protein) adversely affects the survival, but not the differentiation, of rat granulosa cells. Mol Endocrinol 13, 1364 (1999).
Prakash, P., Kulkarni, P. P. & Chauhan, A. K. Thrombospondin 1 requires von Willebrand factor to modulate arterial thrombosis in mice. Blood 125, 399 (2015).
Greenaway, J. et al. Thrombospondin-1 inhibits VEGF levels in the ovary directly by binding and internalization via the low density lipoprotein receptor-related protein-1 (LRP-1). J Cell Physiol 210, 807 (2007).
Fei, P. et al. Expression of thrombospondin-1 modulates the angioinflammatory phenotype of choroidal endothelial cells. Plos One 9, e116423 (2014).
Qin, Q. et al. Effect and mechanism of thrombospondin-1 on the angiogenesis potential in human endothelial progenitor cells: an in vitro study. Plos One 9, e88213 (2014).
Ferrero, H. et al. Dopamine receptor 2 activation inhibits ovarian vascular endothelial growth factor secretion in an ovarian hyperstimulation syndrome (OHSS) animal model: implications for treatment of OHSS with dopamine receptor 2 agonists. Fertil Steril 102, 1468 (2014).
Acknowledgements
The authors are deeply grateful to Yang Xi for kindly providing KGN cells. We especially thank all participants involved in this study. This work was supported in part by grants from the National Natural Science Foundation (81490743 and 81370692), Shanghai Municipal Education Commission–GaofengClinical Medicine (20152510), the Shanghai Commission of Science and Technology (17DZ2271100) and doctoral Innovation Found Projects from Shanghai Jiao Tong University School of Medicine (BXJ201619).
Author information
Authors and Affiliations
Contributions
J.Z. performed the western blot, quantitative Real-Time PCR and immunohistochemistry, cell culture, animal models building and wrote the manuscript. J.L. built OHSS rat models. Z.-j.C., K.S. and Y.H. provided some advices on the design of the experiment. X.C. and S.L. performed the cell culture. Y.D. supervised, provided the design of this study and made critical revision to this manuscript. W.L. provided the concept and financially supported this study. All authors gave the final approval of the version to be published.
Corresponding authors
Ethics declarations
Competing Interests
The authors declare that they have no competing interests.
Additional information
Publisher's note: Springer Nature remains neutral with regard to jurisdictional claims in published maps and institutional affiliations.
Electronic supplementary material
Rights and permissions
Open Access This article is licensed under a Creative Commons Attribution 4.0 International License, which permits use, sharing, adaptation, distribution and reproduction in any medium or format, as long as you give appropriate credit to the original author(s) and the source, provide a link to the Creative Commons license, and indicate if changes were made. The images or other third party material in this article are included in the article’s Creative Commons license, unless indicated otherwise in a credit line to the material. If material is not included in the article’s Creative Commons license and your intended use is not permitted by statutory regulation or exceeds the permitted use, you will need to obtain permission directly from the copyright holder. To view a copy of this license, visit http://creativecommons.org/licenses/by/4.0/.
About this article
Cite this article
Zhai, J., Liu, J., Cheng, X. et al. Zinc finger gene 217 (ZNF217) Promoted Ovarian Hyperstimulation Syndrome (OHSS) through Regulating E2 Synthesis and Inhibiting Thrombospondin-1 (TSP-1). Sci Rep 7, 3245 (2017). https://doi.org/10.1038/s41598-017-03555-6
Received:
Accepted:
Published:
DOI: https://doi.org/10.1038/s41598-017-03555-6
This article is cited by
-
Proteomic Analysis of Serum Samples in Ovulatory Polycystic Ovary Syndrome and Construction of a Protein Interaction Pathway
The Protein Journal (2025)
-
Ovarian hyperstimulation syndrome with carotid artery dissection and cerebral infarction: a case report
BMC Women's Health (2023)
-
Frozen embryo transfer in the menstrual cycle after moderate-severe ovarian hyperstimulation syndrome: a retrospective analysis
BMC Pregnancy and Childbirth (2022)
-
The Role of Genetics, Epigenetics and Lifestyle in Polycystic Ovary Syndrome Development: the State of the Art
Reproductive Sciences (2022)








