Abstract
Aspergillus terreus is an airborne human fungal pathogen causing life-threatening invasive aspergillosis in immunocompromised patients. In contrast to Aspergillus fumigatus, A. terreus infections are associated with high dissemination rates and poor response to antifungal treatment. Here, we compared the interaction of conidia from both fungal species with MUTZ-3-derived dendritic cells (DCs). After phagocytosis, A. fumigatus conidia rapidly escaped from DCs, whereas A. terreus conidia remained persisting with long-term survival. Escape from DCs was independent from DHN-melanin, as A. terreus conidia expressing wA showed no increased intracellular germination. Within DCs A. terreus conidia were protected from antifungals, whereas A. fumigatus conidia were efficiently cleared. Furthermore, while A. fumigatus conidia triggered expression of DC activation markers such as CD80, CD83, CD54, MHCII and CCR7, persistent A. terreus conidia were significantly less immunogenic. Moreover, DCs confronted with A. terreus conidia neither produced pro-inflammatory nor T-cell stimulating cytokines. However, TNF-α addition resulted in activation of DCs and provoked the expression of migration markers without inactivating intracellular A. terreus conidia. Therefore, persistence within DCs and possibly within other immune cells might contribute to the low response of A. terreus infections to antifungal treatment and could be responsible for its high dissemination rates.
Similar content being viewed by others
Introduction
Invasive fungal infections cause major health problems especially in critically ill and immunocompromised patients. It has been estimated that Candida, Aspergillus, Cryptococcus and Pneumocystis species cause about two million infections each year1. Patients at risk for invasive aspergillosis frequently suffer from haematological malignancies, chronic lymphoproliferative disorders or underwent allogeneic stem cell or solid organ transplantation2. As Aspergillus species are ubiquitous in the environment and produce airborne conidia, the lung is the primary target organ through inhalation of conidia. Although Aspergillus fumigatus contributes to 68–72% of cases of invasive aspergillosis and is therefore the major pathogenic species2, 3, Aspergillus terreus is responsible for 3–12% of all cases and numbers have been increasing in recent years4, 5. In contrast to A. fumigatus, invasive infections by A. terreus show high rates of dissemination to secondary organs6 and, despite the use of recommended therapeutic approaches, invasive aspergillosis by A. terreus only shows poor response to antifungal treatment4. Therefore, mortality rates from A. terreus infections are even higher than those caused by other Aspergillus species4.
The innate immune system plays an important role in clearing Aspergillus infections7. After entering the respiratory tract, Aspergillus conidia are recognized by various pattern recognition receptors, such as C-type lectin receptors, or toll-like receptors7, 8, which are widely expressed on the surface of immune cells8, 9. Several studies have shown that alveolar macrophages and neutrophils are essential immune cells in orchestrating the immune response, controlling and eliminating Aspergillus conidia7,8,9. However, some striking differences in conidia interactions of A. fumigatus and A. terreus with immune cells have been observed10. Once phagocytosed by macrophages, the dihydroxynapthalene-melanin (DHN-melanin) of A. fumigatus conidia inhibits phagolysosome acidification and allows conidia germination and escape from macrophages10, 11. In contrast, A. terreus conidia produce a different type of melanin, the so-called Asp-melanin, which protects conidia from UV radiation and reduces phagocytosis by amoeba12, but does not inhibit acidification of macrophage phagolysosomes10. Consequently, A. terreus conidia reside in the acidic environment of phagolysosomes, in which they show long-term persistence without inactivation. This long-term persistence was further confirmed by in vivo studies using a murine inhalation infection model13. Mice treated with high doses of corticosteroids were susceptible not only to A. fumigatus, but also to A. terreus infections. Bioluminescence imaging revealed that all mice infected with A. terreus conidia developed initial invasive disease, but only about 50% of mice succumbed to infection. Survivors showed no clinical signs of invasive disease at day 14 post infection. However, lung sections indicated the presence of conidia and plating of lung homogenates revealed that these conidia were still viable13. Furthermore, when immunocompetent mice were infected with A. terreus conidia, only a transient pro-inflammatory response was detected, which implied that infection was rapidly cleared. However, histopathology at days 1, 3 and 5 after infection revealed significant amounts of intracellular conidia and determination of colony forming units showed that these conidia were still viable10. This indicates that persistence within immune cells is not only observed under immunocompromised conditions, but also in the immunocompetent situation. However, the subtypes of immune cells in which A. terreus conidia are able to persist have not been investigated yet.
Besides macrophages, dendritic cells (DCs) are another type of professional phagocytic cells that migrate to regional and draining lymph nodes where they present fungal antigens to T-cells and prime T-cell immune responses14, 15. Furthermore, some fungal pathogens, such as Histoplasma capsulatum are more efficiently restricted in the conidia to yeast transformation by DCs compared to macrophages, indicating an additional role of DCs in the control of fungal infections16. A. fumigatus conidia are efficiently phagocytosed by DCs via mannan receptors and C-type lectins of galactomannan specificity17. While a short-term interaction with DCs does not inactivate A. fumigatus conidia, three days after infection pulmonary DCs had transported conidia to draining lymph nodes and spleen without signs for viable fungal cells. This indicates the general ability of DCs to inactivate and degrade Aspergillus conidia for efficient antigen presentation17. Furthermore, it has been shown that DC recruitment in neutropenic mice increases during A. fumigatus infection and a depletion of DCs under this setting further impairs fungal clearance18. However, effective maturation of dendritic cells requires the interaction with neutrophils that stimulate DC maturation and migration to draining lymph nodes19. It has also been shown that both A. fumigatus and A. terreus infections trigger Th17/Th1 immune responses20. However, while A fumigatus also elicited Th2 activating cytokine production after infection, a Th2 immune response with A. terreus conidia has not been observed20. Th2 cytokines are promoted by IL-4 and IL-10 that are secreted by DCs mainly in response to hyphal growth, but expression of these cytokines is not promoted in A. terreus infections10. This finding suggests that A. terreus conidia may persist in DCs without germination and escape as observed in previous studies on macrophages10.
Taking into account that A. terreus infections are often refractory to antifungal treatment 4, show long term persistence in infected murine lungs10, 13 and display high dissemination rates in human patient populations6, we compared the interaction of A. terreus and A. fumigatus conidia with a human dendritic cell line. Our results suggest that A. terreus might hitchhike DCs for dissemination and gets protected from antifungal treatment.
Results
Selection of dendritic cells for interaction studies
To study the interaction of A. fumigatus and A. terreus conidia with dendritic cells we tested the suitability of the CD34+ human acute myeloid leukaemia cell line MUTZ-321 as an alternative to monocyte-derived human dendritic cells (moDCs) as MUTZ-3 cells have been shown to display the full range of functional antigen processing and presentation21. Similar to the differentiation of CD1a-positive and CD14-negative moDCs from peripheral blood monocytes after stimulation with human recombinant GM-CSF and IL-4 (Fig. S1A), MUTZ-3 cells were reproducibly differentiated into immature DCs (iDCs) when incubated in the presence of human recombinant GM-CSF and IL-422 (Fig. S1B). Therefore, subsequent studies were performed with MUTZ-3 cells differentiated into iDCs and relevant data were confirmed by the use or primary moDCs.
Phagocytosis of resting A. fumigatus and A. terreus conidia by iDCs
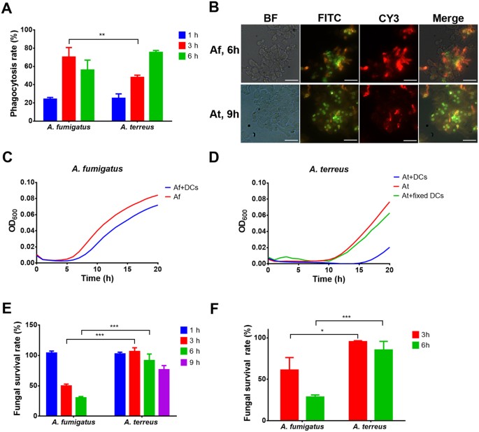
Previous in vitro studies showed that A. terreus conidia were rapidly phagocytosed by macrophages and remained resting in acidified phagolysosomes, whereas A. fumigatus conidia suppressed acidification and escaped by the formation of germ tubes10. When confronted with MUTZ-3 iDCs, 70% of A. fumigatus conidia were phagocytosed within 3 h and this rate declined with prolonged incubation time (55% at 6 h; Fig. 1A). This appeared mainly due to rapid germ tube formation and escape from DCs (Fig. 1B) and was in line with phagocytosis rates observed with murine fetal skin-derived DCs that showed about 70% internalization of A. fumigatus conidia after two hours with a decreasing rate after 4 h of confrontation17. On the contrary, despite higher galactomannan and β-glucan surface presentation of A. terreus conidia compared to A. fumigatus 10, phagocytosis rate of A. terreus conidia was slightly delayed with 48% internalisation at 3 h. However, phagocytosis rate increased to about 75% at 6 h without significant germ tube formation of intracellular conidia (Fig. 1A). Microscopic analyses revealed some germination of A. terreus conidia after 9 h, but this germination was mainly restricted to conidia that had not been internalised by DCs (Fig. 1B). Intracellular conidia at this 9 h time point were either resting or showed some initial swelling. This implied that A. terreus conidia, once phagocytosed by iDCs do not tend to rapidly escape. These obvious differences in phagocytosis and fungal escape tempted us to determine growth rates of A. fumigatus and A. terreus conidia in the presence and absence of dendritic cells. During co-incubation with iDCs A. fumigatus showed a delay in the increase of optical density by only about 2 h compared to conidia grown in the absence of iDCs (Fig. 1C), which is in agreement with the rapid germ tube formation observed by microscopic analyses. In contrast, while A. terreus conidia generally tend to germinate slower than those from A. fumigatus, germination in the presence of DCs was further delayed by at least 5 h (Fig. 1D) and most likely derived from conidia not phagocytosed by DCs. This delay was strictly dependent on the presence of viable DCs, as A. terreus germination speed was not delayed when conidia were incubated in the presence of fixed DCs (Fig. 1D).
Phagocytosis, survival and escape of A. terreus and A. fumigatus in the interaction with DCs. (A) Phagocytosis of Aspergillus conidia by MUTZ-3 derived iDCs. Phagocytosis rate was determined after 1 h, 3 h and 6 h of confrontation from about 1000 conidia that co-localised with DCs. (B) Microscopic visualisation of phagocytosis of A. fumigatus conidia at 6 h and A. terreus conidia at 9 h. FITC-labelled conidia were applied to DCs. Red Cy3-staining indicates fungal elements with contact to medium. Only extracellular A. terreus conidia form germ tubes as indicated by co-localisation of FITC and Cy3. Scale bar = 20 µm; BF, bright field. (C) Growth analysis of A. fumigatus conidia incubated in the presence and absence of DCs. (D) Growth analysis of A. terreus conidia incubated in the absence or presence of viable or fixed DCs. (E) Survival of A. fumigatus (1, 3, 6 h) and A. terreus (1, 3, 6, 9 h) conidia in co-incubation with MUTZ-3 derived iDCs. (F) Survival of A. fumigatus and A. terreus conidia (both at 3 h and 6 h) in co-incubation with moDCs. All data represent mean values obtained from three independent experiments. Data in (A) show mean values + SD. Statistical analysis was carried out by two-tailed Student’s t-test (*p < 0.05; **p < 0.01; ***p < 0.005).
Survival of A. terreus and A. fumigatus in confrontation with DCs
Due to the low rate of intracellular germination of A. terreus conidia inside DCs, viability was determined by analysing the number of colony forming units (CFU) after lysis of DCs. Although A. fumigatus escaped DCs and displayed 100% viability after one hour of confrontation with MUTZ-3 iDCs, a significant reduction in viable counts were observed at three and six hours (Fig. 1E). However, due to the formation of dense mycelium from extracellular hyphae, no CFU determination at later time points was possible. In contrast to A. fumigatus, conidia of A. terreus were more resistant against DC-mediated killing. Survival rate of A. terreus conidia remained at about 100% after 3 h and only slightly dropped down to about 70–80% at 9 h (Fig. 1E). When experiments were repeated with human monocyte-derived moDCs comparable results as for MUTZ-3 iDCs were obtained for both fungi (Fig. 1F). This confirms the suitability of the MUTZ-3 cell line in analysing interactions of Aspergillus conidia with DCs and furthermore reveals that A. terreus conidia remain persistent and viable within DCs.
Analysis of persistence versus escape strategies
Macrophages acidify phagolysosomes by an active proton pumping mechanism to effectively degrade foreign antigens. A. fumigatus inhibits this acidification by DHN-melanin that coats conidia11 and contributes to survival within and rapid escape from macrophages. On the contrary, A. terreus conidia produce Asp-melanin12, which does not inhibit phagolysosme acidification and, consequently, conidia reside within acidified phagolysosomes10. However, it has been shown that the escape of A. terreus conidia from macrophages can be stimulated by either inhibiting the V-H+-ATPase with Bafilomycin or by recombinant expression of the Aspergillus nidulans naphthopyrone synthase gene wA, which is responsible for production of a precursor molecule of DHN-melanin10. However, when we confronted A. terreus conidia expressing the wA gene with iDCs, germination showed the same delay (Fig. S2) as wild-type A. terreus conidia (Fig. 1D). This indicates that the different type of melanin formed by A. terreus conidia is not the direct cause for persistence in DCs. Furthermore, lysotracker staining of DCs after phagocytosis of either A. fumigatus or A. terreus conidia did not indicate acidified phagolysosomes with either species (Fig. S3). This is in agreement with an active NOX2 dependent alkalinisation mechanism in the phagolysome membrane of DCs and is important for antigen cross-presentation and leads to a phagolysosome pH of about 823. This confirmed that an acidic environment is not the cause of delayed germination of A. terreus conidia. However, when we investigated the effect of environmental pH on germination of conidia, only a minor delay of germination was observed with A. fumigatus conidia at pH 8 compared to pH 6 and 7 (Fig. 2A), whereas a delay of about three hours at a shift from pH 6 to 7 and a 6 h delay at a shift to pH 8 was observed with A. terreus conidia (Fig. 2B). Therefore, an alkaline environment might be one reason for trapping A. terreus conidia in DCs. However, an additional effect on inhibition of germination might derive from nutrient restriction within phagolysosomes. To test this assumption, we studied the germination of A. fumigatus and A. terreus conidia in serial dilutions of RPMI/glucose medium. Indeed, A. fumigatus conidia efficiently germinated without delay when RPMI/glucose medium was diluted by at least 64-fold (Fig. 2C), whereas germination speed of A. terreus conidia was strictly dependent on the concentration of nutrients (Fig. 2D). A subsequent investigation on A. terreus conidia germination in dependence on the limitation of specific nutrient sources indicated that either glucose or nitrogen limitation caused a delay in germination and limitation of both showed a cumulative effect (Fig. S4). As A. terreus and A. fumigatus both grow on minimal media, the overall nutritional requirements for both fungi appear to be similar. However, due to the unrestricted fast germination of A. fumigatus even at very low nutrient concentrations, the required nutrient threshold triggering germination seems much lower for A. fumigatus than for A. terreus. In conclusion, alkalinisation of phagolysosomes accompanied by a restricted nutrient supply traps A. terreus conidia in a resting state, whereas A. fumigatus efficiently germinates at pH 8 and shows rapid germination as soon as nutrients exceed a certain threshold value.
Germination of Aspergillus conidia in dependence of environmental pH and nutrient availability. (A,B) Effect of medium pH on germination of A. fumigatus (A) and A. terreus (B). (C,D) Germination of A. fumigatus (C) and A. terreus (D) conidia in dependence on nutrient availability. RPMI/glucose medium was serially diluted and growth was monitored as increase in optical density at 600 nm (OD600) using a microplate reader. Growth curves in (A–D) result from two independent experiments each containing three technical replicates.
Efficacy of antifungals on persisting intracellular conidia
Alkaline pH and nutrient limitation appear as major reasons for trapping A. terreus but not A. fumigatus conidia in a resting intracellular state. From this result two questions arose: (i) are conidia persisting in DCs protected from environmental stressors such as antifungals and (ii) how long can conidia survive within DCs? To address these questions we selected the antimycotics amphotericin B (AMB) and voriconazole (VOR) that were used in a concentration of 10 µg/ml, which is far above the MIC values of both drugs for the selected strains with about 0.5 µg/ml (AMB) and 0.25 µg/ml (VOR) for A fumigatus and 1 µg/ml (AMB) and 0.25 µg/ml (VOR) for A. terreus as determined by broth dilution tests. Therefore, we expected that all extracellular fungi that had not been phagocytosed or escaped from DCs were inactivated by the antifungals. Indeed, when conidia were incubated without iDCs in the presence of these antimycotics and analysed for CFUs after 24 h, about 100% of A. fumigatus conidia and about 99.5% of A. terreus conidia were inactivated with either drug (Fig. 3A), showing that the selected concentrations of both antimycotics were highly effective. Subsequently, A. fumigatus and A. terreus conidia were first pre-incubated for six hours in the presence of iDCs to allow for phagocytosis of extracellular conidia before antimycotics were added and CFUs were analysed after 24 h (Fig. 3A). Only about 1% of A. fumigatus conidia remained viable after this procedure, indicating that conidia that escaped DCs were inactivated by extracellular drugs and conidia that failed to escape were inactivated by DCs. In contrast, in the presence of DCs about 60% of A. terreus conidia survived AMB and 40% the VOR treatment. This implies that intracellular conidia were well protected from antifungal treatment and not efficiently inactivated by DCs. To test for a long-term persistence of A. terreus within DCs the experiment was repeated, but analysis of CFUs was performed after three days of incubation (Fig. 3B). While about 99.9% of free extracellular conidia were inactivated by either drug, 30% viable conidia were still re-isolated from DCs under either treatment. This experiment confirmed both assumptions from above: A. terreus conidia show an intracellular long-term persistence within DCs, which is accompanied by a protection from antifungal treatment.
Effect of antifungals on survival of Aspergillus conidia in the presence of iDCs. (A) Effect of amphotericin B (AMB, 10 µg/ml) or voriconazole (VOR, 10 µg/ml) on survival of A. fumigatus and A. terreus conidia in the presence or absence of MUTZ-3-derived iDCs. Conidia were pre-incubated with DCs for 6 h before addition of antifungals to avoid inactivation of conidia prior to phagocytosis. DCs were lysed after 24 h for determination of CFUs. (B) Analysis of long-term persistence of A. terreus conidia in MUTZ-3-derived iDCs in the presence of antifungals. DCs were lysed after 72 h of incubation and CFUs were determined. All data show mean values + SD from three independent experiments. Statistical significance was calculated by using the two-tailed Student’s t-test (***p < 0.005).
DC activation in the presence of A. fumigatus and A. terreus conidia
Activation of DCs is required to trigger an adaptive immune response against Aspergillus infections24. In this respect, activation of the transmigration marker CCR7 is of special importance as it allows migration of DCs to lymph nodes for T-cell interaction and activation during Aspergillus infection24. Since A. terreus conidia showed a persistent phenotype within DCs, we wondered whether these conidia trigger activation and maturation of iDCs. Therefore, we first determined expression of the activation markers CCR7, CD83, CD80 and MHCII after short term incubation (6 h) with viable or UV-inactivated A. fumigatus and A. terreus conidia. Only the confrontation with viable A. fumigatus conidia resulted in a significant induction of CCR7 expression accompanied by induction of the activation marker CD83 and a similar trend was observed by either using MUTZ-3 DCs or moDCs (Fig. S5). UV-inactivated A. fumigatus conidia as well as viable or UV-inactivated A. terreus conidia did not induce CCR7 expression, but slightly induced expression of CD83 (Fig. S5C). Since maturation of DCs may take longer than 6 h especially when no other co-stimulatory cytokines or interactions with immune cells such as neutrophils are present19, we aimed in the characterisation of DC activation at later time points. To avoid complete destruction of DCs by extracellular hyphae, we added AMB after 6 h of confrontation, but lowered AMB concentration to 2 µg/ml to avoid perturbance of dendritic cell function. Such treatment has previously been shown not to grossly affect response of human DCs in the interaction with A. fumigatus conidia24. Activation marker expression was studied after a further incubation of 18 h and was normalised to cells treated with AMB but not confronted with conidia. As expected24, CCR7 and to a minor extend CD62L (not shown) as well as CD83, CD80, CD54 and MHCII were strongly expressed on DCs confronted with viable A. fumigatus conidia (Fig. 4). This indicates that these DCs matured and became activated for transmigration to lymph nodes through expression of CCR7 for stimulation of naïve T-cells. In contrast, while CD83, CD80, CD54 and MHCII, though to a lower extent, were also upregulated by UV-inactivated A. fumigatus and both, viable and UV-inactivated A. terreus conidia, no significant induction of CCR7 surface expression was observed for those pathogen preparations (Fig. 4). These partially activated DCs are assumed not to produce T-cell activating cytokines or stimulate immunogenic T-cells25.
Expression of DC activation markers after confrontation with A. fumigatus and A. terreus conidia. DCs were pre-incubated for 6 h with UV-inactivated or viable A. fumigatus or A. terreus conidia before amphotericin B (2 μg/ml) was added to inhibit extracellular fungal growth. Expression levels were normalised to expression levels of uninfected DCs (dashed line). Marker expression was determined after a total incubation time of 24 h. (A) CCR7, (B) CD54, (C) CD83, (D) CD80 and (E) MHC II (HLA-DR). Data represent mean values + SD from three independent experiments. Statistics were performed by one-way ANOVA (*p < 0.05, **p < 0.01, ***p < 0.005).
Cytokine production of DCs in response to A. fumigatus and A. terreus conidia
From analyses of activation markers we assumed that only DCs confronted with viable A. fumigatus conidia are stimulated to produce cytokines that are critical to elicit innate and adaptive immune responses. Therefore, we analysed Th1, Th2, immunosuppressive and pro-inflammatory cytokine production of DCs in response to viable and UV-inactivated A. fumigatus and A. terreus conidia after 24 h of confrontation (Fig. 5). When incubated with viable A. fumigatus conidia DCs produced pro-inflammatory cytokines, such as IL-1β and TNF-α as well as T-cell stimulating IL-12 (Th1) and IL-4 (Th2) cytokines. In contrast, neither confrontation with UV-inactivated A. fumigatus nor viable or UV-inactivated A. terreus conidia resulted in a significant cytokine response of DCs (Fig. 5A-D), whereby the lack of cytokine production was not mediated by production of the immunosuppressive cytokines TGF-β and IL-10 (Fig. 5E-F). Therefore, we conclude that persisting A. terreus conidia do not induce a strong pro-inflammatory or immune regulatory response in DCs.
Cytokine production by DCs confronted with A. fumigatus and A. terreus conidia. MUTZ-3-derived iDCs were pre-incubated for 6 h with UV-inactivated or viable A. fumigatus or A. terreus conidia before amphotericin B (2 μg/ml) was added to inhibit extracellular fungal growth. Brefeldin A was added after a total of 24 h and cytokine production was determined 6 h later. Cytokine expression was normalised to expression levels of uninfected DCs (dashed line). (A) TNF-α, (B) IL-1β, (C) IL-12/IL-23 p40, (D) IL-4, (E) TGF-β and (F) IL-10 production. Bar diagrams indicate mean values + SD from three independent experiments. Statistics were performed by using one-way ANONA (*p < 0.05, **p < 0.01, ***p < 0.005).
Effect of TNF-α stimulation on DCs confronted with A. terreus conidia
Our analyses revealed that A. terreus conidia persist within DCs, but neither trigger a significant cytokine response (Fig. 5) nor stimulate the expression of the transmigration markers CCR7 and CD62L (Fig. 4). However, due to their ability to transmigrate for antigen presentation, DCs appear to depict ideal candidates for transporting A. terreus to different body sites. This is of special interest as clinical reports have indicated that aspergillosis caused by A. terreus is frequently associated with high dissemination rates to secondary organs6. Previous studies showed that corticosteroid treated mice infected with high doses of A. terreus conidia display elevated levels of TNF-α in lung tissues, which might results from the germination of extracellular conidia13. Therefore, we stimulated DCs containing persisting A. terreus conidia with 100 ng/ml TNF-α and inhibited extracellular growth of A. terreus conidia by amphotericin B (Fig. 6). Indeed, TNF-α not only significantly stimulated the expression of the activation markers CD83, CD80, CD54 and MHCII, but also of the transmigration marker CCR7, indicating that TNF-α led to a full maturation of iDCs (Fig. 6A-E). However, when the intracellular survival of A. terreus conidia was investigated after 24 h, about 60% of conidia remained viable and this viability was undistinguishable from iDCs that were not stimulated by TNF-α (Fig. 6F). Therefore, TNF-α stimulation induces migration of DCs harbouring persisting A. terreus conidia and, therefore, might support fungal dissemination.
Effect of extracellular TNF-α on DCs containing persisting A. terreus conidia. MUTZ-3-derived iDCs were pre-incubated for 6 h with A. terreus conidia before amphotericin B (2 μg/ml) was added. Medium was either supplement with 100 ng/ml TNF-α or left untreated (control). Cells were incubated for a further 18 h before expression of (A) CCR7, (B) CD54, (C) CD83, (D) CD80 and (E) MHC II was analysed by flow cytometry. Data were normalised to expression levels from uninfected DCs without TNF-α supplementation (dashed line). (F) Survival of persisting A. terreus conidia under TNF-α treatment. Cells were lysed after 24 h and CFUs were determined. Statistics were performed by using the two-tailed Student’s t-test. All data represent mean values + SD from three independent experiments (***p < 0.005).
Discussion
Invasive fungal infections remain a great challenge in critically ill patients and especially patients suffering from haematological malignancies are highly susceptible for invasive aspergillosis2. As A. fumigatus is most frequently re-isolated from patients with invasive aspergillosis, studies on immune interactions have strongly focused on this species. However, we have previously shown that macrophage interaction of A. terreus is significantly different from that observed with A. fumigatus 10. While A. fumigatus inhibits phagolysosome acidification by its DHN-melanin layer and rapidly germinates and pierces the phagocytic cell, A. terreus has been shown to reside in acidified phagolysosomes10. Persistence within macrophages is at least partially due to the different type of melanin produced by A. terreus 12, as expression of the naphtopyrone synthase wA increased A. terreus germination rates. However, as DCs do not tend to acidify their phagolysosomes23, it is well conceivable that the type of melanin does not influence persistence and escape in this type of immune cells and, in agreement, the expression of wA in A. terreus conidia did not trigger the escape from DCs.
Our analyses on the reasons why A. terreus conidia remain dormant within DCs indicated that both, the alkaline pH in DC phagolysosomes as well as restriction from nutrient supply significantly delays germination of A. terreus conidia. Strikingly, germination rates of A. fumigatus conidia were quite similar in a range from pH 6 to 8 and even at a very limited nutrient supply germination was initiated without any significant delay. Therefore, while the nutritional supply in DCs seems to exceed the required threshold value for germination of A. fumigatus conidia, the phagolysosomal environment forms a natural barrier for A. terreus germination and indicates that DCs do not need to produce specific growth inhibitory factors to control A. terreus germination. However, since A. terreus conidia can be stored for several weeks in nutrient limited solutions such as phosphate-buffered saline or water without significant loss in viability, they easily survive the nutrient limited environment within phagolysosomes. In addition, as conidia do not tend to germinate under these conditions, they may be treated as inactive antigen particles that induce expression of activation markers on dendritic cells without stimulating maturation by expression of the transmigration marker CCR724. Unfortunately, these activated but not matured DCs may act as negative regulators of T-cell immune response. Interaction of T-cells with these so-called steady-state DCs inhibits their ability to develop into immunogenic effector T-cells, but stimulates development of regulatory T-cells that dampen the immune response26.
In agreement with the formation of steady-state DCs after phagocytosis of A. terreus conidia neither significant induction of the pro-inflammatory cytokine TNF-α, nor other cytokines was observed. This is in line with observations on A. fumigatus, in which β-glucan exposure from germinating conidia was required to trigger TNF-α production in bone marrow and alveolar macrophages as well as dendritic cells. In contrast, heat-killed A. fumigatus conidia were not immune stimulatory27 and in our experiments UV-inactivated A. fumigatus conidia behaved comparable in DC interactions as viable or UV-inactivated A. terreus conidia.
While persisting A. terreus conidia may cause a down-regulation of the immune response, they may also explain the difficulties to treat A. terreus infections with antifungals despite the fact that, except for AMB, antifungal susceptibility of A. terreus is largely comparable to that of A. fumigatus 4. It has been observed that significantly higher drug concentrations are required in therapy of A. terreus infections than assumed from in vitro susceptibility analyses and it virtually affects treatment with all common antimycotics4. This may, at least partially, be due to a fungistatic effect of drugs on A. terreus, which results in large differences between minimal inhibitory and minimum fungicidal drug concentration28. However, at 10 µg/ml of AMB or VOR both drugs showed high fungicidal activity on A. terreus, which was completely different in the presence of DCs. Within DCs between 40 and 60% of A. terreus conidia survived this drug treatment for the first 24 h and about 30% viable conidia were still re-isolated after three days. Therefore, persistence within DCs may not only tune down immune activation, but also supports evasion of A. terreus from antifungal treatment.
For using DCs as a vehicle for dissemination as frequently observed with A. terreus infections6, full maturation and expression of transmigration markers is required. As observed in moribund corticosteroid treated mice, A. terreus can indeed elicit a strong TNF-α response in infected lungs once hyphal elements are formed13. Alternatively, TNF-α production may be caused by bacterial (co-)infection as common in critically ill patients29. We have shown that external addition of TNF-α results in complete maturation and expression of CCR7 on DCs containing persisting A. terreus conidia, without resulting in increased conidia inactivation rates. TNF-α and IFN-γ activate production of reactive oxygen species in macrophages, which has been described to support clearance of intracellular fungal pathogens8, 9. However, in case of A. terreus infections, this appears of minor importance. A transient increase in IFN -γ in immunocompetent mice infected with A. terreus conidia has been observed10, which is in line with the Th1 immune response described for A. terreus infections20. However, as viable conidia remain persistent in infected lung tissues10, this clearance mechanism seems not effective for A. terreus conidia. Even more, the activation of DCs by these external cytokines may cause the initiation of transmigration to draining lymph nodes and spleen, transporting viable A. terreus conidia to organs outside the pulmonary tract. However, it needs to be mentioned that providing a definite role for the observed persistence of A. terreus conidia in dendritic cells during pathogenesis will require the in vivo detection of DCs carrying viable fungal elements.
In conclusion, MUTZ-3 cells are well suited for the investigation of Aspergillus conidia interactions with dendritic cells. Parallel studies on the survival of A. fumigatus and A. terreus conidia with MUTZ-3 DCs and moDCs showed identical results and our analyses on A. fumigatus conidia matched results previously obtained from primary or monocyte-derived DCs. As previously observed for macrophages, A. terreus follows a sit and wait strategy in DCs and may use these cells for dissemination once an external trigger stimulates DCs maturation. Most importantly, A. terreus was protected from antifungal treatment inside DCs, which could explain treatment failure despite in vitro susceptibility of A. terreus against antifungals4. Finally, we speculate that long-term persistence of A. terreus conidia within immune effector cells such as macrophages or dendritic cells may also occur in immunocompetent persons as previously observed in immunocompetent mice10. Thus, once an immunosuppressive regimen is applied these conidia may be released from immune cells and may cause invasive aspergillosis with high dissemination rates.
Material and Methods
Fungal strains, cultivation and preparation of conidia suspensions
A. fumigatus CBS 144.89 (CBS, Utrecht, Netherlands), A. terreus SBUG844 (HKI strain collection, Jena, Germany30) and A. terreus SBUG844 expressing the A. nidulans wA gene10 were used in this study. For conidia preparation, fungi were cultivated at 37 °C on solid 50 mM glucose containing Aspergillus minimal media with nitrate as nitrogen source and 2% agar30. A. fumigatus conidia were harvested after 3–4 and A. terreus conidia after 5–6 days of incubation. Conidia were harvested by overlaying plates with 10 ml sterile phosphate-buffered saline (PBS) and filtered through 40 μm cell-strainers. Conidia suspensions were washed twice in PBS and counted by using a haemocytometer.
Labelling and UV-inactivation of conidia
For phagocytosis assays conidia were pre-labelled with fluoresceine isothiocyanate (FITC) as described previously10. In brief, 1–2 × 108 conidia were suspended in 10 ml of 0.1 M sodium carbonate solution containing 0.1 mg/ml FITC and incubated at 37 °C for 1 hour. Conidia were washed twice in sterile PBS and diluted to selected concentrations for phagocytosis assay. For UV inactivation 1 ml of conidia suspension containing 2–3 × 108 conidia were poured in small petri dish (5 cm in diameter). UV treatment was performed with the sterilisation programme of a GS Gene Linker UV chamber (BioRad Laboratories). Complete inactivation of conidia (>99.9%) was confirmed by spreading aliquots on malt extract agar plates.
Differentiation of DCs from human monocytes
Human monocyte-derived DCs were generated as previously described31. In brief, human peripheral blood mononuclear cells (PBMCs) were harvested by density gradient centrifugation using Biocoll (Biochrom AG). CD14+ primary human monocytes were further purified from PBMCs by CD14+ microbeads (Miltenyi Biotech) using a magnetic cell sorting system. Primary monocytes were differentiated into monocyte-derived dendritic cells (moDCs) by treatment with 800 U/ml human recombinant GM-CSF and 1,000 U/ml human recombinant IL-4 (Miltenyi Biotech). At day six cell surface marker expression (Fig. S1A) and phenotype of immature moDCs was monitored prior to performing conidia interaction studies.
Cultivation and differentiation of MUTZ-3 cells
The MUTZ-3 cell line derived from a human acute myelomonocytic leukaemia (DSMZ, Braunschweig, Germany) was kept in minimal essential alpha medium (MEM α, Gibco) supplemented with 20% of heat-inactivated fetal bovine serum (FBS) and 50 U/ml of recombinant human GM-CSF (Miltenyi Biotec). To differentiate MUTZ-3 cells into iDCs, 1–2 × 105 cells/ml were incubated for 7 days in the presence of 300 U/ml human recombinant GM-CSF and IL-4 (Miltenyi Biotec)22. LSRII flow cytometry was applied to analyse expression of surface markers (Fig. S1B), using FITC-anti-human CD14, PE-anti-human CD1a, PE/Cy7-anti-human DC-SIGN and APC-anti-human CD83 (all BioLegend, London, UK). Differentiated iDCs were kept in MEM α medium supplemented with 20% of heat-inactivated FBS during Aspergillus conidia interaction studies.
Phagocytosis assays
iDCs (3 × 105 cells) were transferred to wells of a 24-well plate containing polylysine-coated coverslips (12 mm diameter) and FITC-labelled conidia of A. fumigatus or A. terreus were added at a multiplicity of infection (MOI) of 0.5. At selected time points plates were centrifuged at 200 × g to pellet cells and fixed over night at 4 °C in the presence of 4% of paraformaldehyde. After washing with PBS, cells were blocked for 15 min at room temperature (RT) with Fc receptor blocking solution (Human TruStain FcXTM, BioLegend). Plates were centrifuged again for 10 min at 200 × g before blocking solution was removed. To stain conidia not phagocytosed by DCs, a rabbit anti-conidia antiserum (kindly provided by Frank Ebel, Munich) diluted 1:100 in 1% bovine serum albumin (BSA, sigma) was added and incubated for 1 hour at RT. After washing with PBS, Cy3-labelled anti-rabbit IgG antibody diluted 1:300 in 1% BSA was added and incubated for 1 hour at RT in the dark. Coverslips were washed three times with PBS, mounted in ProLong Gold mounting solution (Invitrogen) and analysed by fluorescence microscopy. Conidia co-localising with DCs were counted. Phagocytosis rates were calculated from FITC+, Cy3− conidia divided by the total number of conidia counted resulting in the percentage of phagocytosis. At least 900 conidia were analysed in each experimental group.
Analysis of conidia germination
A. terreus and A fumigatus conidia (105/well) were cultivated at 37 °C in a CO2 incubator in 96-well plates in the absence or presence of DCs (MOI = 1). Optical density of cultures (OD600) was analysed at 600 nm every hour. To investigate the effect of pH or nutrient limitation on germination of Aspergillus conidia, RPMI 1640 (Sigma) with 2% glucose was adjusted to pH 6–8 or MOPS-buffered medium (pH 6.5) was serially diluted with PBS. Cells were incubated at 37 °C in a Multiskan Go microplate spectrophotometer (Thermo) and OD600 was taken every 15 min. Similarly, Aspergillus minimal medium with ammonium chloride as nitrogen source was serially diluted and analysed for conidia germination. To analyse the effect of carbon or nitrogen starvation, either glucose or ammonium chloride were serially diluted, but all other components were kept constant.
Killing and antifungal sensitivity of conidia in the presence of DCs
DCs (1 × 106 cells/well) were co-incubated with Aspergillus conidia at an MOI of 0.1 in 6 well plates. DCs, including all extracellular fungal material, were scraped at 1 h, 3 h, 6 h and 9 h and lysed by the addition of sterile cold ddH2O with subsequent centrifugation at 2000 × g to release and collect intracellular conidia. Serial dilutions of cell lysates were plated on malt extra agar plates and incubated for 24–40 h at 37 °C for determination of CFUs. Survival rates were calculated with reference to CFUs from conidia not confronted with DCs. For antifungal sensitivity assays DCs were allowed to phagocytose Aspergillus conidia for 6 h prior to addition of 10 μg/ml AMB or VOR. DCs were collected and lysed as described after a total of either 24 h or 72 h. Serial dilutions of lysates were plated on malt extract agar plates and CFUs and survival rates were determined after 40 h of incubation at 37 °C as described above.
Lysotracker staining
DCs and MH-S cells (3 × 105 cells/well) were co-incubated with FITC-labelled Aspergillus conidia at an MOI of 0.5 on polylysine coated coverslips (12 mm) in 24 well plates. After 3 h plates were centrifuged at 200 × g for 10 min and medium was removed. Pre-warmed fresh medium containing 200 nM lysotracker (DND-99, Invitrogen) was added and incubation was continued for 1 h to allow for staining of phagolysosomes. After a brief centrifugation step, cells were fixed for 15 minutes with 4% paraformaldehyde. After washing with PBS, coverslips were mounted with ProLong Gold mounting solution and analysed by fluorescence microscopy.
Analysis of DC activation markers and cytokine production
DCs (106/well) were co-incubated with viable or UV-inactivated Aspergillus conidia (MOI = 2) in 6 well plates. For short-term activation studies cells were analysed after 6 h of co-incubation, whereas in long-term interaction studies amphotericin B (2 μg/ml) was added after 6 h to inhibit extracellular fungal growth. Cells were collected at 24 h and blocked for 10 min at RT with Fc receptor blocking solution (Human TruStain FcXTM). DCs (2–3 × 105 cells) were treated with 1 μg/ml FITC-anti-human CCR7, APC-anti-human CD54, PE-anti-human CD80 or PerCP-anti-human HLA-DR (MHCII) monoclonal antibodies (BioLegend) diluted by FACS staining buffer (dPBS supplemented with 1% heat-inactivated FBS) and incubated for 30 min in the dark at 4 °C. After two washes in FACS staining buffer, cells were fixed in 1% paraformaldehyde and subjected to flow cytometry (LSRII). For preparation of intracellular cytokine staining, Brefeldin A (5 μg/ml, Fluka) was added 6 h before harvest to block intracellular protein transport. Cells were collected at 30 h and treated with Fc receptor blocking solution for 10 min at RT. Cells were fixed with 4% paraformaldehyde for 20 min at 4 °C. To make cell membranes permeable, fixed cells were washed with perm wash buffer (FACS staining buffer containing 0.1% saponin). The cells were stained at 4 °C for 30 min with 1 μg/ml of either PE-anti-human TNF-α, FITC-anti-human IL-1β, PE-anti-human IL-12/IL-23 p40, PE-anti-human IL-4, PE-anti-human TGF-β or APC-anti-human IL-10 monoclonal antibodies (BioLegend) prepared in perm wash buffer. After washing with perm wash buffer, the cells were left in 1% paraformaldehyde at 4 °C in the dark before analysed by flow cytometry. Mean fluorescence intensity (MFI) was analysed by FlowJo software and normalised to mock-infected DCs.
Statistical analyses
Comparisons between multiple groups were analysed by one-way analysis of variance (ANOVA) followed by Tukey’s multiple comparison test using GraphPad Prism (GraphPad Software). Statistical differences between two groups were analysed by two-tailed Student’s t-test.
Ethics statement
Human peripheral blood for generation of moDCs was collected from healthy volunteers after written informed consent. The study was conducted in accordance with the Declaration of Helsinki, all protocols were approved by the Ethics Committee of the University Hospital Jena (permit number: 273-12/09).
References
Schmiedel, Y. & Zimmerli, S. Common invasive fungal diseases: an overview of invasive candidiasis, aspergillosis, cryptococcosis, and Pneumocystis pneumonia. Swiss Med. Wkly. 146, w14281 (2016).
Gregg, K. S. & Kauffman, C. A. Invasive aspergillosis: Epidemiology, clinical aspects, and treatment. Semin. Respir. Crit. Care Med. 36, 662–672 (2015).
Taccone, F. S. et al. Epidemiology of invasive aspergillosis in critically ill patients: clinical presentation, underlying conditions, and outcomes. Crit. Care 19, 7 (2015).
Pastor, F. J. & Guarro, J. Treatment of Aspergillus terreus infections: a clinical problem not yet resolved. Int. J. Antimicrob. Agents 44, 281–289 (2014).
Steinbach, W. J. et al. Infections due to Aspergillus terreus: a multicenter retrospective analysis of 83 cases. Clin. Infect. Dis. 39, 192–198 (2004).
Lass-Flörl, C. et al. Epidemiology and outcome of infections due to Aspergillus terreus: 10-year single centre experience. Br. J. Haematol. 131, 201–207 (2005).
Park, S. J. & Mehrad, B. Innate immunity to Aspergillus species. Clin. Microbiol. Rev. 22, 535–551 (2009).
Espinosa, V. & Rivera, A. First line of defense: Innate cell-mediated control of pulmonary aspergillosis. Front. Microbiol. 7, 272 (2016).
Margalit, A. & Kavanagh, K. The innate immune response to Aspergillus fumigatus at the alveolar surface. FEMS Microbiol. Rev. 39, 670–687 (2015).
Slesiona, S. et al. Persistence versus escape: Aspergillus terreus and Aspergillus fumigatus employ different strategies during interactions with macrophages. PLoS One 7, e31223 (2012).
Heinekamp, T. et al. Aspergillus fumigatus melanins: interference with the host endocytosis pathway and impact on virulence. Front. Microbiol. 3, 440 (2012).
Geib, E. et al. A non-canonical melanin biosynthesis pathway protects Aspergillus terreus conidia from environmental stress. Cell Chem. Biol. 23, 587–597 (2016).
Slesiona, S., Ibrahim-Granet, O., Olias, P., Brock, M. & Jacobsen, I. D. Murine infection models for Aspergillus terreus pulmonary aspergillosis reveal long-term persistence of conidia and liver degeneration. J. Infect. Dis. 205, 1268–1277 (2012).
Ramirez-Ortiz, Z. G. & Means, T. K. The role of dendritic cells in the innate recognition of pathogenic fungi (A. fumigatus, C. neoformans and C. albicans). Virulence 3, 635–646 (2012).
Lass-Flörl, C., Roilides, E., Loffler, J., Wilflingseder, D. & Romani, L. Minireview: host defence in invasive aspergillosis. Mycoses 56, 403–413 (2013).
Newman, S. L., Lemen, W. & Smulian, A. G. Dendritic cells restrict the transformation of Histoplasma capsulatum conidia into yeasts. Med. Mycol. 49, 356–364 (2011).
Bozza, S. et al. Dendritic cells transport conidia and hyphae of Aspergillus fumigatus from the airways to the draining lymph nodes and initiate disparate Th responses to the fungus. J. Immunol. 168, 1362–1371 (2002).
Park, S. J. et al. Neutropenia enhances lung dendritic cell recruitment in response to Aspergillus via a cytokine-to-chemokine amplification loop. J. Immunol. 185, 6190–6197 (2010).
Park, S. J., Burdick, M. D. & Mehrad, B. Neutrophils mediate maturation and efflux of lung dendritic cells in response to Aspergillus fumigatus germ tubes. Infect. Immun. 80, 1759–1765 (2012).
Thakur, R. et al. Cytokines induce effector T-helper cells during invasive aspergillosis; what we have learned about T-helper cells? Front. Microbiol. 6, 429 (2015).
Masterson, A. J. et al. MUTZ-3, a human cell line model for the cytokine-induced differentiation of dendritic cells from CD34+ precursors. Blood 100, 701–703 (2002).
Larsson, K., Lindstedt, M. & Borrebaeck, C. A. Functional and transcriptional profiling of MUTZ-3, a myeloid cell line acting as a model for dendritic cells. Immunology 117, 156–166 (2006).
Mantegazza, A. R. et al. NADPH oxidase controls phagosomal pH and antigen cross-presentation in human dendritic cells. Blood 112, 4712–4722 (2008).
Gafa, V. et al. Human dendritic cells following Aspergillus fumigatus infection express the CCR7 receptor and a differential pattern of interleukin-12 (IL-12), IL-23, and IL-27 cytokines, which lead to a Th1 response. Infect. Immun. 74, 1480–1489 (2006).
Steinman, R. M. & Nussenzweig, M. C. Avoiding horror autotoxicus: the importance of dendritic cells in peripheral T cell tolerance. Proc. Natl. Acad. Sci. USA 99, 351–358 (2002).
Vega-Ramos, J., Roquilly, A., Asehnoune, K. & Villadangos, J. A. Modulation of dendritic cell antigen presentation by pathogens, tissue damage and secondary inflammatory signals. Curr. Opin. Pharmacol. 17, 64–70 (2014).
Hohl, T. M. et al. Aspergillus fumigatus triggers inflammatory responses by stage-specific beta-glucan display. PLoS Pathog. 1, e30 (2005).
Espinel-Ingroff, A. In vitro fungicidal activities of voriconazole, itraconazole, and amphotericin B against opportunistic moniliaceous and dematiaceous fungi. J. Clin. Microbiol. 39, 954–958 (2001).
Martin, S. J. & Yost, R. J. Infectious diseases in the critically ill patients. J. Pharm. Pract. 24, 35–43 (2011).
Gressler, M., Zaehle, C., Scherlach, K., Hertweck, C. & Brock, M. Multifactorial induction of an orphan PKS-NRPS gene cluster in Aspergillus terreus. Chem. Biol. 18, 198–209 (2011).
Leonhardt, I. et al. The fungal quorum-sensing molecule farnesol activates innate immune cells but suppresses cellular adaptive immunity. mBio 6, e00143 (2015).
Acknowledgements
We thank Frank Ebel (Munich) for provision of anti-Aspergillus serum, Ines Leonhardt, Ilse D. Jacobsen, Silvia Slesiona, and Sven Rudolphi (HKI Jena) for technical support in differentiation and FACS analysis of moDCs. This work was supported by Jena School of Microbial Communication (JSMC) and by the School of Life Sciences of the University of Nottingham. Work in the lab of OK was supported by the Collaborative Research Center TransRegio 124 FungiNet (project C3) from the German Science Foundation (DFG).
Author information
Authors and Affiliations
Contributions
S.-H.H. designed and performed experiments and evaluated data, O.K. evaluated and discussed data, M.B. designed the study, evaluated data and wrote the manuscript. All authors reviewed the manuscript and agreed to its content.
Corresponding author
Ethics declarations
Competing Interests
The authors declare that they have no competing interests.
Additional information
Publisher's note: Springer Nature remains neutral with regard to jurisdictional claims in published maps and institutional affiliations.
Electronic supplementary material
Rights and permissions
Open Access This article is licensed under a Creative Commons Attribution 4.0 International License, which permits use, sharing, adaptation, distribution and reproduction in any medium or format, as long as you give appropriate credit to the original author(s) and the source, provide a link to the Creative Commons license, and indicate if changes were made. The images or other third party material in this article are included in the article’s Creative Commons license, unless indicated otherwise in a credit line to the material. If material is not included in the article’s Creative Commons license and your intended use is not permitted by statutory regulation or exceeds the permitted use, you will need to obtain permission directly from the copyright holder. To view a copy of this license, visit http://creativecommons.org/licenses/by/4.0/.
About this article
Cite this article
Hsieh, SH., Kurzai, O. & Brock, M. Persistence within dendritic cells marks an antifungal evasion and dissemination strategy of Aspergillus terreus . Sci Rep 7, 10590 (2017). https://doi.org/10.1038/s41598-017-10914-w
Received:
Accepted:
Published:
DOI: https://doi.org/10.1038/s41598-017-10914-w








