Abstract
Cells across evolution employ reversible oxidative modification of methionine and cysteine amino acids within proteins to regulate responses to redox stress. Previously we have shown that mitochondrial localized methionine sulfoxide reductase (Mxr2) reversibly regulates oxidized yeast Mge1 (yMge1), a co-chaperone of Hsp70/Ssc1 to maintain protein homeostasis during oxidative stress. However, the specificity and the conservation of the reversible methionine oxidation mechanism in higher eukaryotes is debatable as human GrpEL1 (hGrpEL1) unlike its homolog yMge1 harbors two methionine residues and multiple cysteines besides the mammalian mitochondria hosting R and S types of Mxrs/Msrs. In this study, using yeast as a surrogate system, we show that hGRPEL1 and R type MSRs but not the S type MSRs complement the deletion of yeast MGE1 or MXR2 respectively. Our investigations show that R type Msrs interact selectively with oxidized hGrpEL1/yMge1 in an oxidative stress dependent manner, reduce the conserved hGrpEL1-Met146-SO and rescue the Hsp70 ATPase activity. In addition, a single point mutation in hGrpEL1-M146L rescues the slow growth phenotype of yeast MXR2 deletion under oxidative duress. Our study illustrates the evolutionarily conserved formation of specific Met-R-SO in hGrpEL1/yMge1 and the essential and canonical role of R type Msrs/Mxrs in mitochondrial redox mechanism.
Similar content being viewed by others
Introduction
Redox imbalance is one of the key factors for myriad of diseases including metabolic and neurodegenerative disorders1,2. Enhanced levels of Reactive Oxygen Species (ROS) or alterations in antioxidant mechanisms affect the activities of biomolecules with reversible and irreversible modifications. Interestingly, ROS also has a beneficial side to it as they known to play as signaling molecule for various cellular functions including redox regulation of several transcription factors, kinases and enzymes3,4. Protein reversible oxidative modification, in particular at cysteine and methionine amino acid residues play an important role in many cellular functions. Methionine, upon oxidation forms reversible diastereomeric methionine sulfoxide (Met-S-SO or Met-R- SO) and these sulfoxides are specifically reduced by methionine sulfoxide reductase MsrA or MsrB respectively in a thioredoxin dependent mechanism5,6. Deletion of MSRs is known to enhance cellular ROS levels that have been implicated in several diseases including diabetes, neurodegeneration, and aging7. Methionine in proteins is known to act as an antioxidant and regulate several proteins that undergo Met-SO dependent structural destabilization. Recent studies predict that methionine oxidation could act like protein phosphorylation in cellular signaling to regulate several protein functions8,9.
Chaperones play an important role in mitochondrial biogenesis through an efficient protein translocation, assembly, iron-sulfur cluster formation, mtDNA maintenance and protein homeostasis10. The indispensable Hsp70 chaperone system consists of several conserved components that include DnaK/DnaJ or J-complex and Mge1/GrpE proteins. Mge1/GrpEL1, a conserved nucleotide exchange factor, in its dimeric form interacts with Hsp70-ADP-substrate complex to facilitate the exchange of ADP for ATP so as to initiate another round of Hsp70 cycle. Consequently, it has been shown that GrpE enhances DnaK ATPase cycle by 5000 folds11. The stoichiometry between GrpE orthologs and Hsp70/DnaK is shown to be 2:112,13. Mge1/GrpE protein in Hsp70 chaperone system can undergo early stress dependent structural transition. Oxidative and thermal stresses are known to change the ratio between active dimeric Mge1 to inactive monomeric form14,15. We have shown earlier that the conserved methionine at 155th position in Mge1 responds to oxidative stress. In addition, mitochondrial localized methionine sulfoxide reductase 2 (Mxr2) reversibly regulates Mge1 by selectively reducing the Met155-SO to restore the activity of Mge1. Although, Mxr2 reduces the Met-SO of yeast Mge1 both in vitro and in vivo, our earlier study does not preclude the formation of only R type sulfoxide upon oxidation.
In contrast to yeast, mammalian mitochondria contain two isoforms of R type (MsrB2 and MsrB3) and one isoform of S type (MsrA) sulfoxide reductases5,6. In addition, two isoforms of GrpEL (GrpEL1 and GrpEL2) are present in mammalian mitochondria. GrpEL1 and GrpEL2 are differentially expressed across all tissues and high levels of GrpEL1 protein has been detected in many tissues16,17. To further increase the complexity, mammalian GrpEL1 contains multiple cysteines and two methionine residues (position 44 and 146) while its counterpart in yeast, Mge1 lacks cysteines and contains only one methionine (position 155). It is remains to be explored whether the MsrB mediated redox switch at conserved GrpEL1 methionine residue is required for GrpEL1 function and subsequent regulation of Hsp70/Ssc1p cycle.
In this study, we show that both the methionine residues in human GrpEL1 get oxidized upon exposure to H2O2. However, the conserved oxidized methionine at 146 is specifically reduced by R type of methionine sulfoxide reductase in vitro. Using an yeast heterologous system, we show that human hGRPEL1 and human R type MSR complement the deletion of yeast MGE1 and MXR2 respectively. Yeast cells expressing human GrpEL1-M146L mutant conferred better growth kinetics than yeast strain expressing wild type hGrpEL1 under oxidative stress. This study delineates the function of human GrpEL1 and R type Msrs in redox regulation besides the evolutionarily conserved role of Mge1/GrpEL1 in mitochondrial oxidative stress response pathway.
Results
hGrpEL1 responds to oxidative stress and alters the ATPase stimulating activity of Hsp70/Ssc1 in vitro
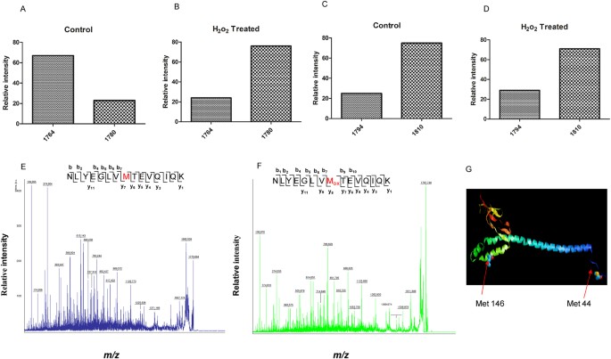
Mge1 is known to be oxidized at conserved Met155 amino acid residue both in vitro and in vivo upon exposure to oxidative stress. Human GrpEL1 contains methionine residue at 44th and 146th position and the latter one is analogous to yMge1 Met155. To test whether hGrpEL1 is oxidized at conserved methionine residue like yMge1, purified recombinant hGrpEL1 was treated with or without H2O2, separated on SDS-PAGE, Coomassie stained and trypsin digested fragments were analyzed by MALDI-TOF-MS/MS (Supplementary Figure S2A–D). In the absence of H2O2, Met146 containing peptides were resolved as a major un-oxidized 1764 Da mass and as a minor oxidized 1780 Da mass with a difference of 16 Da (Fig. 1A). In contrast, H2O2 treated hGrpEL1 displayed a relatively higher form of oxidized Met146 peptide compared to the un-oxidized Met146 peptide (Fig. 1B). MS/MS analysis of the aforementioned peptides confirmed that Met also exists as Met-SO by attaining a mass of 16 Da with H2O2 treatment (Fig. E and F). Examination of the Met44 containing peptides revealed that Met44 also exists in two forms, the minor un-oxidized 1794 Da form and the major oxidized 1810 form, the latter becoming the more dominant form in the presence of H2O2 (Fig. 1C and D). Interestingly, Met44 amino acid is located in un-structured N-terminal region whereas Met146 residue is present in two helix bundle domain of Mge1 (Fig. 1G).
Oxidation of Met146 in hGrpEL1 in vitro. Purified human His-GrpEL1 recombinant protein was treated with or without H2O2, separated on SDS-PAGE and the gel Coomassie stained. The GrpEL1 protein bands were excised from the gel and trypsin digested. The resulting peptides were analyzed by MALDI-TOF/MS/MS. From the MALDI spectra, the intensity of the peaks was measured and taken as a percentage against the total intensity of oxidized and un-oxidized peptides. (A) and (B) MALDI spectra showing percentage of oxidized (1764 Da) and un-oxidized (1780 Da) Met146 of hGrpEL1. (E) and (F) Peptides 1764 Da and 1780 Da from control (Fig. 1A) and H2O2 treated hGrpEL1 (Fig. 1B) were MS/MS sequenced and analyzed. (C) and (D) Percentage of oxidized (1794 Da) and un-oxidized (1810 Da) Met44 from MALDI spectra of H2O2 treated hGrpEL1 (Fig. 1B). The relative levels of total oxidized and un-oxidized M146 and M46 peptides were calculated from three independent experiments and the average of total oxidized and un-oxidized peptides are shown. (G) Representation of methionine’s in hGrpEL1 by I TASSER GrpEL1 structure and space fill molecules.
To test the significance of oxidized hGrpEL1, we performed an ATPase activity of purified yeast mitochondrial His-yHsp70/Ssc1in the presence of Mge1 or hGrpEL1 with or without H2O2 treatment as described in the methods. In the absence of GrpEL1/Mge1 proteins, the total yHsp70/Ssc1 mediated ATP hydrolysis in the reaction is minimal (Fig. 2). In the presence of yMge1 or hGrpEL1, the ATPase activity of yHsp70/Ssc1 is enhanced by 3–4 folds. However, the ATPase activity of yHsp70/Ssc1 is reduced when yMge1 or hGrpEL1 was treated with H2O2 prior to its addition in the assay (Fig. 2). This result suggests that oxidation of GrpEL1 protein might have physiological consequences on the chaperone activity of yHsp70/Ssc1.
hGrpEL1 promotes yHsp70/Ssc1 ATPase cycle in vitro. ATPase activity of recombinant yHsp70/Ssc1 was performed as described in the Methods section. Radioactive 32P counts from three experiments were measured using scintillation counter and plotted. The values are mean values obtained from three technical replicates. Each value is mean ± SE (n = 3), *p ≤ 0.05.
hGRPEL1 complements the deletion of yeast MGE1
Mge1 is an essential protein and it has been shown that human GRPEL1 does not complement the deletion of MGE1 deletion18. To investigate if the function of MGE1 is conserved across evolution, we initially examined if over-expression of hGRPEL1 could complement yMGE1 chromosomal deletion. Using plasmid shuffling, we created yeast strains deleted for chromosomal MGE1 but over-expressing yMGE1 or hGRPEL1 from a high copy plasmid as described in the methods19. The growth phenotypes of strains expressing yMGE1 and hGRPEL1 were compared on YPD and YPGE plates. Strain expressing hGRPEL1 had growth that was comparable to the strain expressing yMGE1 on YPD and YPGE plates at 30 °C (Fig. 3A and B). To ensure the protein expression of hGRPEL1, we carried out immunoblot analysis of cell lysates obtained from strains expressing yMGE1 and hGRPEL1 as described in the Methods section. Immunoblotting studies using antibodies specific against Mge1 and hGrpEL1 confirmed the presence of Mge1 and GrpEL1 (Fig. 3C). Mge1 was not detected in the strain expressing hGRPEL1 confirming that the strain indeed had chromosomal deletion of MGE1 (Fig. 3C). Our results clearly demonstrate that over expression of hGRPEL1 can efficiently complement yMGE1 deletion.
hGRPEL1 complements yeast MGE1 deletion. (A,B) Yeast strains expressing WT yMge1 and hGrpEL1 were grown overnight in YPD, normalized to OD600 0.5 and 10 µl of each dilution was spotted on YPD (A) and YPGE (B) plates. (C) Immunoblot of Whole Cell Extracts (WCE) from yeast strains over-expressing yMge1 (lane 1), WT hGrpEL1 (lane 2) using antibodies against yMge1 (top panel) and hGrpEL1 (lower panel) is shown.
Human Methionine R sulfoxide Reductase complements yeast MXR2 deletion and interacts with oxidized hGrpEL1
Oxidation of methionine can result in two forms of enantiomers, Met-R-SO or Met-S-SO. The protein bound Met-SO enantiomers are known to be specifically reduced by either MsrA or MsrB enzymes20,21. Mammalian mitochondria contain three methionine sulfoxide reductases that include two R type (MsrB2 and MsrB3) and one S type (MsrA) sulfoxide reductases. As hGrpEL1 is sensitive to oxidative stress in vitro, we wished to examine if the Met SO modification is reversible, akin to Mge1.
It has been shown that mammalian MSRB can complement the deletion of yeast MXR222. Initially, we analyzed the importance of mitochondrial localized mammalian Msrs during oxidative stress by specifically targeting them to yeast mitochondria. We employed mitochondrial pre-sequence, N-terminal Su-9 MTS, upstream of MSRB3 and MSRA gene sequence to target them to mitochondria. We constructed yeast strains as described in the methods for the expression of human mitochondrial methionine sulfoxide reductases, Su9-MTS-MsrA, Su9-MTS-MsrB3, MsrB2 and yeast Mxr2 with Flag epitopes in a mxr2Δ background. The parent strain, WT was transformed with an empty vector and used as a control strain. We compared the growth of Flag-Msr expressing strains with the control strain on SC-URA in the presence and absence of H2O2. All the strains had comparable growth on SC-URA plates in the absence of H2O2. However, in the presence of H2O2, strains expressing human MsrB2 or MsrB3 or yeast Mxr2 had growth phenotype similar to control strain (Fig. 4A). However, growth of strain expressing mammalian MsrA is severely hampered in the presence of H2O2. These results suggest that only Met-R-SO reducing enzymes can efficiently complement the MXR2 deletion. To confirm the mitochondrial localization of the human mitochondrial Msrs in yeast, subcellular fractionation of yeast strains expressing different Flag-Msr was carried out and the fractions were resolved on SDS-PAGE, blotted and probed with antibodies specific to the mitochondria fraction (Aconitase), cytosolic faction (Glycerol kinase) and to the Flag epitope. As shown in the Fig. 4, Flag-Msr proteins are enriched in the mitochondrial fraction like Aconitase (Fig. 4B–D). These results suggest that human Flag-Msr proteins are efficiently targeted to the yeast mitochondria and only the R type of human Msrs are able to complement the deletion of yeast MXR2.
Human R type MSRs complement the deletion of yeast MXR2. (A) Yeast strains expressing Flag-yMxr2, Flag-Su9-hMsrA, Flag-Su9-hMsrB3 and Flag-hMsrB2 respectively were grown overnight in SC-URA medium, normalized, serially diluted and 10 µl of each dilution were spotted on SC-URA plates with or without H2O2. (B–D) Yeast strains expressing human Flag-Su9-hMsrA (B), Flag-hMsrB2 (C) and Flag-Su9-hMsrB3 (D) were sub-fractionated as cytosol (lane 2) and mitochondrial fraction (lane 3), separated on SDS-PAGE along with total cell extract (lane 1), blotted and probed with antibodies specific for Flag, cytosolic Pgk1 and mitochondrial AcoI.
To determine the specificity of methionine sulfoxide enantiomers, we performed interaction studies between oxidized GrpEL1 and Msr proteins by in vitro Ni-NTA pull down assay as described19. The cell lysates expressing mammalian and yeast Flag-Msr proteins were passed through Ni-NTA beads pre-bound with recombinant His-GrpEL1 pre-treated with increasing concentrations of H2O2. To ascertain specificity, only Ni-NTA beads without His-GrpEL1 was used as control. The beads were washed and the proteins bound to Ni-NTA beads were resolved on SDS-PAGE and blotted as described in the Methods section (Fig. 5). Immunoblotting was carried out using antibodies specific to Flag, GrpEL1 and His tag. Our results show that binding of MsrB2, MsrB3 and Mxr2 depends on the oxidation of GrpEL1 (Fig. 5A,B and D). Most importantly, in the absence of H2O2, the binding of GrpEL1 to the Msrs or Mxr2 is very low. In addition, human mitochondrial MsrA and yeast cytosolic Mxr1 fail to bind to GrpEL1 irrespective of H2O2 treatment (Fig. 5C and E). To ascertain the binding activity of MsrA, we repeated the Ni-NTA pull down assay using MRP6, a known substrate of Msrs instead of GrpEL1. We observe a specific interaction of MsrA with MRP6 pre-treated with H2O2 (Fig. 5F). Our results provide evidence that Met R specific reductases either from yeast or human are able to specifically interact with GrpEL1 in an oxidation dependent manner potentially indicating a physiological role for the binding.
hGrpEL1 interacts with R type sulfoxide reductases in an oxidative stress dependent manner. Purified recombinant His-hGrpEL1 (10 µg) was pretreated without or with increasing concentrations of H2O2 for 2 hrs prior to binding to Ni-NTA beads. Mitochondrial lysate (100 µg) isolated from strains expressing (A) Flag-MsrB2, (B) Flag-Su9-MsrB3, (C) Flag-Su9-MsrA, (D) Flag-yMxr2 or cell extract (100 µg) isolated from strain expressing (E) Flag-yMxr1 were allowed to bind to in the absence or presence His-hGrpEL1 pre-bound to Ni-NTA beads as described in the Methods section. Total eluates were resolved on SDS-PAGE and immunoblotted with specific antibodies. Load indicates 20% of the cytosolic extract (Panel C and E) or 10% of mitochondrial extract (Panel D) (F) For control experiment, His-Mrp6 protein, a known substrate of MsrA and MsrB was treated with (lane 2) or without H2O2 (lane 1) prior to binding to Ni-NTA beads. Mitochondrial lysate of yeast strain expressing Flag-MsrA was allowed to bind to His-Mrp6 and the eluate processed as described above. Load indicates the 20% of the cytosolic extract. Relative intensity of Msr protein bound to GrpEL1 was quantified using Image J software and shown (Panel A, B, D).
Reduction of hGrpEL1-Met SO at Met146 by R type enzymes
In vitro pull down assays described above clearly demonstrate that methionine sulfoxide R reductases bind with relatively greater affinity to the oxidized form of GrpEL1/Mge1 than to its reduced form. In contrast, the S type of methionine sulfoxide reductases are unable to interact with either form of GrpEL1/Mge1. To understand if the interaction between the R type Msrs and the oxidized form of GrpEL1 have functional consequences, we utilized MALDI/TOF analysis to examine the oxidized state of GrpEL1 in the presence of Msrs. As observed earlier, majority of the recombinant GrpEL1 protein is oxidized with H2O2 treatment. The oxidation state is reflected by the appearance of peptides with masses 1780 Da and 1810 Da that correspond to oxidized Met146 and Met44 peptides respectively (Fig. 6A and B). Strikingly, when oxidized GrpEL1 was further incubated with the R type of reductases (MsrB2 or MsrB3), we observe a selective reduction in the percentage of oxidized 1780 Da peptide with a concomitant increase in the reduced Met1764 Da peptide (Fig. 6C and D). However, there is no efficient reduction in the 1810 Da peptide that harbors the oxidized Met44 amino acid (Fig. 6E and F). MsrA had no effect on the MALDI spectrum of oxidized GrpEL1 (Fig. 6G and H). Consistent with mammalian R type Msrs, yeast Mxr2 is able to efficiently reduce oxidized GrpEL1 at Met146 and not Met44 (Fig. 6I and J), a site that corresponds to Met155 in its canonical substrate, Mge1. Taken together, our results show that human MsrB3 and MsrB2 along with yeast Mxr2 can efficiently reduce oxidized GrpEL1 at Met146 position but not at Met44 position in vitro.
Specific reduction and re-activation of oxidized hGrpEL1 proteins by R type Msr enzymes. Oxidized hGrpEL1 (20 µg) protein was treated with different Msr proteins in a reaction buffer and incubated for 2 hours. The reactants were resolved on SDS-PAGE and the gel Coomassie stained. hGrpEL1 protein bands were excised, treated with trypsin and the resultant peptides were analyzed by MALDI-TOF followed by relative quantification of methionine containing peptide peaks. Percentage of oxidized and un-oxidized forms of Met146 and Met44 containing peptides were calculated from the MALDI spectra and shown here as relative intensity. The relative levels of total oxidized and un-oxidized M146 and M46 peptides were calculated from three independent experiments and the average of total oxidized and un-oxidized peptide are shown. (A,B) Relative intensity of oxidized and un-oxidized Met146 (A) and Met44 (B) peptides when hGrpEL1 protein was oxidized with H2O2 are shown. (C–F) Percentage of oxidized and un-oxidized Met146 (C,D,G,I) and Met44 (E,F,H and J) peptides when oxidized hGrpEL1 protein was reduced with MsrB2 (C,E), MsrB3 (D,F), MsrA (G,H) and Mxr2 (I,J). (K) Single turnover ATPase activity of Hsp70/Ssc1. Ssc1ATPase activity was performed as described in the Methods section. hGrpEL1 protein was treated with or without H2O2 (5 mM) for 2 hours, followed by incubation with different Msr enzymes for 1 hr and the ATPase activity of Hsp70/Ssc1 was analyzed as described in the Methods section. ATP hydrolysis was monitored by analyzing the released 32Pi using scintillation counter and a graph plotted using values obtained from three experiments. The values are mean values obtained from three technical replicates. Each value is mean ± SE (n = 3), *p ≤ 0.05.
Next, we wished to test the functional relevance of oxidized GrpEL1 reduced by MsrB at Met146 in an ATPase stimulating activity of yHsp70/Ssc1. The results from this assay will also allow us to differentiate the effect of Met44/Met146 oxidation in the influence of ATPase stimulating activity by GrpEL1. We performed ATPase stimulating activity of GrpEL1 on yHsp70/Ssc1 as described in the Methods section. We pre-treated recombinant GrpEL1 with or without H2O2 prior to incubating it with yeast or mammalian Msrs. After the incubation step with Msrs, the ATPase stimulating activity was measured as described in Methods. yHsp70 alone exhibits a low intrinsic ATPase activity (Fig. 6K). Addition of recombinant GrpEL1 stimulates ATPase activity of yHsp70 by four folds while oxidized GrpEL1 does not have any significant effect. Prior incubation of oxidized GrpEL1 with R type of Msr’s (MsrB2, MsrB3 and yMxr2) restores the ATPase stimulating activity of GrpEL1 (Fig. 6K). However, pretreatment of oxidized GrpEL1 with S epimer reducing enzyme, MsrA has no effect in augmenting the ATPase activity of yHsp70 by GrpEL1. Our studies thus far, strongly suggest that the observed binding between oxidized GrpEL1 and the R type Msrs irrespective of their origin have a functional consequence as evident from the restoration of the ATPase stimulating activity of a ‘reduced’ GrpEL1 by Msr enzymes.
hGRPEL1 M146L rescues the oxidative sensitive phenotype of yeast MXR2 deletion
Ectopically expressed Mge1 is able to complement the chromosomal deletion of MGE1. We have shown previously that an oxidative resistant mutant, MGE1 M155L is able to complement both MGE1 and MXR2 deletions under oxidative stress15,19. To probe if GrpEL1 M146L can functionally mimic Mge1 M155L mutant, we generated yeast strains that ectopically express either wild type hGRPEL1 or hGRPEL1 M146L in a mxr2Δ and mge1Δ background as described in the Methods section. The growth phenotype of strains expressing either hGRPEL1 or h GRPEL1 M146L were compared to their parent wild type strain with vector alone as control in the presence and absence of H2O2 on SC-Leu plates. Yeast strains expressing wild type and mutant GrpEL1 grew normally in the absence of H2O2 while GrpEL1 M146L mutant displayed better growth on minimal plates in presence of H2O2 (Fig. 7A). Similar growth resistant phenotype of hGrpEL1 M146L was observed in liquid cultures with H2O2 (Fig. 7B). These results indicate GrpEL1 is sensitive to oxidation in vivo under normal physiological conditions. We have shown earlier that mxr2Δ strain fails to grow on non-fermentable carbon sources while MGE1 M155L can complement the growth defect. Similarly, we find that GRPEL1 M146L is able to grow on non-fermentable carbon source when compared to the strain expressing WT GRPEL1 in mxr2Δ strain background (Fig. 7A right panel and 7C). Further, we have observed no change in the steady state levels of WT GrpEL1, GrpEL1 M146L and other mitochondrial proteins in yeast strains expressing either WT hGrpEL1 or hGrpELl M146L mutant in mxr2Δ background (Fig. 7D, Supplementary Figure S3). Together, our results provide compelling evidence to the existence of an evolutionarily conserved mechanism that is orchestrated by mitochondrial proteins Mxr2-Mge1-Ssc1 to regulate cellular redox homeostasis.
GrpEL1 M146L rescues the growth defect phenotype of mxr2Δ during oxidative stress. Growth phenotype of yeast strains expressing WT hGrpEL1 and hGrpEL1 M146L in a mxr2Δ background along with vector control were monitored in the presence and absence of H2O2 on minimal media and non-fermentable carbon sources. Overnight grown cultures were normalized to OD600 1.0 and 10 μl of serially diluted samples were spotted on SC-Leu plated with or without H2O2 (left and middle panels of (A) and on YPGE plates (right panel of A). Liquid growth assay was performed in SC-Leu +/−H2O2 (B) and YPGE (C) by taking OD600 at different time points. A growth curve was plotted using the values obtained from three different replicates. (D) 50 and 100 μg of mitochondria isolated from wild-type, hGrpEL1 and hGrpEL1-M146L mutant were analyzed by SDS–PAGE, western blotted and probed with antibodies against specific mitochondrial proteins as shown.
Discussion
Molecular Chaperones are essential components of cellular protein homeostasis and belong to a highly conserved protein family. Most of the chaperones assist in protein folding by utilizing ATP as an energy source10,23. Certain chaperones display stress dependent expression and24 are also regulated by post translational modifications. Very few chaperones have been reported to be regulated through reversible oxidative modifications at cysteine or methionine residues. It has been shown that thermal stress induces the expression of Hsp33 gene and additionally regulates its activity through a redox mechanism by forming disulfide bond at its zinc binding site25,26. Bacterial Hsp70 undergoes reversible glutathionylation in response to thermal and oxidative stress27. In eukaryotes, oxidation of Cys residues within cytosolic Hsp70 and Hsp90 chaperones result in their inactivation and induction of Unfolded Protein Response (UPR)24,28. In addition, Met and Cys oxidation in the eye lens chaperone, α-Crystallins is thought to be one of the major causes of eye defects29.
Most of the mitochondrial matrix targeted proteins are nuclear encoded, translated in cytosol and imported into mitochondria as pre-proteins30. Hsp70/Ssc1 chaperone is a component of the import motor that plays an essential role in pulling the proteins across inner membrane into mitochondrial matrix. Hsp70/Ssc1 chaperone system is also required for mitochondrial proteostasis, iron sulfur cluster biogenesis and in mtDNA maintenance31. Mge1/GrpEL1 is a conserved essential subunit of Hsp70/Ssc1 machinery and is majorly required for the efficiency of ATPase cycle. Dimeric GrpEL1 structure has two long N-terminal α-helix regions, a small four-helix bundle region with antiparallel topological arrangement followed by a C-terminal β-sheet domain32,33. Several point mutations in the four helix bundle of E.coli GrpE and yeast Mge1 are known to cause severe growth defects and loss of Ssc1 dependent functions15,34. Methionine 155 in yMge1 and the corresponding 146 in hGrpEL1, both resident in the four helix bundle region, are sensitive to oxidative stress and are conserved across eukaryotes. Yeast Mxr2 interacts with Mge1 in an oxidative stress dependent manner and restores Mge1 dependent Hsp70/Ssc1 functions both in vitro and in vivo15,19. In this report, we show that hGrpEL1 modulates the ATPase activity of yHsp70/Ssc1 during oxidative stress (Fig. 2). In mammals, two isoforms of GrpEL (GrpEL1 and GrpEL2) are present in the mitochondria and their presence is ubiquitous. Our results show that hGrpEL1 but not hGrpEL2 is able to complement yMGE1 deletion indicating that it is probably playing a role similar to Mge1 in regulating the activity of Hsp70/Ssc1 chaperone (Fig. 3 and unpublished results). Interestingly, hGrpEL2 does not contain methionine corresponding to the conserved Met155 position of yeast Mge1. Oxidation resistant mutant, hGrpEL1 M146L is able to rescue the growth defect associated with mxr2Δ strain in presence of H2O2 indicating the conserved role of GrpEL1 during oxidative stress (Fig. 7).
Msrs act as antioxidants to regulate various biological processes. Msrs reduce Met-R-SO and Met-S-SO oxidized derivatives of methionine. They are evolutionarily conserved, and human mitochondria contain MsrA, MsrB2 and MsrB3 isoforms. MsrBs display a preference to proteins that have Met R SO oxidized form rather than Met-S-SO5. Our previous and current in vitro data suggest that oxidized hGrpEL1/Mge1is specifically reduced by R epimer reducing enzymes. Although both methionines in GrpE1 are oxidized in vitro, we find Met44 to be pre-oxidized during most of our experimental conditions. This may be due to auto-oxidation that has been reported earlier35. Intriguingly, we have not observed a reduction of oxidized Met44. Met44 is present in the un-structured tails of GrpEL1 that is part of the non-conserved region and not essential for GrpEL1 dimerization nor for stimulating Hsp70/Ssc1 ATPase activity. MsrB isoform shows preference towards M146-SO over Met44-SO (Figs 5 and 6) in reducing the sulfoxide. Additionally, only R type of human MSR isoforms can complement the loss of yMXR2 under oxidative conditions. Based on the above results, we believe that the conserved oxidized methionine in Mge1 and GrpEL1 is most likely to be the R epimer form. Besides mitochondria, MsrB3 is also localized to the ER in mammals36. Interestingly, we find that MSRB3 lacking the upstream Su9-MTS sequence fails to complement MXR2 deletion under oxidative stress (unpublished results). This shows that ER targeted MxrB3 has no apparent role in mitochondria.
Further, we find that hGRPEL1 M146L mutant complements the slow growth phenotype of MXR2 deleted cells (Fig. 7). Curiously, we find that wild type strain grows significantly much faster than cells devoid of MXR2 but harboring hGrpEL1 M146L in liquid cultures when compared to plate based assay. It has been shown that good aeration exacerbates the growth and viability defect caused by deletion of superoxide dismutase (SOD), while this difference from wild type strain is mitigated under low aeration37. Good aeration increases the release of ROS in mitochondria. We believe that this same effect is seen in the case of absence of MXR2. In liquid cultures where there is good aeration, the effect of MXR2 deletion is exacerbated. In contrast, in a plate assay that causes lower aeration, hGrpEL1 M146 mutant even in absence of MXR2 exhibits better growth characteristics. Additionally, cells harboring WT hGrpEL1 exhibit a growth phenotype that is akin to cells harboring hGrpEL1 M146L at later time points in liquid culture. This may due to the diminishing amount of H2O2 with time.
Mitochondria accounts for 90% of total cellular ROS. Physiological levels of ROS regulate protein functions, however, increased ROS can damage various biomolecules. Excessive buildup of oxidized (reversible and irreversible) macromolecule aggregates promote aging38. Dysfunctional mitochondria, environmental factors or decreased antioxidant capacity of cell can contribute to imbalances in ROS production1,39,40. Methionine oxidation, loss of Msrs and increased mitochondrial ROS have been implicated in several neurological disorders like Parkinson’s and Alzheimer’s diseases including aging. We hypothesize that GrpEL1 oxidation might be playing a key role in Msr associated pathologies. Age dependent accumulation of ROS or decreased antioxidant property or altered Msr activities can lead to increased Met SO of GrpEL1. The cascading effects of Met oxidation of Mge1/GrpEL1 include defective chaperone system and altered protein homeostasis that further aggravate several mitochondrial associated disease conditions. Mitochondrial hGrpEL1 perhaps acts like a redox sensor that transduces appropriate signals for mitochondrial protein homeostasis.
Methods
Plasmid construction
Plasmids MSRA, MSRB2, MSRB3 were purchased from DNASU plasmid repository. MSRA gene was amplified with primers MSRA_Fwd1 (5′-CCCA GAATTC ACC ATG GCT GTA TTT GGA ATG-3′) and MSRA_Rev1 (5′-CCCC CTC GAG TTT TTT AAT ACC CAC TGG GCA-3′) and cloned into a pET28a + vector to generate pNB638. MSRB2 and MSRB3 genes were amplified using primer pairs MSRB2_Fwd2 (5′-AAAA CCATG GCG CGG CTC CTC TGG-3′), MSRB2_Rev2 (5′-AAAA GGATCC ACC ATG GCG CGG CTC CTC TGG-3′) and MSRB3_Fwd3 (5′-AAAA CCATG GGC TCT GCA TTC AAC CTG CTG -3′), MSRB3_Rev3 (5′- CCCC AAG CTT CTC CGC TTT GTC TGC CTG -3′) and cloned into pET28a + to generate pNB640 and pNB648 respectively. For in vivo expression in yeast, human MSR genes were sub-cloned into vector downstream of SU9 MTS and with C-terminal FLAG epitope. SU9 MTS was amplified from pNB03 using primers Su9-Fwd4 (5′AACC ACTAGT ACC ATG GCC TCC ACT CGT GTC3′) and Su9-Rev4 (5′AAAA GGATCC GGA AGA GTA GGC GCG CTT3′) with restriction sites SpeI/BamHI and cloned into pTEF-URA to create PNB669. MSRA and MSRB3 were amplified with primer pairs MSRA-Fwd5 (5′-CCCA GGATCC ATG GCT GTA TTT GGA ATG -3′), MSRA-Rev (5′-CCCC AAG CTT TTT TTT AAT ACC CAC TGG-3′) and MSRB3-Fwd7 (5′-AAAA GGATCC ACC ATG TCT GCA TTC AAC CTG-3) and MSRB3-REV3. The amplified products were cloned into pNB543 as BamHI - HindIII fragments to generate pNB639 and pNB643 containing MSRA and MSRB3 respectively. Since MSRB2 contains internal BamHI site, we amplified full length gene with primers MSRB2-Fwd2 and MSRB2-Rev2. Amplified gene was digested with NcoI and HindIII and cloned into SpeI and HindIII predigested plasmid pNB47519 to express MSRB2 full length protein with FLAG epitope. Similarly, GRPEL1 WT was sub-cloned into pTEF LEU plasmid to generate plasmid pNB598 with Su9 MTS for yeast expression. Pet28a+ carrying GRPEL1-M146L (pNB555) was created by site-directed mutagenesis of GRPEL1 present in pNB243 using primers GRPEL1_Fwd (5′GGG CTG GTC CTG ACT GAA GTC 3′) and GRPEL1 Rev (5′-GAC TTC AGT CAG GAC CAG CCC-3′). The mutant GRPEL1 was further amplified using pNB555 as template and sub-cloned into pTEF LEU plasmid to generate pNB605 with Su9-MTS.
Protein expression and purification
Plasmids containing His-MSRA, His-MSRB2, His-MSRB3 and His-MRP6 genes were transformed into E. coli BL21 (DE3) Codon Plus (RIL) cells. Protein expression was induced with 1 mM IPTG and soluble proteins were further purified by using Ni-NTA talon affinity resin (GE Healthcare). Purified proteins were dialyzed in phosphate buffered saline (PBS) pH 7.2 with 5 mM β-ME. Similarly, hGrpEL1 wild type protein was expressed, purified and dialyzed in PBS. yMxr2, yMge1 and Hsp70/Ssc1 proteins were expressed and purified as described earlier15,19. All the purified proteins were separated on SDS-PAGE to assess the purity (Supplementary Figure S4).
Yeast strain construction
Yeast strain yNB65 is deleted for chromosomal MGE1 but has MGE1 expressed ectopically from a high copy URA3 plasmid (14). yNB158 and yNB159 were created by plasmid shuffling pNB598 (hGRPEL1 in a high copy LEU2 plasmid) and pNB605 (hGRPEL1 M146L high copy LEU2) respectively into yNB65 and evicting the URA3 plasmid by growing the transformants on 5 FOA. The transformants were further confirmed by checking the loss of viability on 5-FOA and growth on SC-URA plates (Supplementary Fig. 1), by PCR for MGE1 deletion and by immunoblot analysis for hGrpEL1. yNB126 is deleted for chromosomal copies of MXR2 and MGE1 while ectopically expressing MGE1 from a high copy URA3 plasmid15. The URA3 plasmid in yNB126 was evicted by growing the PNB598 and PNB605 transformants on 5 FOA to generate yNB138 and yNB139 expressing hGRPEL1 and hGRPEL1 M146L respectively. yNB117 is deleted for chromosomal MXR219 and was used to generate yNB145, yNB146 and yNB147 by transforming it with URA3 high copy plasmids pNB639 (MSRA), pNB641 (MSRB3) and pNB645 (MSRB2) respectively. The strains were selected by growth on SC-URA plates and confirmed by immunoblot analysis with anti-FLAG antibody.
Yeast media and Growth assay
Standard conditions were used for culturing and maintaining of yeast strains. To evict URA3 plasmid, yeast strains were plated on SC medium containing 5 FOA (0.67% SC-URA, 2% dextrose, 50 μg/ml uracil, 2% agar and 0.1% 5-FOA). For performing growth assays, yeast strains were freshly streaked onto a YPD plates and the resultant colonies were grown in YPD medium overnight. These cultures were normalized to OD600 1.0 and subjected to a ten-fold serial dilution. 5 µl from each dilution was spotted on SD-Leu plates with or without 1 mM H2O2 and on YPGE plates (1% yeast extract. 2% peptone, 3% glycerol and 2% ethanol). Images were taken after 2 days of incubation in case of SD plates or 3–4 days in case of YPGE plates at 30 °C.
In vitro interaction assay
100 μg Mitochondrial lysate from the strains expressing FLAG-MsrA, FLAG-MsrB2, FLAG-MsrB3, FLAG-Mxr2 or 100 μg cytosol lysate from the strain expressing FLAG-Mxr1 were used for in vitro interaction studies with or without H2O2 treated 10 μg of His-hGrpEL1 or His-Mrp6 proteins. His-hGrpEL1 and His-Mrp6 were allowed to bind to Ni-NTA beads and the lysates were passed through. Ni-NTA beads were washed 3 times with 10 mM imidazole buffer. The beads were collected, suspending in SDS sample buffer and separated on SDS-PAGE. The gels were transferred for immunoblot analysis.
In vitro reduction of oxidized hGrpEL1 by Msrs
Enzymatic activities of Msrs were initially checked on methionine rich Mrp6 protein pre-treated with H2O2 followed by reduction in a Trx coupled system as described41. Oxidized GrpEL1 was incubated with Msr proteins in a reaction buffer containing 50 mM sodium phosphate, 50 mM sodium chloride and 10 mM DTT and separated on SDS-PAGE. The gel was Coomassie stained and the GrpEL1 bands were excised and subjected to trypsin digestion prior to mass spectrometric analysis.
Hsp70/Ssc1 single turnover ATPase assay
Hsp70/Ssc1 ATPase activity assay was performed as described earlier15 with minor modifications. yMge1 and hGrpEL1 proteins were pre-treated with or without 5 mM H2O2 and dialyzed. 5 μg of yMge1 or hGrpEL1 were added to the reaction buffer (50 mM HEPES/ KOH, pH 7.2, 5 mM MgCl2, and 100 mM KCl) containing 2 µg of yHsp70/Ssc1 and 0.05 mM [γ- 32P] ATP (3000 Ci/mmol). The effect of Msr on Hsp70/Ssc1 ATPase activity via GrpEL1 was also monitored by incubating oxidized hGrpEL1 with 5 μg of Msr protein in presence of 10 mM DTT for 30 min prior to the Hsp70/Ssc1 assay. The amount of radioactive inorganic phosphate (pi) released after 5 min was measured in a scintillation counter as described15. Data was analyzed using Jandel scientific sigma software by one way ANOVA followed by post hoc Duncan’s test for multiple comparion.
Mitochondria Isolation
Isolation of mitochondria was performed as described earlier42,43. Briefly, yeast strains expressing Flag-MsrB2, Flag-Su9-MsrB3 and Flag-Su9-MsrA were grown overnight in 2% lactate medium. Cells were centrifuged at 5000 rpm and washed with 100 mM Tris-SO4 pH 9.4 buffer followed by lysis with lyticase (Sigma- L2524) in 1.2 M sorbitol and 20 mM phosphate buffer pH 7.0. The lysed cells were homogenized in SEM buffer (250 mM Sucrose, 1 mM EDTA, 10 mM MOPS/KOH pH 7.2) and centrifuged at 3500 rpm. The supernatant was collected and centrifuged at 10000 rpm. The resultant mitochondrial pellet was washed twice and suspended in SEM buffer and stored at −80 °C. The cytosolic fraction from yeast strain expressing Flag-Mxr1 was obtained by following the above procedure except that in the last step, instead of mitochondrial pellet, the post-mitochondrial fraction/supernatant is taken and stored at −20 °C.
MALDI studies
Mass spectrometry of hGrpEL1 proteins was performed as described earlier19. Briefly, 20 mM H2O2 treated 20 µg of hGrpEL1 was incubated with individual 10 µg of Msr proteins in a reaction buffer. The sample was incubated for 2 hours followed by separation of proteins on SDS-PAGE. The hGrpEL1 protein bands were excised from gel and digested with trypsin followed by mass spectrometric analysis. Relative levels of peptides of interest were quantified and plotted. The intensity of the peaks are taken into account while plotting the graph of oxidized and un-oxidized peptides.
Antibodies and Statistical analysis
Mge1 and Tim44 antibodies were raised in-house15. Hsp70/Ssc1, porin, Aconitase and Tom40 antibodies are kind gifts from Prof. Debkumar Pain lab (Rutgers University). Glycerol kinase and Mrp6 antibodies were kind gifts from Prof.Avadhani (University of Pennsylvania) and from Prof. Gladyshev (Harvard University) respectively. Flag (F3165) and His (SAB1306084) antibodies were obtained from Sigma, Santa Cruz respectively. All the experiments were performed minimum three times.
References
Balaban, R. S., Nemoto, S. & Finkel, T. Mitochondria, oxidants, and aging. Cell 120, 483–495, https://doi.org/10.1016/j.cell.2005.02.001 (2005).
Berlett, B. S. & Stadtman, E. R. Protein oxidation in aging, disease, and oxidative stress. The Journal of biological chemistry 272, 20313–20316, https://doi.org/10.1074/jbc.272.33.20313 (1997).
Acharya, A., Das, I., Chandhok, D. & Saha, T. Redox regulation in cancer: a double-edged sword with therapeutic potential. Oxid Med Cell Longev 3, 23–34, https://doi.org/10.4161/oxim.3.1.10095 (2010).
Marinho, H. S., Real, C., Cyrne, L., Soares, H. & Antunes, F. Hydrogen peroxide sensing, signaling and regulation of transcription factors. Redox Biol 2, 535–562, https://doi.org/10.1016/j.redox.2014.02.006S2213-2317(14).00045-7 (2014).
Aachmann, F. L. et al. Structural and biochemical analysis of mammalian methionine sulfoxide reductase B2. Proteins 79, 3123–3131, https://doi.org/10.1002/prot.23141 (2011).
Kim, H. Y. & Kim, J. R. Thioredoxin as a reducing agent for mammalian methionine sulfoxide reductases B lacking resolving cysteine. Biochem Biophys Res Commun 371, 490–494, https://doi.org/10.1016/j.bbrc.2008.04.101 (2008).
Koc, A. & Gladyshev, V. N. Methionine sulfoxide reduction and the aging process. Ann N Y Acad Sci 1100, 383–386, doi:1100/1/383.10.1196/annals.1395.042 (2007).
Minniti, A. N. et al. The protein oxidation repair enzyme methionine sulfoxide reductase a modulates Abeta aggregation and toxicity in vivo. Antioxid Redox Signal 22, 48–62, https://doi.org/10.1089/ars.2013.5803 (2015).
Moskovitz, J. Methionine sulfoxide reductases: ubiquitous enzymes involved in antioxidant defense, protein regulation, and prevention of aging-associated diseases. Biochim Biophys Acta 1703, 213–219, https://doi.org/10.1016/j.bbapap.2004.09.003 (2005).
Hartl, F. U., Bracher, A. & Hayer-Hartl, M. Molecular chaperones in protein folding and proteostasis. Nature 475, 324–332, https://doi.org/10.1038/nature10317 (2011).
Packschies, L. et al. GrpE accelerates nucleotide exchange of the molecular chaperone DnaK with an associative displacement mechanism. Biochemistry 36, 3417–3422, https://doi.org/10.1021/bi962835l (1997).
Harrison, C. J., Hayer-Hartl, M., Di Liberto, M., Hartl, F. & Kuriyan, J. Crystal structure of the nucleotide exchange factor GrpE bound to the ATPase domain of the molecular chaperone DnaK. Science 276, 431–435 (1997).
Wu, C. C., Naveen, V., Chien, C. H., Chang, Y. W. & Hsiao, C. D. Crystal structure of DnaK protein complexed with nucleotide exchange factor GrpE in DnaK chaperone system: insight into intermolecular communication. The Journal of biological chemistry 287, 21461–21470, https://doi.org/10.1074/jbc.M112.344358 (2012).
Marada, A. et al. A Single Point Mutation in Mitochondrial Hsp70 Cochaperone Mge1 Gains Thermal Stability and Resistance. Biochemistry, https://doi.org/10.1021/acs.biochem.6b00232 (2016).
Marada, A. et al. Mge1, a nucleotide exchange factor of Hsp70, acts as an oxidative sensor to regulate mitochondrial Hsp70 function. Mol Biol Cell 24, 692–703, https://doi.org/10.1091/mbc.E12-10-0719 (2013).
Goswami, A. V., Chittoor, B. & D’Silva, P. Understanding the functional interplay between mammalian mitochondrial Hsp70 chaperone machine components. The Journal of biological chemistry 285, 19472–19482, https://doi.org/10.1074/jbc.M110.105957 (2010).
Borges, J. C., Fischer, H., Craievich, A. F., Hansen, L. D. & Ramos, C. H. Free human mitochondrial GrpE is a symmetric dimer in solution. The Journal of biological chemistry 278, 35337–35344, https://doi.org/10.1074/jbc.M305083200 (2003).
Hamza, A. et al. Complementation of Yeast Genes with Human Genes as an Experimental Platform for Functional Testing of Human Genetic Variants. Genetics 201, 1263–1274, https://doi.org/10.1534/genetics.115.181099 (2015).
Allu, P. K. et al. Methionine sulfoxide reductase 2 reversibly regulates Mge1, a cochaperone of mitochondrial Hsp70, during oxidative stress. Mol Biol Cell 26, 406–419, https://doi.org/10.1091/mbc.E14-09-1371 (2015).
Tarrago, L., Kaya, A., Weerapana, E., Marino, S. M. & Gladyshev, V. N. Methionine sulfoxide reductases preferentially reduce unfolded oxidized proteins and protect cells from oxidative protein unfolding. The Journal of biological chemistry 287, 24448–24459, https://doi.org/10.1074/jbc.M112.374520 (2012).
Vandermarliere, E., Ghesquiere, B., Jonckheere, V., Gevaert, K. & Martens, L. Unraveling the specificities of the different human methionine sulfoxide reductases. Proteomics 14, 1990–1998, https://doi.org/10.1002/pmic.201300357 (2014).
Kaya, A. et al. Compartmentalization and regulation of mitochondrial function by methionine sulfoxide reductases in yeast. Biochemistry 49, 8618–8625, https://doi.org/10.1021/bi100908v (2010).
D L Rios, P. & Goloubinoff, P. Protein folding: Chaperoning protein evolution. Nat Chem Biol 8, 226–228, https://doi.org/10.1038/nchembio.791 (2012).
Mollapour, M. & Neckers, L. Post-translational modifications of Hsp90 and their contributions to chaperone regulation. Biochim Biophys Acta 1823, 648–655, https://doi.org/10.1016/j.bbamcr.2011.07.018 (2012).
Raman, B., Siva Kumar, L. V., Ramakrishna, T. & Mohan Rao, C. Redox-regulated chaperone function and conformational changes of Escherichia coli Hsp33. FEBS Lett 489, 19–24, doi:S0014-5793(01)02074-9 (2001).
Graumann, J. et al. Activation of the redox-regulated molecular chaperone Hsp33–a two-step mechanism. Structure 9, 377–387, https://doi.org/10.1016/S0969-2126(01)00599-8 (2001).
Zhang, H. et al. Glutathionylation of the Bacterial Hsp70 Chaperone DnaK Provides a Link between Oxidative Stress and the Heat Shock Response. The Journal of biological chemistry 291, 6967–6981, https://doi.org/10.1074/jbc.M115.673608 (2016).
Pratt, W. B., Morishima, Y., Peng, H. M. & Osawa, Y. Proposal for a role of the Hsp90/Hsp70-based chaperone machinery in making triage decisions when proteins undergo oxidative and toxic damage. Exp Biol Med (Maywood) 235, 278–289, https://doi.org/10.1258/ebm.2009.009250 (2010).
Garner, M. H. & Spector, A. Selective oxidation of cysteine and methionine in normal and senile cataractous lenses. Proceedings of the National Academy of Sciences of the United States of America 77, 1274–1277 (1980).
Model, K. et al. Multistep assembly of the protein import channel of the mitochondrial outer membrane. Nat Struct Biol 8, 361–370, https://doi.org/10.1038/86253 (2001).
Bukau, B. & Horwich, A. L. The Hsp70 and Hsp60 chaperone machines. Cell 92, 351–366, https://doi.org/10.1016/S0092-8674(00)80928-9 (1998).
Harrison, C. GrpE, a nucleotide exchange factor for DnaK. Cell Stress Chaperones 8, 218–224 (2003).
Mehl, A. F., Heskett, L. D., Jain, S. S. & Demeler, B. Insights into dimerization and four-helix bundle formation found by dissection of the dimer interface of the GrpE protein from Escherichia coli. Protein Sci 12, 1205–1215, https://doi.org/10.1110/ps.0300803 (2003).
Wu, B., Ang, D., Snavely, M. & Georgopoulos, C. Isolation and characterization of point mutations in the Escherichia coli grpE heat shock gene. J Bacteriol 176, 6965–6973 (1994).
Banga, A. K. Therapeutic Peptides and Proteins (2015).
Marchetti, M. A. et al. Methionine sulfoxide reductases B1, B2, and B3 are present in the human lens and confer oxidative stress resistance to lens cells. Investigative ophthalmology & visual science 46, 2107–2112, https://doi.org/10.1167/iovs.05-0018 (2005).
Longo, V. D., Gralla, E. B. & Valentine, J. S. Superoxide dismutase activity is essential for stationary phase survival in Saccharomyces cerevisiae. Mitochondrial production of toxic oxygen species in vivo. The Journal of biological chemistry 271, 12275–12280, https://doi.org/10.1074/jbc.271.21.12275 (1996).
Finkel, T. & Holbrook, N. J. Oxidants, oxidative stress and the biology of ageing. Nature 408, 239–247, https://doi.org/10.1038/35041687 (2000).
Murphy, M. P. How mitochondria produce reactive oxygen species. Biochem J 417, 1–13, https://doi.org/10.1042/BJ20081386 (2009).
Bleier, L. & Drose, S. Superoxide generation by complex III: from mechanistic rationales to functional consequences. Biochim Biophys Acta 1827, 1320–1331, https://doi.org/10.1016/j.bbabio.2012.12.002 (2013).
Liang, X. et al. Characterization of methionine oxidation and methionine sulfoxide reduction using methionine-rich cysteine-free proteins. BMC Biochem 13, 21, https://doi.org/10.1186/1471-2091-13-21 (2012).
Sepuri, N. B., Gordon, D. M. & Pain, D. A GTP-dependent “push” is generally required for efficient protein translocation across the mitochondrial inner membrane into the matrix. The Journal of biological chemistry 273, 20941–20950, https://doi.org/10.1074/jbc.273.33.20941 (1998).
Sepuri, N. B., Gorla, M. & King, M. P. Mitochondrial lysyl-tRNA synthetase independent import of tRNA lysine into yeast mitochondria. PloS one 7, e35321, https://doi.org/10.1371/journal.pone.0035321 (2012).
Acknowledgements
This work was supported by grants from the Council of Scientific and Industrial Research, Department of Science and Technology, India, to N.B.V.S. and a Department of Science and Technology-FIST, University Grants Commission DRS Fund to the Department of Biochemistry, University of Hyderabad. We acknowledge a Department of Science and Technology Promotion of University Research and Scientific Excellence grant to the University of Hyderabad. We acknowledge the following for providing fellowships: Council of Scientific and Industrial Research (A.P.K. and K.S.), the University Grants Commission–Basic Scientific Research (A.M.), and the Indian Council of Medical Research (Y.B.). MRP6 plasmid was a kind gift from Prof. Vadim N. Gladyshev, Harvard University, USA.
Author information
Authors and Affiliations
Contributions
P.K.A. conducted most of the experiments, analyzed the results, and wrote most of the paper. Y.B. conducted experiments on In vitro interaction assay and Human GrpEL1 complementation experiments. A.M. and S.K. conducted experiments on Hsp70 ATPase activity, growth assays. NBVS conceived the idea for the project, and wrote the paper with P.K.A. and T.K.
Corresponding author
Ethics declarations
Competing Interests
The authors declare no competing interests.
Additional information
Publisher's note: Springer Nature remains neutral with regard to jurisdictional claims in published maps and institutional affiliations.
Electronic supplementary material
Rights and permissions
Open Access This article is licensed under a Creative Commons Attribution 4.0 International License, which permits use, sharing, adaptation, distribution and reproduction in any medium or format, as long as you give appropriate credit to the original author(s) and the source, provide a link to the Creative Commons license, and indicate if changes were made. The images or other third party material in this article are included in the article’s Creative Commons license, unless indicated otherwise in a credit line to the material. If material is not included in the article’s Creative Commons license and your intended use is not permitted by statutory regulation or exceeds the permitted use, you will need to obtain permission directly from the copyright holder. To view a copy of this license, visit http://creativecommons.org/licenses/by/4.0/.
About this article
Cite this article
Allu, P.K., Boggula, Y., Karri, S. et al. A conserved R type Methionine Sulfoxide Reductase reverses oxidized GrpEL1/Mge1 to regulate Hsp70 chaperone cycle. Sci Rep 8, 2716 (2018). https://doi.org/10.1038/s41598-018-21083-9
Received:
Accepted:
Published:
Version of record:
DOI: https://doi.org/10.1038/s41598-018-21083-9
This article is cited by
-
A Review of Methionine and Cysteine: Their Roles as Sinks for Reactive Oxygen and Nitrogen Species, Including Bioinformatic Analysis of Their Percent Compositions in Metabolic Proteins
Indian Journal of Clinical Biochemistry (2025)









