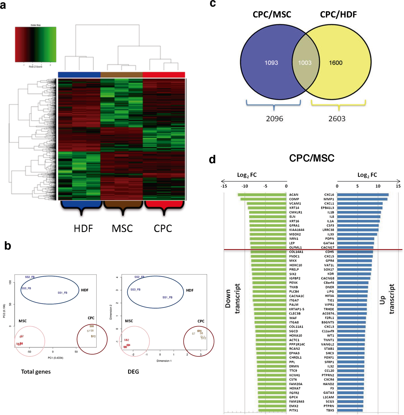
Figure 1

RNAseq analysis of CPC compared with MSC and HDF. (a,b) mRNAseq experiments were carried out and analyzed using the Ilumina platform, with replicates and/or technical duplicates of all samples (see Methods). Analysis of three CPC isolates (CPC1–3) compared with three MSC (19, 33, 45) and three HDF isolates (F1, F2, F3). Normalized heat map analysis of 12,242 protein-coding genes (a) and clustering analysis (b) confirmed that CPC, MSC and HDF cell lineages are quite distant and represent significantly differentiated clusters. (c) Venn diagram representation of differentially expressed proteins: the specific DEG CPC vs. MSC (blue), DEG CPC vs. HDF (yellow) and common (grey) genes are represented. (d) Plot (log2 FC) of top up- or downregulated genes in CPC (CPC1–3) vs. MSC (MSC19, MSC33 and MSC45).