Abstract
Adult cardiac progenitor/stem cells (CPC/CSC) are multipotent resident populations involved in cardiac homeostasis and heart repair. Assisted by complementary RNAseq analysis, we defined the fraction of the CPC proteome associable with specific functions by comparison with human bone marrow mesenchymal stem cells (MSC), the reference population for cell therapy, and human dermal fibroblasts (HDF), as a distant reference. Label-free proteomic analysis identified 526 proteins expressed differentially in CPC. iTRAQ analysis confirmed differential expression of a substantial proportion of those proteins in CPC relative to MSC, and systems biology analysis defined a clear overrepresentation of several categories related to enhanced angiogenic potential. The CPC plasma membrane compartment comprised 1,595 proteins, including a minimal signature of 167 proteins preferentially or exclusively expressed by CPC. CDH5 (VE-cadherin), OX2G (OX-2 membrane glycoprotein; CD200), GPR4 (G protein-coupled receptor 4), CACNG7 (calcium voltage-gated channel auxiliary subunit gamma 7) and F11R (F11 receptor; junctional adhesion molecule A; JAM-A; CD321) were selected for validation. Their differential expression was confirmed both in expanded CPC batches and in early stages of isolation, particularly when compared against cardiac fibroblasts. Among them, GPR4 demonstrated the highest discrimination capacity between all cell lineages analyzed.
Similar content being viewed by others
Introduction
Adult multipotent cardiac stem cells (CSC) were first defined based on surface expression of the tyrosine kinase receptor c-kit1. Other cell surface markers were later proposed to describe resident subpopulations including Sca-1, ATP-binding cassette Abcg2 or PDGFRα. This diversity of potential markers (reviewed in ref. 2) has hindered unambiguous identification and molecular definition of endogenous cardiac stem/progenitor cells (CSC/CPC). Similarly, lineage-tracing analyses have yielded somewhat contrasting findings3,4,5,6,7.
Murine ckit-CSC were proposed as necessary and sufficient for cardiac regeneration and repair8. However, several studies using different strategies for lineage tracing of c-kit+ CSC failed to demonstrated a significant contribution to the cardiomyocyte lineage9,10. This controversy prompted a more precise study of c-kit + populations, which concluded that the evident differences seem to be related to the intrinsic limitations of the technique used11,12. Current thoughts on these issues are more conciliatory and ckit-expression is considered necessary but not sufficient to define CSC13, and the limitations of most lineage-tracing mouse models using c-kit promoter seem evident11. It is possible that alternative methodologies such as using pre-characterized BAC constructs11 might help to experimentally address this issue.
Evidence from several models is compatible with the involvement of CSC/CPC populations in cardiomyocyte turnover3,6,14. An external origin of CSC/CPC is not supported by the evidence, and the focus of the current debate revolves around the direct contribution of mature cardiomyocytes by dedifferentiation/proliferation4,7. Low turnover based on resident CSC/CPC is, nonetheless, compatible with a degree of transient dedifferentiation and limited proliferation of pre-existing cardiomyocytes in response to specific signals15.
Several lines of evidence from preclinical studies of CSC/CPC transplantation suggest that the observed benefits are due mainly to indirect mechanisms. CSC/CPC protect cardiomyocytes from death and stimulate endogenous repair and regenerative pathways, which lead to long-lasting favorable effects in spite of the short-lived nature of transplanted cells14,16. Human c-KIT+ CSC/CPC (hereafter denoted CPC for simplification) express GATA4, OTX2, SNAI1, FOXA2, PDX1, VEGFR2 and SOX17 genes17,18. In addition, the B7 family protein PD-L1 (programmed death ligand 1) has been shown to be essential for CPC-mediated immunoregulation18,19.
The first two clinical trials using cardiosphere-derived cells (CDC) have published their initial phases (CADUCEUS and TICAP), with promising results20,21,22. Both trials confirmed an increase in viable myocardium, resulting in improved regional contractility of the infarcted area, clearly superior to previous findings using any other cell population23. However, an integral analysis of CPC/CSC biology and their behavior in response to acute or diffuse chronic damage will be central for a better understanding of the mechanisms involved in these beneficial effects and to improve further treatment strategies.
Based on promising preclinical data24, a phase I/IIa clinical trial (CARE-MI; NCT02439398) has been developed using allogeneic expanded CPC populations25,26, isolated based on c-KIT expression17,18. In an attempt to define the specific protein network associable with expanded CPC, here we have used genomic and proteomic approaches to compare human CPC with human bone marrow mesenchymal stem cells (MSC), a recognized multipotent population, and with human dermal fibroblasts (HDF) as a distant reference population. The results reveal a large group of proteins that are expressed preferentially or specifically in CPC, with a special enrichment of cell surface proteins. These data provide valuable information for further understanding of CPC/CSC activation mechanisms and subsequent cardiac repair processes. Moreover, validated markers could be used in conjunction with c-KIT expression for ex vivo or in vivo characterization.
Results and Discussion
Deep comparative transcriptome analysis of CPC by mRNA sequencing
As a first approach to define specific CPC functions, we used mRNAseq to compare human CPC from three independent donors (CPC1–3) with human bone marrow MSC (n = 3; aiming to identify putative genes related to multipotency), and with human dermal fibroblasts (HDF) as a distant reference (n = 3; to discard genes expressed similarly in all cell types). CPC were isolated based on cKIT expression as previously described17,18, and expanded and studied following the scheme shown in Supplementary Fig. S1. After a preliminary evaluation of the impact of different culture media in CPC vs. HDF growth, we selected to culture each cell type in its optimal medium (Supplementary Methods). CPC were cultured in conditions equivalent to those used for the associated CARE-MI clinical trial25; culture medium exchange provoked moderate differences in gene expression, but had no effect on the dominant expression profiles.
CPC, MSC and HDF were compared (FDR < 0.05) only for coding genes from total and differentially expressed gene (DEG) data, using replicates and/or technical duplicates of all samples at the indicated passages (Supplementary Fig. S1). CPC mRNAseq data rendered 12,242 protein-coding genes. Normalized heat map and cluster analysis27 confirmed CPC, MSC and HDF as cell lineages significantly different from each other (Fig. 1a,b; see also Supplementary Fig. S2). In addition, we confirmed that the expression profiles were not significantly affected by culture passage, as only 167 out of 11,767 total genes analyzed showed significant variations with passages (Supplementary Fig. S2).
RNAseq analysis of CPC compared with MSC and HDF. (a,b) mRNAseq experiments were carried out and analyzed using the Ilumina platform, with replicates and/or technical duplicates of all samples (see Methods). Analysis of three CPC isolates (CPC1–3) compared with three MSC (19, 33, 45) and three HDF isolates (F1, F2, F3). Normalized heat map analysis of 12,242 protein-coding genes (a) and clustering analysis (b) confirmed that CPC, MSC and HDF cell lineages are quite distant and represent significantly differentiated clusters. (c) Venn diagram representation of differentially expressed proteins: the specific DEG CPC vs. MSC (blue), DEG CPC vs. HDF (yellow) and common (grey) genes are represented. (d) Plot (log2 FC) of top up- or downregulated genes in CPC (CPC1–3) vs. MSC (MSC19, MSC33 and MSC45).
Comparative analysis found 2,096 DEG (17.8%) for the CPC/MSC comparison (p.adj values < 0.05; Fig. 1c), with 1,003 highly preferentially expressed in CPC by simultaneous comparison with HDF (Fig. 1c; Supplementary Table S1). No significant differences were found in association with subcellular compartments (Supplementary Fig. S2). The majority of the top 10 upregulated genes in CPC were specific for the CPC/MSC comparison (Fig. 1d) and were not found upregulated in the CPC/HDF comparison (Supplementary Fig. S2). Among the genes upregulated, C-X-C motif chemokine ligand 6 (CXCL6) and matrix metallopeptidase 1 (MMP1) showed the maximal differences (Fig. 1d). Other genes of interest not included among the most upregulated genes, such as GATA binding protein 4 (GATA4), calcium voltage-gated channel auxiliary subunit gamma 7 (CACNG7), G protein-coupled receptor 4 (GPR4) and cadherin 5 (CDH5), were similarly upregulated in CPC relative to MSC and HDF (Fig. 1d; Supplementary Fig. S2). Aggrecan (ACAN) and cartilage oligomeric matrix protein/ thrombospondin-5 (COMP) were the more clear examples of down-regulated transcripts in CPC when compared with MSC (Fig. 1d).
nLC-MS/MS-based comparative proteomic analysis of CPC combined with ITRAQ
The CPC proteome was analyzed by label-free nLC MS/MS (reverse-phase nanoflow liquid chromatography mass spectrometry) in whole cell lysates from the CPC3 isolate. We identified 9,645 proteins (FDR < 0.05), of which 92.2% (8,896 proteins) were classified by Ingenuity Pathway Analysis (IPA). Subcellular protein localization (summarized in Fig. 2a) indicated that 3,484 proteins (39.1%) are cytosolic, 1,955 (21.9%) nuclear, 1,139 (12.7%) plasma membrane and 465 (5.6%) are secreted (Supplementary Table S2). As a second approach to define CPC specific functions, we compared the label-free proteome of CPC1–3 with human MSC (n = 3) and HDF (n = 3) (FDR < 0.05), and results were classified by IPA. Analysis of CPC vs. MSC and CPC vs. HDF proteomes showed that 22–29% of the proteins were exclusive to each cell type and 526 (24.6%) proteins were preferentially or exclusively expressed in CPC (Fig. 2b). For a more accurate analysis of differential protein composition, we used ITRAQ (isobaric tags for relative quantitation) (Fig. 2c; Supplementary Fig. S3). Analysis of CPC/MSC and CPC/ HDF proteomes (FDR < 0.05) identified 3,454 and 3,781 proteins, respectively (Fig. 2c); 899 proteins (402 upregulated) were found to be specific for CPC were compared with MSC, and 572 (280 upregulated) when compared with HDF (Fig. 2c). Supplementary Table S3 shows the complete list of differentially-expressed proteins (up- and downregulated) and Supplementary Fig. S3 summarizes the more significant up- and down regulated proteins from the CPC/MSC analysis, organized by differential expression level (Zq). Proteins significantly overexpressed in CPC included insulin-like growth factor 2 mRNA-binding protein 3 (IGF2BP3), interleukin-1 beta (IL1B) and insulin-like growth factor 2 receptor (IGF2R; CD222). As a preliminary validation of data, we analyzed expression of IGF2R. Western blotting showed significantly higher expression in CPC than in MSC (Fig. 2d). Immunofluorescence (Fig. 2e) and FACS (see Supplementary Fig. S4) analyses confirmed a clear IGF2R overexpression. IGF2R, also known as cation-independent mannose-6-phosphate receptor (M6PR), functions in intracellular trafficking of lysosomal enzymes, TGFβ activation and IGF2 degradation28; in CPC, IGF2R expression mainly locates at the trans-Golgi network (Fig. 2e).
Distribution and classification of CPC proteome compared with MSC and HDF proteomes. (a) Distribution of CPC label-free proteomic results, using isolate hCPC3. A total of 9,645 proteins were identified by Uniprot and classified (8,846) by subcellular localization using Ingenuity Analysis Software (IPA); 1,853 proteins were indicated as unknown. For the main subcellular compartments (cytoplasm, nucleus, plasma membrane, extracellular space), circles represent the percentage of protein type function classified by IPA. (b) Venn diagram of specific and shared proteins in comparisons of CPC (2,140 proteins), MSC (1,898) and HDF (2,151) proteomes; numbers inside circles indicate specific or shared proteins between CPC, MCS and HDF proteomes. (c) Comparison of up- (green) and down-regulated (red) proteins, common to all comparisons (center), specific for CPC in the CPC/MSC (left) or CPC/HDF (right) comparisons, analyzed by iTRAQ. (d) Validation of proteins identified by proteomics. Western blot analysis of IGF2R and CD9 candidate markers in three CPC samples (CPC1–3), HDF (F1) and MSC (MSC19). α-tubulin (αTUB) was used as a loading control; molecular weight (MW; kD) of the proteins analyzed is indicated (right). (e) IGF2R immunostaining (red) in two CPC samples (CPC2 & 3), compared with MSC (MSC19) and HDF (F1). Nuclei were DAPI-counterstained. Bars, 20 μm.
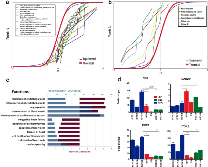
Through systems biology analysis of iTRAQ data, we grouped proteins into functional categories and generated a database (see Supplementary Methods); we assigned a functional category to 85% of the proteins quantified. The results defined several signaling pathways that were up- (Zc+; Fig. 3a) or downregulated (Zc−; Fig. 3b) in CPC in comparison with MSC. Acute phase and positive regulation of cytokine production were significantly overactivated in CPC. Other categories such as muscle protein, Ca2+ channel activity and positive regulation of protein secretion were only moderately upregulated in CPC compared with MSC (Fig. 3a).
Validation of proteins identified by comparative proteomics and system biology analysis. (a,b) CPC upregulated (a) and downregulated categories (b) vs. MSC. Proteins represented by three peptides per protein or less (FRD > 5%) were excluded from the analysis. Red line indicates the normal (theoretical) distribution. (c) Plot bar from selected protein categories or functions from quantitative CPC/MSC proteomes determine by IPA; for each function, category protein numbers (blue bars, top X axis) and their activation Z-score values (purple bars; bottom X axis) are shown. (d) Real-time PCR analysis of CD9, DAB2IP, ECE1 and ITGA5 gene expression in CPC (blue), HDF (red) and MSC samples (green). The assay was performed three times and data are expressed as mean ± SD; black lines indicate the p-value summary (***<0.002, **<0.02, *<0.05) of CPC vs. HDF or MSC (one-way analysis of variance followed by the Bonferroni multiple comparison test).
IPA analysis of the proteins upregulated in the CPC/MSC comparison identified significant differences in discrete categories (Fig. 3c). Migration of endothelial cells, cell movement of endothelial cells and angiogenesis categories had the highest positive scores; also, development of cardiovascular system, blood vessels and angiogenesis categories were well represented (blue bars) among the proteins upregulated in CPC/MSC (122, 97 and 95 proteins, respectively). By contrast, categories such as congestive heart failure and cardiomyopathy rendered a negative score. From all proteins included in the different angiogenesis-related categories (96) a large proportion (58%) were upregulated in the CPC/MSC comparison. To confirm these data, we used RT-qPCR to analyze the differential expression of several examples (Fig. 3d), finding clear overexpression of CD9 (tetraspanin 29), which was also confirmed by western blotting in CPC compared with MSC and HDF (Fig. 2d). Substantially higher levels of ECE1 (endothelin-converting enzyme 1) and ITGA5 (VLA5A; CD49e) were also found in CPC. By contrast, DAB2IP (DAB2-interacting protein) overexpression was not validated (Fig. 3d). The strong pro-angiogenic activity of CPC compared with MSC has been recently confirmed by comparative secretome analysis29, additionally demonstrating an important role for CXCL6, which we also found upregulated by RNAseq (Fig. 1d). These results are in accord with those reported for the CDC used in the CADUCEUS trial30, which promote cardiomyocyte proliferation and angiogenesis, and inhibit apoptosis31.
Data integration of the two large-scale techniques
Comparative analysis of mRNAseq (CPC/MSC) with the label-free whole CPC proteome showed 79% cross-identification (7,006 proteins/genes). From the total CPC proteome, 75.5% (6,716 proteins) were also identified by transcriptomics. In addition, comparative RNAseq analysis also defined 1,003 DEG as CPC-specific (Fig. 1d; Supplementary Table S1) and proteomic studies defined 526 CPC-specific proteins, implying 53.5% of cross-identification. A recent deep comparative characterization study of human MSC from different sources using transcriptomics (RNAseq) and quantitative proteomics (nanoLC-MS/MS; SILAC) demonstrated a similar level of overlap, with 60% of data from the proteomics study validated by RNAseq32. Important post-transcriptional regulatory mechanisms as well as mRNA ribosome-sorting effects were proposed to explain the degree of overlap, in addition to specific technical limitations and the stringent bioinformatic analysis, which could influence the results on the low-to-medium level-expressed proteins. In our analysis, there was also a fraction of proteins (25%) identified by proteomics that was not reflected in the DEG, which might be explained by the differences in the stability of proteins vs. mRNAs33. Globally, it has been estimated that ~40% of variation in protein concentration can be explained by mRNA abundance34. To explain the remaining ~60% of variation, a combination of post-transcriptional regulation and measurement noise needs to be considered34. Therefore, although the expression level of an mRNA might explain only a fraction of the variation in protein abundance, the abundance of a mRNA is often a good proxy for the presence of a protein within the cell.
CPC surface markers
To define the CPC membrane-specific or highly preferentially-expressed proteins, we next complemented the deep proteomics strategy with a direct proteomic analysis of enriched membrane fractions. This approach might help to overcome difficulties in receptor identification due to the hydrophobic nature and relatively low abundance of integral membrane proteins. Label-free nLC MS/MS proteomics analysis of CPC yielded 1,139 proteins (11.8% of label-free proteome) classified as plasma membrane proteins according to IPA (Fig. 2; Supplementary Table S4). Comparative analysis of CPC with MSC/HDF identified 85 membrane proteins exclusively expressed in CPC (Fig. 4a; Supplementary Table S5). A previous analysis of enriched membrane fractions from CPC defined a minimum of 1,242 proteins (FDR < 0.05)28. Equivalent membrane fractions were obtained from MSC and HDF and analyzed by nanoLC-MS/MS as described35. This comparison rendered 27 additional proteins expressed by CPC not previously detected by label-free proteomics of whole extracts. The consolidation of these results revealed a final core of 107 CPC-specific membrane proteins (Fig. 4b). iTRAQ analysis (Supplementary Table S3) confirmed a significant percentage (54%) of these CPC-specific membrane proteins (CPC/MSC comparison), summarized in Table 1. DPP4 (CD26), EPB41L3 and ICAM1 were the most overexpressed membrane proteins in CPC compared with MSC. CD26, which showed the highest overexpression among the membrane proteins in CPC compared with MSC, has been recently linked to regulation of hematopoietic stem/progenitor cells and mature blood cells36,37. The most upregulated receptors were TFR1, IGF2R and EPHA2; IGF2R was previously validated (Fig. 2d,e) and some reports propose that CSC secrete IGF2, promoting myocyte differentiation29,38.
Definition of the minimal core of preferentially expressed plasma membrane proteins in CPC compared with MSC and HDF. (a,b) Label-free experiments comparing CPC with MSC and HDF; Venn diagram representation of differential upregulated plasma membrane proteins: the specific DEG CPC (yellow), MSC (blue) and HDF (green) genes and common (grey) are represented (a); only DEG with p-adjust values < 0.02 were considered. A total of 85 genes were identified exclusively in CPC, with a variety of physiological roles. Relative percentages per specific group of functions, classified by IPA, are indicated (b). (c,d) FACS analysis of CD26 (c), CD105, CD59 and CD130 (d) in CPC (blue bars; CPC3) and MSC (red bars; MSC19). The FACS analysis was performed three times using trypsinized cells; data are expressed as mean ± SD. (e) Immunofluorescence validation of CD26 in CPC (CPC3) and MSC (MSC19); (p) indicates analysis after cell permeabilization; Bars, 20 μm. (f) Western blot analysis of CD130, CD59 and CD105 in CPC (CPC1–3) and MSC (n = 3); α-tubulin (αTUB) was used as a loading control. After densitometric quantification (upper panel), the CPC/MSC ratio of expression was represented (lower panel). (g–i) Immunofluorescence validation of CD105 (g), CD130 (h) and (i) CD59 in hCPC (hCPC3) compared with MSC (MSC19); (p) indicates analysis after cell permeabilization; insets in (g) show cells previously permeabilized. Bars, 20 μm.
mRNAseq + IPA analyses defined 342 membrane-associated DEG in CPC (Supplementary Fig. S5), compared with MSC (153) and HDF (189); these included 107 transmembrane receptors and 139 G protein-coupled receptors (GPCR) (Supplementary Fig. S5). The comparative RNAseq analysis yielded a minimal core of 85 plasma membrane proteins that were specifically overexpressed in CPC compared with MSC/HDF. These included nine GPCR (e.g., CXCR4, GPR4, VIPR, FZD8) and eleven transmembrane receptors (among them CD93, CD274 and CD200) (Supplementary Fig. S5). Expression of the co-stimulatory molecule CD274 (PD-L1) was previously demonstrated, which endows CPC with the capacity to drive significant allogeneic Treg responses and to attenuate ongoing immune response18. Our results confirmed CD200 (OX2G) overexpression, which is also involved in immunoregulation and tolerance39,40 and in MSC-related bone physiology41.
To validate some of these results, we tested the inferred differential expression of dipeptidyl peptidase 4 (DPP4; CD26), CD59, endoglin (CD105) and CD130 proteins in CPC vs. MSC by FACS analysis. Results showed clear CD26 overexpression in CPC (18–32%) compared with a relatively low expression in MSC (Fig. 4c,d). Also, CD26 immunofluorescence analysis confirmed its overexpression in CPC compared with MSC (Fig. 4e), which was more evident with permeabilized cells (Fig. 4e, bottom panels). FACS analysis showed that endoglin (CD105), CD130 and CD59 were expressed at similar levels in CPC and MSC (Fig. 4d). Western blotting (Fig. 4f) confirmed moderate upregulation of CD130 (2.5-fold) and CD59 (4.25-fold), but a similar expression of endoglin (CD105). Immunofluorescence analysis revealed the similar expression of CD105 and CD130 (Fig. 4g,h) and a moderate increase in CD59 expression in MSC (Fig. 4i). These results serve to illustrate the complexity of the validation experiments, which is likely related to the previously discussed strong levels of post-transcriptional regulation. Nonetheless, these analyses globally validated IGF2R (CD222) and DPP4 (CD26) as membrane proteins that are significantly overexpressed in CPC in comparison with MSC/HDF.
The minimal RNAseq-based DEG profile (Supplementary Fig. S5) correlated only partially (25%) with the 107 proteins defined by proteomics (Fig. 4a,b; Supplementary Fig. S6; Table S5). Therefore, we focused on this subgroup of 20 plasma membrane-associated proteins verified to be overexpressed in CPC vs. MSC/HDF, both by mRNA expression and proteomics analysis (see Supplementary Fig. S6).
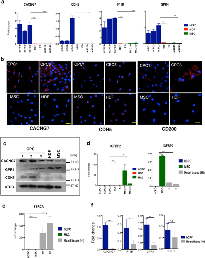
Significant upregulation (p < 0.001) of CACNG7 and CDH5 expression was confirmed by RT-qPCR using three CPC isolates as compared with MSC and HDF, where expression was negligible (Fig. 5a). Preferential expression in CPC was also confirmed by western blotting (Fig. 5c). Additionally, differential expression of CACNG7 was confirmed by immunofluorescence analysis (Fig. 5b). Another protein, F11R (JAM-A; CD321), was also clearly confirmed overexpressed by RT-qPCR in CPC vs. MSC/HDF (Fig. 5a). Finally, RT-qPCR (Fig. 5a), but not western blottting (Fig. 5c), confirmed high levels of GPR4 in CPC compared with MSC/HDF (Fig. 5a), suggesting important post-transcriptional regulation.
Validation of putative CPC membrane markers. (a) RT-qPCR of CACNG7, CDH5, FR11, GPR4 gene expression from independent CPC donors (CPC1–3; blue bars), two HDF (HDF and F3; red bars), and two independent MSC (MSC19, MSC45; green bars). (b) Immunofluorescence validation of CDH5, CACNG7 and CD200 in CPC samples (CPC1 & 3), compared with MSC (MSC19) or HDF (F1), as controls. Bars, 20 μm. (c) Western blot analysis of CACNG7, GPR4 and CDH5 markers was performed in three CPC isolates (CPC1–3), with MSC (MSC19) and HDF as controls. α-tubulin (αTUB) was used as a loading control; molecular weight markers (MW; kD) are indicated (right). (d,e) RT-qPCR of IGFBP2 (d) and SERCA (e) gene expression from independent CPC donors (CPC1–3; blue bars), two HDF (HDF and F3; red bars), two independent MSC (MSC19, MSC45; green bars) and two independent human heart samples (grey bars). (f) Relative expression (RT-qPCR) of CACNG7, F11R, GPR4 and CDH5 in CPC (blue bars) compared with total human heart tissue (grey bars); values relative to GAPDH expression. The assays were performed three times and data expressed as mean ± SD; black lines indicate the p-value summary (***<0.002, **<0.02 *<0.05, ns = not significant) of CPC vs. HDF, MSC or heart tissue (one-way analysis of variance followed by the Bonferroni multiple comparison test).
To validate downregulated functions, we used RT-qPCR to analyze IGFBP2 (IBP2; insulin-like growth factor binding protein 2) expression in CPC and MSC. The IGFBP2 profile was almost specific for MSC (Fig. 5d). All genes found preferentially regulated in CPC and validated (only the expression profile for IGFBP2 is shown; see Fig. 6) were also confirmed in comparison with several human heart samples; SERCA2 was used as cardiac positive control (Fig. 5e).
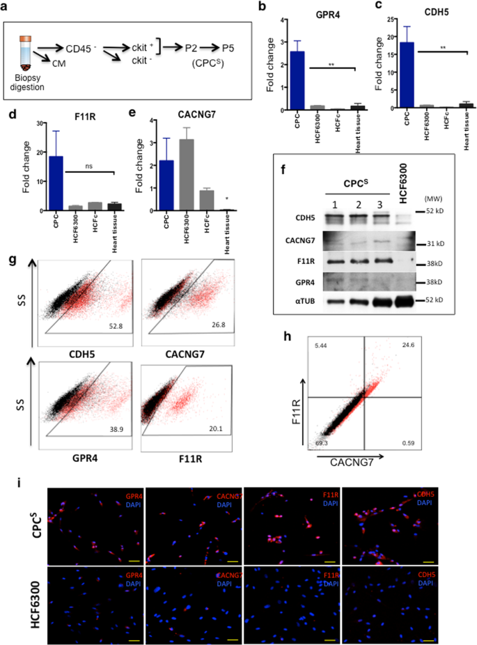
Validation of highly differentially expressed membrane proteins in CPC at early passages after isolation. (a) Scheme for the isolation and expansion of human and porcine CPC. Cells were analyzed in passage 2 (p2) or passage 5 (p5); CM cardiomyocytes (b–e). Relative expression (RT-qPCR) of GPR4 (b), CDH5 (c), F11R (d), CACNG7 (e) in CPCS (p2) (blue bars) compared with total human heart tissue (black) bars and cardiac fibroblasts (HCF6300, HFCc; grey bars); values relative to GAPDH expression. The assays were performed three times and data expressed as mean ± SD; black lines indicate the p-value summary (***<0.002, **<0.02 *<0.05, ns = not significant); one-way analysis of variance followed by the Bonferroni multiple comparison test). (f) Western blot analysis of CACNG7, GPR4, F11R and CDH5 markers was performed in three CPC isolates (CPC1–3), compared with the cardiac fibroblast HCF6300. α-tubulin (αTUB) was used as a loading control; molecular weight markers (MW; kD) are indicated (right). (g,h) FACS analysis for the indicated simple markers (g) and the CACNG7/F11R double labeling (h). (i) Immunofluorescence validation of GPR4, CACNG7, F11R and CDH4 in a CPC sample (CPC1), compared with the cardiac fibroblast HCF6300 line. Nuclei were stained with DAPI. Bars, 50 μm.
Finally, the putatively specific CPC plasma membrane repertoire was then challenged with the expression profiles previously described for other proposed cardiac stem/progenitor populations such as cardiosphere-derived cells (CDC) and ckit+ CSC, both from mouse and human origin. In addition, we compared our results with the Sca1 + CSC and the novel murine CPC population, characterized by high expression of BMi1 (B-CPC)15,42. Supplementary Fig. S7 shows a representative summary of plasma membrane genes/proteins whose expression is highly conserved among all compared populations (dark green); in addition, the figure also includes some examples of genes that show significant differences among the compared populations (e.g., CD34, CD40 and CD133). Although some expression data were not available for all compared populations, in conclusion, the human CPC surface membrane expression profile defined here is compatible with published data from both human CDC and ckit-CSC, albeit with some differences including expression of ICAM1, ICAM2, PEPN, PDGFRA, PROM1, CD40, CD13 and Sema-7A, between human CPC and human CDC (Supplementary Fig. S7).
Validation of markers for human CPC
Based on the sizeable differences in the levels of overexpression in CPC vs. MSC/HDF and previous successful pre-validations (Fig. 5), CDH5 (VE-cadherin), GPR4, CACNG7, F11R (JAM-A; CD321) and CD200 (OX2G) were selected for validation. CDH5 and CD200 are clearly overexpressed in CPC vs. MSC, and are similarly expressed by all CPC/CSC populations reported in the literature (Supplementary Fig. S7). Concerning F11R and CACNG7, although less data are available they are compatible, with our results, demonstrating a clear but lower ratio in CPC/MSC. Finally, Cdh5, Cd200 and F11r were also confirmed overexpressed in the more immature murine B-CPC population in comparison with the reference population42, and in ckit+ CSC43 (Supplementary Fig. S7).
The expression levels of all putative surface markers for human expanded CPC were compared with whole human cardiac tissue by RT-qPCR. In contrast to CACNG7, GPR4 and F11R, which were preferentially expressed by CPC, CDH5 overexpression was lower and not statistically significant (Fig. 5f). As a final validation on expanded CPC, we compared the four putative positive markers for CPC and a negative marker (IGFBP2) in three independent isolates (CPC1-3) against cardiac fibroblasts (HCF6300 and HCFc), fibroblast from other origins (HDF and F3) and bone marrow MSC (MSC19, MSC 45). GPR4 demonstrated a robust preferential expression in CPC and IGFBP2 was clearly not expressed in CPC compared with the remainder of cells tested (Supplementary Fig. S8). Preferential expression of CACNG7 was also statistically significant (Supplementary Fig. S8). By contrast, F11R expression, although clearly preferentially expressed in CPC, was not statistically significant in comparison with cardiac fibroblasts (Supplementary Fig. S8). Finally, discrimination against cardiac fibroblasts by CDH5 expression was poor (Supplementary Fig. S8). Overall, these results confirm the potential use of GPR4 and CACNG7 as useful positive markers (and IGFBP2 as a negative marker) for the characterization of expanded CPC.
To test the robustness of these markers, and to discard the possibility that their expression profile was significantly associated with the culture expansion conditions, we sought to confirm the expression of this small panel for CPC in early stages (p2–p5) of isolation/expansion (Fig. 6a). We named these populations CPCS (for short-term expanded CPC), to differentiate them from expanded CPC. RT-qPCR analyses confirmed a statistically-significant overexpression of GRP4 (Fig. 6b) and CDH5 (Fig. 6c) as compared with cardiac fibroblasts (HCF6300 and HCFc) and heart tissue. F11R was also demonstrated to be overexpressed but differences were not statistically significant (Fig. 6d). Conversely, expression of CACNG7, although overexpressed with respect to heart tissue (Fig. 6e), did not show clear differences with the level of expression in cardiac fibroblasts. Western blotting confirmed results with the exception of CACNG7 (Fig. 6f).
In addition, we analyzed CPCS by FACS (Fig. 6g). In comparison with their corresponding isotype controls, CDH5 showed (at p2) the greatest expression (52.8%) in CPCS, followed by GPR4 (38.9%), CACNG7 (26.8%) and F11R (20.1%). As a possibly interesting combination of expressed markers, based also on their functions in other stem cell systems44,45,46, we analyzed co-expression of F11R and CACNG7 in CPCS in early stages (p2) by FACS. The results of the analysis showed heterogeneity in the population, revealing that about 25% of the primary CPCS were double-positive cells (Fig. 6h), and suggesting that the majority of CACNG7+ cells are also F11R+.
Immunofluorescence analysis confirmed the clear overexpression of the four markers, including also CACNG7, in human CPC in early stages (p2–p5), compared with cardiac fibroblast HCF6300 cells (Fig. 6i). The strong variation observed between mRNA and protein for CACNG7 is likely related to post-transcriptional regulation.
Overall, our data show that GPR4, CDH5 and F11R fulfill all the criteria to be highly preferentially expressed in CPC compared with the other cell lineages analyzed, and in particular with cardiac fibroblasts. In addition, we have demonstrated that they are all expressed at high levels soon after isolation. Because the global comparative analysis (genomics vs proteomics) has been performed using expanded populations, it is important to remark that some of the genes/proteins identified as preferentially expressed in CPC could be modulate by ex vivo expansion. This must be evaluated for each individual gene/protein.
As a preliminary evaluation of the potential conservation of these putative markers for CPC, expression of F11R and CACNG7 was evaluated in 2 independent isolates of porcine CPC (pCPC) and compared with human CPC. Results demonstrated that both genes were similarly expressed (Supplementary Fig. S8). Analysis at the early stages of pCPC isolation (p2–p5) also demonstrated a clear overexpression of pCACNG7 compared with whole heart tissue, whereas the pF11R expression pattern was not as evident. (Supplementary Fig. S8). Finally, due to the limited cross-reactivity of the available antibodies (human/pig), we could only evaluate pCDH5 expression in early (p2) passages by FACS. Similar to the results in human CPC, 62% of pCPC (p2) cells expressed significant levels of pCDH5 although with less intensity than in long-term expanded pCPC (Supplementary Fig. S8).
These results confirm that the combined expression of GPR4, CACNG7, F11R and CDH5 defines a heterogeneous population of human CPC, isolated based on c-KIT+ expression and expanded in the conditions equivalent to that used in the CARE-MI clinical trial25,26. All markers are expressed in c-KIT+ CPC soon after isolation, and mostly maintained, both in human and pig cells during ex vivo expansion. Taking all this evidence together, GPR4, F11R, CACNG7 and CDH5 are human CPC surface-expressed proteins that can be used in combination with c-KIT, for a variety of downstream applications.
CDH5 plays a critical role in endothelial adherence junction assembly and maintenance, through homophylic interactions, and contributes to flow sensing by endothelial cells. In addition, the CDH5 transmembrane domain has been shown to interact with transmembrane domains of VEGFR2, as well as VEGFR3, forming part of the junctional mechanosensory complex to facilitate ligand-independent transactivation44. It is therefore tempting to speculate that CDH5 could play a similar role in CPC, participating in the regulation of CPC activity via mechanosensory imputs, although more work is needed to test this hypothesis. F11R was also clearly confirmed as overexpressed in CPC vs. MSC/HDF, demonstrating a substantial overexpression with respect to cardiac fibroblasts (Fig. 6d). F11R is essential for regulating Notch signaling in hematopoietic stem cells as well as in mesoangioblast extravasation45, and F11R blocking antibodies greatly enhance mesoangioblast engraftment in dystrophic muscle46. A similar role could be envisioned in CPC.
More intriguing is the potential role of CACNG7 and GPR4, which are significantly and preferentially expressed (particularly at the protein level for CACNG7) in CPC. CACNG7 (also known as TARP γ-7) is the voltage-dependent calcium channel gamma-7 subunit, acting also as a regulatory protein (trafficking and gating) for transmembrane AMPA receptors. Although initially defined as specific for the brain, it was later confirmed to be expressed by atrial and ventricular myocytes, and to be downregulated by cardiac ischemia. Also, it has been demonstrated that CACNG7 transcriptionally regulates Ca(V)2.2 channels, down-regulating N-type currents47,48. Finally, CACNG7 is preferentially downregulated in brain tumor stem cell types as compared with normal neural stem cells, and is also downregulated in several other cancer models49. Taken together, we can speculate that CACNG7 expression could form part of a specific program in CPC to favor their immature state by Ca2+ signaling control. Indeed, a strong correlation between low Ca2+ signaling and quiescence has been recently demonstrated both in hematopoietic stem cells50 and glioblastoma stem-like cells (GSLC)51. These interesting observations will be addressed in future research.
Finally, GPR4 is a proton-sensing GPCR that might also sense amino acids, pointing to its role in many intracellular signaling pathways52. Acidosis commonly exists in the tissue micro-environment of various pathophysiological conditions such as tumorigeneisis, inflammation, ischemia, metabolic disease, and respiratory disease. However, how the acidic microenvironment affects the function of blood vessels is not yet well defined. GPR4 is expressed by endothelial cells and plays an important role in mediating ER stress response induced by acidosis53, coordinated through the Notch pathway54. Alterations in extracellular pH also affect quiescence of stem cells, as lowering of pH favors quiescence of GSLC through the remodeling of Ca2+ signaling51. However, no specific role for GPR4 has been reported to dat in any stem cell model.
Conclusions
Using a combination of RNA sequencing and quantitative MS-based proteomics, we report here the most comprehensive proteome to date for human adult cardiac c-KIT+ progenitor cells, compared with human MSC and HDF. Both techniques demonstrate high similarity of expression profiles; 75.5% of the CPC proteome was represented in the transcriptome data. RNA sequencing allowed the identification of 1,003 DEG when compared with MSC and HDF, while MS-based proteomics yielded 526 DEG proteins. Systems biology analysis of quantitative proteomics showed a clear overrepresentation in CPC of categories associated with angiogenic potential.
A minimal combined specific CPC plasma membrane signature consisting of 167 genes has been defined. Among the CPC core functions that were confirmed both by genomics and proteomics CDH5, GPR4, CACNG7, CD200 and F11R were validated in human and porcine samples. GPR4 is the CPC marker that showed the best discrimination capacity against all cell lineages analyzed as well as against human cardiac tissue.
Methods
Cell culture
Human bone marrow-derived MSC and human dermal fibroblasts were obtained from the Inbiobank Stem Cell Bank (www.inbiobank.org). Briefly, cadaver bone marrow was harvested from brain-dead donors, under consent, with the supervision of the Spanish National Transplant Organization (Organización Nacional de Trasplantes, ONT). Passages of the different cultures used for the different studies are indicated specifically in the corresponding figures or legends to figures. Human CPC were obtained from right atria appendage, after positive evaluation by the Ethical and Research Committee of Hospital General Universitario Gregorio Marañón (HGUGM). Porcine CPC were obtained from the cardiac appendage, after positive evaluation by the Ethical and Research Committee of the National Center for Cardiovascular Research (CNIC). Research was carried out according to The Code of Ethics of the World Medical Association (Declaration of Helsinki). Primary human and porcine CPC isolates were obtained as previously indicated12 (Supplementary Information) and maintained for the indicated passages.
Label-free proteomics analysis
Cells from CPC isolates hCPC1-3 were used. A working cell bank was prepared (from P4 and P5, for hCPC2 and hCPC1&3, respectively) and they were expanded up to P7 and P8, respectively. After several washes in PBS, cell pellets (5–8 × 107) were collected and aliquoted. For the deep proteomic analysis, isolate hCPC3 was exclusively used, using biological triplicates. For protein extract preparation, pellets were resuspended in lysis buffer (50 mM Tris-HCl pH 8.5, 4% sodium dodecyl sulphate (SDS) and 50 mM dithiothreitol, boiled (5 min) and incubated (30 min, room temperature) for full protein solubilization. Total protein (~200 mg) was processed (see Supplementary Methods), the resulting tryptic peptides dissolved in 0.1% formic acid and loaded into the nLC-MS/MS system. To increase proteome coverage, tryptic peptides were fractionated by cation exchange chromatography (Oasis HLB-MCX columns), which were desalted and analyzed using reported system and conditions (see Supplementary Methods). Peptide identification and quantification is described in Supplementary Methods.
iTRAQ labeling and quantitative proteomics
Equal amounts of digested peptide samples were labeled with the 4-plex iTRAQ (isobaric tags for relative and absolute quantitation) Reagents Multiplex Kit (Sciex); reactions were terminated by incubating samples with 0.5% (v/v) trifluoroacetic acid. Labeled peptides were mixed, concentrated in a SpeedVac, desalted in C18 Oasis-HLB cartridges and dried for mass spectrometry analysis. iTRAQ-labeled peptides were analyzed on a Q Exactive Hybrid Quadrupole-Orbitrap mass spectrometer (Thermo Scientific) using conditions as reported (see Supplementary Methods). Peptides were identified and quantified as described in Supplementary Methods.
Systems biology
For systems biology analysis, proteins were grouped into functional categories from a database created by joining categories and pathways from Gene Ontology, Reactome, PIR, and KEGG Pathways (all retrieved using the DAVID bioinformatics resource54,55), as well as Ingenuity Pathway Analysis databases (www.ingenuity.com; versions 12 August 2014). This classification included a total of 16,763 proteins, 5239 of which were among the 6108 proteins quantified; 85% of quantified proteins were thus indicated in at least one category. In total, 14,573 categories were present in the database, for a total of 713,289 protein-category relations. As for spectra, peptides and proteins, we calculated an averaged log2 ratio at the protein category level, \({X}_{c}\), as well as the corresponding normalized value \({Z}_{c}\), to detect the categories containing proteins significantly over- or under-expressed. Using this approach, only categories with at least five proteins were considered.
Flow cytometry
CPC, MSC or HDF were detached with trypsin-EDTA and washed with PBS and 0.01% bovine serum albumin (BSA). Cells were incubated with primary antibodies or isotype controls (1 h, on ice) (Supplementary Methods). After extensive washing, cells were incubated with fluorescent secondary antibody (30 min, on ice), washed with PBS + 0.01% BSA and analyzed on a FACS Canto 3 L flow cytometer (BD Biosciences).
Western blotting
Cells were harvested in RIPA (radioimmunoprecipitation assay) lysis buffer and equal amounts of lysates were separated by 10% SDS-PAGE. Proteins were transferred to PVDF membranes using the iBlot Dry Blotting System (Invitrogen). After incubation with primary and secondary antibodies, signals were developed using an ECL kit (GE Healthcare).
Immunofluorescence
Antibodies and dilutions used are summarized in Supplementary Methods. Cells were fixed in 4% paraformaldehyde (PFA), blocked with blocking buffer (PBS with 10% fetal bovine serum, FBS; 30 min, room temperature), permeabilized (5 min, room temperature) with 0.1% Triton-X100, and incubated with primary antibodies (overnight, 4 °C). After washing, cells were incubated with an appropriate secondary antibody (1 h, room temperature); washed cells were mounted in Prolong DAPI mounting medium (Invitrogen) and viewed under a fluorescent or confocal microscope.
mRNAseq analysis
mRNA was isolated from CPC (hCPC1–3), MSC (19, 33, 45) and HDF (F1,F2, F3) as described (Moscoso et al., 2013). RNAseq libraries were constructed with the TruSeq RNA Sample Preparation v2 Kit (Illumina). Libraries were sequenced in single-end mode and 75 bp lengths. Fastq files were demultiplexed using the Casava v1.8.2 pipeline. Sequenced reads were aligned to Ensembl transcriptome v65 on hg19 and quantified using RSEM v.1.2.3. Differential expression analyses were performed using voom from edgeR package v3.0.2 (details in Supplementary Methods).
RT-qPCR
cDNA first strands were synthesized from 1 μg total RNA with the SuperScript III First-Strand Synthesis System (Invitrogen). Genes of interest (see Supplementary Methods) were measured by quantitative RT-PCR in a Mastercycler Ep-Realplex (Eppendorf) platform, using Power SYBR Green reagents (Applied Biosystems). Cycle conditions were 95 °C for 10 min, followed by 40 cycles of 95 °C for 15 s and 60 °C for 1 min. Quantified values were normalized to GusB or GAPDH.
Statistics
Assays were performed three times and data were expressed as mean ± SD; black lines show the p-value summary (***<0.002, **<0.02, *<0.05) of CPC vs. HDF or MSC (one-way analysis of variance followed by the Bonferroni multiple comparison test).
Data Availability
The mass spectrometry proteomics data, are deposited in Peptide Atlas (http://www.peptideatlas.org/repository/) and are accessible through the PASS00827 accession number. All transcriptomic data derived from this study are deposited in the Gene Expression Omnibus (GEO) database and are accesible through the GSE84070 accession number.
References
Beltrami, A. P. et al. Adult cardiac stem cells are multipotent and support myocardial regeneration. Cell 114, 763–76 (2003).
Martin-Puig, S., Wang, Z. & Chien, K. R. Lives of a heart cell: tracing the origins of cardiac progenitors. Cell Stem Cell 2, 320–331 (2008).
Fioret, B. A., Heimfeld, J. D., Paik, D. T. & Hatzopoulos, A. K. Endothelial cells contribute to generation of adult ventricular myocytes during cardiac homeostasis. Cell Rep. 8, 229–241 (2014).
Van Berlo, J. H. & Molkentin, J. D. An emerging consensus on cardiac regeneration. Nat Med. 20, 1386–1393 (2014).
Molkentin, J. D. Letter by Molkentin regarding article.The absence of evidence is not evidence of absence: the pitfalls of Cre Knock-Ins in the c-Kit Locus. Circ. Res. 115, e21–23 (2014).
Uchida, S. et al. Sca1-derived cells are a source of myocardial renewal in the murine adult heart. Stem Cell Reports 1, 397–410 (2013).
Senyo, S. E. et al. Mammalian heart renewal by pre-existing cardiomyocytes. Nature 493, 433–436 (2013).
Ellison, G. M. et al. Adult c-kit(pos) cardiac stem cells are necessary and sufficient for functional cardiac regeneration and repair. Cell 154, 827–842 (2013).
van Berlo, J. H. et al. c-kit+ cells minimally contribute cardiomyocytes to the heart. Nature 509, 337–341 (2014).
He, L. et al. Enhancing the precision of genetic lineage tracing using dual recombinases. Nat Med. 23, 1488–1498 (2017).
Vicinanza, C. et al. Kitcre knock-in mice fail to fate-map cardiac stem cells. Nature 555, E1–E5 (2018).
Van Berlo, J. H. et al. Van Berlo et al. reply. Nature 555, E18 (2018).
Vicinanza, C. et al. Adult cardiac stem cells are multipotent and robustly myogenic: c-kit expression is necessary but not sufficient for their identification. Cell Death Differ. 24, 2101–2116 (2017).
Malliaras, K. et al. Stimulation of endogenous cardioblasts by exogenous cell therapy after myocardial infarction. EMBO Mol. Med. 6, 760–777 (2014).
Valiente-Alandi, I. et al. Cardiac Bmi1 (+) cells contribute to myocardial renewal in the murine adult heart. Stem Cell Res. Ther. 6, 205 (2015).
Pavo, N. et al. Cell therapy for human ischemic heart diseases: critical review and summary of the clinical experiences. J. Mol. Cell Cardiol. 75, 12–24 (2014).
Moscoso, I. et al. Podocalyxin-like protein 1 is a relevant marker for human c-kit + cardiac stem cells. J. Tissue Eng. Regen. Med., https://doi.org/10.1002/term.1795. (2013).
Lauden, L. et al. Allogenicity of human cardiac stem/progenitor cells orchestrated by programmed death ligand 1. Circ Res. 112, 451–464 (2013).
English, K. Mechanisms of mesenchymal stromal cell immuno-modulation. Immunol Cell Biol. 91, 19–26 (2013).
Makkar, R. et al. Intracoronary cardiosphere-derived cells for heart regeneration after myocardial infarction (CADUCEUS): a prospective, randomised phase 1 trial. Lancet 9819, 895–904 (2012).
Malliaras, K. et al. Intracoronary cardiosphere-derived cells after myocardial infarction: evidence of therapeutic regeneration in the final 1-year results of the CADUCEUS trial (CArdiosphere-Derived aUtologous stem CElls to reverse ventricUlar dySfunction). J. Am. Coll. Cardiol. 63, 110–122 (2014).
Ishigami, S. et al. Intracoronary autologous cardiac progenitor cell transfer in patients with hypoplastic left heart syndrome: the TICAP prospective phase 1 controlled trial. Circ Res. 116, 653–664 (2015).
Marbán, E. Breakthroughs in cell therapy for heart disease: focus on cardiosphere-derived cells. Mayo Clin. Proc. 89, 850–858 (2014).
Crisostomo, V., Casado, J. G., Baez-Diaz, C., Blazquez, R. & Sanchez-Margallo, F. M. Allogeneic cardiac stem cell administration for acute myocardial infarction. Expert Rev Cardiovasc Ther. 3, 285–299 (2015).
Sanz-Ruiz, R. et al. Rationale and Design of a Clinical Trial to Evaluate the Safety and Efficacy of Intracoronary Infusion of Allogeneic Human Cardiac Stem Cells in Patients With Acute Myocardial Infarction and Left Ventricular Dysfunction: The Randomized Multicenter Double-Blind Controlled CAREMI Trial (Cardiac Stem Cells in Patients With Acute Myocardial Infarction). Circ Res. 121, 71–80 (2017).
Fernández-Avilés, F. et al. Safety and Efficacy of Intracoronary Infusion of Allogeneic Human Cardiac Stem Cells in Patients with ST-segment Elevation Myocardial Infarction and Left Ventricular Dysfunction: A Multicenter Randomized, Double-Blind and Placebo-Controlled Clinical Trial. Circ Res. pii: CIRCRESAHA. 118.312823 (2018).
Ritchie, M. E. et al. limma powers differential expression analyses for RNA-sequencing and microarray studies. Nucleic Acids Research 43, e47 (2015).
Ziegler, A. N., Chidambaram, S., Forbes, B. E., Wood, T. L. & Levison, S. W. Insulin-like growth factor-II (IGF-II) and IGF-II analogs with enhanced insulin receptor-a binding affinity promote neural stem cell expansion. J. Biol. Chem. 289, 4626–4633 (2014).
Torán, J. L. et al. CXCL6 is an important paracrine factor in the pro-angiogenic human cardiac progenitor-like cell secretome. Sci Rep. 7, 12490 (2107).
Malliaras, K. et al. Intracoronary cardiosphere-derived cells after myocardial infarction: evidence of therapeutic regeneration in the final 1-year results of the CADUCEUS trial (CArdiosphere-Derived aUtologous stem CElls to reverse ventricUlar dySfunction). J. Am. Coll. Cardiol. 63, 110–122 (2014).
Ibrahim, A. G., Cheng, K. & Marbán, E. Exosomes as critical agents of cardiac regeneration triggered by cell therapy. Stem Cell Reports 22, 606–619 (2014).
Billing, A. M. et al. Comprehensive transcriptomic and proteomic characterization of human mesenchymal stem cells reveals source specific cellular markers. Sci Rep. 6, 21507 (2016).
Vogel, C. & Marcotte, E. M. Insights into the regulation of protein abundance from proteomic and transcriptomic analyses. Nat. Rev. Genet. 13, 227–232 (2012).
Vogel, C. & Marcotte, E. M. Absolute abundance for the masses. Nat. Biotechnol. 27, 825–826 (2009).
Gomes-Alves, P. et al. Exploring analytical proteomics platforms toward the definition of human cardiac stem cells receptome. Proteomics 15, 1332–1337 (2015).
Ou, X., O’Leary, H. A. & Broxmeyer, H. E. Implications of DPP4 modification of proteins that regulate stem/progenitor and more mature cell types. Blood 122, 161–169 (2013).
Farag, S. S. et al. In vivo DPP-4 inhibition to enhance engraftment of single-unit cord blood transplants in adults with hematological malignancies. Stem Cells 22, 1007–1015 (2013).
D’Amario, D. et al. Insulin-like growth factor-1 receptor identifies a pool of human cardiac stem cells with superior therapeutic potential for myocardial regeneration. Circ Res. 108, 1467–1481 (2011).
Gorczynski, R. M. et al. Expression of a CD200 transgene is necessary for induction but not maintenance of tolerance to cardiac and skin allografts. J Immunol. 183, 1560–1568 (2009).
Gorczynski, R., Chen, Z., Khatri, I. & Yu, K. Long-Term Tolerance and Skin Allograft Survival in CD200tg Mice After Autologous Marrow Transplantation. Transplantation 98, 1271–1278 (2014).
Varin, A., Pontikoglou, C., Labat, E., Deschaseaux, F. & Sensebé, L. CD200R/CD200 inhibits osteoclastogenesis: new mechanism of osteoclast control by mesenchymal stem cells in human. PLoS One 8, e72831 (2013).
Valiente-Alandi, I., Albo-Castellanos, C., Herrero, D., Sanchez, I. & Bernad, A. Bmi1 + cardiac progenitor cells contribute to myocardial repair following acute injury. Stem Cell Res. Ther. 7, 100, https://doi.org/10.1186/s13287-016-0355-7 (2016).
Sandstedt, J. et al. Human C-kit+ CD45− cardiac stem cells are heterogeneous and display both cardiac and endothelial commitment by single-cell qPCR analysis. Biochem Biophys Res Commun. 443, 234–448 (2014).
Coon, B. G. et al. Intramembrane binding of VE-cadherin to VEGFR2 and VEGFR3 assembles the endothelial mechanosensory complex. J Cell Biol. 208, 975–986 (2015).
Kobayashi, I. et al. Jam1a-Jam2a interactions regulate haematopoietic stem cell fate through Notch signalling. Nature 512, 319–323 (2014).
Giannotta, M. et al. Targeting endothelial junctional adhesion molecule-A/EPAC/Rap-1 axis as a novel strategy to increase stem cell engraftment in dystrophic muscles. EMBO Mol Med. 6, 239–258 (2014).
Gronich, N., Kumar, A., Zhang, Y., Efimov, I. R. & Soldatov, N. M. Molecular remodeling of ion channels, exchangers and pumps in atrial and ventricular myocytes in ischemic cardiomyopathy. Channels (Austin) 4, 101–107 (2010).
Moss, F. J. et al. The novel product of a five-exon stargazin-related gene abolishes Ca(V)2.2 calcium channel expression. EMBO J. 21, 1514–1523 (2002).
Yoo, S. & Bieda, M. C. Differences among brain tumor stem cell types and fetal neural stem cells in focal regions of histone modifications and DNA methylation, broad regions of modifications, and bivalent promoters. BMC Genomics 15, 724, https://doi.org/10.1186/1471-2164-15-724 (2014).
Umemoto, T., Hashimoto, M., Matsumura, T., Nakamura-Ishizu, A. & Suda, T. Ca2+-mitochondria axis drives cell division in hematopoietic stem cells. J Exp Med. 215, 2097–2113 (2018).
Aulestia, F. J. et al. Quiescence status of glioblastoma stem-like cells involves remodelling of Ca2+ signalling and mitochondrial shape. Sci Rep. 8, 9731 (2018).
Xue, C., Bahn, Y. S., Cox, G. M. & Heitman, J. G protein-coupled receptor Gpr4 senses amino acids and activates the cAMP-PKA pathway in Cryptococcus neoformans. Mol. Biol. Cell 17, 667–679 (2006).
Dong, L., Krewson, E. A. & Yang, L. V. Acidosis Activates Endoplasmic Reticulum Stress Pathways through GPR4 in Human Vascular Endothelial Cells. Int J Mol Sci. 18(2), E278, https://doi.org/10.3390/ijms18020278 (2017).
Huang, D. W., Sherman, B. T. & Lempicki, R. A. Systematic and integrative analysis of large gene lists using DAVID Bioinformatics Resources. Nature Protoc. 4, 44–57 (2009).
Huang, D. W., Sherman, B. T. & Lempicki, R. A. Bioinformatics enrichment tools: paths toward the comprehensive functional analysis of large gene lists. Nucleic Acids Res. 37, 1–13 (2009).
Acknowledgements
We wish to thank A Benguría and A Dopazo (CNIC) for help with RNAseq analysis, H. Rodríguez-Abella and A. González-Pinto (Servicio de Cirugía Cardiaca del HGUGM) for facilitating human cardiac bioposies, FS Cabo (CNIC) for bioinformatics and statistical support and C Mark for editorial assistance. This study was supported by funding from the European Commission (HEALTH-2009_242038), and by grants to AB from the Spanish Ministry of Science and Innovation (SAF2012-34327; SAF2015-70882-R), the Research Program of the Comunidad Autónoma de Madrid (S2011/BMD-2420), the Instituto de Salud Carlos III (RETICS-RD12/0019/0018), and grants from the Portuguese Foundation for Science and Technology (PTDC/BBB-BIO/1414) to PMA. iNOVA4Health - UID/Multi/04462/2013, financially supported by FCT/Ministério da Educação e Ciência, through national funds and co-funded by FEDER under the PT2020 Partnership Agreement is also acknowledged. JL Abad, I Palacios and LR Borlado were employees of Coretherapix; Coretherapix is part of Tigenix Group since July 2015. The other authors declare no conflict of interest.
Author information
Authors and Affiliations
Contributions
J.L.T. and A.B. designed and supervised the study and wrote the manuscript. J.A.L., M.T.H. and J.V. were involved in all proteomics studies and systems biology analysis. P.G.A. and P.M.A. did comparative studies on enriched purified fractions and validated several membrane-specific markers. S.A., I.M., J.C.S., M.J.S., J.L.A., L.R.B., I.P., M.S. and C.B. conducted experiments and analyzed results. C.T. and F.M. were responsible for RNAseq bioinformatics analyses. F.M.C., C.G.A. and B.I. were responsible for the work with pig samples. M.E.F. and F.F.A. collaborated for obtaining and the analysis of human samples. All authors provided advice for sample procedures and manuscript writing, and approved the final version. All authors have read the journal’s authorship agreement.
Corresponding author
Ethics declarations
Competing Interests
J.L. Abad, I. Palacios and L.R. Borlado were employees of Coretherapix, part of the Tigenix Group since July 2015. The remaining authors declare no conflict of interest.
Additional information
Publisher’s note: Springer Nature remains neutral with regard to jurisdictional claims in published maps and institutional affiliations.
Rights and permissions
Open Access This article is licensed under a Creative Commons Attribution 4.0 International License, which permits use, sharing, adaptation, distribution and reproduction in any medium or format, as long as you give appropriate credit to the original author(s) and the source, provide a link to the Creative Commons license, and indicate if changes were made. The images or other third party material in this article are included in the article’s Creative Commons license, unless indicated otherwise in a credit line to the material. If material is not included in the article’s Creative Commons license and your intended use is not permitted by statutory regulation or exceeds the permitted use, you will need to obtain permission directly from the copyright holder. To view a copy of this license, visit http://creativecommons.org/licenses/by/4.0/.
About this article
Cite this article
Torán, J., López, J., Gomes-Alves, P. et al. Definition of a cell surface signature for human cardiac progenitor cells after comprehensive comparative transcriptomic and proteomic characterization. Sci Rep 9, 4647 (2019). https://doi.org/10.1038/s41598-019-39571-x
Received:
Accepted:
Published:
Version of record:
DOI: https://doi.org/10.1038/s41598-019-39571-x
This article is cited by
-
Single-cell RNA sequencing reveals the transcriptional heterogeneity of Tbx18-positive cardiac cells during heart development
Functional & Integrative Genomics (2024)
-
Comparative proteomic analysis of nuclear and cytoplasmic compartments in human cardiac progenitor cells
Scientific Reports (2022)
-
Alkaline nucleoplasm facilitates contractile gene expression in the mammalian heart
Basic Research in Cardiology (2022)
-
Search for Novel Plasma Membrane Proteins as Potential Biomarkers in Human Mesenchymal Stem Cells Derived from Dental Pulp, Adipose Tissue, Bone Marrow, and Hair Follicle
The Journal of Membrane Biology (2021)
-
Dose-dependent improvement of cardiac function in a swine model of acute myocardial infarction after intracoronary administration of allogeneic heart-derived cells
Stem Cell Research & Therapy (2019)








