Figure 6

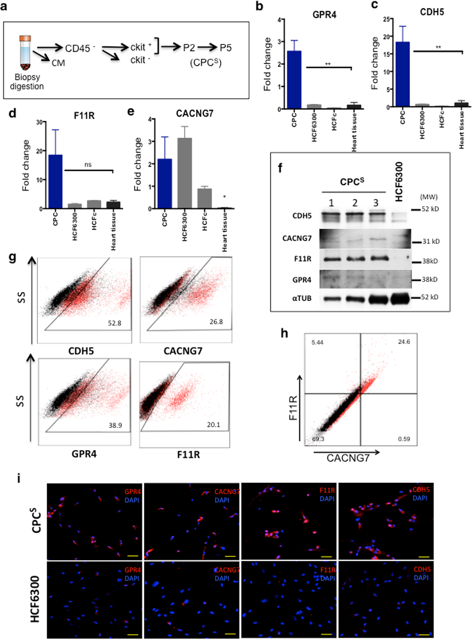
Validation of highly differentially expressed membrane proteins in CPC at early passages after isolation. (a) Scheme for the isolation and expansion of human and porcine CPC. Cells were analyzed in passage 2 (p2) or passage 5 (p5); CM cardiomyocytes (b–e). Relative expression (RT-qPCR) of GPR4 (b), CDH5 (c), F11R (d), CACNG7 (e) in CPCS (p2) (blue bars) compared with total human heart tissue (black) bars and cardiac fibroblasts (HCF6300, HFCc; grey bars); values relative to GAPDH expression. The assays were performed three times and data expressed as mean ± SD; black lines indicate the p-value summary (***<0.002, **<0.02 *<0.05, ns = not significant); one-way analysis of variance followed by the Bonferroni multiple comparison test). (f) Western blot analysis of CACNG7, GPR4, F11R and CDH5 markers was performed in three CPC isolates (CPC1–3), compared with the cardiac fibroblast HCF6300. α-tubulin (αTUB) was used as a loading control; molecular weight markers (MW; kD) are indicated (right). (g,h) FACS analysis for the indicated simple markers (g) and the CACNG7/F11R double labeling (h). (i) Immunofluorescence validation of GPR4, CACNG7, F11R and CDH4 in a CPC sample (CPC1), compared with the cardiac fibroblast HCF6300 line. Nuclei were stained with DAPI. Bars, 50 μm.