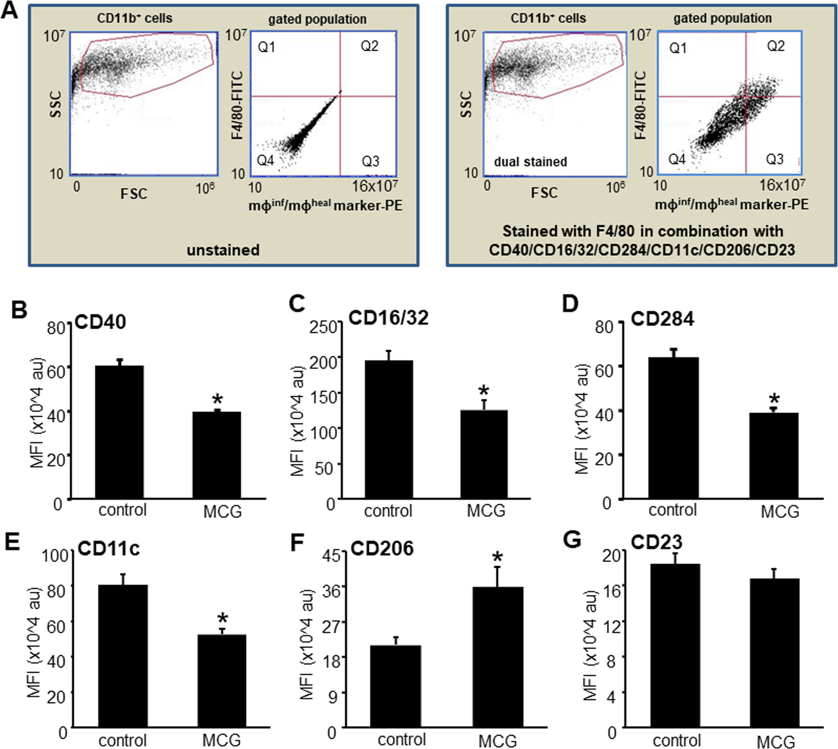
Figure 2

MCG attenuated mϕinf and promoted mϕheal polarization of wound macrophage in the inflammatory phase. d3 wound macrophages (CD11b+) were harvested from MCG treated PVA sponges subcutaneously implanted in C57BL/6 mice. The cells were immune-stained using PE conjugated mϕinf/mϕheal markers and co-immunostained with FITC conjugated F4/80 and subjected to flow cytometry analysis. (A) Gating strategy in which the mϕinf/mϕheal markers were determined in double positive cells (quadrant Q2). (B–G) Quantitative analysis of the expression (mean fluorescence intensity, MFI) is expressed as bar graphs for individual mϕinf/mϕheal markers. Data are mean ± SEM (n = 6); *p < 0.05 compared to cells harvested from untreated PVA sponges.