Abstract
Collagen containing wound-care dressings are extensively used. However, the mechanism of action of these dressings remain unclear. Earlier studies utilizing a modified collagen gel (MCG) dressing demonstrated improved vascularization of ischemic wounds and better healing outcomes. Wound macrophages are pivotal in facilitating wound angiogenesis and timely healing. The current study was designed to investigate the effect of MCG on wound macrophage phenotype and function. MCG augmented recruitment of macrophage at the wound-site, attenuated pro-inflammatory and promoted anti-inflammatory macrophage polarization. Additionally, MCG increased anti-inflammatory IL-10, IL-4 and pro-angiogenic VEGF production, indicating a direct role of MCG in resolving wound inflammation and improving angiogenesis. At the wound-site, impairment in clearance of apoptotic cell bioburden enables chronic inflammation. Engulfment of apoptotic cells by macrophages (efferocytosis) resolves inflammation via a miR-21-PDCD4-IL-10 pathway. MCG-treated wound macrophages exhibited a significantly bolstered efferocytosis index. Such favorable outcome significantly induced miR-21 expression. MCG-mediated IL-10 production was dampened under conditions of miR-21 knockdown pointing towards miR-21 as a causative factor. Pharmacological inhibition of JNK attenuated IL-10 production by MCG, implicating miR-21-JNK pathway in MCG-mediated IL-10 production by macrophages. This work provides direct evidence demonstrating that a collagen-based wound-care dressing may influence wound macrophage function and therefore modify wound inflammation outcomes.
Similar content being viewed by others
Introduction
Non-resolving persistent inflammation contributes to wound chronicity1,2. Inflammation is required to set the process of wound healing in motion3. However, it is important to resolve such inflammation in a timely manner to achieve healing4. Wound inflammation is subject to sophisticated regulation by a number of key factors including the environment of the wound which is rich in extracellular matrix (ECM)5. Increased expression of matrix metalloproteinases (MMPs), enzymes that degrade ECM proteins, is a hallmark of persistent inflammation6. Following tissue injury and degradation of ECM, matrix fragments elicit cell signaling aimed at modulating inflammation and implementing the healing response7. Collagen peptides arising from ECM breakdown are known to influence the process of inflammation8,9.
Collagen is biodegradable and possess weak antigenic properties10. Collagen-based dressings are extensively used in wound care11,12. These dressings are biocompatible, safe and easily applicable and can be combined with other modalities of care13. Treatment of wounds with collagen promoted hemostasis and chemotaxis14. Modified collagen gel (MCG) is a bovine collagen based wound dressing. Using preclinical porcine models of excisional and ischemic wounds we have observed that MCG is effective in resolving inflammation and improving angiogenesis in these wounds15,16. Highly plastic wound-site macrophages play a pivotal role in tissue repair17,18,19,20. Depending upon micro-environmental conditions, macrophages possess a wide range of functions which are modulated through the release of several factors21. Successful and timely resolution of inflammation involves switching of macrophages from an inflammatory (mϕinf) to a reparative (mϕheal) phenotype. In the current work, we sought to evaluate the effect of MCG on macrophage function and polarization in the context of wound inflammation.
Results
MCG augmented recruitment of macrophage to the wound site and attenuated pro-inflammatory macrophage polarization
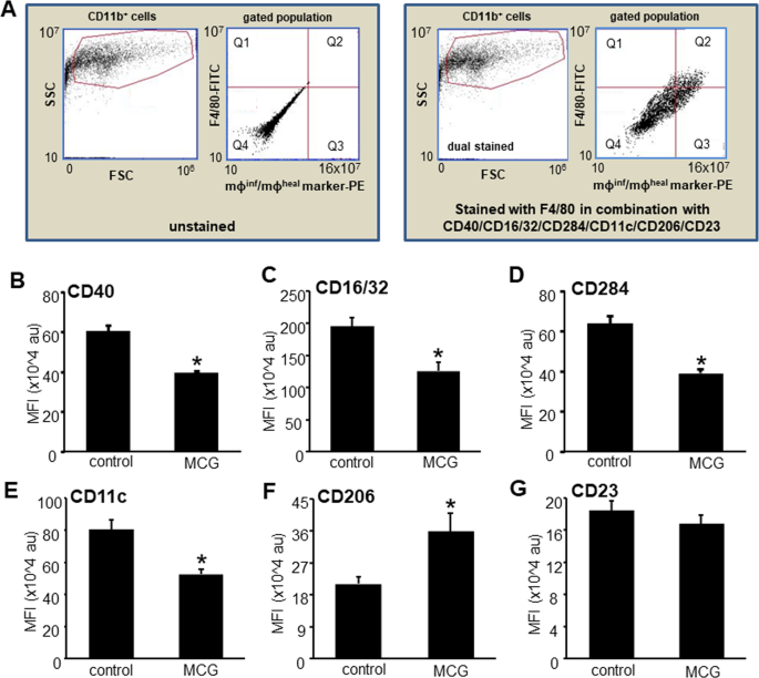
To determine whether MCG treatment affect the macrophage abundance at the wound-site during inflammatory phases, poly vinyl alcohol (PVA) sponges soaked in MCG stock solution were implanted subcutaneously in mice. Wound inflammatory cells were harvested from PVA sponges on day 3 and day 7 post-wounding (PW), stained with FITC conjugated F4/80, a murine macrophage marker and analyzed using flow cytometry. MCG treated wound cells displayed significantly higher abundance of F4/80+ macrophages as compared to those from untreated wounds at both time points (Fig. 1). To determine whether MCG played a role in macrophage polarization, wound macrophages isolated from PVA sponges (CD11b+) were stained with F4/80-FITC and PE-conjugated mϕinf/mϕheal surface markers. The double positive cells were analyzed for mϕinf surface markers CD40, CD11c, CD16/32 CD284, and mϕheal surface markers CD206 and CD23 (Fig. 2A). Significantly lower expression of all mϕinf surface markers and higher expression of mϕheal surface markers were observed in mϕ exposed to MCG on day 3 and day 7 post-implantation respectively, indicating a shift in wound macrophage polarization to an anti-inflammatory, reparative mϕheal phenotype in response to MCG (Fig. 2 and Supplementary Fig. S1).
MCG increased macrophage infiltration at wound-site. Wound inflammatory cells were harvested from MCG treated PVA sponges on day 3 (A,B) and day 7 (C,D) post-implantation from C57BL/6 mice. (A,C) The cells were immunostained with F4/80 and subjected to flow cytometry analysis. (B,D) F4/80+ cells were quantified from the gated cell populations at both time points. Data are mean ± SEM (n = 3); *p < 0.05 compared to cells harvested from untreated PVA sponges.
MCG attenuated mϕinf and promoted mϕheal polarization of wound macrophage in the inflammatory phase. d3 wound macrophages (CD11b+) were harvested from MCG treated PVA sponges subcutaneously implanted in C57BL/6 mice. The cells were immune-stained using PE conjugated mϕinf/mϕheal markers and co-immunostained with FITC conjugated F4/80 and subjected to flow cytometry analysis. (A) Gating strategy in which the mϕinf/mϕheal markers were determined in double positive cells (quadrant Q2). (B–G) Quantitative analysis of the expression (mean fluorescence intensity, MFI) is expressed as bar graphs for individual mϕinf/mϕheal markers. Data are mean ± SEM (n = 6); *p < 0.05 compared to cells harvested from untreated PVA sponges.
Upregulation of anti-inflammatory IL-10 and VEGF in MCG-treated wound cells and cultured macrophages
Anti-inflammatory mϕheal macrophages produce copious amount of Interleukin-10 (IL-10), Interleukin-4 (IL-4) and Vascular Endothelial Growth Factor (VEGF) which helps in resolution of inflammation22,23,24 and promotes angiogenesis25,26,27. To determine whether MCG promoted an anti-inflammatory milieu at the wound-site, these anti-inflammatory cytokines were quantified from conditioned media of wound inflammatory cells derived from MCG-treated wounds. IL-10 protein was strongly upregulated in MCG-treated wound inflammatory cells (Fig. 3A). When studied in individual wound cell population, MCG was observed to induce IL-10 (Fig. 3B,C) and pro-angiogenic VEGF (Fig. 3D) in wound macrophages. To test a direct effect of MCG on macrophage IL-10, IL-4 and VEGF production, wound macrophages and differentiated THP-1 derived macrophages were utilized. Measurement of protein by ELISA demonstrated significant induction of IL-10, IL-4 and VEGF protein following treatment with MCG in both wound macrophages and differentiated THP-1 cells (Supplementary Fig. S2A–C and Fig. 4).
MCG induced IL-10 & VEGF release by murine wound cells. Wound inflammatory cells on d3 were harvested from MCG treated PVA sponges subcutaneously implanted in C57BL/6 mice. The wound inflammatory cells were harvested from the sponges, and subjected to ELISA for (A) IL-10 protein expression analysis. (B) d3 wound macrophages (CD11b+) were harvested from MCG treated PVA sponges subcutaneously implanted in C57BL/6 mice and subjected to ELISA for IL-10 protein expression. (C,D) d7 wound macrophages (CD11b+) were harvested from MCG treated PVA sponges subcutaneously implanted in C57BL/6 mice and subjected to ELISA for (C) IL-10 and (D) VEGF protein expression. Data are mean ± SEM (n = 5–6); *p < 0.05 compared to wound cells/macrophages harvested from untreated PVA sponges.
Direct MCG treatment to human cultured macrophages induces IL-10 & VEGF production. THP-1 cells were differentiated to macrophage with PMA (20 ng/ml, 48 h). The differentiated cells were then treated with MCG (100 mg/ml; 72 h) (A) IL-10 (B) IL-4 and (C) VEGF protein released from THP-1 differentiated human macrophages measured by ELISA. Data are mean ± SEM (n = 4–5); *p < 0.05 compared to cells harvested from untreated THP-1 cells.
MCG induced the efferocytosis-JNK-miR-21 pathway
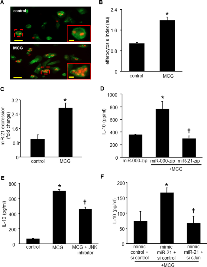
We have reported that engulfment of apoptotic cells by macrophages (aka, efferocytosis) is a signaling cue that drives polarization to anti-inflammatory mϕheal phenotype via miR-21- programmed cell death 4 (PDCD4)-IL-10 pathway18. Thus, the effect of MCG treatment on macrophage efferocytosis activity was determined. A significantly elevated efferocytosis index was noted in macrophages treated with MCG as compared to matched untreated controls (Fig. 5A,B). Successful efferocytosis is known to induce miR-21 expression, which via phosphatase and tensin homolog (PTEN) and PDCD4 silencing, switches macrophage to an anti-inflammatory mϕheal phenotype18. In this work, MCG-induced efferocytosis was associated with elevated miR-21 expression (Fig. 5C). Interestingly, MCG-induced IL-10 expression was blunted under conditions of miR-21 knockdown (Fig. 5D, Supplementary Fig. S3A). This line of evidence recognizes miR-21 as a mechanism implicated in MCG-induced IL-10 production by macrophages. We have previously reported that pharmacological inhibition of c-Jun N-terminal kinase (JNK) or knockdown of cellular c-Jun resulted in significant downregulation of inducible IL-10 protein expression, demonstrating a direct role of c-Jun and JNK in LPS-induced IL-10 expression in human monocyte-derived macrophages18. The JNK inhibitor (420119 JNK Inhibitor II) significantly inhibited MCG-induced IL-10 production (Fig. 5E). To further determine if MCG → miR-21 → IL-10 induction is via JNK pathway, THP-1 cells were transfected with miRIDIAN hsa–miR-21 mimic to increase cellular miR-21 abundance (Supplementary Fig. S3B) followed by knockdown of c-Jun using siRNA(Supplementary Fig. S3C) and treatment with MCG. Knocking down c-Jun under these conditions resulted in abrogation of MCG-induced IL-10 even in high miR-21 conditions suggesting a central role of cJun-JNK pathway in MCG → miR21 induced IL-10 production (Fig. 5F). Finally, a summary of the proposed pathway implicated in anti-inflammatory effect of MCG via IL-10 production has been presented (Fig. 6).
MCG promotes macrophage anti-inflammatory phenotype via promoting efferocytosis-JNK-miR-21 pathway. (A) PVA sponges were treated with MCG (2.5 g/ml), implanted subcutaneously in C57BL/6 mice. Day 3 wound cells were harvested from the sponges and subjected to efferocytosis assay. Representative images showing harvested MCG-treated macrophages (green, F4/80) cultured with apoptotic thymocytes (red, CMTMR cell tracker). (B) Efferocytosis index of apoptotic thymocytes engulfed by macrophages, calculated as total number of apoptotic cells engulfed by macrophages in a field of view divided by total number of macrophage present in the same field of view. Data are mean ± SEM (n = 4); *p < 0.05 compared to control. (C) miR-21 expression in mouse inflammatory cells collected from MCG-treated sponges at day 3 post-implantation. Data are mean ± SEM (n = 4); *p < 0.05 compared to control. (D) IL-10 production in miR-21-zip cells after treatment with MCG(100 mg/ml). Data are mean ± SEM (n = 3–5); *p < 0.05 compared with MCG untreated miR-000-zip (control) cells; †p < 0.05 compared with MCG treated miR-000–zip cells. (E) IL-10 production in differentiated THP-1 cells after treatment with pharmacological JNK inhibitor (420119 JNK Inhibitor II, 20 µM) and MCG (100 mg/ml). Data are mean ± SEM (n = 4); *p < 0.05 compared with MCG untreated (control) cells; †p < 0.05 compared with MCG-treated and JNK inhibitor untreated cells. (F) IL-10 production in THP-1 cells transfected with mimic miR-21 and si-cJun followed by treatment with MCG. Data are mean ± SEM (n = 5); *p < 0.05 compared with mimic control + si control transfected cells; †p < 0.05 compared with mimic miR-21 + si control transfected cells.
Proposed mechanism of action of Modified Collagen Gel-induced resolution of inflammation.
Discussion
The microenvironment of tissue injury is characterized by the infiltration of visiting immune cells in a situation where collagen and its fragmented products are in abundance. Collagen and its degradation products have been recognized to induce signal transduction which in turn modulates several physiological functions like cell adhesion and migration, hemostasis and immune function28,29. Interestingly, a clostridial collagenase ointment resolves inflammation through a PGE2-EP4-STAT6 signaling pathway30. Collagen degraded to its peptide components is readily phagocytosed by macrophages at the wound-site31,32. Whether such engulfment of collagen peptides induces any cellular signaling in macrophages remains unknown. This report provides maiden evidence demonstrating that a modified collagen based wound dressing (MCG), generated by tryptic digestion and composed of short and long chain peptides of collagen, induces mϕheal-like polarization in wound macrophages, including production of copious amounts of anti-inflammatory and pro-angiogenic response by these cells.
Circulating monocytes recruited to the wound tissue differentiate to macrophages that are critical in orchestrating the inflammatory and subsequent repair process at the wound-site33,34,35. Consistent with findings of the current study, an increased macrophage infiltration in excisional wounds treated with modified collagen gel in a porcine model was also noted suggesting that MCG possess a macrophage chemoattractant property16. LC-MS/MS studies from our laboratory have demonstrated that MCG is composed of long and short chain peptides derived from collagen16. Synthetic polypeptides such as pentameric (Pro-Pro-Gly)5 form as well as peptides of bovine collagen digested by collagenase are known to display potent chemoattractant activity for rat alveolar macrophages36 and human monocytes37. The exact mechanism of collagen peptide mediated macrophage chemoattractant function remains unclear. It is plausible that collagen peptides promote production of Monocyte Chemoattractant Protein-1 (MCP-1), a potent macrophage chemo-attractant, thereby increasing the macrophage infiltration.
Once extravasated, macrophage phenotype and function is guided by environmental cues18,38. At the wound-site, macrophages are known to serve functionally distinct roles including the classical (proinflammatory, mϕinf) and alternative (anti-inflammatory, prohealing, mϕheal) activation states35,38,39,40. While the pro-inflammatory mϕinf macrophages are responsible for the clearing of infectious agents, the mϕheal macrophages are more reparative in nature and enable timely resolution of inflammation and promote angiogenesis15,34,41. Chronic diabetic ulcers with unresolved inflammation display aberrant mϕinf:mϕheal macrophage ratio and an imbalance between pro- and anti-inflammatory environment42,43. CD40, CD16-32, CD11c and CD284 (TLR4) are well-established markers of mϕinf macrophage polarization34,39,40,44,45. Functional wound macrophages treated with MCG in vivo displayed a decrease in mϕinf macrophage polarization at the inflammatory phases indicative of a shift in the wound macrophage polarization from mϕinf to mϕheal. IL-10, also known as human cytokine synthesis inhibitory factor (CSIF)46, is a cytokine with anti-inflammatory properties47,48,49 while VEGF is a potent angiogenic factor50. MCG-induced shift in the phenotype of the wound macrophages was coupled with induction of IL-10 and VEGF. These findings are consistent with increased IL-10, Mannose Receptor C-Type 1 (Mrc-1) and C-C Motif Chemokine Receptor 2 (CCR2) expression in MCG-treated wounds as previously reported in a porcine model15. Following MCG treatment, increased mϕheal macrophage polarization was associated with an increased wound angiogenesis15,16. Given that anti-inflammatory tissue mϕ have been directly implicated in angiogenesis27,51, it is plausible that the MCG-induced mϕheal polarization of macrophages promoted wound angiogenesis15.
Mechanism of macrophage polarization includes complex interplay of multiple signaling pathways and transcription factors52. This work identified miR-21 as a major driver of MCG-induced macrophage polarization. Although sample size was modest, the findings were robust primarily because of consistent effect. An overload of apoptotic cells at the wound-site causes inflammation to persist53. We have recently underscored a major role of efferocytosis and microRNA-21 (miR-21) in macrophage transition from mϕinf to an anti-inflammatory mϕheal phenotype featuring increased IL-1018. Efferocytosis or successful engulfment of apoptotic cells is known to promote an anti-inflammatory response in macrophages54,55 including induction of miR-21 expression18. An impairment of efferocytosis in diabetic wounds led to unresolved inflammation19,53. miR-21 promoted anti-inflammatory mϕheal like response in human macrophages by directly targeting phosphatase and tensin homolog (PTEN) and programmed cell death protein 4 (PDCD4) that subsequently inhibited NF-κB → TNF-α or promoted JNK → AP-1 → IL-10 production18. Blocking of JNK resulted in an attenuation of MCG-induced IL-10 production suggesting that the anti-inflammatory effects of MCG involves miR-21 targeting PDCD4 followed by activation of JNK → AP-1 → IL-10 pathway18.
Collagen based wound dressings have been widely used in effective treatment of chronic wounds11,56. Recent studies from our laboratory have reported improved wound macrophage function and epithelialization using another stabilized collagen matrix dressing12. The current understanding of the mechanisms of action of these dressings include (i) serving as a substrate for high matrix metalloproteinase (MMP) in chronic wound environment; (ii) the chemotactic property of the collagen breakdown products for cells critical in formation of granulation tissue and (iii) exudate management as a result of the high absorptive property. This work identified and characterized a novel mechanism of action of collagen based wound dressings in modifying wound macrophage inflammatory response. MCG promoted an anti-inflammatory proangiogenic mϕheal-like macrophage phenotype via miR-21-cJun/JNK mediated signaling pathway. Results of this study were obtained from the study of macrophages that were activated in vivo employing a standardized PVA sponge implantation model19,30,53,57. The reported observations provide a valuable paradigm that is ready to be tested on macrophages directly isolated from the chronic wound patients. The findings of this work add a new dimension to our understanding of macrophage-ECM interactions. It provides firm mechanistic explanation addressing the significance of collagen based wound-care dressings.
Materials and Methods
Polyvinyl alcohol (PVA) sponge implantation model
The animal studies were approved by, and all methods were performed in accordance with the relevant guidelines and regulations set by The Ohio State University’s Institutional Animal Care and Use Committee and Indiana University’s Institutional Animal Care and Use Committee. Circular sterile PVA sponges (8 mm diameter) were subcutaneously implanted on the back of 8-12-week old C57BL/6 mice under anesthesia induced by isoflurane inhalation as previously described19,30,53,57. PVA sponges were soaked in MCG stock solution (2.5 g/ml) for overnight (16 h). Soaking PVA sponges (each sponge of volume ~100 mm3) resulted in each sponge getting coated with ~125 mg of MCG solution. The weight of sponges post-soaking was measured to ensure equal loading of the MCG solution to each sponge. PVA sponges containing either MCG or saline (control) were then subcutaneously inserted into each animal. MCG was obtained as StimulenTM gel from Southwest Technologies Inc. (North Kansas City, MO)15,16. Harvesting of the PVA sponges were done on day 3/day 7 post-implantation following euthanasia. All sponges were removed and placed in sterile saline. Repeated compression of the sponges in saline resulted in a wound cell suspension which was then filtered with a 70 µm nylon cell strainer to eliminate all debris, followed by hypotonic lysis with ice cold deionized water to remove the red blood cells19,53,57. Wound macrophages (CD11b+) were obtained from day 3/day 7 wound cell infiltrate by magnetic bead based sorting as previously described19,53.
Immunostaining and flow cytometry
Markers used to determine monocyte and/or macrophage subsets comprised: FITC-F4/80 (Serotec) and PE-CD16/32, PE-CD11c, PE-CD40, PE-CD284, PE-CD206, PE-CD23(eBioscience). The cells were stained with surface markers and recorded using BD Accuri flow cytometry (BD Biosciences) and analyzed as previously described17,30,58,59.
Cell culture, differentiation, and treatment
The human THP-1 monocytic cell-line was cultured and differentiated to macrophages using PMA treatment as previously described18,57. The macrophages were treated with MCG as described previously16.
RNA extraction, reverse transcription and quantitative real time-PCR (qRT-PCR)
Total RNA was isolated from the cells using the mirVana RNA Isolation Kit (Ambion, Austin, TX), according the manufacturer’s directions as previously described15,16,18,19,53,57. miRNA expression was determined using specific Taqman assays and miRNA RT Kit (Applied Biosystems, Foster City, CA)15,16,18,19,53,57,60.
Enzyme-linked immunosorbent assay (ELISA)
For the assay, wound cells or wound mϕ (isolated from subcutaneously implanted PVA sponges) or THP-1 cells were seeded in 24-well plates cells (equally seeded for control and treatment). Cytokine levels were measured from commercially available ELISA kits as previously described12,18,19,30,53,57 and are expressed as per million cells.
Apoptotic cell clearance (efferocytosis) assay
Mouse macrophages that infiltrated PVA sponges were isolated as previously described19,53 and seeded into 8-chambered slides. Apoptosis was induced in mouse thymocytes and the apoptotic cells were used to perform the efferocytosis assay as previously described19,53.
THP-1 cells with stable knockdown of miR-21
Stable knockdown of miR-21 was achieved in THP-1 cells using lenti-miR-000-zip (control) or lenti-miR-21-zip vectors and puromycin selection as previously described18 followed by treatment with PMA to differentiate into macrophages18,57.
miRIDIAN miR mimic and small interfering RNA delivery
Delivery of miRNA mimic and small interfering (si) RNA were be performed as previously described18,61.
Immunocytochemistry and imaging
Cytospin smears from THP-1 cells suspension were fixed in cell fixation buffer (BD Cytofix, BD Biosciences, CA) for 10 min. Following fixation, cells were washed, blocked in 10% normal goat serum (NGS) for 30 min and were incubated in primary antibodies for cJun (1:100; Abcam). Fluorescence tagged secondary antibody detection was performed with Alexa Fluor 488 secondary antibody (1:200, Life Technologies) as described previously30. Fluorescent images were collected using collected using confocal microscopy (LSM880). Image analysis was performed using Zen (Zeiss) software to quantitate fluorescence intensity.
Statistical analysis
Data are reported as mean ± SEM of 3–6 experiments as shown in the figure legends. Student’s t-test (two-tailed) and ANOVA were applied to determine the significance. p < 0.05 was considered to be statistically significant.
References
Falanga, V. Wound healing and its impairment in the diabetic foot. Lancet. 366, 1736–1743 (2005).
Menke, N. B., Ward, K. R., Witten, T. M., Bonchev, D. G. & Diegelmann, R. F. Impaired wound healing. Clinics in dermatology 25, 19–25 (2007).
Guo, S. & Dipietro, L. A. Factors affecting wound healing. J Dent Res 89, 219–229 (2010).
Chan, Y. C., Khanna, S., Roy, S. & Sen, C. K. miR-200b targets Ets-1 and is down-regulated by hypoxia to induce angiogenic response of endothelial cells. J Biol Chem 286, 2047–2056 (2011).
Zgheib, C., Xu, J. & Liechty, K. W. Targeting Inflammatory Cytokines and Extracellular Matrix Composition to Promote Wound Regeneration. Adv Wound Care (New Rochelle) 3, 344–355 (2014).
Manicone, A. M. & McGuire, J. K. Matrix metalloproteinases as modulators of inflammation. Semin Cell Dev Biol 19, 34–41 (2008).
Dobaczewski, M., Gonzalez-Quesada, C. & Frangogiannis, N. G. The extracellular matrix as a modulator of the inflammatory and reparative response following myocardial infarction. J Mol Cell Cardiol 48, 504–511 (2010).
Liu, Y. et al. Endogenous collagen peptide activation of CD1d-restricted NKT cells ameliorates tissue-specific inflammation in mice. J Clin Invest 121, 249–264 (2011).
Weathington, N. M. et al. A novel peptide CXCR ligand derived from extracellular matrix degradation during airway inflammation. Nat Med 12, 317–323 (2006).
Lee, C. H., Singla, A. & Lee, Y. Biomedical applications of collagen. Int J Pharm 221, 1–22 (2001).
Akturk, O. et al. Evaluation of sericin/collagen membranes as prospective wound dressing biomaterial. J Biosci Bioeng 112, 279–288 (2011).
El Masry, M. S. et al. Stabilized collagen matrix dressing improves wound macrophage function and epithelialization. FASEB J, fj201800352R, https://doi.org/10.1096/fj.201800352R (2018).
Iorio, M. L., Shuck, J. & Attinger, C. E. Wound healing in the upper and lower extremities: a systematic review on the use of acellular dermal matrices. Plast Reconstr Surg 130, 232S–241S (2012).
Seaman, S. Dressing selection in chronic wound management. J Am Podiatr Med Assoc 92, 24–33 (2002).
Elgharably, H. et al. A modified collagen gel dressing promotes angiogenesis in a preclinical swine model of chronic ischemic wounds. Wound Repair Regen 22, 720–729 (2014).
Elgharably, H. et al. A modified collagen gel enhances healing outcome in a preclinical swine model of excisional wounds. Wound Repair Regen 21, 473–481 (2013).
Sinha, M. et al. Direct conversion of injury-site myeloid cells to fibroblast-like cells of granulation tissue. Nat Commun 9, 936, https://doi.org/10.1038/s41467-018-03208-w (2018).
Das, A., Ganesh, K., Khanna, S., Sen, C. K. & Roy, S. Engulfment of apoptotic cells by macrophages: a role of microRNA-21 in the resolution of wound inflammation. J Immunol 192, 1120–1129 (2014).
Das, A. et al. Correction of MFG-E8 Resolves Inflammation and Promotes Cutaneous Wound Healing in Diabetes. J Immunol 196, 5089–5100 (2016).
Leibovich, S. J. & Ross, R. The role of the macrophage in wound repair. A study with hydrocortisone and antimacrophage serum. Am J Pathol 78, 71–100 (1975).
Rafael Paletta-Silva, J. R. M.-F. In Handbook of macrophages (eds Takahashi, R. & Kai, H.) (Nova Science Publishers 2012).
McDonald, P. P., Fadok, V. A., Bratton, D. & Henson, P. M. Transcriptional and translational regulation of inflammatory mediator production by endogenous TGF-beta in macrophages that have ingested apoptotic cells. J Immunol 163, 6164–6172 (1999).
Zdrenghea, M. T., Makrinioti, H., Muresan, A., Johnston, S. L. & Stanciu, L. A. The role of macrophage IL-10/innate IFN interplay during virus-induced asthma. Rev Med Virol 25, 33–49 (2015).
Ortega-Gomez, A., Perretti, M. & Soehnlein, O. Resolution of inflammation: an integrated view. EMBO Mol Med 5, 661–674 (2013).
Jetten, N. et al. Anti-inflammatory M2, but not pro-inflammatory M1 macrophages promote angiogenesis in vivo. Angiogenesis 17, 109–118 (2014).
Nucera, S., Biziato, D. & De Palma, M. The interplay between macrophages and angiogenesis in development, tissue injury and regeneration. Int J Dev Biol 55, 495–503 (2011).
Rahat, M. A., Hemmerlein, B. & Iragavarapu-Charyulu, V. The regulation of angiogenesis by tissue cell-macrophage interactions. Front Physiol 5, 262 (2014).
Leitinger, B. Transmembrane collagen receptors. Annu Rev Cell Dev Biol 27, 265–290 (2011).
Vogel, W. F. Collagen-receptor signaling in health and disease. Eur J Dermatol 11, 506–514 (2001).
Das, A. et al. Novel mechanisms of Collagenase Santyl Ointment (CSO) in wound macrophage polarization and resolution of wound inflammation. Sci Rep 8, 1696, https://doi.org/10.1038/s41598-018-19879-w (2018).
Atabai, K. et al. Mfge8 diminishes the severity of tissue fibrosis in mice by binding and targeting collagen for uptake by macrophages. J Clin Invest 119, 3713–3722 (2009).
Madsen, D. H. et al. The non-phagocytic route of collagen uptake: a distinct degradation pathway. J Biol Chem 286, 26996–27010 (2011).
Geissmann, F., Jung, S. & Littman, D. R. Blood monocytes consist of two principal subsets with distinct migratory properties. Immunity 19, 71–82 (2003).
Gordon, S. & Taylor, P. R. Monocyte and macrophage heterogeneity. Nat Rev Immunol 5, 953–964 (2005).
Brancato, S. K. & Albina, J. E. Wound macrophages as key regulators of repair: origin, phenotype, and function. Am J Pathol 178, 19–25 (2011).
Laskin, D. L., Soltys, R. A., Berg, R. A. & Riley, D. J. Activation of alveolar macrophages by native and synthetic collagen-like polypeptides. Am J Respir Cell Mol Biol 10, 58–64 (1994).
Postlethwaite, A. E. & Kang, A. H. Collagen-and collagen peptide-induced chemotaxis of human blood monocytes. J Exp Med 143, 1299–1307 (1976).
Das, A. et al. Monocyte and macrophage plasticity in tissue repair and regeneration. Am J Pathol 185, 2596–2606 (2015).
Mosser, D. M. & Edwards, J. P. Exploring the full spectrum of macrophage activation. Nat Rev Immunol 8, 958–969 (2008).
Mosser, D. M. & Zhang, X. Activation of murine macrophages. Curr Protoc Immunol Chapter 14, Unit 14 12 (2008).
Xu, W. et al. IL-10-producing macrophages preferentially clear early apoptotic cells. Blood 107, 4930–4937 (2006).
Eming, S. A., Krieg, T. & Davidson, J. M. Inflammation in wound repair: molecular and cellular mechanisms. The Journal of investigative dermatology 127, 514–525 (2007).
Mirza, R. & Koh, T. J. Dysregulation of monocyte/macrophage phenotype in wounds of diabetic mice. Cytokine 56, 256–264 (2011).
Liu, C. et al. Targeting the shift from M1 to M2 macrophages in experimental autoimmune encephalomyelitis mice treated with fasudil. PLoS One 8, e54841 (2013).
Mosser, D. M. The many faces of macrophage activation. J Leukoc Biol 73, 209–212 (2003).
Vieira, P. et al. Isolation and expression of human cytokine synthesis inhibitory factor cDNA clones: homology to Epstein-Barr virus open reading frame BCRFI. Proc Natl Acad Sci USA 88, 1172–1176 (1991).
Couper, K. N., Blount, D. G. & Riley, E. M. IL-10: the master regulator of immunity to infection. J Immunol 180, 5771–5777 (2008).
Murray, P. J. The primary mechanism of the IL-10-regulated antiinflammatory response is to selectively inhibit transcription. Proc Natl Acad Sci USA 102, 8686–8691 (2005).
Isomaki, P., Luukkainen, R., Saario, R., Toivanen, P. & Punnonen, J. Interleukin-10 functions as an antiinflammatory cytokine in rheumatoid synovium. Arthritis Rheum 39, 386–395 (1996).
Ferrara, N., Gerber, H. P. & LeCouter, J. The biology of VEGF and its receptors. Nat Med 9, 669–676 (2003).
Mills, C. D. M1 and M2 Macrophages: Oracles of Health and Disease. Crit Rev Immunol 32, 463–488 (2012).
Lawrence, T. & Natoli, G. Transcriptional regulation of macrophage polarization: enabling diversity with identity. Nat Rev Immunol 11, 750–761 (2011).
Khanna, S. et al. Macrophage dysfunction impairs resolution of inflammation in the wounds of diabetic mice. PLoS One 5, e9539 (2010).
Henson, P. M., Bratton, D. L. & Fadok, V. A. Apoptotic cell removal. Curr Biol 11, R795–805 (2001).
Savill, J. Apoptosis in resolution of inflammation. J Leukoc Biol 61, 375–380 (1997).
Brett, D. A Review of Collagen and Collagen-based Wound Dressings. Wounds 20, 347–356 (2008).
Ganesh, K. et al. Prostaglandin E(2) induces oncostatin M expression in human chronic wound macrophages through Axl receptor tyrosine kinase pathway. J Immunol 189, 2563–2573 (2012).
Crane, M. J. et al. The monocyte to macrophage transition in the murine sterile wound. PLoS One 9, e86660 (2014).
Li, J. et al. Topical Lyophilized Targeted Lipid Nanoparticles in the Restoration of Skin Barrier Function following Burn Wound. Mol Ther 26, 2178–2188, https://doi.org/10.1016/j.ymthe.2018.04.021 (2018).
Das, A. et al. Skin Transcriptome of Middle-Aged Women Supplemented With Natural Herbo-mineral Shilajit Shows Induction of Microvascular and Extracellular Matrix Mechanisms. J Am Coll Nutr, 1–11, https://doi.org/10.1080/07315724.2018.1564088 (2019).
Singh, K. et al. Epigenetic Modification of MicroRNA-200b Contributes to Diabetic Vasculopathy. Mol Ther 25, 2689–2704, https://doi.org/10.1016/j.ymthe.2017.09.009 (2017).
Acknowledgements
The work was supported by National Institutes of Health awards GM077185, GM069589, NR013898, NR015676, DK114718 and DK076566. We thank Dr. Ed Stout and Ms. Angie McKessor from Southwest Technologies for providing the dressing and unrestricted research development funding to The Ohio State University.
Author information
Authors and Affiliations
Contributions
C.K.S., S.R., A.D. and M.A. conceived and designed the work. M.A., A.D., N.B., P.B., N.G., A.R., S.K., S.R. and C.K.S collected, analyzed data for this work and participated in the preparation of the manuscript. C.K.S., S.R., A.D. and M.A. wrote the manuscript. All authors reviewed the manuscript.
Corresponding author
Ethics declarations
Competing Interests
The dressing and unrestricted research development funding was provided to The Ohio State University by Southwest Technologies. CKS serves as a scientific consultant to Southwest Technologies.
Additional information
Publisher’s note: Springer Nature remains neutral with regard to jurisdictional claims in published maps and institutional affiliations.
Supplementary information
Rights and permissions
Open Access This article is licensed under a Creative Commons Attribution 4.0 International License, which permits use, sharing, adaptation, distribution and reproduction in any medium or format, as long as you give appropriate credit to the original author(s) and the source, provide a link to the Creative Commons license, and indicate if changes were made. The images or other third party material in this article are included in the article’s Creative Commons license, unless indicated otherwise in a credit line to the material. If material is not included in the article’s Creative Commons license and your intended use is not permitted by statutory regulation or exceeds the permitted use, you will need to obtain permission directly from the copyright holder. To view a copy of this license, visit http://creativecommons.org/licenses/by/4.0/.
About this article
Cite this article
Das, A., Abas, M., Biswas, N. et al. A Modified Collagen Dressing Induces Transition of Inflammatory to Reparative Phenotype of Wound Macrophages. Sci Rep 9, 14293 (2019). https://doi.org/10.1038/s41598-019-49435-z
Received:
Accepted:
Published:
Version of record:
DOI: https://doi.org/10.1038/s41598-019-49435-z
This article is cited by
-
Red yeast rice expedites wound healing in diabetic rats: emphasis on its pro-collagen and angiogenic activities
Future Journal of Pharmaceutical Sciences (2025)
-
Collagenase-based wound debridement agent induces extracellular matrix supporting phenotype in macrophages
Scientific Reports (2024)
-
Recent progresses of collagen dressings for chronic skin wound healing
Collagen and Leather (2023)
-
The physiological phenomenon and regulation of macrophage polarization in diabetic wound
Molecular Biology Reports (2023)
-
A surfactant polymer wound dressing protects human keratinocytes from inducible necroptosis
Scientific Reports (2021)








