Correction to: Scientific Reports https://doi.org/10.1038/s41598-019-54167-1, published online 28 November 2019
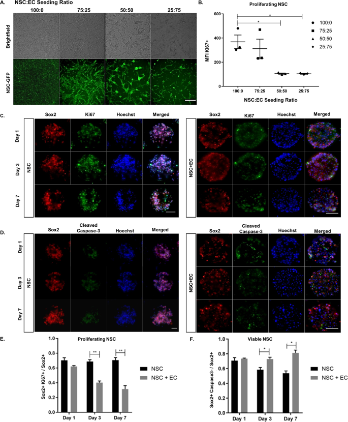
This Article contains an error in Figure 2 where a duplicate of Fig. 2C (Ki67 staining) was inadvertently copied into Fig. 2D (cleaved caspase-3 staining) of NSC at day 1, during reassembly of the manuscript. The correct Figure 2 appears below as Figure 1.
Author information
Authors and Affiliations
Corresponding authors
Rights and permissions
Open Access This article is licensed under a Creative Commons Attribution 4.0 International License, which permits use, sharing, adaptation, distribution and reproduction in any medium or format, as long as you give appropriate credit to the original author(s) and the source, provide a link to the Creative Commons license, and indicate if changes were made. The images or other third party material in this article are included in the article’s Creative Commons license, unless indicated otherwise in a credit line to the material. If material is not included in the article’s Creative Commons license and your intended use is not permitted by statutory regulation or exceeds the permitted use, you will need to obtain permission directly from the copyright holder. To view a copy of this license, visit http://creativecommons.org/licenses/by/4.0/.
About this article
Cite this article
Matta, R., Lee, S., Genet, N. et al. Author Correction: Minimally Invasive Delivery of Microbeads with Encapsulated, Viable and Quiescent Neural Stem Cells to the Adult Subventricular Zone. Sci Rep 10, 621 (2020). https://doi.org/10.1038/s41598-020-57577-8
Published:
Version of record:
DOI: https://doi.org/10.1038/s41598-020-57577-8
