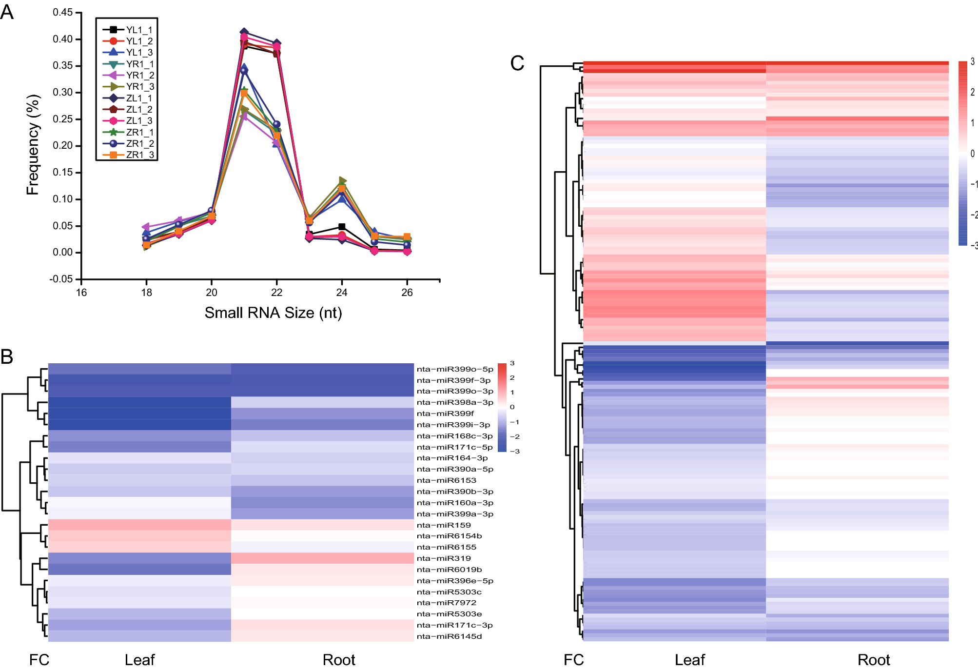
Figure 3

Expression pattern of conserved and novel miRNAs. (A) Length distribution of the small RNAs in different libraries. (B) Hierarchical cluster analysis of known miRNAs. (C) Hierarchical cluster analysis of novel miRNAs. FC fold change, X-axis represents fold change between two germplasms.