Abstract
Tobacco (Nicotiana tabacum) is considered as the model plant for alkaloid research, of which nicotine accounts for 90%. Many nicotine biosynthetic genes have been identified and were known to be regulated by jasmonate-responsive transcription factors. As an important regulator in plant physiological processes, whether small RNAs are involved in nicotine biosynthesis is largely unknown. Here, we combine transcriptome, small RNAs and degradome analysis of two native tobacco germplasms YJ1 and ZY100 to investigate small RNA’s function. YJ1 leaves accumulate twofold higher nicotine than ZY100. Transcriptome analysis revealed 3,865 genes which were differently expressed in leaf and root of two germplasms, including some known nicotine and jasmonate pathway genes. By small RNA sequencing, 193 miRNAs were identified to be differentially expressed between YJ1 and ZY100. Using in silico and degradome sequencing approaches, six nicotine biosynthetic genes and seven jasmonate pathway genes were predicted to be targeted by 77 miRNA loci. Three pairs among them were validated by transient expression in vivo. Combined analysis of degradome and transcriptome datasets revealed 51 novel miRNA-mRNA interactions that may regulate nicotine biosynthesis. The comprehensive analysis of our study may provide new insights into the regulatory network of nicotine biosynthesis.
Similar content being viewed by others
Introduction
Around 20% of plants are known to produce alkaloids, a diverse class of more than 12,000 different N-containing natural product compounds which are important for plant defense and medical use1,2. Cultivated tobacco (Nicotiana tabacum), as a natural allotetraploid, is possibly evolved from hybridization of two diploids N. tomentosiformis and N. sylvestris3,4. Nicotine accounts for around 90% of total alkaloids in tobacco, which made tobacco as a model plant to study the biosynthesis, transportation, accumulation, and degradation of alkaloids. Extensive studies have established that nicotine is produced in roots before being transported to and accumulating in leaves5,6,7. Nicotine functions as a defense toxin to many insect herbivores8. Mechanical wounding and wounding-elicited jasmonate signaling are known to increase the accumulation of nicotine9,10,11. For instance, substantially increased nicotine synthesis and accumulation is known to result from the agricultural practice known as topping, wherein the early developing inflorescence organs are removed by producers to prevent seed production12,13.
Nicotine is synthesized from putrescine, which is derived from arginine or ornithine14. Most of the enzymes involved in this pathway have been identified and characterized in the course of many decades of research, including ornithine decarboxylase (ODC), putrescine N-methyltransferase (PMT), aspartate oxidase (AO), quinolinate synthase (QS), quinolinate phosphoribosyl transferase (QPT), N-methylputrescine oxidase (MPO), and berberine bridge enzyme-like (BBL), among others4,6,14. There has also been extensive research about the genetic control of nicotine biosynthesis, and these researches have highlighted particularly large regulatory impacts from two transcription factors families: APETALA2 (AP2)/ethylene response factors (ERF) and MYC2-like basic helix-Loop-helix (bHLH)15,16,17,18. These studies have collectively established a rich set of resources which could be called “nicotine module” for understanding both the genetic and biochemical basis of nicotine biosynthesis and for modeling the uptake, transportation, and accumulation of this classic plant defense compound4. In addition to these canonical pathways, a recent study found that tobacco microRNA (miRNA) nta-eTMX27 could target QPT2 transcripts and subsequently affects nicotine content in tobacco, indicating the role of small RNAs in nicotine biosynthesis19.
MiRNAs, one of small noncoding RNA, are comprising 21–24 nucleotides20. They have essential functions in plant such as development, growth, maturation, cell differentiation, and response to various abiotic and biotic stresses21,22,23,24. Recent studies have found that miRNAs play important roles in regulation of natural product biosynthesis in plants. In one example, miR393 indirectly regulates natural product biosynthesis by regulating auxin signaling25, and some miRNAs, including miR156, miR165 and miR166, have been revealed to regulate anthocyanin biosynthesis in Arabidopsis and Solanum Lycopersicum26,27,28,29. As development of sequencing techniques and improvement of tobacco genome30,31,32,33, several studies have used small RNA sequencing to profile miRNAs in tobacco12,13,34,35,36,37,38. These studies have revealed insights including characterization of five miRNA families that exhibit differential accumulation profiles under drought conditions39, and a functional demonstration that miR164 targets mRNA transcripts of NtNAC-R1 and that such targeting increases upon topping and leads to multiple root-related phenotypes40.
Although we can use bioinformatics approaches to predict miRNA targets, the functional verification is time–cost41,42,43,44. Recently, degradome sequencing, is considered as a powerful approach that connects high-throughput sequencing and screen targets for miRNA/ta-siRNA (trans-acting siRNA) in a large scale41,42. High-throughput sequencing of the cDNA and degradome sequencing can provide rich resource about transcripts that undergo degradation. By degradome sequencing, targets for many miRNA have been identified. Meanwhile, the accurate pairing information between miRNA and its degradation fragments in plants (for example: Arabidopsis, rice, soybean, and cotton) has been determined41,42,43,44,45,46.
In this study, we aimed to investigate small RNA-mediated nicotine biosynthesis in tobacco plants. Two tobacco germplasms, YJ1 and ZY100, which showed different nicotine accumulation in leaves were employed. We inferred that the regulation or biosynthetic pathway of nicotine may differ between these two germplasms. To this end, comparison of transcriptomes by using leaf and root samples of two germplasms was performed. We asked if some new genes and miRNAs were differently expressed. By degradome and in silico analysis, we firstly identified miRNAs that target to known nicotine module genes. Several miRNA-mRNA pairs were confirmed by GFP cleavage assays. Combining the transcriptome comparison and degradome datasets, we asked if there are some novel miRNA-mRNA pairs which may be involved in nicotine metabolism. Our results showed that 77 miRNAs could target to known nicotine module genes, and predicted 51 novel miRNA-mRNA target pairs as the candidates of nicotine regulators.
Results
Transcriptome profiling in low and high nicotine germplasms
ZY100 and YJ1 were two common used tobacco germplasms and stored in National Crop Germplasm Resource Center of China. There was no growth difference between ZY100 and YJ1 (Fig. 1A). However, YJ1 accumulated more than two folder higher nicotine in the leaves of different stages than ZY100, suggesting the regulation and biosynthesis of nicotine may differ between these two germplasms (Fig. 1B). To identify nicotine-biosynthesis-related genes and regulation network, transcriptomes of twelve samples from leaf and root of ZY100 and YJ1 were sequenced (Table 1). There were around 50 million paired-end reads for each library (Table 1). On the average, 98.07% of the clean reads could be mapped to the tobacco genome (Table 1). Using FPKM, we found 35,691 protein-coding genes (> 1 FPKM) were expressed in at least one sample (Supplementary Data set S1).
Phenotype for ZY100 and YJ1. (A) Phenotype for ZY100 and YJ1 at mature stage. (B) Nicotine level of leaves for ZY100 and YJ1 at different developmental stages.
To identify candidate nicotine-regulation-related genes, we conducted a transcriptome comparison analysis between ZY100 and YJ1. Totally, 1,832 differential expressed genes (DEG) from leaf and 2,216 DEGs from root were identified (Fig. 2A and Supplementary Data set S1). Nicotine is known to be synthesized in the root of tobacco plants. The expression of ODC, a nicotine biosynthetic gene, was significantly up-regulated in the root of YJ1. In addition, the transcription levels of three nicotine transporters, MATE (multidrug and toxic compound extrusion) family genes were also increased in the root of YJ1 compared with that in ZY100 (Fig. 2B). Interestingly, a number of jasmonate biosynthetic genes (e.g., AOS (Allene oxide synthase), LOX (linoleate 9S-lipoxygenase), and JAR (Jasmonoyl–L-amino acid synthetase)) were also up-regulated both in the root and leaf of YJ1. Kyoto Encyclopedia of Genes and Genomes (KEGG)47 and gene ontology (GO) analysis revealed that the DEGs were enriched in primary and secondary metabolic pathways (Fig. 2C and Supplementary Fig. S1). For example, arginine and proline metabolism pathway was significantly enriched, whereas arginine could be broken down into ornithine, a substrate of nicotine biosynthesis. Moreover, the DEGs were also preferentially involved in plant hormone signal transduction and circadian rhythm, which are known to regulate nicotine biosynthesis48.
Expression pattern of protein-coding genes by RNA-Seq. (A) Hierarchical cluster analysis of all DEGs in leaf and root. (B) Hierarchical cluster analysis of known DEGs involved in nicotine biosynthesis. (C) KEGG pathway enrichment analysis for all DEGs. FC fold change, X-axis represents fold change between two germplasms.
Known and novel miRNA identification
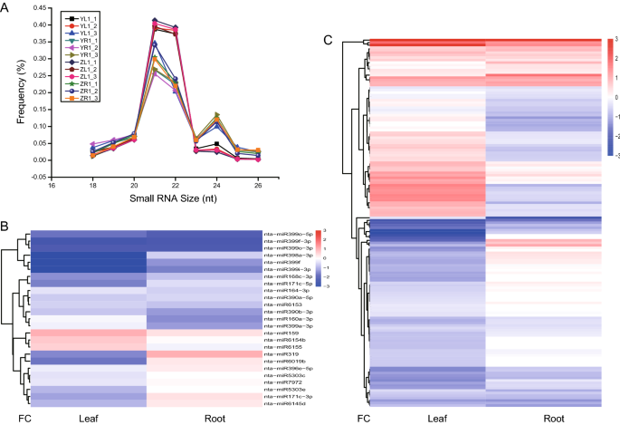
To characterize the small RNA accumulation patterns in tobacco, we constructed small RNA libraries using the same samples in our transcriptome analysis. Totally, we obtained 228 million clean reads among all libraries, with around 20 million for each library (Table 1). Size distribution analysis of reads between 18 and 26 nucleotides (nt) in length revealed that the most of small RNAs in our samples ranged from 18–24 nt (Fig. 3A). We detected two peaks at 21 and 24 nt in most samples, indicating that small RNAs of 21 and 24 nt are the two major size classes in tobacco, consistent with a previous study in this species12,13,34,39 and with reports for Arabidopsis and rice49,50.
Expression pattern of conserved and novel miRNAs. (A) Length distribution of the small RNAs in different libraries. (B) Hierarchical cluster analysis of known miRNAs. (C) Hierarchical cluster analysis of novel miRNAs. FC fold change, X-axis represents fold change between two germplasms.
After removing small RNA reads originating from other small non-coding RNAs (including tRNA, rRNA, snRNA, and snoRNA), the left reads were aligned to the tobacco reference genome30. Notably, pairwise analysis of the correlation in expression patterns between sample replicates indicated that the small RNA sequencing data was of good quality (Supplementary Fig. S2). Candidate miRNA-producing genomic loci were then identified by miR-PREFeR51, and revealed a total of 1,967 potential such loci from the data for the twelve libraries, each of which had corresponding mature and star sequences (Table 1, Supplementary Data set S2).
We next used miRbase v21 to identify the evolutionarily conserved miRNAs in our tobacco Data set52. This stringent, BLAST-based analysis allowed no more than one mismatch with a putative homolog sequence in miRbase. This analysis identified a total of 321 candidate conserved miRNA-producing genomic loci (representing a total of 82 conserved candidate miRNA species), which were grouped into 47 miRNA families (Table 1, Supplementary Data set S2). Among these 47 conserved families, the most abundant miRNA families (nta-miR396, 159, 166) whose expression levels were > 2,500 transcripts per million (TPM), are conserved among bryophytes, monocots, and eudicots (Supplementary Table S1, Supplementary Data set S2). The remaining 1,646 candidate miRNA-producing genomic loci (representing 1,224 non-redundant, detected miRNA species in tobacco) were therefore classified as novel miRNAs (Supplementary Data set S2; See Supplementary Table S2 for the top ten most abundant candidates, whose normalized expression levels were > 500 TPM clean tags).
Expression pattern of conserved and novel miRNAs
After identifying miRNA loci, we further characterized miRNA expression patterns in leaf and root of ZY100 and YJ1. The miRNA candidates, detected more than 3 TPM at least in one library, were used to check the expression pattern. Cluster analysis of differentially expressed miRNAs was based on fold change (log2) between ZY100 and YJ1 for leaf and root samples. Totally, 46 differentially expressed known miRNA loci and 147 differentially expressed novel miRNA loci were identified for all samples (Fig. 3B,C and Supplementary Data set S2). Moreover, the number of down-regulated miRNA loci were much higher than up-regulated candidates (Fig. 3B,C). Interestingly, the number of down- and up-regulated DEGs showed a contrary pattern (Fig. 2A,B), suggesting the existence of miRNA-mRNA interaction pairs.
Target identification by in silico and degradome analysis
Usually, miRNAs and their targets have perfect complementarity sequence in plants, which allows the prediction of targets by in silico tools. By psRobot, we have identified 44,267 targets for these 1,320 miRNA loci. Further, using degradome sequencing53, a total of 29,499,583 and 25,405,269 reads for leaf samples of ZY100 and YJ1 were generated (Table 2). More than 65% of the reads could be mapped to the tobacco cDNA database30. On average, 869 targets were identified with cutoff of P-value < = 0.05.
Moreover, the maximum cleavage sites for each sample were category 0 (mean = 57.52%) and minimum was category 4 (mean = 6.45%) (Table 2). These cleavage sites for each target were shown in the target plots (T-plots) (Supplementary Fig. S3). Finally, using degradome sequencing, 1,306 targets for a total of 538 miRNA loci (152 known and 386 novel) were identified.
Combing in silico and degradome approach, 45,373 targets were revealed for most of (79%) miRNAs. A major group of the conserved miRNA targets (3,850 miRNA target pairs) were transcription factors, including MYB, NAC, SBP-box, bZIP and AP2 (Table 3). Compared with previous identified targets, our study can clearly show the cleavage products for miRNA targets, including miR156-SBP (Supplementary Fig. S3a), miR164-NAC (Supplementary Fig. S3c), miR172-bHLH (Supplementary Fig. S3e) and miR172-ERF (Supplementary Fig. S3g). Moreover, their expression pattern is also highly correlation (Supplementary Fig. S3b,d,f,h). To some extent, it means the reliability of our result.
Identification of nicotine module gene-miRNA interaction pairs
We examined the loci of known nicotine module genes by aforementioned constructed network, and identified 77 miRNAs targeting to 6 nicotine and 7 jasmonate biosynthetic genes (Fig. 4A). Some of the miRNAs have more than one targets, such as a novel miRNA1283 could target three jasmonate biosynthetic genes. On the other hand, some of the genes could be targeted by many miRNAs, e.g. BBL. We also identified two miRNAs could target to the main regulator of nicotine biosynthesis, MYC2. To verify the constructed subnetwork, three pairs of miRNA-mRNA targets (nov-miR902-PMT, nov-miR1170-QPT and nov-miR1646-BBL) were selected and validated in tobacco using transient expression platform (Fig. 4B). We constructed overexpression vectors of nov-miR902, nov-miR1170 and nov-miR1646 (Fig. 4C).
The miRNA-mRNA coexpression network for known nicotine biosynthesis genes. (A) The coexpression network for known nicotine biosynthesis genes. (B) Target site sequence between miRNA and their corresponding targets. (C) Overexpression vectors constructed for transient expression system in tobacco. (D) Co-infiltrated leaves were photographed at the third day after infiltration under UV light. Yellow color represents miRNA candidates; Red color represents known genes involved in nicotine biosynthesis pathway; Green color represents known transcription factors regulating nicotine biosynthesis; Blue color represents known genes involved in JA pathway.
Target sites of miRNA in PMT, QPT, and BBL were inserted into a GFP gene over-expressed vector, respectively (Fig. 4C). According to the configurations, agrobacterium tumefaciens infiltration (GV3101) was used for co-expression of GFP gene carrying target site and miRNAs. As shown in Fig. 4D, nov-miR902, nov-miR1170, and nov-miR1646 could target their corresponding genes and decreased the expression of GFP obviously, indicating the reliability of our predicted network.
Identification of novel miRNA-mRNA pairs involved in nicotine metabolism
To search the novel genes and miRNAs which may regulate nicotine biosynthesis, we combined the transcriptome, small RNAs and degradome dataset. Genes and miRNAs showed differentially expressed in YJ1 and ZY100 were selected, and were paired based on the constructed network. Totally, 51 miRNA-mRNA interaction pairs were annotated. Among them, 17 pairs were identified in leaf and 34 pairs were identified in root (Fig. 5A,C). Based on the fact that nicotine levels were differently accumulated in two germplasms, we inferred that these novel pairs may be involved in nicotine biosynthesis and regulation. Most of identified genes in root were up-regulated in YJ1 compared with ZY100 (Fig. 5D); while down-regulated genes in YJ1 were more abundant in the leaf samples (Fig. 5B). Giving that root tissue is the factory of nicotine, these miRNA-mRNA pairs in root may directly regulate nicotine biosynthesis. For example, WRKY51 in Arabidopsis was known to regulate jasmonate biosynthesis54. We found the transcription level of WRKY51 gene was higher in the root of YJ1 than that in ZY100. The GH gene family are amido synthetases which conjugate free auxin or jasmonic acid with amino acids to form the bioactive phytohormone55. A GH gene, GH3.9, was also up-regulated in the root of YJ1. Moreover, the circadian clock gene LHY showed similar pattern like WRKY51 and GH3.9. In wild tobacco, the core circadian clock ZTL protein is known to regulate nicotine biosynthesis through JA signaling48. We proposed that LHY may have similar function in cultivated tobacco.
Novel miRNA-mRNA interaction network involved in nicotine metabolism. (A) Novel miRNA-mRNA interaction network in leaf. (B) Heatmap for mRNA and miRNA interaction pairs in leaf network. (C) Novel miRNA-mRNA interaction network in root. (D) Heatmap for mRNA and miRNA interaction pairs in root network. Yellow color represents miRNA candidates; Red color represents genes; RNP1 Heterogeneous nuclear ribonucleoprotein 1, GDPD1 Glycerophosphodiester phosphodiesterase, CCR4 Serine/threonine-protein kinase-like protein, RRT1 Rhamnogalacturonan I rhamnosyltransferase 1, NRP1 Nodulin-related protein 1, FAD3 Omega-3 fatty acid desaturase, NUDT9 Nudix hydrolase 9, MLO1 Nudix hydrolase 9, PLP3 Patatin-like protein 3, PDIL Protein disulfide isomerase-like, LHY Late elongated hypocotyl and circadian clock associated-1-like, srprb Signal recognition particle receptor subunit beta, Htatsf1 HIV Tat-specific factor 1 homolog, STY46 Serine/threonine-protein kinase, CACYBP Calcyclin-binding protein, GH3.9 Putative indole-3-acetic acid-amido synthetase, SUS7 Sucrose synthase 7, GGCT2;3 Gamma-glutamylcyclotransferase 2–3, MTK Methylthioribose kinase, HIPP20 Heavy metal-associated isoprenylated plant protein 20.
Discussion
In recent years, the availability of diverse germplasms and high-throughput sequencing platform provided an opportunity to study secondary metabolism. Although many genes involved in nicotine biosynthesis and regulation have been reported, the studies about small RNA’s role are elusive56. In our work, three important high-throughput methods, namely, small RNA, degradome and transcriptomics sequencing were applied to investigate mechanisms of nicotine biosynthesis in tobacco. Giving that nicotine is highly accumulated across all of the tissues in tobacco plant, it could be considered as a constitutively defense, although mechanical wounding can induce a higher nicotine level8,9. There is large difference in the constitutive level of nicotine in the leaves between YJ1 and ZY100, which are useful tools for investigating nicotine biosynthetic pathway. By transcriptome analysis, a total of 3,865 genes and 193 miRNAs whose transcription levels showed significant difference between ZY100 and YJ1 were identified. We focused on these genes and miRNAs that have contrary pattern. Combining transcriptome and degradome analysis, we finally identified 51 pairs as new regulators in the nicotine metabolism. Meanwhile, we identified 77 miRNAs targeting to known nicotine biosynthesis and regulation pathway genes.
Based on the omics data, GH3.9 and WRKY51 that may be involved in jasmonate acid (JA) signaling were predicted as potential regulators in nicotine biosynthesis. Both genes were up-regulated in YJ1 and their associated miRNAs were down-regulated. Of them, GH3.9 may be a JA biosynthetic gene; while WRKY51 may function upstream of JA biosynthesis54. Moreover, the transcriptome comparison revealed many other JA biosynthetic genes had higher transcription levels in YJ1 compared with ZY100 (Fig. 2B). Considering nicotine biosynthesis was regulated by JA pathway, the high nicotine level in YJ1 may be caused by the activation of JA biosynthesis. Meanwhile, we indeed found the jasmonic acid level were higher in YJ1 than ZY100 (Supplementary Fig. S4). To date, only one miRNA, miR319, is known to target TCP transcription factors which in turn regulate JA biosynthesis57,58. Our new identified miRNAs that associated with JA signaling pathway are also potential interesting.
Li et al. found nta-eTMX27 could regulate nicotine biosynthesis by targeting QPT219. However, this candidate is not found by our study. One explanation could be the different genome used in different studies. Alternatively, we identified 36 miRNAs targeting to 6 nicotine biosynthetic genes. Three miRNA-mRNA pairs (nov-miR902-PMT, nov-miR1170-QPT and nov-miR1646-BBL) were validated to be involved in regulating nicotine biosynthesis genes by transient expression in vivo (Fig. 4). Further experiments by stable over-expression of these miRNAs or target-mimicry approach to block the function of them are required to investigate their roles in nicotine biosynthesis58,59. In summary, we revealed miRNA-mediated regulatory network of nicotine biosynthesis in tobacco plant. These newly identified candidates are valuable tools to dissect nicotine pathway in the future. Meanwhile, this study will enrich the understanding of small RNA’s function in regulating plant secondary metabolites.
Methods
Plant materials collection
The Nicotiana tabacum germplasms ZY100 and YJ1 were used in this study. These two germplasms were cultivated in an experimental field (Qingdao, Shandong, China) using the typical agricultural practices for tobacco in this production area. Then, leaf and root tissues were collected for these two germplasms at mature growth stage. The leaf from middle positions (no. 11–13) was harvested. Three plants were collected as a replicate, and six independent replicates were taken for analysis. After harvest, the samples were immediately frozen in liquid nitrogen and stored at − 80 °C for RNA extraction. Total RNA was extracted from the collected tissues similar with methods reported in Jin et al.60.
RNA-Seq, small RNA, and degradome sequencing
The RNA-Seq sequencing was paired end reads using Illumina HiSeq 2,500 platform. For the small RNA (sRNA) sequencing, libraries were using Illumina HiSeq 2,500 platform for 50 bp single end reads. For the degradome libraries, single end sequencing (50 bp) was performed with an Illumina HiSeq 2,500 platform. These libraries were constructed similarly with previously studies by German et al.53.
RNA-sequencing data analysis
Trimmomatic (v0.30) was used to remove the adaptor sequences and the low quality reads of RNA-Seq reads. Then, left reads were mapped to reference genome of tobacco30 with bowtie261. Gene expression levels were assessed using FPKM (fragments per kilo bases per million reads) values. To define differentially expressed mRNA transcripts, we used P-value ≤ 0.05 (T–test) and more than twofold change as cutoff.
The sRNA Data process
Trimmomatic (v0.30) was used to remove the adaptor sequences of the sRNA reads. The remaining clean reads were mapped to the reference genome of tobacco using bowtie61. In order to remove reads originating from tRNA, rRNA, and snRNA, these high quality reads were also mapped to the Rfam62 database with BLASTN. The reads mapping to Rfam were discarded. The miRNA candidates were predicted using miR-PREFeR51.
Target identification by degradome sequencing
The reads mapping to the tobacco cDNA were used to identify miRNA cleavage sites by CleaveLand63. The cleavage sites were defined as significant with cutoff P-value ≤ 0.05. Commonly, based on the reads abundance, the identified cleavage sites were group into five different categories (0–4). Category 4 with minimum confidence has only one read supporting the cleavage site, whereas categories 0–3 always have more than one reads.
Nicotine level quantization
Quantification of the nicotine levels followed standard methods60. Briefly, freeze-dried leaf tissues were ground to a uniform powder and stored at − 80 °C. The nicotine levels of YJ1 and ZY100 germplasm were measured in six biological samples. First, 2.5 mL 5% sodium hydroxide solution were added to 0.3 g of tobacco powder, and added 20 mL 0.01% triethylamine/methyl tert-butyl ether solution after 15 min, with ultrasonic extraction for 15 min at room temperature. After 6000 rpm and 5 min centrifugation, 2 ml organic phase was prepared for GC–MS based detection.
Validation of miRNA target interaction in vivo
To validate interaction between miRNA and targets in vivo, using agrobacterium tumefaciens infiltration (GV3101), we express miRNA and its corresponding targets fused with a GFP reporter gene using leaf tissue. Then, we preformed similar transient expression experiment with previous work64.
Co-expression network visualization
The mRNA and miRNA interaction was obtained by in silico and degradome analysis. Subsequently, these interaction relationship was using for the whole miRNA-mRNA interaction network construction, followed by visualization of this network in cytoscape65.
Data availability
The raw sequence data in this study have been deposited in the Genome Sequence Archive in BIG Data Center, Beijing Institute of Genomics (BIG), Chinese Academy of Sciences, with accession numbers CRA001801, CRA001801 that are publicly accessible at https://bigd.big.ac.cn/gsa.
References
Facchini, P. J. Alkaloid biosynthesis in plants: biochemistry, cell biology, molecular regulation, and metabolic engineering applications. Annu. Rev. Plant Physiol. Plant Mol. Biol. 52, 29–66. https://doi.org/10.1146/annurev.arplant.52.1.29 (2001).
Ziegler, J. & Facchini, P. J. Alkaloid biosynthesis: metabolism and trafficking. Annu. Rev. Plant Biol. 59, 735–769. https://doi.org/10.1146/annurev.arplant.59.032607.092730 (2008).
Wang, X. & Bennetzen, J. L. Current status and prospects for the study of Nicotiana genomics, genetics, and nicotine biosynthesis genes. Mol. Genet. Genom. MGG 290, 11–21. https://doi.org/10.1007/s00438-015-0989-7 (2015).
Kajikawa, M. et al. Genomic insights into the evolution of the nicotine biosynthesis pathway in tobacco. Plant Physiol. 174, 999–1011. https://doi.org/10.1104/pp.17.00070 (2017).
Dewey, R. E. & Xie, J. Molecular genetics of alkaloid biosynthesis in Nicotiana tabacum. Phytochemistry 94, 10–27. https://doi.org/10.1016/j.phytochem.2013.06.002 (2013).
Kajikawa, M., Sierro, N., Hashimoto, T. & Shoji, T. A model for evolution and regulation of nicotine biosynthesis regulon in tobacco. Plant Signal. Behav. 12, e1338225. https://doi.org/10.1080/15592324.2017.1338225 (2017).
Shoji, T. & Hashimoto, T. Tobacco MYC2 regulates jasmonate-inducible nicotine biosynthesis genes directly and by way of the NIC2-locus ERF genes. Plant Cell Physiol. 52, 1117–1130. https://doi.org/10.1093/pcp/pcr063 (2011).
Baldwin, I. T. Mechanism of damage-induced alkaloid production in wild tobacco. J. Chem. Ecol. 15, 1661–1680. https://doi.org/10.1007/BF01012392 (1989).
Baldwin, I. T., Schmelz, E. A. & Ohnmeiss, T. E. Wound-induced changes in root and shoot jasmonic acid pools correlate with induced nicotine synthesis inNicotiana sylvestris spegazzini and comes. J. Chem. Ecol. 20, 2139–2157. https://doi.org/10.1007/BF02066250 (1994).
Shoji, T., Nakajima, K. & Hashimoto, T. Ethylene suppresses jasmonate-induced gene expression in nicotine biosynthesis. Plant Cell Physiol. 41, 1072–1076 (2000).
Shoji, T., Ogawa, T. & Hashimoto, T. Jasmonate-induced nicotine formation in tobacco is mediated by tobacco COI1 and JAZ genes. Plant Cell Physiol. 49, 1003–1012. https://doi.org/10.1093/pcp/pcn077 (2008).
Tang, S. et al. Identification of wounding and topping responsive small RNAs in tobacco (Nicotiana tabacum). BMC Plant Biol. 12, 28. https://doi.org/10.1186/1471-2229-12-28 (2012).
Guo, H., Kan, Y. & Liu, W. Differential expression of miRNAs in response to topping in flue-cured tobacco (Nicotiana tabacum) roots. PLoS ONE 6, e28565. https://doi.org/10.1371/journal.pone.0028565 (2011).
Shoji, T., Yamada, Y. & Hashimoto, T. Jasmonate induction of putrescine N-methyltransferase genes in the root of Nicotiana sylvestris. Plant Cell Physiol. 41, 831–839 (2000).
Shoji, T., Kajikawa, M. & Hashimoto, T. Clustered transcription factor genes regulate nicotine biosynthesis in tobacco. Plant Cell 22, 3390–3409. https://doi.org/10.1105/tpc.110.078543 (2010).
Shoji, T. & Hashimoto, T. Stress-induced expression of NICOTINE2-locus genes and their homologs encoding ethylene response factor transcription factors in tobacco. Phytochemistry 113, 41–49. https://doi.org/10.1016/j.phytochem.2014.05.017 (2015).
Shoji, T., Mishima, M. & Hashimoto, T. Divergent DNA-binding specificities of a group of ethylene response factor transcription factors involved in plant defense. Plant Physiol. 162, 977–990. https://doi.org/10.1104/pp.113.217455 (2013).
Thagun, C. et al. Jasmonate-responsive ERF transcription factors regulate steroidal glycoalkaloid biosynthesis in tomato. Plant Cell Physiol. 57, 961–975. https://doi.org/10.1093/pcp/pcw067 (2016).
Li, F. et al. Regulation of nicotine biosynthesis by an endogenous target mimicry of MicroRNA in tobacco. Plant Physiol 169, 1062–1071. https://doi.org/10.1104/pp.15.00649 (2015).
Koroban, N. V. et al. The role of microRNA in abiotic stress response in plants. Mol. Biol. 50, 387–394. https://doi.org/10.7868/S0026898416020105 (2016).
Tang, J. & Chu, C. MicroRNAs in crop improvement: fine-tuners for complex traits. Nature Plants 3, 17077. https://doi.org/10.1038/nplants.2017.77 (2017).
Budak, H. & Akpinar, B. A. Plant miRNAs: Biogenesis, organization and origins. Funct. Integr. Genom. 15, 523–531. https://doi.org/10.1007/s10142-015-0451-2 (2015).
Song, X., Li, Y., Cao, X. & Qi, Y. MicroRNAs and their regulatory roles in plant-environment interactions. Annu. Rev. Plant Biol. 70, 489–525. https://doi.org/10.1146/annurev-arplant-050718-100334 (2019).
Li, F. et al. MicroRNA regulation of plant innate immune receptors. Proc Natl Acad Sci USA 109, 1790–1795. https://doi.org/10.1073/pnas.1118282109 (2012).
Ng, D. W. et al. cis- and trans-Regulation of miR163 and target genes confers natural variation of secondary metabolites in two Arabidopsis species and their allopolyploids. Plant Cell 23, 1729–1740. https://doi.org/10.1105/tpc.111.083915 (2011).
He, L. et al. Uncovering anthocyanin biosynthesis related microRNAs and their target genes by small RNA and degradome sequencing in tuberous roots of sweetpotato. BMC Plant Biol. 19, 232. https://doi.org/10.1186/s12870-019-1790-2 (2019).
Li, Y. et al. MicroRNA858-mediated regulation of anthocyanin biosynthesis in kiwifruit (Actinidia arguta) based on small RNA sequencing. PLoS ONE 14, e0217480. https://doi.org/10.1371/journal.pone.0217480 (2019).
Tirumalai, V., Swetha, C., Nair, A., Pandit, A. & Shivaprasad, P. V. miR828 and miR858 regulate VvMYB114 to promote anthocyanin and flavonol accumulation in grapes. J. Exp. Bot. 70, 4775–4792. https://doi.org/10.1093/jxb/erz264 (2019).
Gou, J. Y., Felippes, F. F., Liu, C. J., Weigel, D. & Wang, J. W. Negative regulation of anthocyanin biosynthesis in Arabidopsis by a miR156-targeted SPL transcription factor. Plant Cell 23, 1512–1522. https://doi.org/10.1105/tpc.111.084525 (2011).
Edwards, K. D. et al. A reference genome for Nicotiana tabacum enables map-based cloning of homeologous loci implicated in nitrogen utilization efficiency. BMC Genom. 18, 448. https://doi.org/10.1186/s12864-017-3791-6 (2017).
Sierro, N. et al. Reference genomes and transcriptomes of Nicotiana sylvestris and Nicotiana tomentosiformis. Genome Biol. 14, R60. https://doi.org/10.1186/gb-2013-14-6-r60 (2013).
Sierro, N. et al. The tobacco genome sequence and its comparison with those of tomato and potato. Nat. Commun. 5, 3833. https://doi.org/10.1038/ncomms4833 (2014).
Xu, S. et al. Wild tobacco genomes reveal the evolution of nicotine biosynthesis. Proc. Natl. Acad. Sci. USA 114, 6133–6138. https://doi.org/10.1073/pnas.1700073114 (2017).
Qi, Y., Guo, H., Li, K. & Liu, W. Comprehensive analysis of differential genes and miRNA profiles for discovery of topping-responsive genes in flue-cured tobacco roots. FEBS J. 279, 1054–1070. https://doi.org/10.1111/j.1742-4658.2012.08497.x (2012).
Guo, Y. et al. Identification and characterization of miRNAome in tobacco (Nicotiana tabacum) by deep sequencing combined with microarray. Gene 501, 24–32. https://doi.org/10.1016/j.gene.2012.04.002 (2012).
Pacheco, R., Garcia-Marcos, A., Barajas, D., Martianez, J. & Tenllado, F. PVX-potyvirus synergistic infections differentially alter microRNA accumulation in Nicotiana benthamiana. Virus Res. 165, 231–235. https://doi.org/10.1016/j.virusres.2012.02.012 (2012).
Bazzini, A. A., Hopp, H. E., Beachy, R. N. & Asurmendi, S. Infection and coaccumulation of tobacco mosaic virus proteins alter microRNA levels, correlating with symptom and plant development. Proc. Natl. Acad. Sci. U S A 104, 12157–12162. https://doi.org/10.1073/pnas.0705114104 (2007).
Frazier, T. P., Xie, F., Freistaedter, A., Burklew, C. E. & Zhang, B. Identification and characterization of microRNAs and their target genes in tobacco (Nicotiana tabacum). Planta 232, 1289–1308. https://doi.org/10.1007/s00425-010-1255-1 (2010).
Chen, Q. et al. Integrated mRNA and microRNA analysis identifies genes and small miRNA molecules associated with transcriptional and post-transcriptional-level responses to both drought stress and re-watering treatment in tobacco. BMC Genom. 18, 62. https://doi.org/10.1186/s12864-016-3372-0 (2017).
Fu, Y. et al. NtNAC-R1, a novel NAC transcription factor gene in tobacco roots, responds to mechanical damage of shoot meristem. Plant Physiol. Biochem. 69, 74–81. https://doi.org/10.1016/j.plaphy.2013.05.004 (2013).
Garg, V. et al. Integrated transcriptome, small RNA and degradome sequencing approaches provide insights into Ascochyta blight resistance in chickpea. Plant Biotechnol. J. 17, 914–931. https://doi.org/10.1111/pbi.13026 (2019).
Cakir, O., Candar-Cakir, B. & Zhang, B. Small RNA and degradome sequencing reveals important microRNA function in Astragalus chrysochlorus response to selenium stimuli. Plant Biotechnol. J. 14, 543–556. https://doi.org/10.1111/pbi.12397 (2016).
Han, X. et al. Integration of small RNAs, degradome and transcriptome sequencing in hyperaccumulator Sedum alfredii uncovers a complex regulatory network and provides insights into cadmium phytoremediation. Plant Biotechnol. J. 14, 1470–1483. https://doi.org/10.1111/pbi.12512 (2016).
Zhang, X. et al. Integrated transcriptome, small RNA, and degradome analysis reveals the complex network regulating starch biosynthesis in maize. BMC Genom. 20, 574. https://doi.org/10.1186/s12864-019-5945-1 (2019).
Wang, Y. et al. Combined small RNA and degradome sequencing to identify miRNAs and their targets in response to drought in foxtail millet. BMC Genet. 17, 57. https://doi.org/10.1186/s12863-016-0364-7 (2016).
Baksa, I. et al. Identification of Nicotiana benthamiana microRNAs and their targets using high throughput sequencing and degradome analysis. BMC Genom. 16, 1025. https://doi.org/10.1186/s12864-015-2209-6 (2015).
Kanehisa, M. & Goto, S. KEGG: kyoto encyclopedia of genes and genomes. Nucleic Acids Res. 28, 27–30. https://doi.org/10.1093/nar/28.1.27 (2000).
Li, R. et al. ZEITLUPE in the roots of wild tobacco regulates jasmonate-mediated nicotine biosynthesis and resistance to a generalist Herbivore. Plant Physiol. 177, 833–846. https://doi.org/10.1104/pp.18.00315 (2018).
Sunkar, R. & Zhu, J. K. Novel and stress-regulated microRNAs and other small RNAs from Arabidopsis. Plant Cell 16, 2001–2019. https://doi.org/10.1105/tpc.104.022830 (2004).
Li, A. et al. Combined small RNA and gene expression analysis revealed roles of miRNAs in maize response to rice black-streaked dwarf virus infection. Sci. Rep. 8, 13502. https://doi.org/10.1038/s41598-018-31919-z (2018).
Lei, J. & Sun, Y. miR-PREFeR: an accurate, fast and easy-to-use plant miRNA prediction tool using small RNA-Seq data. Bioinformatics 30, 2837–2839. https://doi.org/10.1093/bioinformatics/btu380 (2014).
Kozomara, A. & Griffiths-Jones, S. miRBase: annotating high confidence microRNAs using deep sequencing data. Nucleic Acids Res. 42, D68-73. https://doi.org/10.1093/nar/gkt1181 (2014).
German, M. A. et al. Global identification of microRNA-target RNA pairs by parallel analysis of RNA ends. Nat. Biotechnol. 26, 941–946. https://doi.org/10.1038/nbt1417 (2008).
Yan, C. et al. Injury activates Ca(2+)/calmodulin-dependent phosphorylation of JAV1-JAZ8-WRKY51 complex for Jasmonate biosynthesis. Mol. cell 70, 136–149. https://doi.org/10.1016/j.molcel.2018.03.013 (2018).
Khan, S. & Stone, J. M. Arabidopsis thaliana GH3.9 in auxin and jasmonate cross talk. Plant Signal. Behav. 2, 483–485. https://doi.org/10.4161/psb.2.6.4498 (2007).
Chen, X. et al. A transcriptomic profile of topping responsive non-coding RNAs in tobacco roots (Nicotiana tabacum). BMC Genom. 20, 856. https://doi.org/10.1186/s12864-019-6236-6 (2019).
Schommer, C. et al. Control of jasmonate biosynthesis and senescence by miR319 targets. PLoS Biol. 6, e230. https://doi.org/10.1371/journal.pbio.0060230 (2008).
Koyama, T., Sato, F. & Ohme-Takagi, M. Roles of miR319 and TCP transcription factors in leaf development. Plant Physiol. 175, 874–885. https://doi.org/10.1104/pp.17.00732 (2017).
Wang, C. Y. et al. MiR397b regulates both lignin content and seed number in Arabidopsis via modulating a laccase involved in lignin biosynthesis. Plant Biotechnol. J. 12, 1132–1142. https://doi.org/10.1111/pbi.12222 (2014).
Jin, J. et al. Integrated transcriptomics and metabolomics analysis to characterize cold stress responses in Nicotiana tabacum. BMC Genom. 18, 496. https://doi.org/10.1186/s12864-017-3871-7 (2017).
Langmead, B. & Salzberg, S. L. Fast gapped-read alignment with Bowtie 2. Nat Methods 9, 357–359. https://doi.org/10.1038/nmeth.1923 (2012).
Kalvari, I. et al. Rfam 130: Shifting to a genome-centric resource for non-coding RNA families. Nucleic Acids Res. 46, D335–D342. https://doi.org/10.1093/nar/gkx1038 (2018).
Addo-Quaye, C., Miller, W. & Axtell, M. J. CleaveLand: A pipeline for using degradome data to find cleaved small RNA targets. Bioinformatics 25, 130–131. https://doi.org/10.1093/bioinformatics/btn604 (2009).
Sparkes, I. A., Runions, J., Kearns, A. & Hawes, C. Rapid, transient expression of fluorescent fusion proteins in tobacco plants and generation of stably transformed plants. Nat. Protoc. 1, 2019–2025. https://doi.org/10.1038/nprot.2006.286 (2006).
Shannon, P. et al. Cytoscape: a software environment for integrated models of biomolecular interaction networks. Genome Res. 13, 2498–2504. https://doi.org/10.1101/gr.1239303 (2003).
Acknowledgements
This work was supported by the Projects of ENCODE of Tobacco Genome (110201601033(JY-07)), Study of miRNAs involved in Nicotine Biosynthesis (902018CA0240), Parallel Variation Calling Tools (902015CA0250) and Young Elite Scientists Sponsorship Program by CAST (2016QNRC001).
Author information
Authors and Affiliations
Contributions
J.J.J., P.J.C. Y.L.X. and P.L. designed the experiments. A.G.Y. and F.X.L. collected samples used in this experiment. J.J.J., Y.L.X., Z.F.L., J.B.W. and P.L. performed bioinformatics analysis. P.P.L. did the experiment about nicotine identification. Q.S.C. and J.F.Z. did the molecular biology experiment. P.J.C., J.B.W. and J.J.J. wrote the manuscript.
Corresponding authors
Ethics declarations
Competing interests
The authors declare no competing interests.
Additional information
Publisher's note
Springer Nature remains neutral with regard to jurisdictional claims in published maps and institutional affiliations.
Rights and permissions
Open Access This article is licensed under a Creative Commons Attribution 4.0 International License, which permits use, sharing, adaptation, distribution and reproduction in any medium or format, as long as you give appropriate credit to the original author(s) and the source, provide a link to the Creative Commons license, and indicate if changes were made. The images or other third party material in this article are included in the article’s Creative Commons license, unless indicated otherwise in a credit line to the material. If material is not included in the article’s Creative Commons license and your intended use is not permitted by statutory regulation or exceeds the permitted use, you will need to obtain permission directly from the copyright holder. To view a copy of this license, visit http://creativecommons.org/licenses/by/4.0/.
About this article
Cite this article
Jin, J., Xu, Y., Lu, P. et al. Degradome, small RNAs and transcriptome sequencing of a high-nicotine cultivated tobacco uncovers miRNA’s function in nicotine biosynthesis. Sci Rep 10, 11751 (2020). https://doi.org/10.1038/s41598-020-68691-y
Received:
Accepted:
Published:
Version of record:
DOI: https://doi.org/10.1038/s41598-020-68691-y
This article is cited by
-
Transcriptome and miRNAome analyses uncover the regulatory role of miR6155 in trichome development of tobacco
Chemical and Biological Technologies in Agriculture (2024)
-
Fine-tuning plant valuable secondary metabolite biosynthesis via small RNA manipulation: strategies and potential
Planta (2024)







