Abstract
Different cellular mechanisms have been described as being potentially involved in the progression of neurodegeneration in Parkinson’s disease, although their role is still unclear. The present study aimed to identify in detail, through differentially expressed genes analysis by bioinformatics approaches, the molecular mechanisms triggered after a systemic insult in parkinsonian mice. To address this objective, we combined a dextran sodium sulfate (DSS)-induced ulcerative colitis experimental mice model with an acute 1-methyl-4-phenyl-1,2,3,6-tetradropyridine (MPTP) intoxication. The animals were divided into four experimental groups based on the different treatments: (i) control, (ii) DSS, (iii) MPTP and (iv) MPTP + DSS. The data obtained by microarray and functional enrichment analysis point out the implication of different molecular mechanisms depending on the experimental condition. We see, in the striatum of animals intoxicated only with DSS, dysfunction processes related to the blood. On the other hand, oxidative stress processes are more prominent at the MPTP intoxicated mice. Finally, differentially expressed genes within the MPTP + DSS show functional enrichment in inflammation and programmed cell death. Interestingly, we identify a significant synergistic negative effect of both toxins since the expression of differentially expressed genes (DEGs) related to balanced cellular homeostasis was not enough to prevent processes associated with cell death. This work provides detailed insights into the involvement of systemic inflammation, triggered after an insult in the colon, in the progression of the degeneration in Parkinsonism. In this way, we will be able to identify promising therapeutic targets that prevent the contribution of inflammatory processes in the progression of Parkinson’s disease.
Similar content being viewed by others
Introduction
Parkinson’s disease (PD) is the second most common age-related neurodegenerative disorder following Alzheimer’s disease. The main pathological feature of PD is the progressive loss of dopaminergic neurons in the Substantia Nigra pars compacta (SNpc), with the subsequent loss of dopamine (DA) in the striatum. Although much uncertainty still exists about the aetiology of PD, available evidence suggests the implication of numerous processes such as oxidative stress, mitochondrial dysfunction, inflammation and cell apoptosis. Specifically, the deleterious role of systemic inflammation in the onset and progression of PD is becoming evident, so that the interest in its study has increased in the last years1.
In this sense, it is showed that dopaminergic neurons are more vulnerable to oxidative stress and pro-inflammatory cytokines because of their low levels of intracellular glutathione concentrations2. Thus, a sustained systemic or brain inflammation involves activated microglia cells that secrete pro-inflammatory factors that damage neurons3. At the same time, damaged neurons release toxic factors that recruit more glial cells, resulting in a fatal vicious cycle.
To clarify the implication of systemic inflammation in PD, different combinations of experimental animal models have been reported. The most commonly used animal model to approach this issue is based on the systemic administration of lipopolysaccharide (LPS). Extensive research has shown that this endotoxin, from gram-negative bacteria, activates microglia and produces a progressive and cumulative loss of dopaminergic neurons over time4. For example, Qin et al. reported that LPS stimulates cells in the liver to produce TNF-α that is distributed in the blood to the brain to induce the synthesis of more TNF-α and, consequently, damaging dopaminergic neurons5. In another study, the systemic administration of LPS was combined with the induction of ulcerative colitis by the oral ingestion of dextran sulphate sodium (DSS). The results from this work showed an exacerbation of LPS-induced damage in the nigrostriatal system6. Furthermore, García-Domínguez and colleagues combined LPS with the 1-methyl-4-phenyl-1,2,3,6 tetrahydropyridine (MPTP)-based model of PD. The obtained data reinforces the activation of microglial related-events together with the exacerbation of the dopaminergic neurodegeneration7. Together with these observations, in our previous study, we showed an exacerbation of the dopaminergic neuronal death and the glial activation both in the SNpc and striatum when combining MPTP and DSS intoxications8.
Despite the published literature, further analyses are yet required to elucidate in depth the cellular and molecular mechanisms triggered after a systemic insult in Parkinsonian mice. In the present study, we performed microarray and bioinformatics analysis to identify differentially expressed genes (DEGs) of mice treated with MPTP and/or DSS. This work’s aim was to provide a better understanding of the effect of systemic inflammation on the development of PD.
Material and methods
Animals
The study was carried out on 16 three-months-old male C57BL/6J mice acquired from Charles River (Janvier, Le Genest Saint Isle, France). Animals were housed in a special room under regulated temperature (21 ± 1 °C) and 12-h light/dark cycles. The “Three R’s principle” was carefully applied in our study. All procedures related to animal maintenance, care and experimentation were conducted in accordance with the European Community Council Directive (2010/63/UE) for animals to be used in preclinical studies, and were approved by the Institutional Committee on Animal Ethics of the University of Murcia (REGA ES300305440012).
Regimen of intoxication for DSS and MPTP
Ulcerative colitis intoxication was induced for 8 days by oral administration of 2–2.5% of DSS (molecular weight, 36–50 kDa, MP Biomedicals LLC, OH, USA) in tap water. On day fourth, MPTP + HCl was intraperitoneal administrated with two injections at 2-h intervals in 1 day dissolved in 0.9% saline (15 mg/Kg, Sigma Aldrich, St Quentin). Mice were distributed in four experimental groups: (a) Control (n = 4), (b) DSS (n = 4), (c) MPTP (n = 5) and (d) MPTP + DSS (n = 5) (Fig. 1a). On day 8, mice were sacrificed by decapitation and brains were immediately removed and dissected into striatum and midbrain8. Samples were correctly stored depending on their future use.
RNA extraction and purification for microarray analysis
Striatums were homogenated using QIAzol from the miRNeasy Mini Kit (Qiagen, Hilden, Germany) and stored at – 80 °C until RNA extraction. Total RNA was extracted using the miRNeasy Mini Kit according to the manufacturer’s instructions. RNA samples were quantitated on a NanoDrop 2000 (Thermo Fisher Scientific, Whaltham, MA). RNA quality was examined on an Agilent 2100 Bioanalyzer (Agilent Technologies Inc., Palo Alto, CA) using the RNA 6000 Nano Kit. RNA integrity numbers (RINs) of the samples ranged between 9.2 and 9.7. Samples were stored at – 80 °C until microarray experiments.
RNA labelling, microarray hybridization and feature extraction
RNA samples were thawed and labeled using Agilent Two Color Quick Amp Labeling and RNA Spike-In kits (Agilent), according to the manufacturer's protocol. Experimental samples were labeled with cyanine 5-CTP and used as tests. An Agilent Universal Mouse Reference RNA was labeled with cyanine 3-CTP and used as reference. Each of the labeled test cRNAs was mixed together with labeled reference cRNA. Then, mixes were hybridized onto SurePrint G3 Mouse Gene Expression v2 8 × 60 K microarrays targeting 27,122 Entrez Gene RNAs and 4,578 lncRNAs, using the Agilent Gene Expression Hybridization kit. After hybridization, the microarray slides were washed and scanned in an Agilent G2565CA DNA Microarray Scanner. Images were analyzed with the Agilent Feature Extraction software to automatically generate the datasets. Log10 ratios (test vs reference) were computed after normalization correction performed by linear and Lowess methods.
Analysis of the array expression
The raw data obtained was analyzed with the statistical language R9 and limma package was used10. Intra-array normalization was performed with the method of Loess and inter-array normalization with the Aquantil method. The expression levels of the signals belonging to the same gene were grouped, and the final expression value corresponds to the mean value, as described by Limma instructions. The comparisons between the groups was: D (DSS) vs Ctrl (Control); M (MPTP) vs Ctrl; MD (MPTP + DSS) vs Ctrl; D vs M; D vs MD and M vs MD. DEGs were obtained based on the false discovery rate (FDR, < 0.05) for each comparison.
Enrichment analysis
The enrichment analyses for the up and down DEGs were carried out with gProfileR11 that brings together enrichments from several databases, those of our interest were the annotations from Gene Ontology (GO) and Reactome. From the obtained GO annotations, we carefully summarize and remove redundant terms using Revigo12. These results were illustrated in a network diagram using Cytoscape13 for each ontology for comparisons: biological process (BP), molecular function (MF) and cellular component (CC) (Fig. 1b). The relationships between the nodes are based on the hierarchical association between the terms of the ontology. The brightness of the nodes refers to the level of significance.
Ethics approval and consent to participate
Not applicable.
Consent for publication
Not applicable.
Results
Differential gene expression profiles
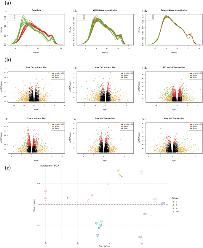
Firstly, normalization from the raw data (Fig. 2a.i) was made within (Fig. 2a.ii) and between groups (Fig. 2a.iii). To avoid any supervised analysis, volcano plots from all the comparisons between the experimental groups showed the distributions of the intensities (Fig. 2b). Moreover, samples from the four experimental groups were distinctly separated in the principal component analysis (PCA) plot, indicating a differential gene expression profile caused by both intoxications (Fig. 2c).
Validation of the DEGs profiles. (a) Normalization graphs from the raw data (i) was performed within (ii) and between (iii) groups. (b) Volcano plots comparing the levels of genes expressions between the experimental groups (i) DSS vs control; (ii) MPTP vs control; (iii) MPTP + DSS vs control; (iv) DSS vs MPTP; (v) DSS vs MPTP + DSS and (vi) MPTP vs MPTP + DSS. (c) PCA plot for the four experimental groups of interest (control, DSS, MPTP and MPTP + DSS).
Overall, a total of 2,413 genes were found to be differentially expressed, with an absolute fold change set at > 2 and p-value < 0.05 in all possible comparisons between the experimental groups [see Supplementary file 1]. Of the total DEGs, different number of genes were specifically identified based on the experimental group: DSS (132 genes), MPTP (345 genes) and MPTP + DSS (1,357 genes) compared with the control group, and MPTP compared with MPTP + DSS (281 genes) suggesting different effects in the striatum (Table 1). Moreover, in the independent hierarchical clustering represented as heat-maps, it was confirmed the DEGs within and between groups [see Supplementary file 1], specifically exacerbated in the comparisons between MPTP + DSS and control groups.
GO enrichment analysis
Based on the high amount of differential expressed genes between groups, we aimed to perform a functional enrichment analysis using g:GOSt from gProfiler which provides the most enriched GO terms together with other data sources (data shown in the Supplementary Files) associated with our gene lists.
Specifically, the data from the GO enrichment analysis is organized into three categories: (i) biological process, (ii) cellular component and (iii) molecular function. All the GO terms lists obtained in each category were summarize removing redundant terms using REVIGO. The output data was used to generate the GO-terms network graphs in Cytoscape. The setting threshold for the false discovery rate (FDR at 0.05).
Biological process
Gene ontology enrichment analysis revealed different profiles depending on the experimental groups. Specifically, the results that concern biological process mainly involved GO terms for response to toxic substance/stimulus, detoxification and immune system but in different way depending on the experimental groups. Thus, up-regulated DEGs, related to response to toxic substance/stimulus, were found in groups treated with DSS (DSS and MPTP vs control; and, MPTP + DSS vs MPTP, Figs. 3 and 4). Interestingly, we found up-regulated DEGs related to detoxification mechanisms in animals treated with DSS compared to control mice (Table 2, Fig. 3a) and MPTP + DSS, clearly observed when comparing MPTP + DSS vs MPTP (Table 3, Fig. 4).
Summary of the main GO terms found for biological process in the comparisons for (a) DSS vs control and (b) MPTP vs control. The color of the circles help to better identify the groups of terms for specific processes: green for immune system process, pink for response to toxic substance, blue for apoptotic pathway and purple for response to unfolded protein.
Summary of the main GO terms found for biological process in the comparisons for MPTP + DSS vs control (a) and MPTP (b, i–iv). The color of the circles help to better identify the groups of terms for specific processes: green for immune system process (ii, b), pink for response to toxic substance/stimulus (ii, b), aquamarine for oxidative stress (iii), orange for cell activation (iv) and red for cell death (iv).
Moreover, the data revealed that genes related to immune system processes are up-regulated in DSS (Fig. 3a), MPTP (Fig. 3b) and MPTP + DSS (Fig. 4a) groups compared to the control group; and, when comparing MPTP + DSS with MPTP group (Fig. 4b). However, these genes are especially exacerbated when comparing MPTP + DSS with control and MPTP mice (Fig. 4a.ii and Table 3). Together with the exacerbation of the immune system process, we also observed in this group oxidative stress processes (Fig. 4a.iii and Table 3), cell activation and cell death (Fig. 4a.iii and Table 3).
Cellular component
Unlike in the category of biological process where in all groups came out significant up-regulation of the DEGs; in the cellular component were significantly observed only in the comparisons: DSS vs control, MPTP + DSS vs control and MPTP + DSS vs MPTP (Fig. 5). Interestingly, in the three comparisons (animals treated with DSS) the groups of genes related to haptoblobin-hemoglobin complex and the extracellular region stand out. In addition, when animals are treated together with MPTP (Fig. 5b and c.i, Table 4), changes are also observed in the intracellular part.
Summary of the main GO terms obtained for cellular component in the comparisons for DSS vs control (a), MPTP + DSS vs MPTP (b) and MPTP + DSS vs control (c). The color of the circles correspond to different groups of annotations: purple for haptoblobin-hemoglobin complex, orange for extracellular region and green for intracellular part.
Molecular function
Regarding molecular function GO annotations, we found terms from up-regulated DEGs mainly implicated in antioxidant activity and haptoglobin binding in the comparisons for DSS vs control, MPTP + DSS vs control and MPTP + DSS vs MPTP (Fig. 6, Table 5).
Reactome enriched analysis
The data obtained from the Reactome annotations divided the comparisons into different events in the same scenario (striatum level). Firstly, DSS compared to control stand out mechanisms related to heme dysfunction (as scavenging of heme from plasma or heme biosynthesis) possibly due to the bleeding produced by the DSS administration. Since free heme promotes the conversion of low density lipoproteins into cytotoxic products, make it toxic, it is also observed immune system processes up-regulation (Table 6).
Regarding MPTP compared to control, we observed two main pathways: (i) programmed cell death by apoptosis induced DNA fragmentation, and (ii) cellular responses to external stimuli that implicated DNA damage/telomerase stress induced senescence (Table 6).
On the other hand, the last events are exacerbated when comparing MPTP + DSS with both control and MPTP mice, which are the immune system processes. Specifically, it is observed: (i) the innate immune system response, with the up-regulation of the neutrophil degranulation and the toll-like receptor cascade (regulation of TLR by endogenous ligand) and, (ii) the adaptive immune system response, with the Class I MHC mediated antigen processing and presentation (antigen processing cross presentation) and immunoregulatory interactions between a lymphoid and a non-lymphoid cell (Table 6).
Discussion
Prior work have remarked the involvement of systemic inflammation in the development of PD. The findings from the present work extend those published reports through a bioinformatics approach. We aimed to elucidate in depth the molecular and cellular mechanisms triggered after a systemic insult in the striatum of mice untreated and treated with MPTP. The importance of specifically studying the effect of both toxins in the striatum is based on previous data obtained by immunohistochemical techniques in which we observed exacerbation of the inflammatory events when combining both toxins8.
The results from this study provide novel information about the DEGs in the striatum of mice intoxicated only with DSS. It is clear to observe the up-regulation of processes related to detoxification and inflammatory mechanisms (Fig. 3, Table 3) mainly triggered by the bleeding and lesion of the mucosal surface caused by the administration of DSS14. This is the first study to our knowledge to describe the molecular and cellular mechanisms activated in the striatum after a local insult in the colon.
Otherwise, when comparing MPTP mice with the control group, we found biological processes related to the response to unfolded protein (Fig. 3b, Table 2). Interestingly, these results are in accordance with the observations of Fornai and colleagues who described that the administration of MPTP reduces the protein degradation function of the striatal ubiquitin–proteasome system15. Later on, it was added that this could lead the accumulation of unfolded proteins and consequently, activates stress-induced cell death mechanisms16. Moreover, it was demonstrated that oxidative stress processes may participate in the formation of cross-linked protein aggregates17. In these animals, we also noticed DEGs associated with an attempt to regulate negatively the apoptotic signalling pathway and positively the activation of the inflammatory response (Table 3). Interestingly, the data from Reactome analysis showed annotations related to the execution of apoptosis mechanisms induced by DNA fragmentation and the induction of cellular senescence. These results are in line with those reported to another study that suggests that the nature and severity of DNA damage may determine the cellular response18. More research is needed to clarify how is the interplay of both routes after a DNA insult19.
Most notably were the observations that resulted from the comparison between MPTP + DSS and control animals. As this work indicates, we obtained an exacerbation of the up-regulated DEGs in all the analysis related to detoxification, oxidative stress and immune system processes.
Our results not only reinforce those results reported in the literature but also extend detailed information on the contribution of systemic inflammation to the progression of the neurodegeneration associated with Parkinson’s disease. Although our aim was highly achieved, we are aware of some intrinsic limitations such as the number of animals used in this type of studies20,21 or the focus in one brain area. The relevance of this lies in the contribution of novel and detailed information that describes different expression profiles that can be used as a guide for further and specific analysis. We advise that future work should evaluate upregulated pathways in different brain areas over time. In this way, we will be able to identify promising therapeutic targets that prevent the contribution of inflammatory processes in the progression of Parkinson’s disease.
Conclusions
Altogether, we provide functional and comprehensive bioinformatics analyses of the deleterious effect of the systemic inflammation in the striatum of MPTP intoxicated mice. Interestingly, the data showed in this study describes a scenario that becomes more complex when combining both treatments. Thus, the processes related to inflammation and oxidative stress are exacerbated resulting in a significant up-regulation of the cell death mechanisms.
Data availability
All data generated or analysed during this study are included in this published article [and its supplementary information files].
References
Perry, V. H., Cunningham, C. & Holmes, C. Systemic infections and inflammation affect chronic neurodegeneration. Nat. Rev. Immunol. 7, 161–167 (2007).
Sian, J. et al. Alterations in glutathione levels in parkinson’s disease and other in neurodegenerative disorders affecting basal ganglia. Ann. Neurol. 36, 348–355 (1994).
Collins, L. M., Toulouse, A., Connor, T. J. & Nolan, Y. M. Contributions of central and systemic inflammation to the pathophysiology of Parkinson’s disease. Neuropharmacology 62, 2153–2167 (2012).
Lehnardt, S. et al. Activation of innate immunity in the CNS triggers neurodegeneration through a Toll-like receptor 4-dependent pathway. Proc. Natl. Acad. Sci. USA 100, 8514–8519 (2003).
Qin, L. et al. Systemic LPS causes chronic neuroinflammation and progressive neurodegeneration. Glia 55, 453–462 (2007).
Villaran, R. F. et al. Ulcerative colitis exacerbates lipopolysaccharide-induced damage to the nigral dopaminergic system: potential risk factor in Parkinson`s disease. J. Neurochem. 114, 1687–1700 (2010).
García-Domínguez, I. et al. Peripheral inflammation enhances microglia response and nigral dopaminergic cell death in an in vivo MPTP model of Parkinson’s disease. Front. Cell. Neurosci. 12, 1–16 (2018).
Gil-Martínez, A.-L. et al. Local gastrointestinal injury exacerbates inflammation and dopaminergic cell death in parkinsonian mice. Neurotox. Res. 35, 913–935 (2019).
RC Team. R: A Language and Environment for Statistical Computing (R Foundation for Statistical Computing, Vienna, 2014).
Ritchie, M. E. et al. Limma powers differential expression analyses for RNA-sequencing and microarray studies. Nucleic Acids Res. e43, e47 (2015).
Reimand, J., Kolde, R. GProfileR: Interface to the ’G:Profiler’ Toolkit. (2018). https://cran.r-project.org/package=gProfileR.
Supek, F., Bošnjak, M., Škunca, N. & Šmuc, T. Revigo summarizes and visualizes long lists of gene ontology terms. PLoS ONE 6, e21800 (2011).
Shannon, P. et al. Cytoscape: a software environment for integrated models of biomolecular interaction networks. Genome Res. 13, 2498–2504 (2003).
Perše, M. & Cerar, A. Dextran sodium sulphate colitis mouse model: traps and tricks. J. Biomed. Biotechnol. 2012, 1–13 (2012).
Fornai, F. et al. Parkinson-like syndrome induced by continuous MPTP infusion: Convergent roles of the ubiquitin-proteasome system and α-synuclein. Proc. Natl. Acad. Sci. USA. 102, 3413–3418 (2005).
Egawa, N. et al. The endoplasmic reticulum stress sensor, ATF6α, protects against neurotoxin-induced dopaminergic neuronal death. J. Biol. Chem. 286, 7947–7957 (2011).
Hoerndli, F., David, D. C. & Götz, J. Functional genomics meets neurodegenerative disorders: part II: application and data integration. Prog. Neurobiol. 76, 169–188 (2005).
Vousden, K. H. & Lane, D. P. p53 in health and disease. Nat. Rev. Mol. Cell Biol. 8, 275–283 (2007).
Childs, B. G., Baker, D. J., Kirkland, J. L., Campisi, J. & Van Deursen, J. M. Senescence and apoptosis: dueling or complementary cell fates?. EMBO Rep. 15, 1139–1153 (2014).
Mirnics, K. et al. Molecular signatures of neurodegeneration in the cortex of PS1/PS2 double knockout mice. Mol. Neurodegener. 3, 1–11 (2008).
Kumar, A., Ganini, D. & Mason, R. P. Role of cytochrome c in α-synuclein radical formation: Implications of α-synuclein in neuronal death in Maneb- and paraquat-induced model of Parkinson’s disease. Mol. Neurodegener. 11, 1–12 (2016).
Acknowledgements
Research work of the authors was supported by the Spanish Ministry of Science and Innovation (FIS PI13 01293); Fundación Séneca (19540/PI/14) and “Prediction of cognitive properties of new drug candidates for neurodegenerative diseases in early clinical development” (European Community’s Seventh Framework Programme (FP7/2007-2013) for the Innovative Medicine Initiative under Grant Agreement No. 115009) to MTH.
Author information
Authors and Affiliations
Contributions
M.T.H. and A.L.G.M. designed the research; A.L.G.M. and C.S.R. performed the research; A.L.G.M. analyzed the data and designed the figures; L.C.B., A.G.C., A.P., S.V. and E.F.V. contributed to the discussion of the in vivo results; A.L.G.M. and M.T.H. discussed all the results and wrote the paper.
Corresponding authors
Ethics declarations
Competing interests
The authors declare no competing interests.
Additional information
Publisher's note
Springer Nature remains neutral with regard to jurisdictional claims in published maps and institutional affiliations.
Supplementary information
Rights and permissions
Open Access This article is licensed under a Creative Commons Attribution 4.0 International License, which permits use, sharing, adaptation, distribution and reproduction in any medium or format, as long as you give appropriate credit to the original author(s) and the source, provide a link to the Creative Commons license, and indicate if changes were made. The images or other third party material in this article are included in the article’s Creative Commons license, unless indicated otherwise in a credit line to the material. If material is not included in the article’s Creative Commons license and your intended use is not permitted by statutory regulation or exceeds the permitted use, you will need to obtain permission directly from the copyright holder. To view a copy of this license, visit http://creativecommons.org/licenses/by/4.0/.
About this article
Cite this article
Gil-Martinez, A.L., Cuenca-Bermejo, L., Gonzalez-Cuello, A.M. et al. Identification of differentially expressed genes profiles in a combined mouse model of Parkinsonism and colitis. Sci Rep 10, 13147 (2020). https://doi.org/10.1038/s41598-020-69695-4
Received:
Accepted:
Published:
Version of record:
DOI: https://doi.org/10.1038/s41598-020-69695-4
This article is cited by
-
Dynamic Changes in Oxidative Stress and Epigenetic Modifications in the Ventral Mesencephalon and Striatum of MPTP-Treated Mice: Implications for Parkinson's Disease Pathogenesis
Neurotoxicity Research (2025)
-
α-synuclein overexpression and the microbiome shape the gut and brain metabolome in mice
npj Parkinson's Disease (2024)
-
The impact of dextran sodium sulphate and probiotic pre-treatment in a murine model of Parkinson’s disease
Journal of Neuroinflammation (2021)
-
Inflammation and regulatory T cell genes are differentially expressed in peripheral blood mononuclear cells of Parkinson’s disease patients
Scientific Reports (2021)








