Abstract
Although intravenous immunoglobulin (IVIG) can effectively treat Kawasaki disease (KD), 10–20% of KD patients show no beneficial clinical response. Developing reliable criteria to discriminate non-responders is important for early planning of appropriate regimens. To predict the non-responders before IVIG treatment, gene expression dataset of 110 responders and 61 non-responders was obtained from Gene Expression Omnibus. After weighted gene co-expression network analysis, we found that modules positively correlated with the non-responders were mainly associated with myeloid cell activation. Transcripts up-regulated in the non-responders, IL1R2, GK, HK3, C5orf32, CXCL16, NAMPT and EMILIN2, were proven to play key roles via interaction with other transcripts in co-expression network. The crucial transcripts may affect the clinical response to IVIG treatment in acute KD. And these transcripts may serve as biomarkers and therapeutic targets for precise diagnosis and treatment of the non-responders.
Similar content being viewed by others
Introduction
Kawasaki disease (KD) is an acute, self-limited, systemic vasculitis involving the coronary arteries, which mainly occurs in children under 5 years, and KD is the most common cause of acquired heart disease in developed countries1. Although the pathogenesis of KD remains unknown, intravenous immunoglobulin (IVIG) could effectively decrease the incidence of coronary artery lesions (CALs)1. However, 10–20% of the KD patients show no beneficial clinical response2. The incidence of CALs was higher in IVIG non-responders than that in IVIG responders3. Developing reliable criteria to discriminate non-responders from responders before IVIG treatment is important for early planning of appropriate regimens. Current scoring systems have limited value for predicting IVIG resistance due to regional and ethnic diversities4,5,6,7; moreover, those scoring systems only include demographic and laboratory parameters, but do not consider gene expression profiling. Therefore, novel biomarkers for predicting IVIG treatment outcome are required to discriminate non-responders from responders.
With the development of high-throughput research methods, bioinformatics analysis of gene expression profiling is widely used for exploring mechanism and identifying potential biomarkers. Previous studies have suggested that IL-1 pathway may be reasonable targets for IVIG non-responders by comparing the transcript abundance between IVIG non-responders and responders8. CXCL12 was identified as a key candidate molecule for IVIG non-responders through comparing the gene expression profiles of iPSC-ECs generated from IVIG non-responders and responders9. These studies mainly focused on individual molecules which were differently expressed; however, occurrence and development of disease is a systematic biological process network, in which genes act collaboratively and those genes playing important roles may not change significantly.
Weighted gene co-expression network analysis (WGCNA)10 is a new tool to explore the potentially correlated modules that function in the expression data. Modules that are highly relevant to clinical trait are further analyzed and crucial transcripts are identified. WGCNA has been proven to be useful in various types of diseases, such as cancer11, immune disease12, chronic disease13.
Although researchers have conducted numerous bioinformatics studies to predict IVIG treatment response8,14,15, WGCNA has rarely been used. Herein, WGCNA was performed to confirm gene modules related to the non-responders. After we systematically analyzed the modules related to the non-responders by series of bioinformatics methods, several crucial transcripts up-regulated in the non-responders were identified and verified.
Methods
Data information
Gene expression dataset of GSE63881 was obtained from NCBI Gene Expression Omnibus (GEO) (https://www.ncbi.nlm.nih.gov/geo/). GSE63881 consists of expression profiles of 171 samples of blood RNA collected during the acute phase, prior to IVIG administration. The microarray platform is Illumina Human HT-12 V4.0 expression beadchip. Patients diagnosed with KD had fever for at least 3 days but not longer than 10 days, and met at least four of five clinical criteria for KD (rash, conjunctival injection, cervical lymphadenopathy, oral mucosal changes, and changes in the extremities) or three of five criteria and coronary artery abnormalities documented by echocardiogram16. Here we used the samples of 171 acute KD patients which contain 110 responders and 61 non-responders, and the written parental informed consent was obtained. Non-responders were defined as persistent or recrudescent fever at least 36 h after the end of their initial treatment with IVIG infusion16.
Data preprocessing
Probe annotate was used to conduct expression matrix and match the probes with the gene symbols. Probes matching with multiple gene symbols were removed, and the largest values of probes were regarded as the expression values for gene symbols corresponding to multiple probes. Since transcripts with low-intensity signals are usually regarded as background noise, we chose the transcripts with intensity of more than 200 (10,621 transcripts) for subsequent analysis.
Construction of weighted co-expression network
WGCNA R package that was originally described by Horvath and Zhang17 (v1.68) was used to construct gene co-expression networks with the 6000 transcripts with top variance. Firstly, the Pearson's correlation matrices were calculated for all gene pairs. Secondly, the Pearson's correlation matrices were transformed into an adjacent matrice with an appropriate soft-thresholding value β. The soft-thresholding value β was determined by the function “sft$powerEstimate”, and β = 20 was deemed as the most appropriate one when the scale-free fit index was up to 0.9. Then, converting the adjacency matrix into a topological overlap matrix (TOM) was carried out so that the indirect correlations between transcripts were concerned. Finally, Hierarchical clustering function was used to construct co-expression modules based on the TOM matrix with a minimum size of 30 transcripts. Pearson’s correlations of module eigengenes were calculated, and modules with similar eigengenes (Pearson’s correlation higher than 0.75) were merged into one module.
An adjacency heatmap with randomly selected 500 transcripts was visualized to verify the reliability of the division of modules. Besides, cluster analysis of module eigengenes was also plotted to reveal the interactions among modules.
Identification of clinical related modules
We calculated the correlations between IVIG treatment response and modules. Modules that were positively correlated with the non-responders were considered to play an important role in IVIG non-responders. On the other hand, modules that were positively correlated with the responders were considered to play an important role during IVIG response.
Gene significance (GS) was used to represent the correlation of a transcript with the clinical trait and module membership (MM) was used to represent the correlation of a transcript with the related modules.
Gene Ontology (GO) analysis of clinical related modules
To explore the function of clinical related modules, GO analysis was utilized to identify the biological process (BP) of the clinical related modules using the clusterProfiler R package (v3.12.0). GO terms with p-value < 0.01 were considered to be significant.
Differentially expressed genes (DEGs) analysis
To investigate the difference of the expression profiles between non-responders and responders of transcripts within the clinical related modules, DEGs analysis was used based on Empirical Bayes test using limma R package (v3.40.6). Threshold of DEGs was set as |log2 fold-change (logFC)| > 1 and p < 0.01.
Validation of DEGs
To verify the DEGs between non-responders and responders, we searched the DEGs in another dataset (GSE18606) and then analyzed the logFC values between non-responders and responders using limma R package (v3.40.6). Expression profiles of 20 samples of acute KD patients which contain 12 responders and 8 non-responders were obtained. Threshold of DEGs was set as |logFC| > 0.01 and p < 0.05.
Sub-network of WGCNA
To identify crucial transcripts, the co-expression network of DEGs with GS > 0.6 and MM > 0.6 and their related transcripts were conducted using cytoscape software (v3.6.1). Transcripts with the highest intramodular connectivity in the brown module were identified as crucial transcripts and the crucial transcripts were mapped to the co-expression network.
Results
Data preprocessing
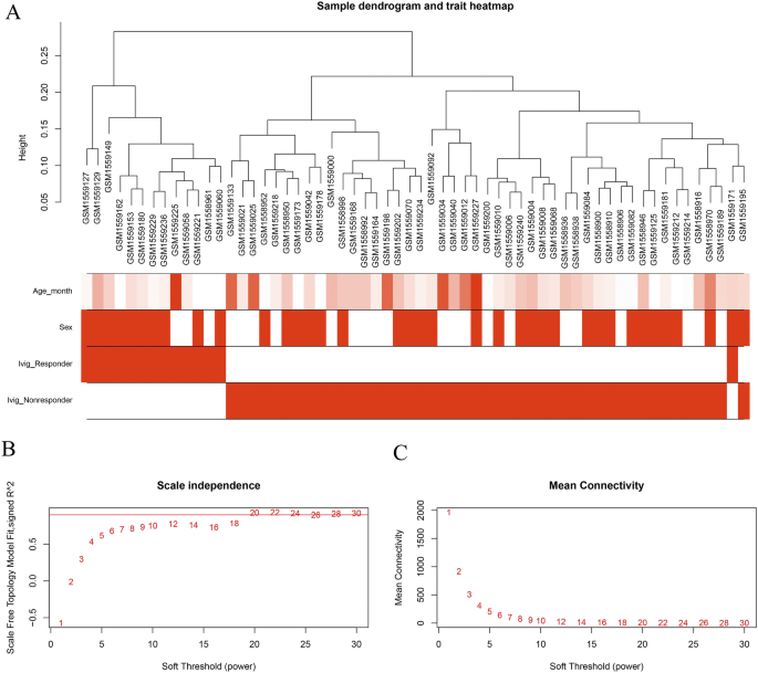
Gene expression dataset of GSE63881 which containing 110 responders and 61 non-responders was obtained from GEO. Clinical characteristics, including sex, age and status of coronary artery, were summarized [Supplementary Table S1 (online)]. IVIG non-responders are more prone to aneurysms, which is consistent with previous research3. After data preprocessing, 10,621 transcripts were obtained for subsequent analysis. Variance was calculated for these transcripts and the top 6000 transcripts with the highest variance were used to perform sample clustering analysis. A total of 46 non-responder samples and 14 responder samples were used after the outlier samples were excluded. All the samples were divided into two clusters on the whole, revealing stability within the groups and difference between groups (Fig. 1A).
Clustering of samples and determination of soft-thresholding power. (A) Clustering based on the expression data of acute KD patients. Color intensity was proportional to responsive status, sex and age. (B) Analysis of the scale-free fit index for different soft-thresholding powers (β) ranging from 1 to 30. (C) Analysis of the mean connectivity for different soft-thresholding powers. β = 20 is deemed as the most appropriate one.
Construction of weighted co-expression network
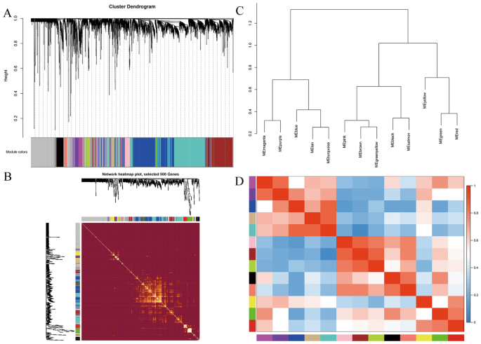
The most appropriate β was 20 and the relatively balanced scale independence and mean connectivity of the WGCNA were identified (Fig. 1B,C). After hierarchical clustering and module merging, the 6000 transcripts were divided into 13 modules (Fig. 2A) except the grey module which included the transcripts that cannot be grouped into any modules. The 13 modules include black, blue, brown, green, green yellow, magenta, pink, purple, red, salmon, tan, turquoise and yellow, containing 171, 878, 701, 222, 82, 114, 133, 85, 211, 66, 73, 1043 and 396 transcripts respectively. Figure 2B shows the correlation of transcripts within the modules. There were no significant interactions among genes within different modules, indicating the reliability of the division of modules. The clustering dendrogram indicates that the 13 modules were mainly divided into two classes, representing two main functions (Fig. 2C). The correlations between different modules are shown in Fig. 2D, and there was no significant correlation between different modules.
Construction of co-expression modules by WGCNA. (A) Custer dendrogram of genes based on module eigengenes. The colored bars below the dendrogram represent 13 different modules. (B) Adjacency heatmap with randomly selected 500 genes. The horizontal axis and vertical axis represent different genes within modules. The brightness of yellow represents correlation between paired genes of different modules. (C) Clustering dendrogram of 13 module eigengenes. (D) Adjacency heatmap of module eigengenes. Red represents high correlation and blue represents low correlation.
Identification of clinical related modules
After the correlation between the interesting traits and modules was calculated, blue module and turquoise module were positively correlated with the IVIG responders, which means these two modules play an important role in IVIG response. Brown module and pink module were positively correlated with the non-responders, which were considered to play an important role in IVIG nonresponse (Fig. 3A).
Identification of clinical related modules. (A) Heatmap of module-trait correlation. Number in each cell depicts the corresponding correlation coefficients and p-value. Red and green cells represent high and low correlation coefficients respectively. The blue, turquoise, pink and brown module were identified as clinical related modules. (B–E) Scatter plot for correlation between the Gene significance (GS) and Module Membership (MM) of turquoise (B), module (C), module (D) and pink module (E).
Correlation of transcripts with the clinical trait and the clinical related modules were depicted in the scatter plots respectively (Fig. 3B–E). Correlation of transcripts with the clinical trait was defined as GS value and correlation of transcripts with the related modules was defined as MM value. The GS and MM values of transcripts within the blue, turquoise and brown module were quite high while that of the pink module were low.
GO analysis of clinical related modules
GO analysis was utilized to explore the function of the clinical related modules. Enriched GO-BP terms that the turquoise module associated with were mainly about ncRNA, rRNA, tRNA processing and adaptive immune response, such as “ncRNA processing”, “T cell activation” and “alpha–beta T cell activation” (Fig. 4A). Enriched GO-BP terms that the blue modules which were mainly associated with mitochondrial translation, such as “mitochondrial translational termination”, “mitochondrial translational elongation” and “mitochondrial gene expression” (Fig. 4B). Enriched GO-BP terms that the brown and pink modules associated with were mainly about the immune response of myeloid cell, such as “myeloid cell activation involved in immune response”, “neutrophil activation”, “neutrophil degranulation” and “phagocytosis” (Fig. 4C,D).
GO enrichment analyses of clinical related modules. (A–D) Top 10 significantly enriched GO-BP terms of clinical related modules. (A) Turquoise module (B) blue module (C) brown module (D) pink module.
DEGs analysis
To identify the crucial transcripts that function in the non-responders, DEGs with GS > 0.5 and MM > 0.5 in the brown and pink modules were analyzed. There were 83 transcripts in the brown module up-regulated in the non-responders [Supplementary Table S2 (online)]. Additionally, 23 transcripts in pink module were up-regulated in the non-responders compared with the responders [Supplementary Table S3 (online)].
Verification of DEGs in another dataset
To verify the DEGs between non-responders and responders, the DEGs were analyzed in another dataset (GSE18606). After analyzing the DEGs in the dataset GSE18606, there were 14 transcripts up-regulated in the non-responders which were concordant with the dataset GSE63881. However, the 23 DEGs in the pink module were not differentially expressed in the dataset GSE18606. The expression levels of the DEGs in the datasets of GSE63881 and GSE18606 are shown in Fig. 5A,B.
Expression levels of the DEGs in the datasets of GSE63881 and GSE18606. (A) Expression levels of the genes in GSE63881 (p < 0.01, logFC > 1). (B) Expression levels of genes in GSE18606 (p < 0.05, logFC > 1).
Identification of crucial transcripts
To identify the crucial transcripts, the verified DEGs with GS > 0.6 and MM > 0.6 were conducted to construct a co-expression network. The GS and MM values of the DEGs are listed in Supplementary Table S4 (online). The transcripts, IL1R2, GK, HK3, C5orf32, CXCL16, NAMPT and EMILIN2, were proven to be crucial transcripts that may play crucial roles in IVIG non-responders (Fig. 6).
Sub-network of WGCNA based on the brown module. Red nodes represent genes and edges represent weighted correlation. The crucial genes are clearly showed.
Discussion
There are still no reliable biomarkers to discriminate non-responders from responders before IVIG treatment in acute KD. It is imperative to reveal the underlying molecular mechanisms and pathological processes governing KD and IVIG therapy. High-throughput research methods revealed that IVIG nonresponse is associated with SNP mutations18,19, DNA methylation15, lncRNA14 and miRNA20. As for transcripts, IL-1 pathway genes8, ankyrinD22, carcinoembryonic antigen cell adhesion molecule 1 (CEACAM1), fructose-2, 6 biphosphatase 2 (PFKB2), haptoglobin (HP) and matrix metalloproteinase-8 (MMP-8)16 may be reasonable for IVIG nonresponse. However, researches mainly focused on studying individual molecules, and there is still no consistent conclusions on the mechanism of IVIG nonresponse. As occurrence and development of disease is a complex biological network, constructing gene regulatory networks and uncovering the crucial transcripts is necessary. Presently, we used the gene expression dataset of GSE63881 and GSE18606 to screen the crucial transcripts involved in IVIG nonresponse by WGCNA.
WGCNA was performed and 6000 genes with the top variance were divided into 13 modules including four clinical related modules. The blue module and the turquoise module were highly correlated with the responders, while the brown module and the pink module were highly correlated with the non-responders which were worthy of subsequent analysis. To elucidate the function of these clinical related modules, GO enrichment analysis was performed. The turquoise module was mainly about ncRNA, rRNA, tRNA processing and adaptive immune response while the blue module was mainly about mitochondrial translation. Several studies have identified that ncRNA, such as miRNA21 and lncRNA14, paly a variety of roles in the occurrence of KD. As for mitochondrial translation, previous studies found two different populations of platelets with different mitochondrial functions in KD patients which may affect the inflammatory responses22. These results imply that IVIG may function through the regulation of ncRNA, mitochondrial translation and adaptive immune response to treat KD patients. The brown module and the pink module correlated with IVIG non-responders were mainly about the immune response of myeloid cell, such as “neutrophil activation”, “neutrophil degranulation”, and “phagocytosis”. Studies have demonstrated that neutrophil-to-lymphocyte ratio may be used as a biomarker for detecting IVIG-resistant KD, especially after the initial treatment of IVIG, implying the key functions of neutrophils23. Moreover, neutrophils were involved in the pathogenesis of KD14,24, and suppressing neutrophil activation prove effective25. Neutrophils have a restricted set of pro-inflammatory functions26, suggesting that neutrophil/myeloid activation may cause endothelial cells damage in KD.
The transcripts verified to be up-regulated in non-responders compared with responders, IL1R2, CXCL16, C5orf32, GK, HK3, NAMPT and EMILIN2, may play crucial roles in IVIG non-responders. IL1R2 is one of the negative regulators of the IL-1 system and it binds IL-1α and IL-1β with high affinity but does not induce signaling27. Recently, it has been shown that Staphylococcus aureus induces IL-1R2 shedding and consequently reducing IL-1β availability, therefore negatively modulating the subsequent inflammatory response and contributing to the bacterial persistence in blood28. Consistent with previous studies8, our study showed that IL1R2 was up-regulated in non-responders. IL1R2 may represent a novel mechanism of IVIG nonresponse through regulation of IL-1 pathway. CXCL16 is a membrane-bound chemokine expressed in various cells, such as macrophages29, dendritic cells30 and aortic smooth muscle cells31, and it induces the migration of neutrophils and monocytes through its receptor named CXC chemokine receptor 6 (CXCR6). Recently, increasing evidence has indicated that CXCL16 is involved in inflammatory disease, such as acute coronary syndromes32 and psoriasis33. Therefore, we infer that the up-regulated CXCL16 may function with CXCR6 to regulate IVIG nonresponse. C5orf32 is also known as cysteine rich transmembrane module containing 1 (CYSTM1), may be associated with resistance to deleterious substances34 and Huntington’s disease35. The proteins encoded by GK and HK3 are involved in glucose metabolism pathways. Nicotinamide phosphoribosyl transferase, the protein encoded by NAMPT, is associated with oxidative stress response, apoptosis, lipid and glucose metabolism, inflammation, insulin resistance36 and vascular repair37. EMILIN2, mlastin microfibril interface located protein 2, regulates platelet activation, thrombus formation, and clot retraction38 and play important roles in the tumor microenvironment through affecting angiogenesis and lymphangiogenesis39. As for the above transcripts, very little research has been done on KD and they are worthy of further studies to assess the underlying molecular mechanisms of IVIG resistance.
There are several limitations to our study. To confirm the accuracy of the results, more patient samples and multiple methods should be used to study the results. These transcripts are from the whole blood cells and further studies are needed to identify which kind of blood cells playing a key role in the pathological process of IVIG nonresponse.
In conclusion, myeloid cell activation was identified to be associated with IVIG non-responders. The crucial transcripts, IL1R2, GK, HK3, C5orf32, CXCL16, NAMPT and EMILIN2, may affect the clinical response before initial immunoglobulin treatment in acute KD. Moreover, these crucial transcripts may serve as biomarkers and therapeutic targets for non-responders in the future.
Data availability
The datasets analyzed during the current study are available from the corresponding author on reasonable request.
References
McCrindle, B. W. et al. Diagnosis, treatment, and long-term management of Kawasaki disease: a scientific statement for health professionals from the American Heart Association. Circulation 135, e927–e999. https://doi.org/10.1161/CIR.0000000000000484 (2017).
Sleeper, L. A. et al. Evaluation of Kawasaki disease risk-scoring systems for intravenous immunoglobulin resistance. J. Pediatr. 158, 831-835 e833. https://doi.org/10.1016/j.jpeds.2010.10.031 (2011).
Sano, T. et al. Prediction of non-responsiveness to standard high-dose gamma-globulin therapy in patients with acute Kawasaki disease before starting initial treatment. Eur. J. Pediatr. 166, 131–137. https://doi.org/10.1007/s00431-006-0223-z (2007).
Hua, W. et al. A new model to predict intravenous immunoglobin-resistant Kawasaki disease. Oncotarget 8, 80722–80729. https://doi.org/10.18632/oncotarget.21083 (2017).
Kobayashi, T. et al. Prediction of intravenous immunoglobulin unresponsiveness in patients with Kawasaki disease. Circulation 113, 2606–2612. https://doi.org/10.1161/CIRCULATIONAHA.105.592865 (2006).
Tan, X. H. et al. A new model for predicting intravenous immunoglobin-resistant Kawasaki disease in Chongqing: a retrospective study on 5277 patients. Sci. Rep. 9, 1722. https://doi.org/10.1038/s41598-019-39330-y (2019).
Song, R., Yao, W. & Li, X. Efficacy of Four Scoring Systems in Predicting Intravenous Immunoglobulin Resistance in Children with Kawasaki Disease in a Children’s Hospital in Beijing, North China. J. Pediatr. 184, 120–124. https://doi.org/10.1016/j.jpeds.2016.12.018 (2017).
Fury, W. et al. Transcript abundance patterns in Kawasaki disease patients with intravenous immunoglobulin resistance. Hum. Immunol. 71, 865–873. https://doi.org/10.1016/j.humimm.2010.06.008 (2010).
Ikeda, K. et al. Transcriptional analysis of intravenous immunoglobulin resistance in Kawasaki disease using an induced pluripotent stem cell disease model. Circ. J. 81, 110–118. https://doi.org/10.1253/circj.CJ-16-0541 (2016).
Langfelder, P. & Horvath, S. WGCNA: an R package for weighted correlation network analysis. BMC Bioinform. 9, 559. https://doi.org/10.1186/1471-2105-9-559 (2008).
Jardim-Perassi, B. V. et al. RNA-Seq transcriptome analysis shows anti-tumor actions of melatonin in a breast cancer xenograft model. Sci. Rep. 9, 966. https://doi.org/10.1038/s41598-018-37413-w (2019).
Yang, H. & Li, H. CD36 identified by weighted gene co-expression network analysis as a hub candidate gene in lupus nephritis. PeerJ 7, e7722. https://doi.org/10.7717/peerj.7722 (2019).
Morrow, J. D. et al. Identifying a gene expression signature of frequent COPD exacerbations in peripheral blood using network methods. BMC Med. Genomics 8, 1. https://doi.org/10.1186/s12920-014-0072-y (2015).
Ko, T. M. et al. Genome-wide transcriptome analysis to further understand neutrophil activation and lncRNA transcript profiles in Kawasaki disease. Sci. Rep. 9, 328. https://doi.org/10.1038/s41598-018-36520-y (2019).
Khor, C. C. et al. Genome-wide association study identifies FCGR2A as a susceptibility locus for Kawasaki disease. Nat. Genet. 43, 1241–1246. https://doi.org/10.1038/ng.981 (2011).
Hoang, L. T. et al. Global gene expression profiling identifies new therapeutic targets in acute Kawasaki disease. Genome Med. 6, 541. https://doi.org/10.1186/s13073-014-0102-6 (2014).
Zhang, B. & Horvath, S. A general framework for weighted gene co-expression network analysis. Stat. Appl. Genet. Mol. Biol. https://doi.org/10.2202/1544-6115.1128 (2005).
Onouchi, Y. et al. ITPKC and CASP3 polymorphisms and risks for IVIG unresponsiveness and coronary artery lesion formation in Kawasaki disease. Pharmacogenomics J.. 13, 52–59. https://doi.org/10.1038/tpj.2011.45 (2013).
Kim, J. J. et al. Identification of SAMD9L as a susceptibility locus for intravenous immunoglobulin resistance in Kawasaki disease by genome-wide association analysis. Pharmacogenomics J. https://doi.org/10.1038/s41397-019-0085-1 (2019).
Zhang, X., Xin, G. & Sun, D. Serum exosomal miR-328, miR-575, miR-134 and miR-671-5p as potential biomarkers for the diagnosis of Kawasaki disease and the prediction of therapeutic outcomes of intravenous immunoglobulin therapy. Exp. Ther. Med. 16, 2420–2432. https://doi.org/10.3892/etm.2018.6458 (2018).
Luo, Y. et al. Up-regulation of miR-27a promotes monocyte-mediated inflammatory responses in Kawasaki disease by inhibiting function of B10 cells. J. Leukoc. Biol. https://doi.org/10.1002/JLB.5A0919-075RR (2019).
Pietraforte, D. et al. Platelets in Kawasaki patients: two different populations with different mitochondrial functions. Int. J. Cardiol. 172, 526–528. https://doi.org/10.1016/j.ijcard.2014.01.022 (2014).
Wu, G. et al. Neutrophil-to-lymphocyte ratio as a biomarker for predicting the intravenous immunoglobulin-resistant Kawasaki disease. Medicine (Baltimore) 99, e18535. https://doi.org/10.1097/MD.0000000000018535 (2020).
Pan, Y. & Fan, Q. Identification of potential core genes in immunoglobulin-resistant Kawasaki disease using bioinformatics analysis. Crit. Rev. Eukaryot. Gene Expr. 30, 85–91. https://doi.org/10.1615/CritRevEukaryotGeneExpr.2020028702 (2020).
Popper, S. J. et al. Gene-expression patterns reveal underlying biological processes in Kawasaki disease. Genome Biol. 8, R261. https://doi.org/10.1186/gb-2007-8-12-r261 (2007).
Kolaczkowska, E. & Kubes, P. Neutrophil recruitment and function in health and inflammation. Nat. Rev. Immunol. 13, 159–175. https://doi.org/10.1038/nri3399 (2013).
Molgora, M., Supino, D., Mantovani, A. & Garlanda, C. Tuning inflammation and immunity by the negative regulators IL-1R2 and IL-1R8. Immunol. Rev. 281, 233–247. https://doi.org/10.1111/imr.12609 (2018).
Giai, C. et al. Staphylococcusaureus induces shedding of IL-1RII in monocytes and neutrophils. J. Innate Immun. 8, 284–298. https://doi.org/10.1159/000443663 (2016).
Wilbanks, A. et al. Expression cloning of the STRL33/BONZO/TYMSTR ligand reveals elements of CC, CXC, and CX3C chemokines. J. Immunol. 166, 5145–5154. https://doi.org/10.4049/jimmunol.166.8.5145 (2001).
Matloubian, M., David, A., Engel, S., Ryan, J. E. & Cyster, J. G. A transmembrane CXC chemokine is a ligand for HIV-coreceptor Bonzo. Nat. Immunol. 1, 298–304. https://doi.org/10.1038/79738 (2000).
Hofnagel, O., Luechtenborg, B., Plenz, G. & Robenek, H. Expression of the novel scavenger receptor SR-PSOX in cultured aortic smooth muscle cells and umbilical endothelial cells. Arterioscler. Thromb. Vasc. Biol. 22, 710–711. https://doi.org/10.1161/01.atv.0000012402.85056.45 (2002).
Andersen, T. et al. C-X-C ligand 16 is an independent predictor of cardiovascular death and morbidity in acute coronary syndromes. Arterioscler. Thromb. Vasc. Biol. 39, 2402–2410. https://doi.org/10.1161/ATVBAHA.119.312633 (2019).
Steffen, S. et al. Toll-like receptor-mediated upregulation of CXCL16 in psoriasis orchestrates neutrophil activation. J. Investig. Dermatol. 138, 344–354. https://doi.org/10.1016/j.jid.2017.08.041 (2018).
Venancio, T. M. & Aravind, L. CYSTM, a novel cysteine-rich transmembrane module with a role in stress tolerance across eukaryotes. Bioinformatics 26, 149–152. https://doi.org/10.1093/bioinformatics/btp647 (2010).
Mastrokolias, A. et al. Huntington’s disease biomarker progression profile identified by transcriptome sequencing in peripheral blood. Eur. J. Hum. Genet. 23, 1349–1356. https://doi.org/10.1038/ejhg.2014.281 (2015).
Garten, A. et al. Physiological and pathophysiological roles of NAMPT and NAD metabolism. Nat. Rev. Endocrinol. 11, 535–546. https://doi.org/10.1038/nrendo.2015.117 (2015).
Wang, P., Li, W. L., Liu, J. M. & Miao, C. Y. NAMPT and NAMPT-controlled NAD metabolism in vascular repair. J. Cardiovasc. Pharmacol. 67, 474–481. https://doi.org/10.1097/FJC.0000000000000332 (2016).
Huang, M. et al. EMILIN2 regulates platelet activation, thrombus formation, and clot retraction. PLoS ONE 10, e0115284. https://doi.org/10.1371/journal.pone.0115284 (2015).
Andreuzzi, E. et al. Loss of Multimerin-2 and EMILIN-2 expression in gastric cancer associate with altered angiogenesis. Int. J. Mol. Sci. https://doi.org/10.3390/ijms19123983 (2018).
Author information
Authors and Affiliations
Contributions
Z.G. and J.L. conducted all the experiments, analyzed data and wrote the manuscript; F.G. conceived the work; Z.G. and J.L. designed experiments; J.H., Y.W., Y.T., F.Z., Y.W., S.F., W.W., C.X. and Y.Z. helped to analyze the data and to consolidate the results. All authors edited and approved the final manuscript.
Corresponding author
Ethics declarations
Competing interests
The authors declare no competing interests.
Additional information
Publisher's note
Springer Nature remains neutral with regard to jurisdictional claims in published maps and institutional affiliations.
Supplementary information
Rights and permissions
Open Access This article is licensed under a Creative Commons Attribution 4.0 International License, which permits use, sharing, adaptation, distribution and reproduction in any medium or format, as long as you give appropriate credit to the original author(s) and the source, provide a link to the Creative Commons licence, and indicate if changes were made. The images or other third party material in this article are included in the article's Creative Commons licence, unless indicated otherwise in a credit line to the material. If material is not included in the article's Creative Commons licence and your intended use is not permitted by statutory regulation or exceeds the permitted use, you will need to obtain permission directly from the copyright holder. To view a copy of this licence, visit http://creativecommons.org/licenses/by/4.0/.
About this article
Cite this article
Geng, Z., Liu, J., Hu, J. et al. Crucial transcripts predict response to initial immunoglobulin treatment in acute Kawasaki disease. Sci Rep 10, 17860 (2020). https://doi.org/10.1038/s41598-020-75039-z
Received:
Accepted:
Published:
Version of record:
DOI: https://doi.org/10.1038/s41598-020-75039-z








