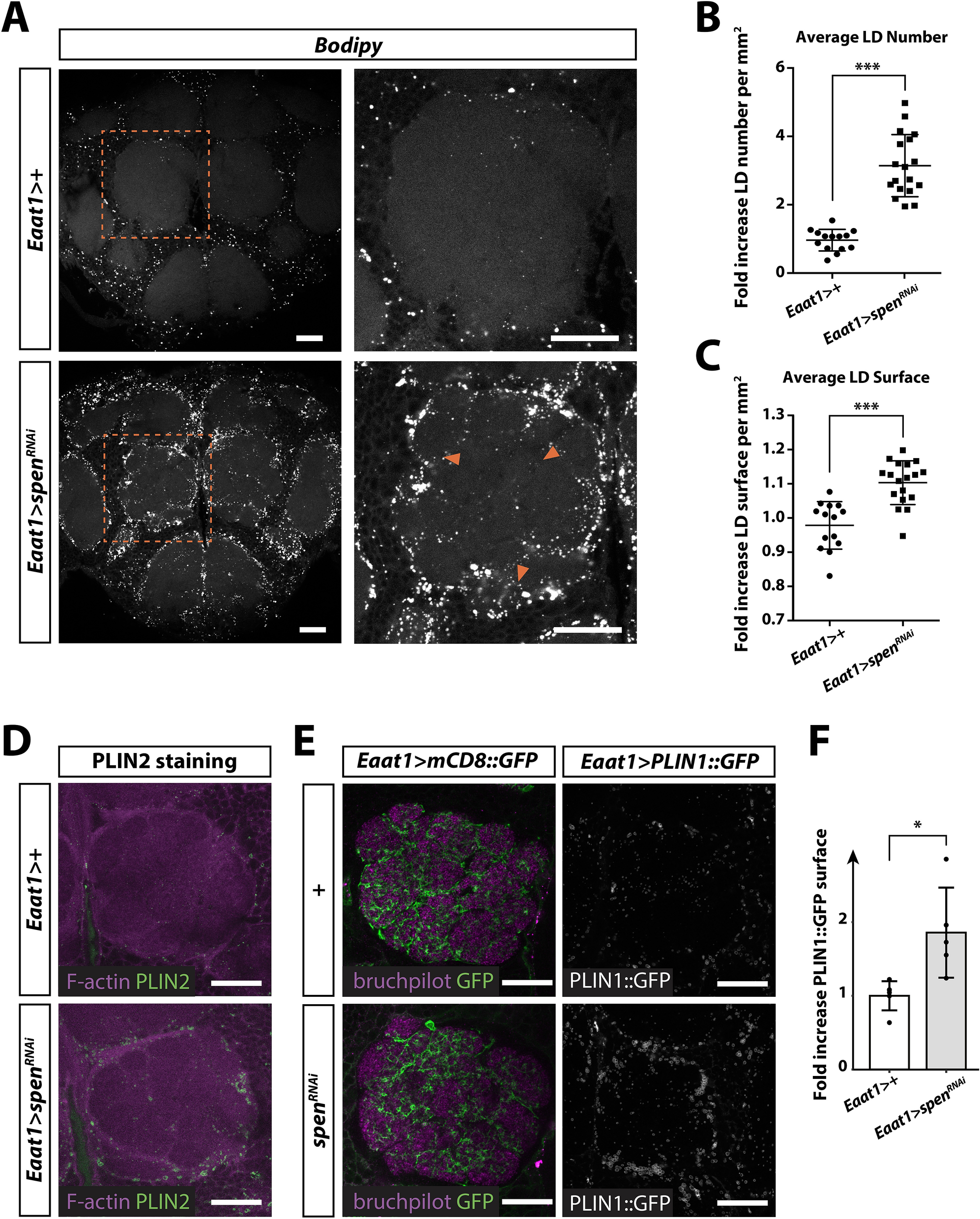
Figure 3

Spen regulates lipid droplet number, size, and localization in Drosophila glial cells. (A) Fluorescence micrographs showing lipid droplets (LDs; white dots, BODIPY 493/503) in whole-mount brains of control flies Eaat1 > + (Eaat1-GAL4/ + ) or flies expressing spenRNAi in glial cells Eaat1 > spenRNAi (Eaat1-GAL4/UAS-spenRNAi). Right panels show magnifications of the boxes outlined in the left panels. Orange arrowheads indicate LDs accumulated in the neuropil area of the antennal lobe in spenRNAi flies. Scale bar, 25 µm. (B,C) Quantification of LD number (B) and LD surface (C) in Eaat1 > spenRNAi flies relative to the control flies Eaat1 > + (Eaat1-GAL4/ +). N = 14–18 brains per genotype from 3 independent experiments. Circles represent individual data points. LDs were quantified using an automated ImageJ plugin (see “Materials and methods” section). P < 0.0001 by unpaired Student’s t test. (D) Fluorescence micrographs showing PLIN2 antibody staining (green) in whole-mount brains from control flies Eaat1 > + (Eaat1-GAL4/ +) and spenRNAi flies (Eaat1-GAL4/UAS-spenRNAi). Brains were counterstained with phalloidin-rhodamine to detect F-actin (magenta). (E) Fluorescence micrographs of the antennal lobe of: (left panel) flies expressing the membrane reporter mCD8::GFP alone or in conjunction with spenRNAi under the control of the Eaat1-GAL4 driver to label astrocyte-like glial processes infiltrating the antennal lobe, and (right panel) flies expressing the lipid droplet reporter UAS-PLIN1::GFP (PLIN1::GFP) alone or in conjunction with spenRNAi under the control of Eaat1-GAL4. Scale bar, 25 µm. (F) Quantification of PLIN1::GFP-positive staining in Eaat1 > spenRNAi flies relative to control flies Eaat1 > + (Eaat1-GAL4/ +) flies. N = 5 brains per genotype. Circles represent individual data points. *P < 0.05 by unpaired Student’s t test.