Abstract
Glial cells are early sensors of neuronal injury and can store lipids in lipid droplets under oxidative stress conditions. Here, we investigated the functions of the RNA-binding protein, SPEN/SHARP, in the context of Parkinson’s disease (PD). Using a data-mining approach, we found that SPEN/SHARP is one of many astrocyte-expressed genes that are significantly differentially expressed in the substantia nigra of PD patients compared with control subjects. Interestingly, the differentially expressed genes are enriched in lipid metabolism-associated genes. In a Drosophila model of PD, we observed that flies carrying a loss-of-function allele of the ortholog split-ends (spen) or with glial cell-specific, but not neuronal-specific, spen knockdown were more sensitive to paraquat intoxication, indicating a protective role for Spen in glial cells. We also found that Spen is a positive regulator of Notch signaling in adult Drosophila glial cells. Moreover, Spen was required to limit abnormal accumulation of lipid droplets in glial cells in a manner independent of its regulation of Notch signaling. Taken together, our results demonstrate that Spen regulates lipid metabolism and storage in glial cells and contributes to glial cell-mediated neuroprotection.
Similar content being viewed by others
Introduction
Parkinson’s disease (PD) is a neurodegenerative disorder characterized by the selective loss of dopaminergic neurons in the substantia nigra pars compacta (SN). Although the etiology of PD remains unclear, environmental factors combined with a permissive genetic background are thought to contribute. Epidemiologic studies have shown that chronic exposure to pesticides is one environmental factor involved in the development of PD1. Several models of PD have been developed in Drosophila, among which the paraquat-induced model reproduces several important pathophysiological features of the disease, thereby enabling causal links between chronic pesticide intoxication and PD to be investigated in detail. In particular, oxidative stress and reactive oxygen species (ROS) production in the brain of paraquat-intoxicated flies has been shown to induce the degeneration of dopaminergic neurons, leading to severe motor disability and premature death2,3,4.
In many species including Drosophila and humans, non-neuronal glial cells are early sensors of central nervous system injury5. Glial cells such as microglia and astrocytes respond to neuronal damage by changing their morphology and proliferation and activating specific transcriptomic programs. We and others recently demonstrated that intracytoplasmic accumulation of lipid droplets (LDs) is a hallmark of the glial cell response to stress6,7,8,9,10. Recent work has shown that the regulation of lipid metabolism and formation of LDs requires the RNA-binding protein Split-ends (spen), the Drosophila ortholog of SPEN/SHARP, in Drosophila adipose tissue11,12. Spen also regulates midline glia specification and survival of glial cells in the Drosophila embryo13 and pupal retina14, respectively. However, the role of Spen in the regulation of lipid metabolism in glial cells is unknown. Spen proteins contain two conserved functional domains: an RNA Recognition Motif (RMM) and a Spen Paralog and Ortholog C-terminal (SPOC) domain13,15,16,17, which mediate its biological effects through transcription, RNA silencing, RNA splicing, and direct interactions with chromatin18,19,20,21,22,23.
SPEN/SHARP can act as both a negative and positive regulator of the Notch signaling pathway, which plays a major role in cell fate specification in many species24,25,26,27. A recent study showed that SPEN acts as co-repressor of the transcription of genes responsive to Notch signaling25 by binding to the recombinant binding protein J-kappa (RBP-Jκ) during Drosophila eye development26. Conversely, SPEN can act as a positive regulator of Notch signaling by recruiting the lysine methyl transferase 2D (KMT2D) co-activator complex to Notch target genes27. Spen has also been shown to promote Notch receptor activation by regulating trafficking of the Notch ligand Delta in intestinal stem cells of adult flies28.
Given that Spen promotes survival in glial cells of the developing Drosophila, we hypothesized that Spen expression in glial cells could confer neuroprotection in a model of PD. In the present study, we investigated the role of Spen as a potential regulator of lipid metabolism and Notch signaling in adult Drosophila glial cells, and determined the possible involvement of spen in the paraquat intoxication model of PD.
Results
SPEN, the human ortholog of Drosophila spen, is upregulated in the substantia nigra pars compacta of PD patients
SPEN has been reported to be expressed by human astrocytes29, but whether its expression is differentially regulated in the brains of patients with PD is unknown. To address this, we exploited the findings of a recent meta-analysis of microarray datasets obtained from the SN of PD patients compared with control subjects30. From the list of differentially expressed genes (data Supplement 1), we performed a tissue enrichment analysis using the TargetMine webtool31. This analysis identified 197 genes that were both upregulated in the SN of PD patients and expressed in astrocytes; one which was SPEN. SPEN is known to be expressed by both astrocytes and neurons in the normal human brain29 (data Supplement 2); however, it is not clear whether the upregulation of SPEN in the brains of PD patients occurs in glia or neurons. We also identified 469 genes that were both downregulated in the SN of PD patients compared with control subjects and expressed in astrocytes (data Supplement 2). Interestingly, we detected significant enrichment of lipid metabolism-associated genes, as determined using the BioPlanet pathway enrichment tool32, in the gene set downregulated, but not upregulated, in the SN of PD patients (data Supplement S3, S4, Table 1). Taken together, these analyses indicate that SPEN expression is upregulated in astrocytes and/or neurons of PD patients compared with normal subjects, which prompted us to investigate its function in the Drosophila paraquat model of PD.
Glia-specific overexpression of spen protects Drosophila from paraquat-induced neurotoxicity
We first investigated whether spen mRNA levels in the brain of adult Drosophila were altered under conditions of paraquat-induced toxicity. RT-qPCR revealed a significant upregulation of spen expression in the brains of paraquat-treated flies compared with control flies (Fig. 1A). To obtain insights on the potential function of Spen upregulation, we examined the survival of flies heterozygous for spen loss-of-function mutations17 (spenk07612/+ and spen03350/+) after paraquat intoxication. Both of the spen heterozygous mutant lines exhibited a higher sensitivity to paraquat compared with control flies (Fig. 1B, Supplemental Fig. S1), suggesting that Spen protects against paraquat-induced neurotoxicity. As previously reported33, spen expression, as revealed by P-lacW inserts, was detectable in both neurons and glial cells of Drosophila adult brain (Supplemental Fig. S2). To determine whether the neuroprotective function of spen results from its expression in glial or neuronal cells, we generated flies in which spen was selectively knocked down in either cell type using a pan-glial (repo) or pan-neuronal (elav) driver. We found that downregulation of spen in glial cells, but not neuronal cells, increased the sensitivity of male flies to paraquat (Fig. 1C, Supplemental Fig. S3). Knockdown of spen in adult glia using an alternative genetic method, the temperature-sensitive TARGET system45, had the same effect of increasing Drosophila sensitivity to paraquat (Fig. 1D). Conversely, glia-specific overexpression of spen protected against paraquat toxicity (Fig. 1C). Collectively, these results show that Spen expression in glial cells protects Drosophila from paraquat-induced toxicity.
Glia-specific spen expression protects Drosophila against paraquat-induced lethality. (A) RT-qPCR analysis of spen mRNA expression in the heads of 3-day-old male Drosophila at the indicated times after feeding with a standard sucrose solution lacking (no treatment) or containing 10 mM paraquat for the indicated times (4 independent experiments). Results are expressed relative to the no-treatment condition. *P < 0.03 by nonparametric Mann–Whitney test. (B) Survival curves of wild-type (w1118) and spen loss-of-function heterozygous mutant (spenk07612/ +) adult male flies fed with 10 mM paraquat. The curves represent one experiment with N = 16–20 flies per genotype, representative of three independent experiments. P < 0.0001 by the log-rank Mantel–Cox test. (C) Survival curves of adult male control flies (repo-GAL4/ +) or flies with glial cell-specific spen knockdown (UAS-spenRNAi/ +;repo-GAL4/ +) or spen overexpression (UAS-spen/ +;repo-GAL4/ +) fed with 10 mM paraquat. The curves represent one experiment with N = 20 flies per genotype, representative of three independent experiments. (a) P < 0.0001 for control vs repo > spenRNAi, (b) P < 0.0017 for control vs repo > spen by the log-rank Mantel–Cox test. (D) Survival curves of adult male flies with expression of LacZ (control) or spenRNAi restricted to adult glial cells using the TARGET system45. Flies were fed 10 mM paraquat for the indicated times. The curves represent one experiment with N = 16–20 flies per genotype, representative of three independent experiments. P < 0.02 by the log-rank Mantel–Cox test.
Spen regulates the Notch signaling pathway in adult Drosophila glial cells
Because Spen/SPEN has been shown to positively or negatively regulate Notch signaling pathway, depending on the molecular context and cell type25,27,28, we next determined how Spen regulates Notch pathway in adult glial cells. To this end, we knocked down spen expression using an Eaat1 (excitatory amino acid transporter 1) driver, which is mainly expressed in astrocyte-like glial cells34,35, and monitored Notch pathway activation using a reporter transgene, Notch Responsive Element (NRE)-GFP. This transgene carries a minimal promoter containing Su(H)-DNA binding sites upstream of the EGFP coding sequence36 (Fig. 2A). As previously reported, basal expression of NRE-GFP, reflecting basal activity of the Notch pathway, was observed in glial cells of control flies (Eaat1 > +), particularly in the antennal lobe37 (Fig. 2B,C, Supplemental Fig. S4) and the dorsal part of the central brain. Interestingly, however, basal activity of Notch signaling was strongly diminished in flies with glia-specific expression of spenRNAi (Fig. 2C,D). These data indicate that Spen is required for basal Notch activity in glial cells in the adult Drosophila brain. To extend these observations, we performed an epistasis experiment between the Notch intracellular domain (Notchintra), an activator of the Notch pathway, and spenRNAi in Eaat1+ cells. As expected, Notchintra expression resulted in a strong and uniform induction of NRE-GFP reporter expression; however, spen knockdown significantly reduced the induction of NRE-GFP by Notchintra, indicating that Spen is necessary to maintain Su(H)-dependent Notch signaling in adult glia (Fig. 2D,E). The induction of NRE-GFP was not associated with a change in glial cell survival rate, as assessed by quantification of Repo-positive cells in control and spen knockdown flies (Fig. 2F). Collectively, these results show that Spen acts as a positive regulator of Notch signaling in adult Drosophila glial cells (Fig. 2G).
Spen regulates Notch signaling in Drosophila adult glial cells. (A) Schematic of the Notch reporter construct NRE-GFP used to monitor Notch activity in Drosophila brain. The EGFP coding sequence (green) is under the control of a promoter containing multiple Su(H) binding sites (dark gray). (B) Simplified schematic of Drosophila adult brain, showing mushroom bodies (MB) and antennal lobes (AL), which are known to have high Notch activity (green). OL, optic lobes. (C) Immunofluorescence confocal micrographs of whole-mount brains from control flies (Eaat1 glial driver alone: Eaat1-GAL4/ +;NRE-GFP/ +) or flies with glia-specific spenRNAi (Eaat1-GAL4/UAS-spenRNAi;NRE-GFP/ +). Flies also harbored the nuclear marker mCherry-NLS expressed under the control of the Eaat1 driver (magenta). GFP fluorescence was detected in MB and AL lobes in close proximity with Eaat1 + glial cells. The NRE-GFP signal is reduced in Eaat1 > spenRNAi (Eaat1-GAL4/UAS-spenRNAi; NRE-GFP/ +) flies compared with controls. Scale bar, 50 μm. (D) Quantification of NRE-GFP fluorescence in flies with driver alone Eaat1 > + (Eaat1-GAL4/ +;NRE-GFP/ +), UAS-spenRNAi alone (UAS-spenRNAi/ +;NRE-GFP/ +), or spenRNAi Eaat1 > spenRNAi (Eaat1-GAL4/UAS-spenRNAi; NRE-GFP/ +). N = 18 flies per genotype from 3 independent experiments. (E) NRE-GFP fluorescence was quantified in Eaat1 > + (Eaat1-GAL4/ +;NRE-GFP/ +), UAS-spenRNAi (UAS-spenRNAi, UAS-Notchintra;NRE-GFP/), or Notch intracellular domain-overexpressing (Eaat1-GAL4/UAS-Notchintra; NRE-GFP/ +) flies alone or together with spenRNAi (Eaat1-GAL4/ UAS-spenRNAi, UAS-Notchintra;NRE-GFP/ +). N = 18 flies per genotype from 3 independent experiments. P < 0.001 by the nonparametric Kruskal–Wallis test. (F) Density of Repo-positive glial cells in control (Eaat1-GAL4/ +) or spenRNAi flies (Eaat1-GAL4/UAS-spenRNAi). Boxes show the median and upper, and lower quartiles, and the whiskers represent 1.5 times the interquartile range. Repo-positive glial cells were quantified over 12 confocal slices across one 12 µm-thick brain section from each of Drosophila brains. Circles represent individual data points. (G) Simplified proposed scheme showing the Notch activator complex in adult glial cells, which includes the Notch intracellular domain (NICD), Suppressor of hairless (Su(H)), mastermind (Mam), and Spen. The Notch repressor complex includes Su(H), Hairless, and dCtBP (Drosophila C-terminal Binding Protein). Adapted from38.
Spen regulates the number, size, and localization of lipid droplets in glial cells
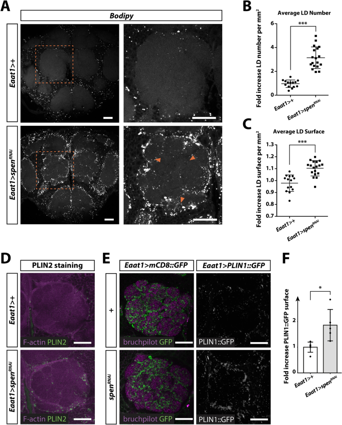
Drosophila glial cells have been shown to accumulate LDs under conditions of oxidative stress6,7, and Spen is known to control lipid metabolism in the fat body of Drosophila larvae11. We thus investigated whether Spen expression affects LD expansion and/or accumulation in Drosophila glial cells. To this end, we developed an ImageJ39 macro to quantify fluorescence from BODIPY staining of LDs in serial confocal sections of adult Drosophila brain. Quantification was based on an automated detection of BODIPY-positive particles that were distinguished from non-specific fluorescence by successive iterations. This new method allows not only discrimination of LDs from doublet foci on successive confocal stacks but also evaluation of the density, size, and circularity of LDs (see “Materials and methods” section for details). As visualized in the fluorescence micrographs (Fig. 3A) and quantified in the antennal lobe neuropil (Fig. 3B,C), spen knockdown in glial cells induced a significant increase in LD number and size. A similar accumulation of LDs was seen when spenRNAi was expressed using the pan-glial driver repo-GAL4, but not the pan-neuronal driver elav-GAL4 (Supplemental Fig. S5). The accumulation of LDs induced by glia-specific knockdown of spen was also detected when LDs were visualized by staining of whole-mount brains for PLIN240,41, a peridroplet protein anchored to the phospholipid monolayer surrounding LDs (Fig. 3D). In addition to the immunostaining approach, we expressed the UAS-PLIN1::GFP genetically encoded LD reporter40,41 under the control of the Eaat1-GAL4 driver and confirmed that glia-specific spen knockdown induced accumulation of LDs in the brain of adult flies (Fig. 3E,F). Interestingly, inhibition of the canonical Notch pathway in glia by knockdown of Su(H) did not affect the number or size of LDs (Supplemental Fig. S6). Collectively these results suggest that LD accumulation in flies with spen knockdown occurs specifically in glial cells and is not due to the inhibition of canonical Notch signaling.
Spen regulates lipid droplet number, size, and localization in Drosophila glial cells. (A) Fluorescence micrographs showing lipid droplets (LDs; white dots, BODIPY 493/503) in whole-mount brains of control flies Eaat1 > + (Eaat1-GAL4/ + ) or flies expressing spenRNAi in glial cells Eaat1 > spenRNAi (Eaat1-GAL4/UAS-spenRNAi). Right panels show magnifications of the boxes outlined in the left panels. Orange arrowheads indicate LDs accumulated in the neuropil area of the antennal lobe in spenRNAi flies. Scale bar, 25 µm. (B,C) Quantification of LD number (B) and LD surface (C) in Eaat1 > spenRNAi flies relative to the control flies Eaat1 > + (Eaat1-GAL4/ +). N = 14–18 brains per genotype from 3 independent experiments. Circles represent individual data points. LDs were quantified using an automated ImageJ plugin (see “Materials and methods” section). P < 0.0001 by unpaired Student’s t test. (D) Fluorescence micrographs showing PLIN2 antibody staining (green) in whole-mount brains from control flies Eaat1 > + (Eaat1-GAL4/ +) and spenRNAi flies (Eaat1-GAL4/UAS-spenRNAi). Brains were counterstained with phalloidin-rhodamine to detect F-actin (magenta). (E) Fluorescence micrographs of the antennal lobe of: (left panel) flies expressing the membrane reporter mCD8::GFP alone or in conjunction with spenRNAi under the control of the Eaat1-GAL4 driver to label astrocyte-like glial processes infiltrating the antennal lobe, and (right panel) flies expressing the lipid droplet reporter UAS-PLIN1::GFP (PLIN1::GFP) alone or in conjunction with spenRNAi under the control of Eaat1-GAL4. Scale bar, 25 µm. (F) Quantification of PLIN1::GFP-positive staining in Eaat1 > spenRNAi flies relative to control flies Eaat1 > + (Eaat1-GAL4/ +) flies. N = 5 brains per genotype. Circles represent individual data points. *P < 0.05 by unpaired Student’s t test.
Discussion
Several studies have reported that dysregulation of lipids, including LDs, is a component of the glial cell response to stress during neurodegeneration6,8,9,10, including that associated with PD42. Here, we identified SPEN/SHARP as an astrocyte-expressed gene that is significantly overexpressed in the SN of PD patients compared with control subjects. In Drosophila, spen expression in glial cells mediates the resistance of Drosophila to paraquat treatment. We also show that Spen is a positive regulator of Notch signalling in adult glial cells. Finally, we found that glia-specific expression of spen regulates LD accumulation in glial cells, in a manner independent of its regulation of Notch signaling. Collectively, our results suggest that the regulation of lipid metabolism by Spen contribute to the glia stress response.
SPEN was one of many astrocyte-expressed genes found to be significantly differentially expressed in the brains of PD patients compared with control subjects. Interestingly, the differentially expressed genes were enriched in genes involved in lipid metabolism, which was of particular interest given the previously reported role of Spen as a regulator of lipid storage in adipocyte-like cells in Drosophila. Indeed, Spen was identified in two independent screens as a modulator of fat content in Drosophila larvae and adults43,44. A more recent study showed that spen manipulation in adipocyte-like cells correlated with alterations in the expression of key metabolic enzymes, supporting a role for Spen in energy catabolism11. In the present study, we found that glia-specific silencing of spen also affected lipid metabolism, as reflected by an increase in the number and size of LDs in Drosophila glial cells. While the mechanism underlying this effect is unclear, it is possible that spen downregulation may lead to a decrease in LD degradation or an increase in expression of triacylglycerol biosynthesis genes. Further investigations will be required to determine if Spen acts as a positive or negative regulator of lipid metabolism in different physiological and pathological contexts.
Spen has been shown to function as a negative regulator of Notch signaling at the morphogenetic furrow during eye development in Drosophila26. Here, we showed that Spen positively regulates Notch signaling in adult Drosophila glial cells. Spen-dependent activation of the Notch pathway has also been observed in intestinal stem cells of adult flies28, substantiating the role of Spen as a positive regulator of Notch in adult tissues. Thus, Spen appears to differentially regulate Notch signaling in cell type-, context-, and developmental stage-specific manners. The ability of Spen to differentially affect Notch signaling may be mediated via recruitment of intermediate positive or negative regulatory factors, resulting in activation or repression of Notch responsive-genes expression, respectively.
Our results show that the accumulation of LDs induced by spen knockdown is independent of Notch/Su(H) signaling, as reflected by the lack of effect of glia-specific Su(H) knockdown on LD size or number. Rather, Spen may directly affect mRNA stability or splicing of lipid metabolism genes to promote gene expression independently of Notch11. Finally, it is possible that the LD accumulation may be due to increased oxidative stress in spen-mutant flies, as previously observed in flies with defective mitochondrial respiration or after exposure to hypoxia6,7,9. Our results showing that spen-mutant flies exhibited increased sensitivity to paraquat toxicity are consistent with a mechanism involving oxidative stress.
Our findings are also in accord with a role for glia-expressed Spen in lipid metabolism in the context of PD pathophysiology. Using a data-mining approach, we found that genes differentially expressed in the SN of PD patients are not only enriched in astrocyte-expressed genes (e.g., SPEN/SHARP) but also include a significant number of genes annotated with the Gene Ontology terms “phospholipid metabolism”, “lipid and lipoprotein metabolism”, and “sphingolipid metabolism”. These results point to a potential pathological role for lipid metabolism in PD, which is in accordance with a meta-analysis of genome-wide association studies of PD46. Among the lipid-related genes identified here to be differentially expressed in the SN of PD patients are several that could contribute to the regulation of LD formation and/or fate. For example, AGPAT4 (1-acylglycerol-3-phosphate O-acyltransferase 4) is involved in the synthesis of precursors of TAGs, the major lipid component of LDs. Similarly, SCD5 (stearoyl-CoA desaturase 5), a recently identified new target for PD treatment47, catalyzes free fatty acid desaturation and plays an important role in the early steps of LD formation. Finally, Arf79F and schlank, the Drosophila orthologs of two lipid-related genes found to be downregulated in the SN of PD patients, have been shown to control the homeostasis of LDs in Drosophila48,49.
Taken together, our data support a central role for spen expressed in glial cells in the control of lipid metabolism and resistance to paraquat-induced toxicity in Drosophila. Further studies on the function of Spen will contribute to our understanding of the involvement of lipid dyshomeostasis in neurodegeneration.
Materials and methods
Fly strains
Flies were maintained on standard yeast medium at 25 °C unless otherwise noted. Flies bearing the following mutations and transgenes were obtained from the Bloomington Drosophila Stock Center (Indiana University, IN, USA): w1118, repo-GAL4 (BL7415), UAS-mCherry-NLS (BL38424), tubulin-GAL80ts (BL7019), UAS-mCD8::GFP (BL32186), NRE-EGFP1 (referred to as NRE-GFP, BL30728), UAS-Notchintra (BL52008), an Eaat1-GAL434 (BL8849), elav-GAL4 (BL458). spenk07612 and spen03350 P element insertions (Drosophila Genomics Resource Center [DGRC] #102574 and BL11295) were previously characterized as homozygous lethal spen loss-of-function mutations17 and were used here as heterozygotes. UAS-PLIN1::GFP40 was obtained from RP Kuhnlein (University of Graz, Austria). The EP line spen-GS2279 (Kyoto DGRC Stock Center) was used to overexpress spen, and is referred to as UAS-spen. The UAS-spenRNAi line was a gift from KM Cadigan50 and was previously characterized in studies of Drosophila retina development14. spen mutants and transgenic flies were outcrossed to a w1118 control stock. We used the temperature-sensitive TARGET system45 to restrict spen RNAi expression to adult glial cells. Briefly, flies carrying repo-GAL4, tubulin-GAL80ts, and UAS-spenRNAi were raised at 18 °C to inhibit GAL4 activity and switched to 29 °C as adults to induce expression of spenRNAi.
RT-qPCR
Total RNA was isolated from 25 to 35 Drosophila heads using RNeasy mini kits (Qiagen) and reverse transcribed with oligo(dT)15 primers and the ImProm-II Reverse Transcription System (Promega) according to manufacturers’ instructions. Quantitative PCR reactions were carried out on a StepOnePlus system (Applied Biosystems) using FastStart Universal SYBR Green Master (Roche Applied Science). Efficiency (E) of the primer sets was assessed using serial dilutions of cDNA preparations. Standard curves were generated to quantify mRNA abundance and PCR cycle numbers (Ct) for calculation of the relative mRNA expression level (Qr = E − Ct)51. Values were normalized to Rp49 mRNA levels. Primers for qPCR were: spen forward 5′-TTCGTTGTGGGATAGCAGCA-3′ and reverse 5′-CGTTCGAAGCTGTTTGTCG-3′ and Rp49 forward 5′-ATCGTGAAGAAGCGCACCAAG-3′ and reverse 5′-ACCAGGAACTTCTTGAATCCG-3′.
Immunostaining
Drosophila heads were removed and placed in a drop of fresh Hemolymph-Like 3 dissection buffer52 (HL3) supplemented with d-glucose (120 mM). The proboscis was removed and the cuticle was opened to access the brain, and the brains were dissected and fixed overnight at 4 °C in 1% paraformaldehyde (PFA) diluted in HL3 medium. Fixed brains were washed 3 times for 10 min each in phosphate-buffered saline (PBS) containing 0.5% Triton X-100 and 5 mg/ml bovine serum albumin, and then incubated for 1 h in the same buffer containing 4% normal goat serum to prevent non-specific antibody binding (blocking solution). The brains were then incubated overnight at 4 °C with the following primary antibodies diluted in blocking solution: mouse anti-Repo (1:400, Developmental Studies Hybridoma Bank, 8D12), rabbit anti-GFP (1:400, Invitrogen, A6455), and rabbit anti-PLIN2 (1:1000, a gift from RP Kuhnlein40). The samples were washed 3 times with PBS-T and incubated overnight at 4 °C with anti-mouse Alexa Fluor 647 (1:400, Invitrogen, A31571) or anti-rabbit Alexa Fluor 488 (1:400, Invitrogen A11008) secondary antibodies diluted in blocking solution. Samples were washed 3 times and then mounted in Vectashield mounting medium (AbCys) on a bridge slide to prevent tissue flattening. Samples were stored at − 20 °C until visualized.
For experiments with the NRE-GFP-expressing Drosophila line, the heads were removed and placed in a drop of fresh PBS. The brains were dissected and fixed in 4% PFA/PBS for 20 min at room temperature. The brains were then washed in PBS and mounted directly in Vectashield medium (AbCys). As controls for the NRE-GFP experiments, brains from Drosophila not expressing GFP were also processed to evaluate background fluorescence.
Image processing
Images of whole-mount brains were acquired at the LYMIC-PLATIM Imaging and Microscopy Core Facility of SFR Biosciences (UMS3444, ENS de Lyon, France). For PLIN1::GFP, Repo, and BODIPY fluorescence, images were acquired on a Zeiss LSM800 confocal microscope and analyzed with the ImageJ39 software (see section below). For NRE-GFP fluorescence, images were acquired on a Leica epifluorescence microscope. In each experiment, the mean GFP fluorescence of control brains (Eaat1-GAL4/+) was used to normalize the results. The NRE reporter is a synthetic construct with three copies of SPS sites taken from the E(spl) regulatory region36. SPS (Su(H) paired sites) are binding sites for the Notch activity-dependent transcription factor Su(H).
Automated image analysis
We developed an ImageJ macro (https://gitbio.ens-lyon.fr/dcluet/Lipid_Droplets) to identify fluorescent particles on confocal stacks using Drosophila brains stained with the lipid-binding dye BODIPY 493/503 (Molecular Probes, D-3922) or labeled with the glial cell-specific marker Repo. The program requires ImageJ39 v1.49 g or higher and is based on an iterative detection of the brightest particles followed by removal of “doublets” of the same particle over the stack. Briefly, the program first delineates the brain region of interest and then identifies particles within that region along the stack. The signal is intensified using the Gaussian blur function and the maximum entropy treatment. The “Max-Entropy” threshold method53 is then applied to detect the particles of interest. The detected particles are stored in a transient matrix and removed from the image. The next iteration is able to detect less bright particles. Finally, the program removes all doublets of the same particle along the z-dimension of the stack (keeping the largest candidate as the best) to enable optimal counting of labeled particles. The program can calculate multiple parameters, such as particle density, size, and circularity.
Paraquat-induced PD model
Paraquat medium was prepared fresh shortly before each experiment. Paraquat (Sigma, 36541) was added at 10 or 20 mM to PBS (as indicated in the corresponding figure legends) containing 0.8% low-melting agarose (Sigma, A9414) and 10% sucrose (Sigma, S0389). Three-day-old male flies were fasted for 4 h on 0.8% agarose medium and then transferred to 10 or 20 mM paraquat-containing medium for 5–7 days for survival experiments or the indicated times for RT-qPCR analysis. At least three independent experiments were performed, each with n ≥ 20 flies per condition per experiment.
Lipid droplet staining
Heads were removed from 6-day-old flies and placed in a drop of fresh HL3 dissection buffer supplemented with d-glucose (120 mM). Brains were dissected and fixed overnight at 4 °C in 1% PFA/HL3 medium. Fixed brains were washed 3 times for 10 min each in PBS/01.% Triton X-100 and then incubated overnight at 4 °C with 15 mg/ml BODIPY 493/503 (Molecular Probes, D-3922) diluted in the same buffer. The brains were washed 3 additional times with PBS/0.1% Triton X-100, mounted in Vectashield medium (AbCys) on a bridge slide, and stored at − 20 °C until imaged.
Statistical analysis
Data are presented as the means ± standard deviation from three independent experiments unless noted. Statistical analyses were performed using R (R Core Team) and Prism software (GraphPad, San Diego, CA). The statistical tests applied are given in the figure legends.
References
Tanner, C. M. et al. Rotenone, paraquat, and Parkinson’s disease. Environ. Health Perspect. 119, 866–872 (2011).
Cassar, M. et al. A dopamine receptor contributes to paraquat-induced neurotoxicity in Drosophila. Hum. Mol. Genet. 24, 197–212 (2015).
Filograna, R. et al. Superoxide dismutase (SOD)-mimetic M40403 is protective in cell and fly models of paraquat toxicity: Implications for Parkinson disease. J. Biol. Chem. 291, 9257–9267 (2016).
Robin, M. et al. Drosophila p53 integrates the antagonism between autophagy and apoptosis in response to stress. Autophagy 15, 771–784 (2019).
Yildirim, K., Petri, J., Kottmeier, R. & Klämbt, C. Drosophila glia: Few cell types and many conserved functions: YILDIRIM et al.. Glia 67, 5–26 (2019).
Liu, L. et al. Glial lipid droplets and ROS induced by mitochondrial defects promote neurodegeneration. Cell 160, 177–190 (2015).
Van Den Brink, D. M. et al. Physiological and pathological roles of FATP-mediated lipid droplets in Drosophila and mice retina. PLoS Genet. 14, e1007627 (2018).
Ioannou, M. S. et al. Neuron-astrocyte metabolic coupling protects against activity-induced fatty acid toxicity. Cell 177, 1522-1535.e14 (2019).
Bailey, A. P. et al. Antioxidant role for lipid droplets in a stem cell niche of drosophila. Cell 163, 340–353 (2015).
Marschallinger, J. et al. Lipid-droplet-accumulating microglia represent a dysfunctional and proinflammatory state in the aging brain. Nat. Neurosci. 23, 194–208 (2020).
Hazegh, K. E. et al. An autonomous metabolic role for Spen. PLoS Genet. 13, e1006859 (2017).
Gillette, C. M. et al. Gene–diet interactions: Dietary rescue of metabolic effects in spen-depleted Drosophila melanogaster. Genetics 214, 961–975 (2020).
Chen, F. & Rebay, I. Split ends, a new component of the Drosophila EGF receptor pathway, regulates development of midline glial cells. Curr. Biol. 10, 943-S2 (2000).
Querenet, M., Goubard, V., Chatelain, G., Davoust, N. & Mollereau, B. Spen is required for pigment cell survival during pupal development in Drosophila. Dev. Biol. 402, 208–215 (2015).
Kuang, B., Wu, S. C., Shin, Y., Luo, L. & Kolodziej, P. split ends encodes large nuclear proteins that regulate neuronal cell fate and axon extension in the Drosophila embryo. Dev. Camb. Engl. 127, 1517–1529 (2000).
Rebay, I. et al. A genetic screen for novel components of the Ras/Mitogen-activated protein kinase signaling pathway that interact with the yan gene of Drosophila identifies split ends, a new RNA recognition motif-containing protein. Genetics 154, 695–712 (2000).
Wiellette, E. L. et al. spen encodes an RNP motif protein that interacts with Hox pathways to repress the development of head-like sclerites in the Drosophila trunk. Dev. Camb. Engl. 126, 5373–5385 (1999).
Chu, C. et al. Systematic discovery of Xist RNA binding proteins. Cell 161, 404–416 (2015).
Jin, L. H. et al. Requirement of split ends for epigenetic regulation of notch signal-dependent genes during infection-induced hemocyte differentiation. Mol. Cell. Biol. 29, 1515–1525 (2009).
McHugh, C. A. et al. The Xist lncRNA interacts directly with SHARP to silence transcription through HDAC3. Nature 521, 232–236 (2015).
Moindrot, B. et al. A pooled shRNA screen identifies Rbm15, Spen, and Wtap as factors required for Xist RNA-mediated silencing. Cell Rep. 12, 562–572 (2015).
Monfort, A. et al. Identification of Spen as a crucial factor for Xist function through forward genetic screening in haploid embryonic stem cells. Cell Rep. 12, 554–561 (2015).
Yan, D. & Perrimon, N. Spenito is required for sex determination in Drosophila melanogaster. Proc. Natl. Acad. Sci. 112, 11606–11611 (2015).
Oswald, F. SHARP is a novel component of the Notch/RBP-Jkappa signalling pathway. EMBO J. 21, 5417–5426 (2002).
Yuan, Z. et al. Structural and functional studies of the RBPJ-SHARP complex reveal a conserved corepressor binding site. Cell Rep. 26, 845-854.e6 (2019).
Doroquez, D. B., Orr-Weaver, T. L. & Rebay, I. Split ends antagonizes the Notch and potentiates the EGFR signaling pathways during Drosophila eye development. Mech. Dev. 124, 792–806 (2007).
Oswald, F. et al. A phospho-dependent mechanism involving NCoR and KMT2D controls a permissive chromatin state at Notch target genes. Nucleic Acids Res. 44, 4703–4720 (2016).
Andriatsilavo, M. et al. Spen limits intestinal stem cell self-renewal. PLoS Genet. 14, e1007773 (2018).
Zhang, Y. et al. Purification and characterization of progenitor and mature human astrocytes reveals transcriptional and functional differences with mouse. Neuron 89, 37–53 (2016).
Kelly, J., Moyeed, R., Carroll, C., Albani, D. & Li, X. Gene expression meta-analysis of Parkinson’s disease and its relationship with Alzheimer’s disease. Mol. Brain 12, 16 (2019).
Chen, Y.-A. et al. The TargetMine data warehouse: Enhancement and updates. Front. Genet. 10, 934 (2019).
Huang, R. et al. The NCATS BioPlanet—An integrated platform for exploring the universe of cellular signaling pathways for toxicology, systems biology, and chemical genomics. Front. Pharmacol. 10, 445 (2019).
Davie, K. et al. A single-cell transcriptome atlas of the aging Drosophila brain. Cell 174, 982-998.e20 (2018).
Rival, T. et al. Decreasing glutamate buffering capacity triggers oxidative stress and neuropil degeneration in the Drosophila brain. Curr. Biol. 14, 599–605 (2004).
Freeman, M. R., Delrow, J., Kim, J., Johnson, E. & Doe, C. Q. Unwrapping glial biology: Gcm target genes regulating glial development, diversification, and function. Neuron 38, 567–580 (2003).
Saj, A. et al. A combined ex vivo and in vivo RNAi screen for notch regulators in Drosophila reveals an extensive notch interaction network. Dev. Cell 18, 862–876 (2010).
Seugnet, L. et al. Notch signaling modulates sleep homeostasis and learning after sleep deprivation in Drosophila. Curr. Biol. 21, 835–840 (2011).
Morel, V. et al. Transcriptional repression by suppressor of hairless involves the binding of a hairless-dCtBP complex in Drosophila. Curr. Biol. 11, 789–792 (2001).
Schneider, C. A., Rasband, W. S. & Eliceiri, K. W. NIH image to ImageJ: 25 years of image analysis. Nat. Methods 9, 671–675 (2012).
Beller, M. et al. PERILIPIN-dependent control of lipid droplet structure and fat storage in Drosophila. Cell Metab. 12, 521–532 (2010).
Grönke, S. et al. Control of fat storage by a Drosophila PAT domain protein. Curr. Biol. 13, 603–606 (2003).
Fanning, S., Selkoe, D. & Dettmer, U. Parkinson’s disease: Proteinopathy or lipidopathy?. NPJ Park. Dis. 6, 3 (2020).
Baumbach, J. et al. A Drosophila in vivo screen identifies store-operated calcium entry as a key regulator of adiposity. Cell Metab. 19, 331–343 (2014).
Reis, T., Van Gilst, M. R. & Hariharan, I. K. A buoyancy-based screen of Drosophila Larvae for fat-storage mutants reveals a role for Sir2 in coupling fat storage to nutrient availability. PLoS Genet. 6, e1001206 (2010).
Mcguire, S. Gene expression systems in Drosophila: A synthesis of time and space. Trends Genet. 20, 384–391 (2004).
Klemann, C. J. H. M. et al. Integrated molecular landscape of Parkinson’s disease. Npj Park. Dis. 3, 14 (2017).
Fanning, S. et al. Lipidomic analysis of α-Synuclein neurotoxicity identifies stearoyl CoA desaturase as a target for Parkinson treatment. Mol. Cell 73, 1001-1014.e8 (2019).
Bauer, R. et al. Schlank, a member of the ceramide synthase family controls growth and body fat in Drosophila. EMBO J. 28, 3706–3716 (2009).
Guo, Y. et al. Functional genomic screen reveals genes involved in lipid-droplet formation and utilization. Nature 453, 657–661 (2008).
Chang, J. L., Lin, H. V., Blauwkamp, T. A. & Cadigan, K. M. Spenito and Split ends act redundantly to promote Wingless signaling. Dev. Biol. 314, 100–111 (2008).
Jamilloux, Y. et al. Inflammasome activation restricts Legionella pneumophila replication in primary microglial cells through flagellin detection. Glia 61, 539–549 (2013).
Stewart, B. A., Atwood, H. L., Renger, J. J., Wang, J. & Wu, C. F. Improved stability of Drosophila larval neuromuscular preparations in haemolymph-like physiological solutions. J. Comp. Physiol. A 175, 179–191 (1994).
Sahoo, P. K., Soltani, S. & Wong, A. K. C. A survey of thresholding techniques. Comput. Vis. Graph. Image Process. 41, 233–260 (1988).
Acknowledgements
This work was supported by the French National Research Agency (award ANR-12-BSV1-0019 to BM), SFR Biosciences Projets Développement Technologique (to ND and BM). VG was supported by grants from Fondation Servier, ENS Fond Recherche, and a FRM fellowship. MQ was supported by fellowships from the French Ministry of Research and Education and Association France Parkinson. We thank ARTHRO-TOOLS and PLATIM facilities for fly medium preparation and confocal imaging, respectively.
Author information
Authors and Affiliations
Contributions
V.Gi., V.Go., M.Q., E.D. and N.D. performed the Drosophila experiments. N.D. and B.M. designed the experiments and obtained funding to support this research. L.S. designed and performed the Notch experiments with the help of V.Go. L.P. and S.N. performed the data-mining experiments. D.C. wrote the ImageJ macro code. V.Gi. and N.D. prepared the figures and drawings. N.D. designed the study and wrote the first draft of the manuscript. V.Gi., S.N., L.S. and BM revised the manuscript for critical content.
Corresponding authors
Ethics declarations
Competing interests
The authors declare no competing interests.
Additional information
Publisher's note
Springer Nature remains neutral with regard to jurisdictional claims in published maps and institutional affiliations.
Rights and permissions
Open Access This article is licensed under a Creative Commons Attribution 4.0 International License, which permits use, sharing, adaptation, distribution and reproduction in any medium or format, as long as you give appropriate credit to the original author(s) and the source, provide a link to the Creative Commons licence, and indicate if changes were made. The images or other third party material in this article are included in the article's Creative Commons licence, unless indicated otherwise in a credit line to the material. If material is not included in the article's Creative Commons licence and your intended use is not permitted by statutory regulation or exceeds the permitted use, you will need to obtain permission directly from the copyright holder. To view a copy of this licence, visit http://creativecommons.org/licenses/by/4.0/.
About this article
Cite this article
Girard, V., Goubard, V., Querenet, M. et al. Spen modulates lipid droplet content in adult Drosophila glial cells and protects against paraquat toxicity. Sci Rep 10, 20023 (2020). https://doi.org/10.1038/s41598-020-76891-9
Received:
Accepted:
Published:
Version of record:
DOI: https://doi.org/10.1038/s41598-020-76891-9
This article is cited by
-
Glia fuel neurons with locally synthesized ketone bodies to sustain memory under starvation
Nature Metabolism (2022)





