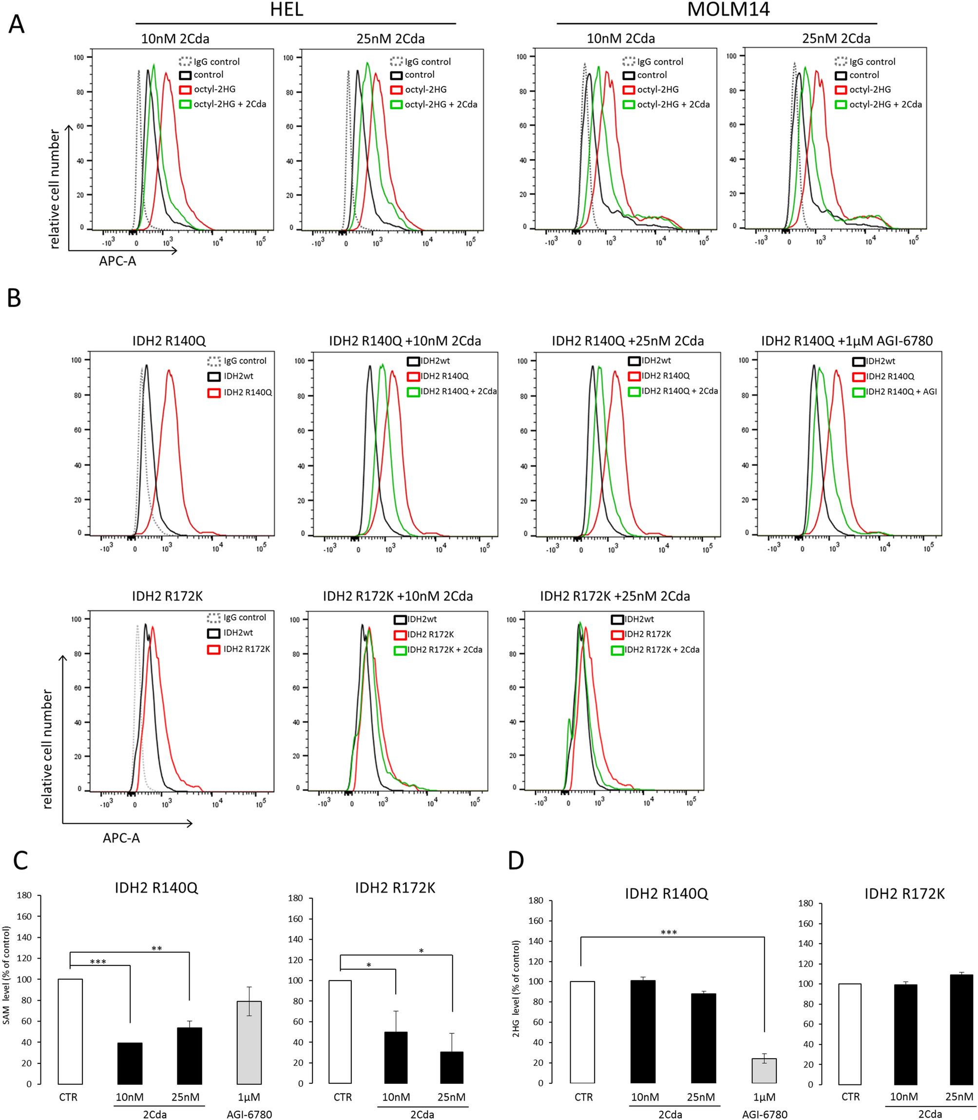
Figure 4

Cladribine decreases IDH2 mutation-induced DNA hypermethylation. (A) Cladribine decreases DNA hypermethylation induced by incubation of HEL and MOLM14 AML cell lines with synthetic derivative of 2HG (octyl-2HG). (B) Cladribine restrains DNA hypermethylation induced by overexpression of IDH2 R140Q and R172K mutants. (C) Cladribine reduces SAM level in IDH2-mutant AML cells. (D) In contrast to IDH2-mutant inhibitor AGI-6780, cladribine does not change the level of 2HG in cells overexpressing IDH2 R140Q and IDH2 R172K. For A and B representative histograms from 3 independent experiments were shown. Graphs in C and D show mean ± standard deviation from 3 independent experiments. *** for p < .001; ** for p < .01 and * for p < .05. Statistics was calculated with unpaired T-test.