Abstract
Mutations in isocitrate dehydrogenase 1 and 2 (IDH1/2) genes occur in about 20% patients with acute myeloid leukemia (AML), leading to DNA hypermethylation and epigenetic deregulation. We assessed the prognostic significance of IDH1/2 mutations (IDH1/2+) in 398 AML patients with normal karyotype (NK-AML), treated with daunorubicine + cytarabine (DA), DA + cladribine (DAC), or DA + fludarabine. IDH2 mutation was an independent favorable prognostic factor for 4-year overall survival (OS) in total NK-AML population (p = 0.03, censoring at allotransplant). We next evaluated the effect of addition of cladribine to induction regimen on the patients’ outcome according to IDH1/2 mutation status. In DAC group, 4-year OS was increased in IDH2+ patients, compared to IDH-wild type group (54% vs 33%; p = 0.0087, censoring at allotransplant), while no difference was observed for DA-treated subjects. In multivariate analysis, DAC independently improved the survival of IDH2+ patients (HR = 0.6 [0.37–0.93]; p = 0.024; censored at transplant), indicating that this group specifically benefits from cladribine-containing therapy. In AML cells with R140Q or R172K IDH2 mutations, cladribine restrained mutations-related DNA hypermethylation. Altogether, DAC regimen produces better outcomes in IDH2+ NK-AML patients than DA, and this likely results from the hypomethylating activity of cladribine. Our observations warrant further investigations of induction protocols combining cladribine with IDH1/2 inhibitors in IDH2-mutant.
Similar content being viewed by others
Introduction
Mutations in isocitrate dehydrogenase 1 and 2 (IDH1/2) genes are observed in up to 20% patients with acute myeloid leukemia (AML) and constitute an early clonal event in the evolution of this disease1. The most common IDH2 mutations in AML involve arginine 140 and 172 (R140 and R172) residues, which account for over 80% of all mutated IDH2 cases2,3. IDH1 mutations occur less frequently than IDH2 in total AML population (7.7% for IDH1 vs 15.4% for IDH2) and lead to a substitution of arginine 132 for either histidine or cysteine (R132H and R132C)4. All mentioned pathogenic IDH1/2 mutations occur at the conserved active site of the enzymes and endow mutant enzymes with a neomorphic activity, converting alpha-ketoglutarate (αKG) to 2-hydroxyglutarate (2HG)4. Accumulation of 2HG competitively inhibits the activity of αKG-dependent enzymes, including Tet methylcytosine dioxygenase 2 (TET2), engaged in DNA hydroxymethylation and histone demethylation5. Thus, AML cells with IDH1/2 mutations are characterized by unique hypermethylated DNA signature, which results in blocked hematopoietic differentiation5.
The prognostic implications of somatic IDH mutations in patients with normal karyotype AML (NK-AML) remain controversial3. Although the co-existent aberrations, such as nucleophosmin 1 (NPM1) mutation and internal tandem duplication of fms-like tyrosine kinase 3 (FLT3-ITD), have a clear impact on clinical aggressiveness of IDH1/2-mutated (IDH1/2+) leukemias, even in a selected NPM1/FLT3-ITD NK-AML subpopulation, the prognostic impact of IDH1/2 mutations is still very heterogenous, and the factors responsible for such prognostic discrepancies are not fully understood2,6,7,8,9,10. Since there are apparent differences in the treatment protocols between independent trials, different induction regimens might explain these conflicting results8,11,12,13,14.
Addition of a purine analogue cladribine to daunorubicin + cytarabine 3 + 7 protocol (DA + cladribine; DAC) is an established modification of standard AML induction regimen, supported by published clinical trials from the Polish Adult Leukemia Group (PALG)15,16. The activity of cladribine has been mostly attributed to increased bioactivation of AraC in leukemic blasts as well as direct inhibition of DNA synthesis17. Importantly, cladribine exhibits DNA hypomethylating activity due to its ability to inhibit S-adenosylhomocysteine hydrolase (SAHH) and to reduce the pool of active methyl donor S-adenosylmethionine (SAM) in leukemic cells18,19,20,21. Our group has demonstrated in previous PALG studies that DAC was associated with increased complete remission (CR) rate and prolonged overall survival (OS), with the most significant benefit in patients with unfavorable cytogenetics15,16. Recently, we have also shown that the addition of cladribine alleviated the negative effect of FLT3-ITD on the CR rate and OS in NK-AML patients22.
Given the profound metabolic and epigenetic consequences of IDH1/2 mutations and cladribine hypomethylating properties, we hypothesized that IDH1/2 mutant leukemic blasts may exhibit differential sensitivity to DA and DAC induction regimens. In the current study, we demonstrate that DAC induction is associated with statistically significant improvement of outcome in IDH2+ NK-AML patients when compared to standard DA regimen. Finally, we postulate that this beneficial effect toward IDH2+ NK-AML results from the hypomethylating activity of cladribine. With ongoing clinical studies on IDH1/2 inhibition combined with high-intensity induction regimen for newly diagnosed AML23,24,25, our data suggest that cladribine might be a potent combination partner for multi-agent therapy of IDH2+ AML patients.
Results
Prognostic relevance of IDH1/2 mutations in the entire NK-AML population and subgroups according to NPM1/FLT3 mutational status
Of the 398 analyzed de novo NK-AML cases, 80 (20.1%) patients had missense IDH1/2 mutations (IDH1/2+). Among the IDH1/2+ subgroup, 30 (37.5%) subjects carried IDH1 mutations in the R132 position. Of the 50 IDH2 + patients, 35 (43.75%) and 15 (18.75%) patients carried mutations in the R140 and R172 position, respectively. The median follow-up was 40.8 months and the median survival reached 18.8 months. The estimated 4-year survival for the whole group was 37.5% with standard error ± 3. Demographic and clinical characteristics of the patients are summarized in Table 1.
Complete remission (CR) was achieved in 300/398 (75.4%) of the study population, consistent with the previous observations26,27,28,29. Neither IDH1 nor IDH2 gene mutations impacted the probability of CR in univariate (Supplemental Table S1) and multivariate analyses (Table 2).
When the entire NK-AML population was stratified according to IDH1 mutational status, a trend towards worse overall survival (OS) was observed for IDH1+ subjects, although without statistical difference (Fig. 1A, Supplemental Table S1). In contrast, IDH2+ patients had significantly better OS in univariate (33% vs 28%; p = 0.013; Fig. 1A, Supplemental Table S1) and multivariate analyses (hazard ratio; HR:0.6 95% CI 0.37–0.93; p = 0.024; Table 2), when censored at the time of allogenic hematopoietic stem cell transplantation (alloHSCT). We next determined the influence of NPM1/FLT3 genotype on the prognostic value of IDH1/2 mutations. For these analyses, we compared low-risk (LR: NPM1+/FLT3-ITD−) and high-risk (HR: FLT3-ITD+, NPM1−/FLT3-ITD−) genotypes30,31,32,33,34. Mutations in IDH1 had an adverse impact on OS in HR NK-AML patients in univariate analysis (15% vs 36% for IDH1+ vs IDH1−; p = 0.03; Fig. 1B, Supplemental Table S1). The negative effect of IDH1 mutations was particularly significant for the NPM1−/FLT3-ITD− genotype (OS: 15% vs 43% for IDH1+ vs IDH1−; p = 0.026; Supplemental Fig. S1A). In multivariate analysis, IDH1 mutations had an independent prognostic impact on increased risk of death in both the HR NK-AML (p = 0.04) and NPM1−/FLT3-ITD− (p = 0.026 with HR:2.23, 95% CI 1.1–4.54) subgroups after censoring at alloHSCT (Table 2). In contrast, IDH2 mutations had a positive prognostic impact in both HR and LR subgroups, but only when evaluated in conjunction with NPM1 and FLT3 mutations (Fig. 1B,C). Neither IDH2 R140 nor IDH2 R172 mutations affected the survival of the NPM1−/FLT3-ITD− subgroup (Supplemental Fig. S1C,D).
Kaplan–Meier estimates for the probability of overall survival of (A) total NK-AML population, as well as (B) high-risk and (C) low-risk subgroups according to IDH1 and IDH2 mutational status. In (A) and (B) data were censored at the time of alloHSCT. OS—overall survival, HR—high-risk AML, LR—low-risk AML; n—number of patients, p—p value.
Interestingly, beyond NPM1−/FLT3-ITD− genotype, all other IDH2 R140 mutations from our study were always accompanied by NPM1 mutation (with or without FLT3-ITD). Thus, the association between IDH2 mutation and improved survival in the entire cohort (Fig. 1A) was driven by the favorable impact of IDH2 mutations in the NPM1+/IDH2-R140+ genotype (Fig. 1A and Supplemental Fig. S1B). Importantly, this positive effect was not only NPM1 mutation-dependent, but also IDH2 mutation-specific: NPM1+/IDH2-R140+ NK-AML patients had significantly better outcomes compared to those with NPM1+/IDH2-R140− (OS: 47% and 27% for NPM1+/IDH2-R140+ vs NPM1+/IDH2-R140−, p = 0.007) after censoring at alloHSCT (Supplemental Fig. S1B).
Prognostic significance of IDH2 mutations in patients treated with DA versus DAC
Interestingly, mutations in IDH2 had a positive impact on the survival of total NK AML patients’ population treated with DAC (54% vs 33% for IDH2+ vs IDH2−, p = 0.0087) but not DA (21% vs 23% for IDH2+ vs IDH2−, p = 0.22) regimen, after censoring at alloHSCT (Fig. 2, Supplemental Fig. S2). Neither IDH2 R140 nor IDH2 R172 mutation had an impact on OS in DA-treated group (Supplemental Fig. S2).
Impact of IDH2 mutation status on survival in DAC and DA treated subgroups. (A) IDH2+ mutations have a positive impact on the survival of patients treated with DAC regimen. (B) Lack of difference in OS between IDH2+ and IDH2− patients in DA group. OS with observations was censored at time of allo HSCT; n—number of patients, p—p value.
Impact of the addition of cladribine to standard DA induction on the outcome of IDH1/2+ NK-AML patients
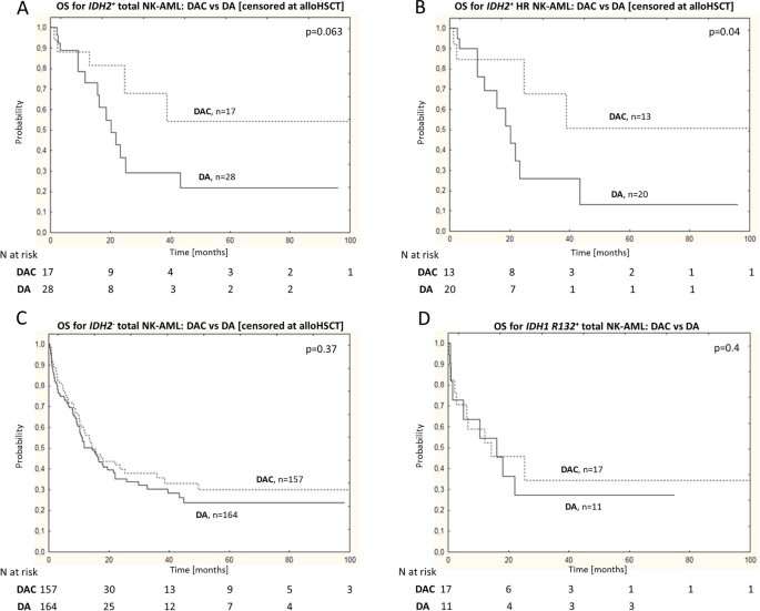
Further we compared the clinical outcome of DAC vs DA treated IDH1/2+ patients. The DAC induction was associated with improved 4-year OS in high risk IDH2+ patients comparing to standard DA regimen after censoring for HSCT (OS: 50% vs 13% respectively; p = 0.04; Fig. 3A,B, Supplemental Table S2). Specifically, the addition of cladribine resulted in improved OS for IDH2+ patients in the NPM1−/FLT3-ITD− subgroup (HR:0.3; 95% CI 0.08–0.95; p = 0.04), but not for IDH2− or IDH1+ patients (Fig. 3C,D, Supplemental Table S2). The favorable effect of cladribine on outcome in IDH2+ subgroup was limited to younger patients (< 50 years) (Supplemental Fig. S3). However, in multivariate analysis for IDH2+ patients, DAC induction was independently associated with reduced risk of death when the observations were censored at alloHSCT (HR: 0.21; 95% CI 0.056–0.8; p = 0.02; Table 3).
Kaplan–Meier estimates for the probability of overall survival (OS) according to induction group: DAC versus DA. Improved survival was observed in DAC treated IDH2+ NK-AML patients in total population after censoring at alloHSCT (A) and high risk (HR) subgroup (B), while no significant difference was observed for IDH2− (C) and IDH1 R132+ NK-AML patients (D). In (A–C) the observations were censored at alloHSCT; n—number of patients, p—p value.
Hypomethylating activity of cladribine as a possible mechanism leading to improved survival of IDH2+ NK-AML patients
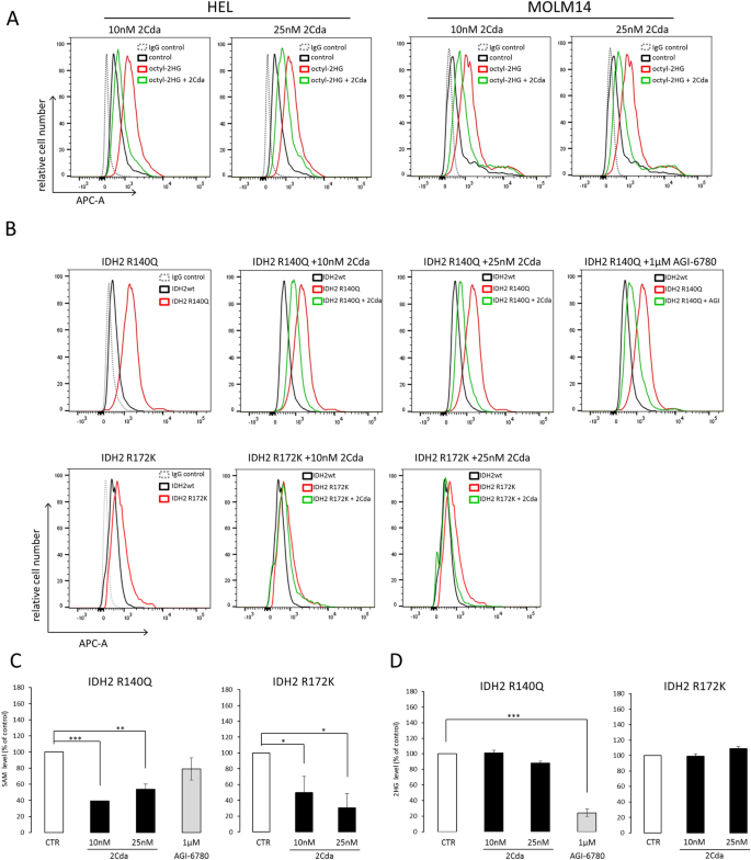
Since our analyses indicated that cladribine was associated with improved outcomes for IDH2+ patients, we further investigated possible biological mechanisms underlying this phenomenon. Mutations in IDH2 endow the enzyme with the neomorphic activity to produce 2-hydroxyglutarate (2HG), which functions as a competitive inhibitor of 2-ketoglutarate-dependent enzymes, such as TET2, a DNA-demethylating enzyme 5. We therefore investigated, whether cladribine could limit 2HG-dependent DNA hypermethylation in AML cells. To this end, HEL and MOLM14 cell lines were treated with synthetic cell-permeable derivative of 2HG, octyl-2HG, alone or in combination with cladribine for 24 h. For these experiments, we used low cladribine doses (10 nM and 25 nM), which were non-toxic to the cells over the 24 h treatment period (Supplemental Fig. S4). Octyl-2HG significantly increased DNA methylation, measured by 5-methylcytosine abundance, whereas simultaneous addition of cladribine suppressed DNA hypermethylation (Fig. 4A). We next tested the hypomethylating effect of cladribine in HEL cells overexpressing IDH2 R140 and IDH2 R172 mutants. The overproduction of 2HG in generated IDH2 mutant cell lines was confirmed by liquid chromatography-mass spectrometry analyses (Supplemental Fig. S5). As expected, cells with IDH2 R140 and IDH2 R172 mutations induced DNA hypermethylation, comparing to IDH2 wild type (IDH2wt) cells (Fig. 4B). Incubation of cells overexpressing IDH2-mutants with cladribine (10 nM or 25 nM, 24 h) decreased 5-methylcytosine levels comparably to the IDH2-R140-specific inhibitor AGI-6780 (Fig. 4B). Of note, combination of cladribine with AGI-6780 further decreased DNA methylation, as compared to the either compound used alone (Supplemental Fig. S6). Although introduction of IDH1 R132H mutation induced 2-HG production, the global DNA methylation level did not differ between the mutant and wild type cells, and remained unchanged after addition of cladribine or IDH1 R132H-targeting inhibitor (AGI-5198), (Supplemental Fig. S7). At low doses, cladribine inhibits the activity of S-adenosylhomocysteine hydrolase, a key enzyme in the biosynthesis pathway of S-adenosylmethionine (SAM), which constitutes a methyl group donor in DNA methylation reactions18,19,20,35. Therefore we determined, whether cladribine compromises DNA methylation by affecting the cellular SAM level. Consistent with our hypothesis, incubation of HEL cells overexpressing IDH2 mutants with cladribine decreased SAM pool without influencing 2HG production, in contrast to AGI-6780, which reduced 2HG without affecting the SAM level (Fig. 4C,D).
Cladribine decreases IDH2 mutation-induced DNA hypermethylation. (A) Cladribine decreases DNA hypermethylation induced by incubation of HEL and MOLM14 AML cell lines with synthetic derivative of 2HG (octyl-2HG). (B) Cladribine restrains DNA hypermethylation induced by overexpression of IDH2 R140Q and R172K mutants. (C) Cladribine reduces SAM level in IDH2-mutant AML cells. (D) In contrast to IDH2-mutant inhibitor AGI-6780, cladribine does not change the level of 2HG in cells overexpressing IDH2 R140Q and IDH2 R172K. For A and B representative histograms from 3 independent experiments were shown. Graphs in C and D show mean ± standard deviation from 3 independent experiments. *** for p < .001; ** for p < .01 and * for p < .05. Statistics was calculated with unpaired T-test.
Discussion
The prognostic significance of IDH1/2-mutations in patients with NK-AML is controversial, with conflicting reports in the literature2,8,9,12,36,37. In the present study, we report that the impact of IDH2 mutations on patient outcomes was related to the specific regimen used: the addition of cladribine to standard daunorubicin and cytarabine (DA) induction was independently associated with longer survival for IDH2+ patients (after censoring observations at alloHSCT). Our findings suggest that the mechanism for this beneficial effect is related to cladribine hypomethylating activity.
In our study, the IDH2-R140 mutation was associated with superior outcomes in the entire NK-AML, uniquely when accompanied by NPM1 mutations, confirming the previous results8. Interestingly, this effect was not only NPM1 mutation-dependent, but also IDH2-specific: we found the favorable effect of NPM1 mutations only in patients with co-occurring IDH2 mutations, suggesting synergy between the two mutations. Neither IDH2-R140 nor R172 impacted outcomes of patients in NPM1−/FLT3-ITD− subgroup. These data are similar to the findings of Patel et al., but different from other studies reporting a poor or uniquely favorable impact of the IDH2 R172 mutation on prognosis2,8,37,38. These discrepancies may be related to study inclusion criteria, type of IDH1/2 mutation, age, disease history as well as cytogenetic background of the analyzed population2,8,12,14,37,39,40,41. In addition, recent high-throughput sequencing studies have shown that de novo IDH1/2+ NK-AML frequently coexist with adverse risk-associated mutations in DNMT3A, ASXL1, RUNX1, SRSF2, PHF638,42,43,44. Thus, the variable mutational spectra and co-occurring mutations in different patient cohorts may have contributed to the discrepancies in the reported prognostic impact of IDH1/2+ mutations between studies.
The effect of specific treatment has not been evaluated in the previous reports concerning the prognostic significance of IDH1/2 mutations. In our study, two high-intensity induction regimens: daunorubicin + cytarabine (DA) versus daunorubicin + cytarabine + cladribine (DAC) were used to treat NK-AML patients15,16. Our analysis showed that the addition of cladribine was associated with significantly improved outcomes in IDH2-mutated patients. In the NPM1−/FLT3-ITD− genotype, both IDH2 R140 and R172 mutations showed favorable impact in the DAC-treated group, suggesting that the effect was IDH2-specific. Neither IDH2 R140 nor IDH2 R172 mutations were prognostic in the DA-treated subgroup, consistent with Patel et al.8. Multivariate analysis identified cladribine as an independent prognostic factor for longer survival for IDH2+ patients in both the entire NK-AML cohort and the NPM1−/FLT3-ITD− subgroup. Thus, cladribine may be beneficial both in IDH2+ and FLT3-ITD+ leukemias22.
Intriguingly, the favorable effect of cladribine in the IDH2-mutated cohort was significant only when censoring for alloHSCT in most of the analyses. Therefore it is possible, that the impact of cladribine in IDH2+ patients is overshadowed in the setting of alloHSCT, e.g. due to improved survival of transplanted IDH2− patients. Our data may also suggest that early alloHSCT in IDH2+ patients does not offer an advantage over chemotherapy, as has been observed for NPM1+ patients26. These possible explanations are further being investigated in an ongoing, prospective randomized clinical trial.
The mechanism of sensitivity of IDH2-mutant cells to cladribine is unknown. Our data show that in cells overexpressing IDH2-mutants, cladribine decreased SAM levels and DNA cytosine methylation, with no impact on 2HG production. Thus, in IDH2-mutant cells, cladribine may deplete the methyl donor pool, impair methylation reactions, and lead to decreased global DNA methylation, despite sustained production of 2HG and ongoing inhibition of 2HG-dependent enzymes, including DNA demethylases. Importantly, as concentrations similar to those used in our in vitro studies are achieved clinically using the standard doses of cladribine, corresponding levels of demethylating activity likely also occur in vivo45. Thus, cladribine and IDH2 inhibitors may have different, and potentially synergistic mechanisms of DNA demethylation and our preliminary in vitro data confirmed the synergy between cladribine and IDH2 R140Q-specific AGI-6780. Importantly, in the light of our findings, cladribine could be an interesting treatment alternative in patients with trans or cis resistance to IDH2 inhibition46.
Although both IDH2- and IDH1-mutants are reported to overproduce 2HG, in our study cladribine did not improve the survival of patients with IDH1 mutations5,47. Despite parallel mechanisms of transformation, IDH1+ and IDH2+ leukemias show differences in both in vitro and clinical studies. This discrepancy might be related to distinct cellular localization of IDH1 and IDH2 molecules (cytoplasmic vs mitochondrial), followed by various downstream metabolic consequences, including differential response to cytotoxic drugs48,49,50,51. In our in vitro IDH overexpressing model, global DNA hypermethylation was attributed only to IDH2 mutations, but not to IDH1 R132H cells. To support, although DNA hypermethylation was previously reported in both IDH1 and IDH2-mutants overexpressing HEK293T cells, 5-methylcytosine level was considerably lower in IDH1 than IDH2-mutants5. Furthermore, IDH1+ and IDH2+ leukemias differ in their mutational profiles, with high incidence of DNA (cytosine-5)-methyltransferase 3A (DNMT3A) mutations reported in IDH1+, but not IDH2-R140+ AML38,43. As DNMT3A mutations impact DNA methylation profile, it is very likely, that their co-segregation with IDH1 mutations might change the response to cladribine52.
In summary, our data show that the addition of cladribine to standard AML induction therapy resulted in improved outcomes in patients with IDH2 mutation. The mechanism of this synthetic effect likely involves cladribine’s demethylating activity in a molecular background of the mutation-induced DNA hypermethylation. Given the limitations of this study (retrospective nature, lack of comprehensive mutational profile at diagnosis, and relatively small IDH1/2+ subgroups), further investigations on cladribine as a treatment option for IDH1/2+ patients are warranted. Of note, a randomized, international study comparing DA versus DAC regimens has been already launched, with complete remission, overall survival and multimodality assessments of measurable residual disease as the study endpoints.
Patients and methods
Patients characteristics, material collection and molecular tests
A total of 398 de novo NK-AML patients treated in 9 PALG centers between 1999 and 2014 were either prospectively randomized to 1 of the 3 treatment groups (in the years 2000–2006): daunorubicin + cytarabine (DA; n = 18), daunorubicine + cytarabine + cladribine (DAC; n = 24), daunorubicine + cytarabine + fludarabine (DAF; n = 20), or treated outside the trial (2006–2014), according to DA (n = 173), DAC (n = 152) or DAF (n = 11) induction protocols, at the discretion of the treating physician (Table 1, Supplemental Table S3). Of note, fewer patients were included from years 2000–2006 due to limited access to molecular genetic data. Analysis of the prognostic significance of IDH1/2 mutations was performed for the entire population (DA-, DAC- and DAF-treated; Supplemental Table S2), while the impact of cladribine on outcomes of the IDH2+ NK-AML population was evaluated in the DAC- vs DA-treated groups (Table 3 and Supplemental Table S3). All patients included in the study were eligible for intensive induction treatment with the age range from 18 to 76 years and median age of 50 years. All samples were obtained with written informed consent, in accordance with the Declaration of Helsinki. The study was approved by the local Bioethics Committees of Warsaw Medical University for all participating institutions. The mutation status of IDH1/2 was determined as previously described7,53,54. Details of the material collection and molecular tests are described in Supplementary Figures and Information.
Treatment protocols
DA consisted of daunorubicine 60 mg/m2 as a 5-min infusion on days 1 through 3 and a continuous infusion of cytarabine 200 mg/m2 on days 1 through 7. DAC additionally included cladribine (5 mg/m2) administered as a 3-h infusion on days 1–515, while the DAF regimen consisted additionally of fludarabine 25 mg/m2 administered on days 1–5. Second courses of induction were permitted at the discretion of the treating investigator16. Post-remission therapy protocols were comparable in all induction groups16, including rates of alloHSCT (DAC, 32%; DA, 36.6%; p = 0.37). The data on IDH1/2 mutation status and induction protocol for patients who went to transplant are given in Table 1 and Supplemental Table S1.
Statistical analysis
The study end points were rate of complete remission (CR), median overall survival (OS), and relapse-free survival (RFS). Complete remission rate was defined according to previously published criteria16. Overall survival was defined as time from diagnosis to either death or last observation alive. Data analyses were performed with and without censoring the observations at the time of allogeneic hematopoietic stem cell transplantation (alloHSCT) if performed in 1st CR. Log-rank test was used to compare OS in univariate analysis. For comparison of CR rates or frequency distribution of other characteristics between subgroups, we used Chi-square or Fisher exact test (when the number of patients per subgroup was < 5). In multivariate analyses logistic regression and Cox proportional model were used to compare CR rates and OS, respectively. The statistical analyses were performed using STATISTICA 12 (StatSoft Inc. Tulsa, OK, USA).
Chemicals, antibodies and cell culture reagents
Details on chemicals, antibodies, cell culture reagents and generation of AML HEL cells overexpressing IDH2-mutants are available in the Supplementary Figures and Information.
References
Montalban-Bravo, G. & DiNardo, C. D. The role of IDH mutations in acute myeloid leukemia. Future Oncol. 14, 979–993 (2018).
Marcucci, G. et al. IDH1 and IDH2 gene mutations identify novel molecular subsets within de novo cytogenetically normal acute myeloid leukemia: a Cancer and Leukemia Group B study. J. Clin. Oncol. 28, 2348–2355 (2010).
Im, A. P. et al. DNMT3A and IDH mutations in acute myeloid leukemia and other myeloid malignancies: associations with prognosis and potential treatment strategies. Leukemia 28, 1774–1783 (2014).
Ward, P. S. et al. The common feature of leukemia-associated IDH1 and IDH2 mutations is a neomorphic enzyme activity converting alpha-ketoglutarate to 2-hydroxyglutarate. Cancer Cell 17, 225–234 (2010).
Figueroa, M. E. et al. Leukemic IDH1 and IDH2 mutations result in a hypermethylation phenotype, disrupt TET2 function, and impair hematopoietic differentiation. Cancer Cell 18, 553–567 (2010).
Mardis, E. R. et al. Recurring mutations found by sequencing an acute myeloid leukemia genome. N. Engl. J. Med. 361, 1058–1066 (2009).
Abbas, S. et al. Acquired mutations in the genes encoding IDH1 and IDH2 both are recurrent aberrations in acute myeloid leukemia: prevalence and prognostic value. Blood 116, 2122–2126 (2010).
Patel, J. P. et al. Prognostic relevance of integrated genetic profiling in acute myeloid leukemia. N. Engl. J. Med. 366, 1079–1089 (2012).
Paschka, P. et al. IDH1 and IDH2 mutations are frequent genetic alterations in acute myeloid leukemia and confer adverse prognosis in cytogenetically normal acute myeloid leukemia with NPM1 mutation without FLT3 internal tandem duplication. J. Clin. Oncol. 28, 3636–3643 (2010).
Thol, F. et al. Prognostic impact of IDH2 mutations in cytogenetically normal acute myeloid leukemia. Blood 116, 614–616 (2010).
Green, C. L. et al. The prognostic significance of IDH1 mutations in younger adult patients with acute myeloid leukemia is dependent on FLT3/ITD status. Blood 116, 2779–2782 (2010).
Boissel, N. et al. Prognostic impact of isocitrate dehydrogenase enzyme isoforms 1 and 2 mutations in acute myeloid leukemia: a study by the Acute Leukemia French Association group. J. Clin. Oncol. 28, 3717–3723 (2010).
Ravandi, F. et al. Prognostic significance of alterations in IDH enzyme isoforms in patients with AML treated with high-dose cytarabine and idarubicin. Cancer 118, 2665–2673 (2012).
Schnittger, S. et al. IDH1 mutations are detected in 6.6% of 1414 AML patients and are associated with intermediate risk karyotype and unfavorable prognosis in adults younger than 60 years and unmutated NPM1 status. Blood 116, 5486–5496 (2010).
Holowiecki, J. et al. Addition of cladribine to daunorubicin and cytarabine increases complete remission rate after a single course of induction treatment in acute myeloid leukemia. Multicenter, phase III study. Leukemia 18, 989–997 (2004).
Holowiecki, J. et al. Cladribine, but not fludarabine, added to daunorubicin and cytarabine during induction prolongs survival of patients with acute myeloid leukemia: a multicenter, randomized phase III study. J. Clin. Oncol. 30, 2441–2448 (2012).
Robak, T. Purine nucleoside analogues in the treatment of myleoid leukemias. Leuk. Lymphoma 44, 391–409 (2003).
Fabianowska-Majewska, K. et al. A new mechanism of toxicity of 2-chlorodeoxyadenosine (2CdA). Adv. Exp. Med. Biol. 370, 125–128 (1994).
Warzocha, K., Fabianowska-Majewska, K., Bloński, J., Krykowski, E. & Robak, T. 2-Chlorodeoxyadenosine inhibits activity of adenosine deaminase and S-adenosylhomocysteine hydrolase in patients with chronic lymphocytic leukaemia. Eur. J. Cancer 33, 170–173 (1997).
Freyer, C. W., Gupta, N., Wetzler, M. & Wang, E. S. Revisiting the role of cladribine in acute myeloid leukemia: an improvement on past accomplishments or more old news?. Am. J. Hematol. 90, 62–72 (2015).
Fabianowska-Majewska, K. & Wyczechowska, D. 2-Chloro-2’-deoxyadenosine (2CdA) biochemical aspects of antileukemic efficacy. Acta Pol. Pharm. 53, 231–239 (1996).
Libura, M. et al. Cladribine added to daunorubicin-cytarabine induction prolongs survival of FLT3-ITD+ normal karyotype AML patients. Blood 127, 360–362 (2016).
Roboz, G. J. et al. Ivosidenib induces deep durable remissions in patients with newly diagnosed IDH1-mutant acute myeloid leukemia. Blood https://doi.org/10.1182/blood.2019002140 (2019).
Stein, E., DiNardo, C. D., Fathi, A. T., Mims, A. S., Pratz, K. W., Savona, M. R. et al. Ivosidenib or Enasidenib combined with induction and consolidation chemotherapy in patients with newly diagnosed AML with an IDH1 or IDH2 mutation is safe, effective, and leads to MRD-negative complete remissions. Proceedings in Blood 132, Supplement 1, conference abstract 560 (2018).
Stein, E., Shoben, A., Borate, U., Baer, M. R., Stock, W., Patel, P. P. et al. Enasidenib is highly active in previously untreated IDH2 mutant AML: early results from the beat AML master trial. Proceedings in Blood, 132, Supplement 1, conference abstract 287 (2018).
Schlenk, R. F. et al. Mutations and treatment outcome in cytogenetically normal acute myeloid leukemia. N. Engl. J. Med. 358, 1909–1918 (2008).
Kottaridis, P. D. et al. The presence of a FLT3 internal tandem duplication in patients with acute myeloid leukemia (AML) adds important prognostic information to cytogenetic risk group and response to the first cycle of chemotherapy: analysis of 854 patients from the United Kingdom Medical Research Council AML 10 and 12 trials. Blood 98, 1752–1759 (2001).
Boissel, N. et al. Prognostic significance of FLT3 internal tandem repeat in patients with de novo acute myeloid leukemia treated with reinforced courses of chemotherapy. Leukemia 16, 1699–1704 (2002).
Fröhling, S. et al. Prognostic significance of activating FLT3 mutations in younger adults (16 to 60 years) with acute myeloid leukemia and normal cytogenetics: a study of the AML Study Group Ulm. Blood 100, 4372–4380 (2002).
Marcucci, G. et al. Prognostic significance of, and gene and microRNA expression signatures associated with, CEBPA mutations in cytogenetically normal acute myeloid leukemia with high-risk molecular features: a Cancer and Leukemia Group B Study. J. Clin. Oncol. 26, 5078–5087 (2008).
Döhner, K. et al. Mutant nucleophosmin (NPM1) predicts favorable prognosis in younger adults with acute myeloid leukemia and normal cytogenetics: interaction with other gene mutations. Blood 106, 3740–3746 (2005).
Döhner, H. et al. Diagnosis and management of acute myeloid leukemia in adults: recommendations from an international expert panel, on behalf of the European LeukemiaNet. Blood 115, 453–474 (2010).
Mrózek, K. et al. Prognostic significance of the European LeukemiaNet standardized system for reporting cytogenetic and molecular alterations in adults with acute myeloid leukemia. J. Clin. Oncol. 30, 4515–4523 (2012).
Röllig, C. et al. Long-term prognosis of acute myeloid leukemia according to the new genetic risk classification of the European LeukemiaNet recommendations: evaluation of the proposed reporting system. J. Clin. Oncol. 29, 2758–2765 (2011).
Spurgeon, S., Yu, M., Phillips, J. D. & Epner, E. M. Cladribine: not just another purine analogue?. Expert Opin. Investig. Drugs 18, 1169–1181 (2009).
Rockova, V. et al. Risk stratification of intermediate-risk acute myeloid leukemia: integrative analysis of a multitude of gene mutation and gene expression markers. Blood 118, 1069–1076 (2011).
Green, C. L. et al. The prognostic significance of IDH2 mutations in AML depends on the location of the mutation. Blood 118, 409–412 (2011).
Papaemmanuil, E. et al. Genomic classification and prognosis in acute myeloid leukemia. N. Engl. J. Med. 374, 2209–2221 (2016).
Wagner, K. et al. Impact of IDH1 R132 mutations and an IDH1 single nucleotide polymorphism in cytogenetically normal acute myeloid leukemia: SNP rs11554137 is an adverse prognostic factor. J. Clin. Oncol. 28, 2356–2364 (2010).
DiNardo, C. D. et al. Characteristics, clinical outcome, and prognostic significance of IDH mutations in AML. Am. J. Hematol. 90, 732–736 (2015).
Damm, F. et al. Prevalence and prognostic value of IDH1 and IDH2 mutations in childhood AML: a study of the AML-BFM and DCOG study groups. Leukemia 25, 1704–1710 (2011).
Ley, T. J. et al. Genomic and epigenomic landscapes of adult de novo acute myeloid leukemia. N. Engl. J. Med. 368, 2059–2074 (2013).
Molenaar, R. J. et al. Clinical and biological implications of ancestral and non-ancestral IDH1 and IDH2 mutations in myeloid neoplasms. Leukemia 29, 2134–2142 (2015).
Amatangelo, M. D. et al. Enasidenib induces acute myeloid leukemia cell differentiation to promote clinical response. Blood 130, 732–741 (2017).
Liliemark, J. & Juliusson, G. On the pharmacokinetics of 2-chloro-2’-deoxyadenosine in humans. Cancer Res. 51, 5570–5572 (1991).
Intlekofer, A. M. et al. Acquired resistance to IDH inhibition through trans or cis dimer-interface mutations. Nature 559, 125–129 (2018).
Sasaki, M. et al. IDH1(R132H) mutation increases murine haematopoietic progenitors and alters epigenetics. Nature 488, 656–659 (2012).
Wen, H. et al. Metabolomic comparison between cells over-expressing isocitrate dehydrogenase 1 and 2 mutants and the effects of an inhibitor on the metabolism. J. Neurochem. 132, 183–193 (2015).
Grassian, A. R. et al. IDH1 mutations alter citric acid cycle metabolism and increase dependence on oxidative mitochondrial metabolism. Cancer Res. 74, 3317–3331 (2014).
Rohle, D. et al. An inhibitor of mutant IDH1 delays growth and promotes differentiation of glioma cells. Science 340, 626–630 (2013).
Shih, A. H. et al. Combination targeted therapy to disrupt aberrant oncogenic signaling and reverse epigenetic dysfunction in IDH2- and TET2-mutant acute myeloid leukemia. Cancer Discov. 7, 494–505 (2017).
Glass, J. L. et al. Epigenetic identity in AML depends on disruption of nonpromoter regulatory elements and is affected by antagonistic effects of mutations in epigenetic modifiers. Cancer Discov. 7, 868–883 (2017).
Tefferi, A. et al. IDH1 and IDH2 mutation studies in 1473 patients with chronic-, fibrotic- or blast-phase essential thrombocythemia, polycythemia vera or myelofibrosis. Leukemia 24, 1302–1309 (2010).
Gorniak, P. et al. Comparison of high-resolution melting analysis with direct sequencing for the detection of recurrent mutations in DNA methyltransferase 3A and isocitrate dehydrogenase 1 and 2 genes in acute myeloid leukemia patients. Eur. J. Haematol. 96, 181–187 (2016).
Szydlowski, M. et al. FOXO1 activation is an effector of SYK and AKT inhibition in tonic BCR signal-dependent diffuse large B-cell lymphomas. Blood 127, 739–748 (2016).
Acknowledgements
The authors thank Dr Tomasz Rzymski and Dr Krzysztof Brzozka from Ryvu Therapeutics S.A. for their thoughtful comments and support, as well as all clinician investigators and biologists participating in the PALG studies, particularly Prof. Slawomira Kyrcz-Krzemien, Dr Grazyna Gadomska, Dr Malgorzata Jakobczyk and Prof. Aleksander Skotnicki, as well as the Sequencing and Oligonucleotide Synthesis Laboratory at Institute of Biochemistry and Biophysics, Polish Academy of Sciences in Warsaw, for DNA sequencing services.
Funding
This study was supported by the Polish Ministry of Science and Education Grant PBZ-KBN-120/P05/2004, Polish National Center for Research and Development STRATEGMED1/233574/15/NCBR/2015 Grant (“Eptheron”) and by Nicolaus Copernicus University in Bydgoszcz, Collegium Medicum Grant (No. 181/2009). ML, MP and KK received scholarship from the Postgraduate School of Molecular Medicine at the Medical University of Warsaw.
Author information
Authors and Affiliations
Contributions
M.L., P.J., S.G., A.W., J.H., O.H. project design; M.P., P.G., K.B., M.W., I.F., K.M., B.J., I.S., M.Z., S.C., Z.S., Ka.Ka, K.W., Marz.W., K.L., genetic testing; E.B., M.N.-K., K.P., A.K., Kat.P., K.Py., A.S.-P., Ann.W., A.P., P.J. in vitro research; B.P.J., A.W., M.P., J.G.K., G.S., J.R., T.W., A.E., D.K., S.Gr., T.R, A.Pl., L.G., A.P., W.K., L.B., K.W., K.K., T.S., G.B., W.W.J., J.H. patient management; M.L., S.G., A.W. analysis and interpretation of clinical data; P.J., E.B. analysis and interpretation of the in vitro data; M.L., E.B., P.J., A.W., S.G., O.H. manuscript writing; G.J.R. and senior author O.H. and A.W. construction of manuscript and critical revision. All authors accepted the final version of the manuscript.
Corresponding author
Ethics declarations
Competing interests
The authors declare no competing interests.
Additional information
Publisher's note
Springer Nature remains neutral with regard to jurisdictional claims in published maps and institutional affiliations.
Supplementary Information
Rights and permissions
Open Access This article is licensed under a Creative Commons Attribution 4.0 International License, which permits use, sharing, adaptation, distribution and reproduction in any medium or format, as long as you give appropriate credit to the original author(s) and the source, provide a link to the Creative Commons licence, and indicate if changes were made. The images or other third party material in this article are included in the article's Creative Commons licence, unless indicated otherwise in a credit line to the material. If material is not included in the article's Creative Commons licence and your intended use is not permitted by statutory regulation or exceeds the permitted use, you will need to obtain permission directly from the copyright holder. To view a copy of this licence, visit http://creativecommons.org/licenses/by/4.0/.
About this article
Cite this article
Libura, M., Bialopiotrowicz, E., Giebel, S. et al. IDH2 mutations in patients with normal karyotype AML predict favorable responses to daunorubicin, cytarabine and cladribine regimen. Sci Rep 11, 10017 (2021). https://doi.org/10.1038/s41598-021-88120-y
Received:
Accepted:
Published:
Version of record:
DOI: https://doi.org/10.1038/s41598-021-88120-y
This article is cited by
-
Clinical prognostic value of different NPM1 mutations in acute myeloid leukemia patients
Annals of Hematology (2024)
-
Unified classification and risk-stratification in Acute Myeloid Leukemia
Nature Communications (2022)






