Correction to: Scientific Reports https://doi.org/10.1038/srep39950, published online 02 February 2017
This Article contains errors, which the authors’ institution confirmed arose through mistakes in figure assembly.
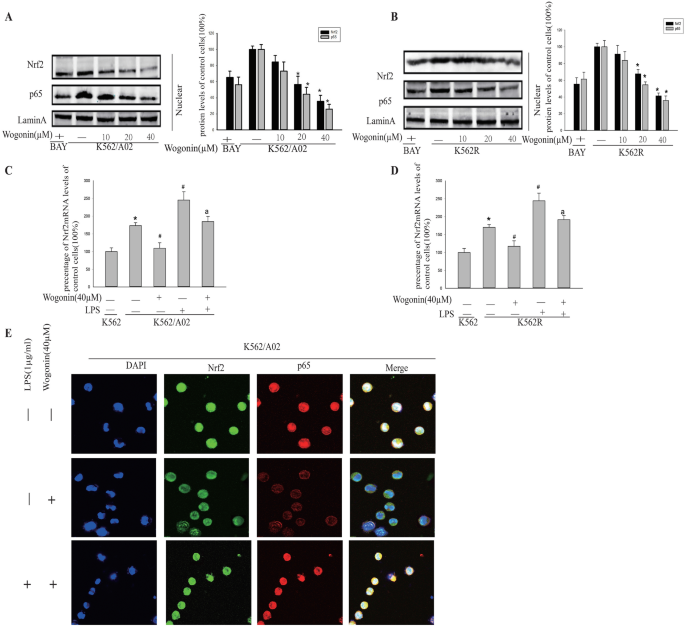
In Figure 2E, the images for the untreated group were inadvertently used for the LPS/wogonin treatment. The correct Figure 2 appears below as Figure 1.
A correct version of original figure 2.
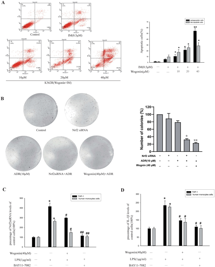
In Figure 6B, images were duplicated between the control group and Nrf2siRNA + ADR group, and between the Nrf2 SiRNA group and ADR (10 μM) group. This experiment has been repeated, and an updated Figure 6, with the new data appears below as Figure 2.
A correct version of original figure 6.
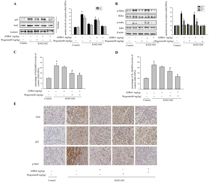
In Figure 8E, the incorrect image was used for the Nrf2/wogonin K562/A02 panel, p-Stat3/wogonin 562/A02, and for the p65/untreated K562/A02 panel. A revised version of Figure 8 appears below as Figure 3, with new data collected from the original samples.
A correct version of original figure 8.
The full blots were not provided in the original article, and these have now been provided in the Supplementary Information file below.
These corrections do not change the conclusions of the paper.
Author information
Authors and Affiliations
Corresponding authors
Additional information
The article to which this update relates has been retracted. Please see the retraction notice for more detail: https://doi.org/10.1038/s41598-022-13462-0
Supplementary Information
Rights and permissions
Open Access This article is licensed under a Creative Commons Attribution 4.0 International License, which permits use, sharing, adaptation, distribution and reproduction in any medium or format, as long as you give appropriate credit to the original author(s) and the source, provide a link to the Creative Commons licence, and indicate if changes were made. The images or other third party material in this article are included in the article's Creative Commons licence, unless indicated otherwise in a credit line to the material. If material is not included in the article's Creative Commons licence and your intended use is not permitted by statutory regulation or exceeds the permitted use, you will need to obtain permission directly from the copyright holder. To view a copy of this licence, visit http://creativecommons.org/licenses/by/4.0/.
About this article
Cite this article
Xu, X., Zhang, X., Zhang, Y. et al. Author Correction: Wogonin reversed resistant human myelogenous leukemia cells via inhibiting Nrf2 signaling by Stat3/ NF-κB inactivation. Sci Rep 11, 12746 (2021). https://doi.org/10.1038/s41598-021-91964-z
Published:
Version of record:
DOI: https://doi.org/10.1038/s41598-021-91964-z


