Correction to: Scientific Reports https://doi.org/10.1038/s41598-021-85471-4, published online 18 March 2021
The original version of this Article contained errors in Figure 1c, where data points in the bar graph plot appeared incorrectly in green colour. As a results, the Figure legend,
“General overview of SGA analysis of btn1 mutants versus ade6 control. (A) Representative images of the SGA plates for control (ade6) and query mutants (btn1Δ, btn1D363G, btn1102–208del), with empty control quadrants shown for ade6 (yellow boxes). (B) Exclusion of small colonies for ade6 control across batches as they represent high variability therefore reducing noise. (C) Principle component biplot of the variance within the SGA data for ade6 control (yellow) and query-mutants btn1Δ (blue), btn1D363G (green), btn1102–208del (red), with experimental batch indicated. (D) Cluster analysis for each strain and all the genes with their normalised colony size difference against ade6 control with batch effects removed. Interactions are coloured in blue for negative interactions (< − 0.5) and yellow for positive interactions (> 0.5). (E) Gene linkage of normalised fitness score for ade6 control and query mutants btn1Δ, btn1D363G, btn1102–208del from one experiment. Vertical dashed line represents ade6 or btn1 gene location, red points represent interaction scores excluded from data since less than 500 kb/500,000 bps from query gene location.”
now reads:
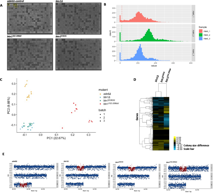
“General overview of SGA analysis of btn1 mutants versus ade6 control. (A) Representative images of the SGA plates for control (ade6) and query mutants (btn1Δ, btn1D363G, btn1102–208del), with empty control quadrants shown for ade6 (yellow boxes). (B) Exclusion of small colonies for ade6 control across batches as they represent high variability therefore reducing noise. (C) Principle component biplot of the variance within the SGA data for ade6 control (yellow) and query-mutants btn1Δ (blue), btn1D363G (orange), btn1102–208del (red), with experimental batch indicated. (D) Cluster analysis for each strain and all the genes with their normalised colony size difference against ade6 control with batch effects removed. Interactions are coloured in blue for negative interactions (< − 0.5) and yellow for positive interactions (> 0.5). (E) Gene linkage of normalised fitness score for ade6 control and query mutants btn1∆, btn1D363G, btn1102–208del from one experiment. Vertical dashed line represents ade6 or btn1 gene location, red points represent interaction scores excluded from data since less than 500 kb/500,000 bps from query gene location.”
The original Figure 1 and accompanying legend appear below.
Furthermore, Table 2 contained errors, where genes for the strains btn1∆, btn1D363G and btn1102–208del in the column ‘Top 5 genes’ appeared incorrectly in bold font. The incorrect and correct values appear below.
Incorrect:
Strains | Interaction type | Top 5 genes |
|---|---|---|
btn1∆ | negative | pfa3, kes1, rid1, efc25, ivn1 |
positive | apt1, blt1, cpp1, rpl2301, alg12 | |
btn1D363G | negative | pfa3, rid1, kes1, efc25, fhn1 |
positive | grx5, cpp1, SPBC1604.03c, apt1, blt1 | |
btn1102-208del | negative | pfa3, nce103, gga22, clg1, kes1 |
positive | SPBC29A3.21, cpp1, gfh1, tfx1, pub3 |
Correct:
Strains | Interaction type | Top 5 genes |
|---|---|---|
btn1∆ | negative | pfa3, kes1, rid1, efc25, ivn1 |
positive | apt1, blt1, cpp1, rpl2301, alg12 | |
btn1D363G | negative | pfa3, rid1, kes1, efc25, fhn1 |
positive | grx5, cpp1, SPBC1604.03c, apt1, blt1 | |
btn1102-208del | negative | pfa3, nce103, gga22, clg1, kes1 |
positive | SPBC29A3.21, cpp1, gfh1, tfx1, pub3 |
General overview of SGA analysis of btn1 mutants versus ade6 control. (A) Representative images of the SGA plates for control (ade6) and query mutants (btn1Δ, btn1D363G, btn1102–208del), with empty control quadrants shown for ade6 (yellow boxes). (B) Exclusion of small colonies for ade6 control across batches as they represent high variability therefore reducing noise. (C) Principle component biplot of the variance within the SGA data for ade6 control (yellow) and query-mutants btn1Δ (blue), btn1D363G (green), btn1102–208del (red), with experimental batch indicated. (D) Cluster analysis for each strain and all the genes with their normalised colony size difference against ade6 control with batch effects removed. Interactions are coloured in blue for negative interactions (< − 0.5) and yellow for positive interactions (> 0.5). (E) Gene linkage of normalised fitness score for ade6 control and query mutants btn1∆, btn1D363G, btn1102–208del from one experiment. Vertical dashed line represents ade6 or btn1 gene location, red points represent interaction scores excluded from data since less than 500 kb/500,000 bps from query gene location.
The original Article has been corrected.
Author information
Authors and Affiliations
Corresponding author
Rights and permissions
Open Access This article is licensed under a Creative Commons Attribution 4.0 International License, which permits use, sharing, adaptation, distribution and reproduction in any medium or format, as long as you give appropriate credit to the original author(s) and the source, provide a link to the Creative Commons licence, and indicate if changes were made. The images or other third party material in this article are included in the article's Creative Commons licence, unless indicated otherwise in a credit line to the material. If material is not included in the article's Creative Commons licence and your intended use is not permitted by statutory regulation or exceeds the permitted use, you will need to obtain permission directly from the copyright holder. To view a copy of this licence, visit http://creativecommons.org/licenses/by/4.0/.
About this article
Cite this article
Minnis, C.J., Townsend, S., Petschnigg, J. et al. Author Correction: Global network analysis in Schizosaccharomyces pombe reveals three distinct consequences of the common 1-kb deletion causing juvenile CLN3 disease. Sci Rep 11, 14198 (2021). https://doi.org/10.1038/s41598-021-93446-8
Published:
Version of record:
DOI: https://doi.org/10.1038/s41598-021-93446-8
