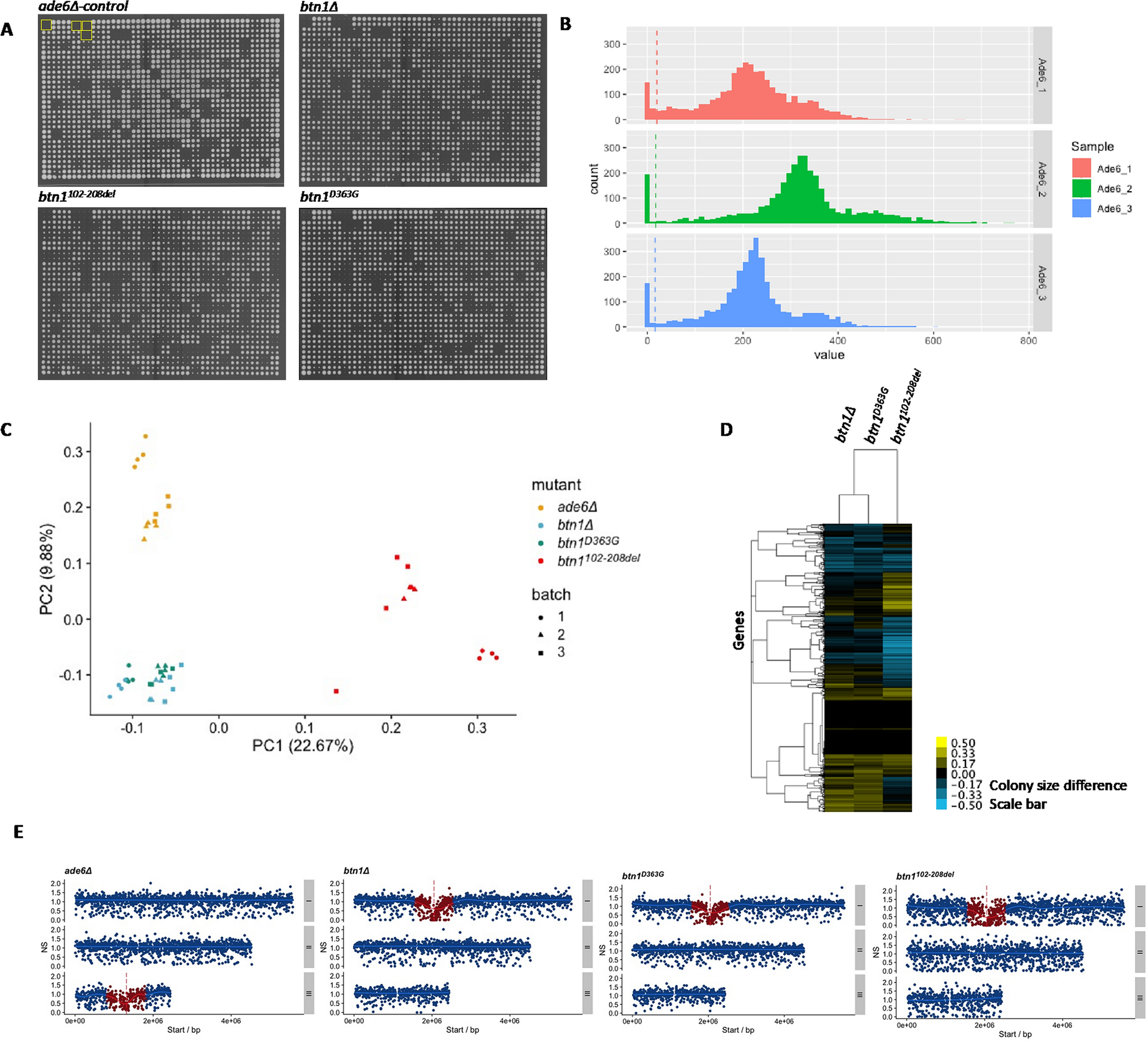
Figure 1

General overview of SGA analysis of btn1 mutants versus ade6 control. (A) Representative images of the SGA plates for control (ade6) and query mutants (btn1Δ, btn1D363G, btn1102–208del), with empty control quadrants shown for ade6 (yellow boxes). (B) Exclusion of small colonies for ade6 control across batches as they represent high variability therefore reducing noise. (C) Principle component biplot of the variance within the SGA data for ade6 control (yellow) and query-mutants btn1Δ (blue), btn1D363G (green), btn1102–208del (red), with experimental batch indicated. (D) Cluster analysis for each strain and all the genes with their normalised colony size difference against ade6 control with batch effects removed. Interactions are coloured in blue for negative interactions (< − 0.5) and yellow for positive interactions (> 0.5). (E) Gene linkage of normalised fitness score for ade6 control and query mutants btn1∆, btn1D363G, btn1102–208del from one experiment. Vertical dashed line represents ade6 or btn1 gene location, red points represent interaction scores excluded from data since less than 500 kb/500,000 bps from query gene location.