Correction to: Scientific Reports https://doi.org/10.1038/srep23205, published online 17 March 2016
This Article contains errors in Figures 5 and 6.
In panel D of Figure 5, the images Glycoprotein and Merge for pSilencer-NC are a duplication of the images Glycoprotein and Merge for pcDNA3. The correct Figure 5 appears below.
GRSF1 promotes HSV-1 replication. (A) GRSF1 protein levels were detected by western blot of extracts from HeLa cells that had been transfected with pGRSF1-FLAG and pshR-ICP4. GAPDH protein was used as an endogenous control. (B) HeLa cells were transfected with pGRSF1-FLAG, pshR-GRSF1 and their respective controls for 24 h followed by HSV-1 infection for 24 h. The supernatant was harvested at 24 h.p.i., and normal HeLa cells were infected. These data represent the mean values ± SD of at least three independent experiments. (C) The expression level of the gD gene was detected by qPCR under GRSF1 overexpression and knockdown conditions. These data represent the mean values ± SD of at least three independent experiments (n = 3). (D) Immunofluorescence was used to detect HSV-1 replication via the HSV-1 glycoprotein in HeLa cells under GRSF1 overexpression and knockdown conditions. (E) A western blot was used to detect HSV-1 replication in the presence of p40 under GRSF1 overexpression and knockdown conditions in HeLa cells. GAPDH protein was used as an endogenous control.
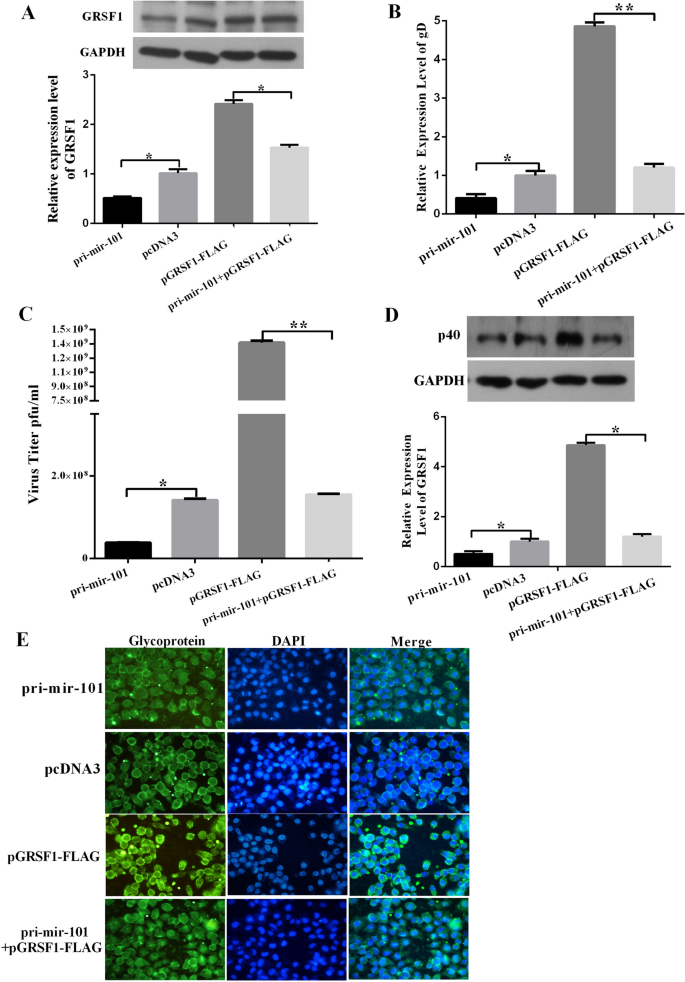
In panel E of Figure 6, all images for pcDNA3 are a duplication of the corresponding pcDNA3 images in panel D of Figure 5. Additionally, the image DAPI for pri-mir-101 + pGRSF1-FLAG is a duplication of the image DAPI for pcDNA3 in panel D of Figure 5. The correct Figure 6 appears below.
Overexpression of GRSF1 rescues the replication of HSV-1 that was repressed by pri-mir-101 in HeLa cells. (A) The overexpression of GRSF1 rescues the replication of HSV-1 that was repressed by pri-mir-101. HeLa cells were transfected with pcDNA3, pri-miR-101, or GRSF1-FLAG or were co-transfected with GRSF1-FLAG and pri-mir-101. GRSF1 protein levels were detected by Western blot. GAPDH protein was used as an endogenous control, and the relative quantity of GRSF1 protein is shown. (B–D) The overexpression of GRSF1 rescues the repression of HSV-1 replication that was caused by pri-mir-101. HeLa cells were transfected with pcDNA3, primiR-101, or GRSF1-FLAG or were co-transfected with GRSF1-FLAG and pri-mir-101. (B) The expression level of the gD gene was detected by qPCR. (C) Viral plaques in HeLa cells and (D) Western blot demonstrating HSV-1 replication in the presence of p40; GAPDH protein was used as an endogenous control. (E) Immunofluorescence was used to detect HSV-1 replication using an HSV-1 membrane protein in HeLa cells. *P < 0.05.
Author information
Authors and Affiliations
Corresponding author
Rights and permissions
Open Access This article is licensed under a Creative Commons Attribution 4.0 International License, which permits use, sharing, adaptation, distribution and reproduction in any medium or format, as long as you give appropriate credit to the original author(s) and the source, provide a link to the Creative Commons licence, and indicate if changes were made. The images or other third party material in this article are included in the article's Creative Commons licence, unless indicated otherwise in a credit line to the material. If material is not included in the article's Creative Commons licence and your intended use is not permitted by statutory regulation or exceeds the permitted use, you will need to obtain permission directly from the copyright holder. To view a copy of this licence, visit http://creativecommons.org/licenses/by/4.0/.
About this article
Cite this article
Wang, X., Diao, C., Yang, X. et al. Author Correction: ICP4-induced miR-101 attenuates HSV-1 replication. Sci Rep 11, 16389 (2021). https://doi.org/10.1038/s41598-021-95585-4
Published:
Version of record:
DOI: https://doi.org/10.1038/s41598-021-95585-4
This article is cited by
-
GRSF1 antagonizes age-associated hypercoagulability via modulation of fibrinogen mRNA stability
Cell Death & Disease (2023)

