Correction to: Scientific Reports https://doi.org/10.1038/s41598-017-06927-0, published online 25 July 2017
This Article contains an error in Figure 6, where the Control and Platelet images for Control siRNA and Integrin beta 3 siRNA groups were mistakenly taken from the same original image file in panel (d).
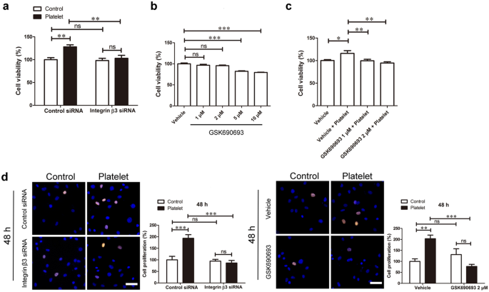
The correct Figure 6 and accompanying legend appear below.
The integrin β3/Akt signaling contributed to platelet-induced EOMA cell proliferation. (a) EOMA cells were transfected with control or integrin β3 siRNA for 4 days, and then treated with platelets for another 72 hours. The cell viability was examined using the CCK8 assay. (b) The EOMA cells were incubated with indicated concentrations of Akt inhibitor GSK690693 for 72 hours. GSK690693 treatments with 1 and 2 μM did not significantly affect EOMA cell survival. (c) EOMA cells were pre-treated with Akt inhibitor GSK690693 for 3 hours, and then incubated with platelets for another 72 hours. The cell viability was examined using the CCK8 assay. (d) EOMA cells were either transfected with control or integrin β3 siRNA for 4 days, or pre-treated with GSK690693 for 3 hours, and then incubated with platelets for another 48 hours. The cell proliferation was assessed via the EdU assay. Scale bar, 60 μm. n = 3–5, one-way or two-way ANOVA. *P < 0.05; **P < 0.01; ***P < 0.001; ns, not significant.
Additionally, an incorrect email address for author Xiao-Ming Chen is quoted. Correspondence and requests for materials should be addressed to cxm@wmu.edu.cn.
Author information
Authors and Affiliations
Corresponding authors
Rights and permissions
Open Access This article is licensed under a Creative Commons Attribution 4.0 International License, which permits use, sharing, adaptation, distribution and reproduction in any medium or format, as long as you give appropriate credit to the original author(s) and the source, provide a link to the Creative Commons licence, and indicate if changes were made. The images or other third party material in this article are included in the article's Creative Commons licence, unless indicated otherwise in a credit line to the material. If material is not included in the article's Creative Commons licence and your intended use is not permitted by statutory regulation or exceeds the permitted use, you will need to obtain permission directly from the copyright holder. To view a copy of this licence, visit http://creativecommons.org/licenses/by/4.0/.
About this article
Cite this article
Gu, R., Sun, X., Chi, Y. et al. Author Correction: Integrin β3/Akt signaling contributes to platelet-induced hemangioendothelioma growth. Sci Rep 11, 19772 (2021). https://doi.org/10.1038/s41598-021-99149-4
Published:
Version of record:
DOI: https://doi.org/10.1038/s41598-021-99149-4
