Correction to: Scientific Reports https://doi.org/10.1038/s41598-022-10321-w, published online 18 April 2022
The original version of this Article contained an error in Figure 4B, where the labels AC and AE were interchanged in the GFAP graph.
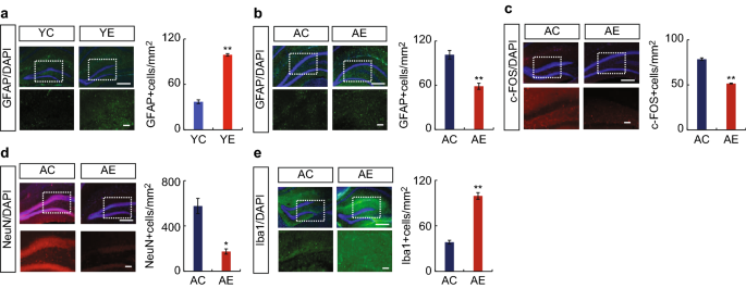
The original Figure 4 and accompanying legend appear below.
Effects of maxillary molar loss on protein expression in the hippocampus of mice (Immunostaining). Astrogliosis is induced in the hippocampus of mice with missing molars. The hippocampus and protein expression are shown. The square made by the dotted line is the CA1 region of the hippocampus, shown enlarged below. (a) Typical GFAP-positive cell area (mm2) and graphs showing the hippocampus of control and extraction groups of young mice (YC3 vs. YE3). (b–e) Typical staining images and graphs showing the hippocampus of control and extraction groups of aged mice (AC3 vs. AE3); (b) GFAP, (c) c-FOS, (d) NeuN, (e) Iba-1. The number of c-FOS- and NeuN-positive cells were increased, and c-FOS and NeuN positive cells were decreased upon tooth extraction. Scale bar: 100 μm.
The original Article has been corrected.
Author information
Authors and Affiliations
Corresponding authors
Rights and permissions
Open Access This article is licensed under a Creative Commons Attribution 4.0 International License, which permits use, sharing, adaptation, distribution and reproduction in any medium or format, as long as you give appropriate credit to the original author(s) and the source, provide a link to the Creative Commons licence, and indicate if changes were made. The images or other third party material in this article are included in the article's Creative Commons licence, unless indicated otherwise in a credit line to the material. If material is not included in the article's Creative Commons licence and your intended use is not permitted by statutory regulation or exceeds the permitted use, you will need to obtain permission directly from the copyright holder. To view a copy of this licence, visit http://creativecommons.org/licenses/by/4.0/.
About this article
Cite this article
Furukawa, M., Tada, H., Wang, J. et al. Author Correction: Molar loss induces hypothalamic and hippocampal astrogliosis in aged mice. Sci Rep 12, 12668 (2022). https://doi.org/10.1038/s41598-022-17094-2
Published:
Version of record:
DOI: https://doi.org/10.1038/s41598-022-17094-2
