Abstract
Most cave formation requires mass separation from a host rock in a process that operates outward from permeable pathways to create the cave void. Given the poor solubility of Fe(III) phases, such processes are insufficient to account for the significant iron formation caves (IFCs) seen in Brazilian banded iron formations (BIF) and associated rock. In this study we demonstrate that microbially-mediated reductive Fe(III) dissolution is solubilizing the poorly soluble Fe(III) phases to soluble Fe(II) in the anoxic zone behind cave walls. The resultant Fe(III)-depleted material (termed sub muros) is unable to maintain the structural integrity of the walls and repeated rounds of wall collapse lead to formation of the cave void in an active, measurable process. This mechanism may move significant quantities of Fe(II) into ground water and may help to explain the mechanism of BIF dissolution and REE enrichment in the generation of canga. The role of Fe(III) reducing microorganism and mass separation behind the walls (outward-in, rather than inward-out) is not only a novel mechanism of speleogenesis, but it also may identify a previously overlooked source of continental Fe that may have contributed to Archaean BIF formation.
Similar content being viewed by others
Introduction
The tropical regions of Brazil, including Carajás, Iron Quadrangle (IQ), and Southern Espinhaço Range, contain some of the most extensive landscapes of Proterozoic iron deposits in the world1, 2. The upper sequence is comprised of a laminated quartz-hematite banded iron formation, known as itabirite or jaspilite, which hosts some of the largest iron ores deposits in the world3, 4. The formation of these ore bodies, which represent a heterogenous mix of hematite, and goethite, and other Fe-hydroxides, is not clearly understood, but required silica removal followed by Fe replacement/deposition, with a total Fe content up to 67 wt%2, 3, 5, 6. These high-grade ores, which are generally low in P, Al and Si, are among the most economically important Fe deposits in the world, representing > 20% of global iron reserves2, 7, 8.
The iron-rich landscapes and subsurface features in Brazil are covered in a ferruginous duricrust known as canga (derived from the indigenous word itapanhoacanga9), which protects the more friable BIF and ore deposits from weathering1, 2, 9,10,11,12,13. This duricrust, which can range in thickness from a few centimeters to 30 m (average 3 m) is composed of detrital fragments of BIF cemented primarily by Fe-oxides, including hematite, goethite, and relatively poorly-crystalline Fe(III) (hydr)oxides1, 9, 10, 14, 15. This cementation generates a well indurated material surface that is extremely resistant to weathering, with rates of 0.17–0.54 m Myr−1 reported10, 12, 16. Similar to the Fe ores, the mechanism of canga formation, which includes enrichment of P oxides and rare earth elements (REEs) compared to itabirite, is poorly understood9, 17.
Canga does not exist as a separate bedded layer, but rather lays over the BIF landscape like a thick blanket, which led Dorr (1964) to suggest that there must be continuous turnover, otherwise it would have been removed thorough denudation long ago, exposing the friable, underlaying BIF. While canga is still much younger than BIF, it has been dated to ~ 65 Mya, making it one of the oldest exposed landscapes in Brazil9, 10, 18. Nonetheless, the age of canga is not homogenous, and dating has revealed that younger canga is found at depth in the same sampling cores9, 10, 18. In recent years, there has been increasing evidence that microbial Fe-cycling may be responsible for the maintenance of canga, with Fe(III) reduction releasing Fe(II) that is then oxidized as it moves toward the surface9, 12, 13, 19, 20. The abundance of consolidated Fe(III) (hydr)oxide cements at the surface make it resistant to weathering and limits water infiltration; however, discontinuities in the surface of the canga, such as tension joints, fractures and penetration by plant roots allow water to enter the subsurface, where the crust-like surface give ways to a high-porosity matrix in the canga, with an internal porosity up to 29%1, 11, 21,22,23. The routes for water into the subsurface and relatively high internal porosity of canga results in the formation of regionally significant aquifers, and water flow can reach 2.80 × 10–4 m s−1, comparable to highly fractured rocks and even karst aquifers, with primary porosity occurring at the canga-BIF interface1, 11, 24. Despite this porosity, the weathering-resistant nature of canga would suggest that karstification is limited; however, these iron landscapes represent some of the most cave-dense regions of Brazil, containing over 3,000 documented iron formation caves (IFCs), representing ~ 20% of all the known caves in Brazil1, 21, 22, 25, 26.
Brazilian IFCs were first described in 1818, and remained a relative curiosity until 1988, when the new Brazilian constitution included caves as a natural resource that required a preservation zone1, 2, 25, 27. This occurred during a significant increase in mining activities in Brazil, which have grown from ~ 1.5 million tons annually in the 1950s to approximately 20% of world production today (~ 400 million tons annually)28. Ore extraction has primarily occurred through opencast mining, and due to the preservation of identified IFCs, has necessitated a meandering pattern across the landscape, impacting ecosystems through a combination of habitat loss and the impact of mining waste effluent27,28,29,30.
Most IFCs are short, averaging 30 m in length with an average 2 m diameter1. A mechanism of formation of these IFCs was put forward by Simmons25, who postulated that IFCs formed due to dissolution by Fe(III) reducing microorganisms (FeRM) or through solubilization of dolomitic cements within the Itabirite. In support of this hypothesis, Parker et al.31 cultured FeRM from IFC sediments and demonstrated their ability to reduce Fe(III) phases within BIF and canga31, 32. Microbial Fe(III) reduction by cave-asssociated microorganisms was driven by fermentative organisms, which demonstrated pitting of Fe(III) (hydr)oxide surfaces31. While fermentation has not previously been associated with large-scale Fe-reduction, Parker et al.31, 32 demonstrated that it dramatically accelerated Fe-reduction when compared to respiratory Fe-reduction. Nonetheless, the reduction experiments of Parker et al.31, 32 were carried out in batch incubations, where passivation of Fe-oxides by Fe(II) and the closed system could reduce Fe-reduction rates and influence the drivers of FeRM metabolism31, 33. To better reflect the conditions experienced in canga, we demonstrated that under flow conditions bacterial fermentation Fe-reduction led to an accelerated rate of dissolution, which enhanced permeability33.
Together these data suggested that cave formation processes are driven by water bringing organic carbon from surficial primary productivity into the canga via the surface recharge zone through surface unconformities. Then FeRM activities reduce insoluble Fe(III) (hydr)oxides to relatively soluble Fe(II), which can then be transported via the developing aquifer1, 26, 31, 33. Such activity consolidates into flow paths that coalesce around cave conduits, with a mechanism of speleogenesis similar to the mass separation and transport seen in other karst systems, albeit driven by FeRM1, 31, 34; however, there are limitations in this model, as Fe-reduction cannot occur in the presence of oxygen (making cave formation difficult to reconcile with a conduit model) and a conduit model does not match the morphology of the observed IFCs (intercalating rooms, carved floors, no relationship with lithology)1. In this work, we reconcile these observations with FeRM activity using a combination of techniques in geology, materials chemistry, and geomicrobiology, to demonstrate that Fe-reduction is occurring behind the walls of the cave, sequestered from atmospheric O2. We demonstrate that this FeRM activity leads to extensive Fe(III)-reduction in situ, promoting passage collapse and enlargement, in an active and ongoing process that matches the observed morphology1. The low pH and anoxic conditions, along with the presence of apparent electron shuttles, may explain the enrichment of P oxides and REEs in canga9. These data demonstrate not only a novel method of cave formation, but suggest a more significant mechanism of subsurface Fe mobilization and weathering than has previously been considered35,36,37.
Results
In our past work we characterized the microbial activity of the floor sediments of the IFCs, as this would match the traditional gravity flow path for water in epigenic caves34. But if dissolution was primarily occurring at floor level in these caves, this would result in a down-cutting passage morphology, which is not observed34. We have since quantified that the majority of IFCs (> 95%) have irregular, elliptical-shaped passageways and flat floors that align with the dip of the canga-BIF contact1. Given the location of the IFCs at the tops of ridges, it is untenable to invoke phreatic conditions being established to create the elliptical passage shape, and the bulbous plan of these caves (larger chambers intersected by small passageways as shown in Fig. 1) is more suggestive of wall retreat1. Nonetheless, if FeRM activity were driving dissolution on wall surfaces within the IFCs, we would expect there to be evidence of weathering and Fe-oxides on these surfaces; however, IFC walls are hard and smooth, with no obvious weathering. In an attempt to identify weathering zones on the cave walls we used a Schmidt hammer, which measures compressive strength of a material38. The data (Fig. 2) suggest that the strength of the canga walls within the caves is significantly reduced (Piety Cave, Rh 9.0 ± 2.4; VL-02 Cave, Rh 13.4 ± 4.9) compared to unaltered canga (Rh 38.0 ± 6.6), the canga surface directly above the cave (Rh 39.1 ± 9.1) and BIF (Rh 58.8 ± 1.0); the larger range of Rh values for canga are likely due to the heterogeneity of these samples manifested by the presence of hematite clasts (Fig. 3).
(a) Typical passage morphology within an IFC formed at the canga (ceiling and left wall)/BIF (right wall) interface (as described in Ref.1). The caver is looking into a larger chamber (ceiling ~ 2.5 m) from a smaller, connecting passage. Clastic BIF fragments embedded in canga can be seen in the ceiling. Photo courtesy of Vitor Moura and Luciana Alt. (b) Plan view of four IFCs demonstrating the bulbous, beads-on-a-string morphology of the cave survey. Arrows indicate magnetic North (mN), E indicates entrance, and scale bars are 5 m. The marked line (A–A’) indicates the location of the where the extended profile (shown in c) was recorded. (c) Up arrow indicates extended profile (A–A’) orientation, with the relative position of the cave to the canga surface shown. The entrance (E) and 5 m scale bar are shown.
Box plot of 20 normalized Schmidt hammer rebound measurements (Rh) compared between BIF, a hand sample of canga (canga), surface canga (directly above VL-02 Cave), and walls comprised of canga in both Piety and VL-02 caves. Whiskers represent upper and lower quartiles. Significance (***) calculated using a one-way ANOVA with a P value of < 0.001.
Light photography (a) of a hand sample taken from the wall of an IFC compared to a computed tomography (CT) slice through the same sample (b), with the surface oriented to the cave passage indicated. The images demonstrate the presence of BIF clasts within the canga, cementation of material on the cave face of the sample, and loss of structural goethite and increasing porosity deeper into the wall.
Given that Fe(III) reduction generally requires anoxic conditions, we hypothesized that this loss of strength could be caused by Fe(III) reduction occurring behind the walls of IFCs, enhancing host rock dissolution and weakening the walls. To test this, we drilled multiple cores in a variety of locations into the walls of two separate IFCs. In all cases, the drill penetrated a hard crust, up to 3 cm thick, before entering an unconsolidated material that ranged from dry-granular to paste-like in consistency (Supplemental Fig. S1). Probing the material with a sterile spatula revealed that this unconsolidated material, which we term sub muros (from Latin sub behind + muros wall), extends into the canga up to 25 cm behind the cave wall surface, in all directions. A computed tomography (CT) scan of a hand sample (Fig. 3) reveals that the cave side of the wall contains cemented clasts (the hard crust we drilled through), with unconsolidated material beneath this crust. Canga is composed predominantly of goethite and hematite, while BIF contains quartz with goethite and hematite (Fig. 4). An XRD analysis of sub muros demonstrated that it is depleted in Fe(III) phases in comparison to the canga and BIF material (Fig. 4). Concentrated HNO3/HCl-extractable Fe (designated Fetot in Fig. 4) of BIF is low in comparison to other phases, and this is likely attributable to the quartz content and extreme resistance of the hematite to acid attack. Indeed, no Fe(III) could be extracted using hydroxylamine-HCl, which is used to reductively dissolve poorly crystalline Fe(III) phases (Fig. 4). Besides being relatively depleted in Fe, the sub muros was also enriched in Fe(II) in comparison to the other phases, indicating that Fe(III) reduction is occurring in this part of the IFCs (Fig. 4). Taken together, these results confirm that reductive dissolution of host rock Fe(III) occurs behind the cave walls, rather than at the cave wall-void interface.
X-ray diffraction patterns and Fe content and speciation in BIF, canga, and sub muros associated with IFCs. Reference diffraction patterns for quartz, goethite, and hematite at the top of the figure are from Downs and Hall-Wallace, 2003. Fetot, Fe(III)amorph, and Fe(II) represent concentrated HNO3/HCl-, hydroxylamine-, and 0.5 M HCl-extractable Fe (respectively).
Characterization of cave-associated microorganisms
We have demonstrated enhanced porosity by FeRM activities in flow-through experiments of columns packed with crushed canga33, which matches the increased porosity demonstrated in the CT scan (Fig. 3). Such increased porosity would increase the capacity for meteoric water flow behind the walls and facilitate the mass export necessary for cave formation34. We have previously measured high levels of organic carbon in water dripping into the caves from cracks in the canga (up to 57 mg L−1 compared to 0.5 mg L−1 in carbonate caves31, 39), providing the carbon and energy necessary to support microbial growth and drive FeRM within the sub muros31, 37. When we modeled this chemistry with a synthetic pore water in vitro, we demonstrated significant Fe-reduction that developed a higher activity rate with repeated rounds of induced flow, presumably through FeRM selection33. Direct cell counting revealed ~ 3.23 × 107 cells g-1 in the sub muros across the sampled caves (Supplemental Table S1), which is several orders of magnitude higher than has been seen in limestone caves (~ 104–106 cells g−1) and is just below the microbial abundance observed in soils40, 41.
To determine the metabolic potential of the microorganisms found within the sub muros, we extracted DNA from a sample and carried out a metagenomic analysis. Illumina sequencing of sub muric material from Triangle Cave yielded ~ 16.78 Gbp of data for analysis. The generated dendrogram using normalized gene copy data from 103 identified KEGG orthologs genes (Fig. 5) demonstrated that the sub muric metabolic profile did not cluster with other microbial communities examined in other known Fe-rich systems identified in the JGI IMG database (e.g., acid mine drainage)42, 43. Nonetheless, the sub muros did share a metabolic profile with Fe-rich Brazilian rupestrian soils, similar to that expected in soils above the IFCs (Fig. 5). We observed enrichment of genes involved in amino acid and organic carbon metabolism compared to AMD and other cave environments, particularly in the breakdown of organic polymers and aromatic compounds, as would be anticipated in soil detritus (Fig. 5 and Supplemental Table S2). No photosynthetic genes were observed, confirming that the metabolic activity within the sub muros was isolated from photosynthetic activity, as would be expected in the aphotic environment within the cave (Fig. 5). Sequences associated with CO2 fixation and methane oxidation were infrequently encountered, suggesting a microbial ecosystem supported by the catabolism and assimilation of surface-derived organic carbon rather than autotrophic growth, although transcriptomics will be necessary to more clearly understand the active metabolic processes under these conditions (Fig. 5 and Supplemental Table S2).
Metagenomic analysis of the microbial community within the sub muros, showing a comparative analysis of normalized estimated gene copy number for 103 genes identified in the KEGG functional ortholog database for 32 comparative metagenomic samples (Supplemental Table 1, with specific dataset indicated by number in paratheses). The relative abundance of each (in percentage of total gene count) is shown with a scale of none (white) up to ~ 8% (black). The dendrogram indicates community similarity determined using a hierarchical clustering function (hclustfun) in R studio. The function distribution of the identified KEGG orthologous genes is shown (detailed KEGG orthologous identification provided in Supplemental Table S1).
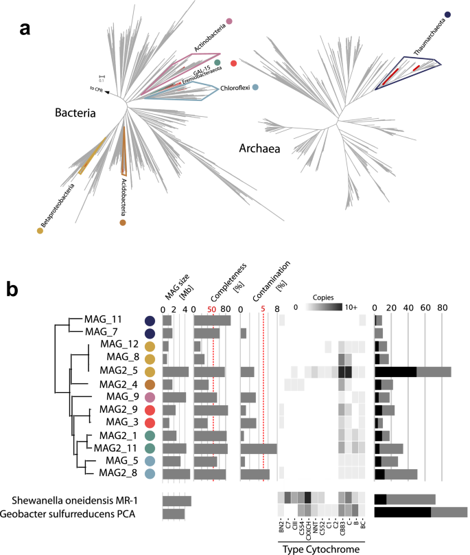
Interestingly, the metagenomic data did not demonstrate an enrichment in genes known to be associated with iron metabolism, including mtrABCF and omcABES37, 44. Nonetheless, the microbial community within the sub muros contained members of the Chloroflexi, Acidobacteria, WPS-2 and GAL15, which have limited cultured representatives and for which iron metabolism has not been observed or is poorly described (Fig. 6A)37, 44. Given the importance of c-type cytochromes in Fe(III) reduction, we examined the metagenomic data for the presence of the heme binding Cys-X-X-Cys-His amino acid motif. Three MAGs from the community affiliated with the Betaproteobacteria, the most complete of which (MAG2_5) encoded ~ 85 Cys-X-X-Cys-His motif-containing proteins, while the most complete Chloroflexi (MAG2_5) contained ~ 50 and the GAL15 MAG contained ~ 35 proteins with this motif (Fig. 6A). These data compare with 42 predicted c-type cytochromes in Shewanella oneidensis MR1 and 111 in Geobacter sulfurreducens that were identified using the same method (Fig. 6B). These findings suggest that extracellular electron transfer and dissimilatory Fe(III) reduction pathways may be present in sub muros communities, but involve as-yet poorly characterized genes in the microorganisms identified45. We also observed a relatively high abundance of genes involved in secondary metabolite production (e.g. phenazines; Supplemental Fig. S4) in the metagenomics data, which can act as electron shuttles to Fe(III) phases46, 47, thus providing an additional mechanism of Fe(III) reduction.
(a) Phylogenomic trees generated from concatenated alignments of 56 universal marker proteins. Phylogenetic position of bacterial and archaeal metagenome assembled genomes (MAGs) are highlighted with colored circles. Scale bars indicate substitutions per site. (b) Size, estimated completeness and contamination of cave MAGs, red dashed lines indicate cutoff for medium quality MAGs. Heatmap shows number of proteins with at least one Cytochrome domain based on PFAM annotation, counts greater than 10 are displayed as 10. Bars indicate total number of proteins with CXXCH domains (grey) and proteins with CXXCH domains and predicted transmembrane helices (black). The two genomes at the bottom represent Fe-reducing reference genomes. *Betaproteobacteria bacterium RIFCSPLOWO2_12_FULL_62_13b.
To determine if microbial dissolution of Fe(III) (hydr)oxides was occurring, several coupons of hematite were embedded in the sub muros material within the caves for approximately one year (Fig. 7). Hematite coupons were chosen because of the predominance of that phase in materials associated with the caves (Fig. 4 and Ref.32) and the smooth surface of the available hematite coupons which allowed us to visualize alterations of the coupon surfaces. Several attempts were made to identify microorganisms associated with the hematite chips using a number of preservation techniques (including paraformaldehyde or alcohol preservation), but none were found attached, suggesting that these organisms do not grow directly on the hematite surfaces. Instead, we observed pyramidal dissolution pits (Fig. 7B), which were identical to those seen in laboratory incubations of hematite coupons and an IFC-derived FeRM enrichment culture (Fig. 7C)31. Optical profilometry of the hematite coupon surface (Fig. 7D) allowed us to determine the average pit volume to be 19.7 μm3. This generated a total volume (v) loss of 5.25 × 104 μ3 cm−2 of hematite surface area year−1. Taking into account a conservative porosity for canga (16.98%), we normalized to reactive surface area \(\left( {\overline{S} } \right)\) of 148.1 cm2 cm−348, allowing us to scale the in situ dissolution rate (dS) in μm2 dissolution per cm3 canga as:
Incubated hematite coupon images. Control coupon imaged via SEM (a) and coupon after ~ 1 year within the cave wall (b). The pyramidal etch pits observed on the surface of the coupon (b) were similar in structure to those observed on hematite chips incubated with an IFC-derived FeRM enrichment culture (c)31. Example of optical profilometry (d) used to calculate the average number and volume of observed etch pits per cm2 in the hematite coupons (the example shown is from the same SEM image as b).
This gave a dS value of 7.78 × 106 μm3 cm−3. Scaling to m3, dS is therefore equivalent 7.78 cm3 m−332, 48. At this rate, sufficient canga could be removed to form a typical IFC in as little as 129,032 years, although this may be an underestimation considering the faster bioreduction rates recorded for canga over hematite32.
Discussion
Our goal has been to understand the processes that lead to the formation of IFCs in the relatively impermeable iron landscapes of Brazil. Caves form in many types of rock, either through erosion or dissolution34. The most common type of caves on Earth are epigenic caves, which form when meteoric water reacts with CO2 to form a weak H2CO3 solution, followed by dissolution of rock outward from the forming cave conduit and mass removal by ground water outward from the forming cave conduit49, 50. Microorganisms may either accelerate or play the primary role in the formation of the second most common cave type, hypogene caves51, 52. For example, hypogene speleogenesis in some sulfidic caves is driven by microbial metabolic activity within groundwater52, where aerobic oxidation of sulfide to sulfuric acid at or near the cave void-wall interface drives dissolution and cave formation53. In all cases, enlargement of the void occurs via dissolution outwards from the developing conduit34. In this “classical” model of cave formation, passage enlargement would be limited by intrusion of atmospheric O2 into the cave, which would limit Fe(III) reduction.
To address this paradox, we suggest a new mechanism of speleogenesis based on our results, where FeRM reductively dissolve the Fe(III)-rich matrix at the BIF/canga interface. Our previous work indicates that pulsed water flow through canga inoculated with sub muros enhances canga-Fe(III) reduction, at least partially due to removal of Fe(II) passivates, which would otherwise limit further Fe(III) reduction31, 33. This pulsed water delivery, which is consistent with rainfall patterns in the rainy season, increases FeRM activity and porosity, accelerating dissolution and the formation of Fe-depleted sub muros (Fig. 8)33. Over time, this weakening of the rock matrix causes a collapse of the Fe(III)-depleted sub muros material into the cave void (Fig. 8). After the collapse, oxygen within the cave atmosphere auto-oxidizes the newly exposed Fe(II)-rich fluids within the still-consolidated wall structure, cementing this matrix at the cave/wall interface (Figs. 3 and 8) and restoring the anoxic interior of the cave wall, wherein the process repeats. The mass removal of Fe(II) by water behind the wall and resultant collapse over time creates the cave void and observed cave morphology (Fig. 1)1. The role of Fe(III) reduction and movement of water behind the walls (outside-inwards), rather than through the cave conduit (inside-outward), is a previously undescribed mechanism of speleogenesis34. We term this newly recognized process exothenic (from the Latin sub behind + muros wall) biospeleogenesis.
Model for FeRM-driven dissolution and speleogenesis, consolidating the data presented here and in 1, 31, and 33 (figure adapted from 1). (a) The sub muros is unable to support the Fe-oxide crust on the cave wall, which collapses into the cave and enlarges the cave void. (b) Fe(II) exposed to oxygen in the cave passage causes auto-oxidation, which re-forms the Fe-oxide crust on the wall surface, behind which anoxic conditions then form. At the microscopic level (b.i) under anoxia, Fe(III) serves as an electron acceptor leading to growth of FeRM, with Fe(II) production (as described in31). During the dry season, the lack of flow causes Fe(II) to passivate onto the Fe-oxides, limiting Fe-reduction (as represented by an ‘x’). (c) During the wet season, water enters the porous canga, introducing a pulsed flow that removes passivates (as demonstrated in Ref.33). These conditions (c.i) also bring in surface-derived organic compounds (shown as CHO) and favor Fe-reduction. (d) During the next dry season, the lack of pulsed flow causes the Fe(II) to begin to accumulate on surfaces again, slowing Fe-reduction and increasing FeRM abundance (d.i). As this cycle repeats annually, the reduction of Fe(III) increases porosity (as demonstrated in33), and eventually the Fe-oxide crust becomes unstable, and the collapse and Fe-reduction cycle repeats. Over time, repeated collapse leads to wall retreat and formation of the cave passages and observed morphology.
Canga is enriched in P oxides, REEs, and has a positive Eu/Eu* ratio (1.8) compared to itabirite9, 17. It has been proposed that the enriched REEs in canga may be due to scavenging by secondary ferrihydrite oxides; however, this hypothesis does not take into account a role for microorganisms in this process9, 33. Given the recent disruption in the global REE supply chain, there has been a renewed interest in microbial sequestration of REEs54. This renewed interest has helped identify a variety of mechanisms that microorganisms utilize to immobilize REEs, including biosorption and bioaccumulation, and includes member of the Chloroflexi, Proteobacteria, Acidobacteria and Actinobacteria, that are enriched in sub muros (Fig. 3)31, 33, 54, 55. When we attempted to culture FeRM species from sub muros, we recovered fermentative Fe-reducing Clostridia spp.33. Similarly, these Clostridia appeared to use organic molecules to transfer electrons to Fe(III) with glucose as an electron donor with these lab-based FeRM cultures generating similar surface pitting profiles as those seen on hematite surfaces in situ (Fig. 4)31, 33, 56. Under the redox and pH conditions of sub muros, Eu would exist as Eu(III) and similar electron shuttles have been demonstrated to play a role in its reduction, which Clostridia bioaccumulate as intracellular polyphosphate56, 57. Microbial activity could therefore explain the formation of canga and relative enrichment of Eu and Nd (1.8 and 4.2 compared to itabirite, respectively)9.
In addition to identifying a new process of cave formation, these caves are an indication of the extensive potential for microbially mediated weathering of the rocks in the Carajás, Iron Quadrangle (IQ), and Southern Espinhaço Range, which are typically considered quite resistant to dissolutional weathering1, 9. Recent work12, 13 has indicated extensive Fe cycling in canga despite the seeming permanence of the canga. The canga is continuously reworked through alternating Fe(III) reduction and then reoxidation of the biogenic Fe(II)12, 13. In addition to the dynamic stability of the canga duricrust, the presence of caves and their microbial origins indicate that the itabirite phases are susceptible to substantial weathering and export of material. Here, reductively dissolved Fe may be transported through extensive subsurface aquifers, which may contribute as much as four times the freshwater discharge of rivers and streams58, 59. Many of these aquifers drain directly into marine environments below the surface, such as the Mediterranean Sea, which receives up to 75% its freshwater from groundwater springs that drain without detrital material that is often associated with continental runoff60. With a calculated dissolution value within sub muros of 7.78 cm3 m−3, using a density for hematite as 5.26 g cm−3, this would mobilize 40.9 g Fe-oxides per m3 canga year−161. If this measured reductive dissolution of Fe occurred uniformly on a regional scale, assuming the canga layer is 3 m thick, this is equivalent to ~ 122 tons of Fe annually moving into the subsurface per km2. Given that the Iron Quadrangle alone constitutes 7200 km2, even if the efficiency of this system were 1% of the in situ observed values, this is equivalent to ~ 9 million tons of subsurface Fe in this region annually. As such, itabirite weathering could be an underappreciated contributor to marine Fe budgets62, 63. Indeed, continental Fe is proposed to be a substantial contributor to the high dissolved Fe in Archaean oceans from which BIF formed65.
Materials and methods
Field observations and sample collection
Samples were collected from three representative IFCs (Triangle Cave, CAI-03, and VL-02) within the Quadrilátero Ferrífero and Southern Espinhaco Range (MG, Brazil). Due to cave conservation practices, locations are only available upon request. The caves were < 100 m in length and averaged ~ 1.5 m in height. Due to limitations on damage, hand samples were only collected from VL-02, which was in the process of destruction through mining.
Schmidt hammer
A Proseq L-type Schmidt hammer (Proseq, Aliquippa, PA) was used to measure rock surface rebound (R) values. The Schmidt hammer was held perpendicular to the rock surface, and the angle of orientation (θ) relative to the horizontal was recorded with a geologic compass38, and held constant during 20 measurements at each sampling site. The θ was used to correct for the angular effects of gravity, producing a normalized R (Rh) value38. Controls were performed in a similar manner both in field tests and in a laboratory setting with samples secured to a firm iron base. Rh data was processed and displayed using R studio64. ANOVA analysis was run in Microsoft Excel for Mac Version 16.64 (Microsoft, Redmond, WA) with the StatPlus:mac Version 6 Add-In (AnalystSoft Inc, Walnut, CA).
Sub muros sampling
Unless otherwise noted, all reagents were purchased from Sigma-Aldrich (St. Louis, MO). To obtain sub muros material we used a water-lubricated portable gasoline powered core drill with a 51 mm diameter diamond-coring bit (Shaw Tool, Yamhill, OR). The internal structure of the drill holes was unstable, and readily collapsed to expose sub muros that was uncontaminated by drilling fluid. While we were unable to measure pH and dissolved organic carbon of the sub muros used in this work, cave-associated waters (i.e. streams, dripping from speleothems, etc.) can contain ≥ 50 mg L−1 dissolved organic carbon and circumneutral pH, though some waters had a measured pH as low as 4.533. Using aseptic technique, we collected ~ 25 mL of sub muros in 50 mL Falcon tubes. Samples for DNA extraction were immediately preserved in filter-sterilized 70% ethanol and stored on ice for transport, followed by storage at – 80 °C until analysis. Samples for cell counts were immediately fixed in 4% paraformaldehyde for 4 h, followed by 3× washing in phosphate buffered saline (PBS; pH 7.4). Samples for cell counting were then stored in 50% methanol/PBS at − 20 °C until counting. Samples for mineralogic analysis were collected in sterile 50 mL Falcon tubes and stored at 4 °C.
Computed tomography
Computed tomography was carried out on a Nikon Metrology XT H 320 LC X-ray CT system (Brighton, MI) at the National Center for Education and Research on Corrosion and Materials Performance (NCERCAMP) (University of Akron, Akron, OH). The X-ray source was a 225 kV micro focus reflection target with a current of 575 µAmps and a frame capture rate of 1000 ms to produce 3,141 projections through the sample. 3D reconstruction was performed using CT-Pro Version 2.0 (Nikon Metrology, Brighton, MI). One representative hand sample was scanned, which was structurally similar to the numerous other samples collected.
Mineralogic characterization
Samples were dried in a Thelco model 27 oven (Precision Scientific, Chicago, IL) overnight at 80 °C and pulverized in a PM 100 ball mill (Retsch, Newtown, PA). Powdered X-ray diffraction was carried out with triplicate samples on a Rigaku Ultima IV with CuKα radiation, scanning at 2Θ of 5°–70°, and an accelerating voltage of 40 kV at 35 mA. Diffraction intensities were recorded at one second intensity-counting time per step with a 0.02° step size. The resultant diffraction patterns were compared against reference diffraction patterns from the American Mineralogist Crystal Structure Database (http://rruff.geo.arizona.edu/AMS/amcsd.php) with one representative profile shown. To characterize and quantify the Fe phases within the samples, we extracted Fe(II), poorly crystalline Fe(III), and total Fe in triplicate following previously described methods65. Solubilization incubations for both Fe(II) and poorly crystalline Fe(III) extractions were carried out under anoxic conditions in a Coy Laboratories anaerobic chamber (Grass Lake, MI). Solubilized samples were centrifuged to remove solids and diluted in 0.5 M HCl prior to quantification via the Ferrozine assay (Stookey 1970). Total Fe extraction required an overnight digestion with 15.6 M HNO3 and a subsequent overnight extraction with 12.1 M HCl. Quantification was determined using atomic absorption spectrometry on a PerkinElmer AAnalyst 70 (Waltham, MA)65.
In situ hematite measurements
To measure the microbial reductive activity within the IFCs, hematite coupons were prepared by adhering ~ 0.5 cm2 hematite coupons to 1 cm2 aluminum tags with silver conductive adhesive (EMS, Hatfield, PA), with ~ 15 cm of steel wire for retrieval. These coupons were wrapped in foil and sterilized in an SR24D SV autoclave at 121 °C for 30 min (Consolidated Sterilizer Systems, Boston, MA). The hematite coupons were removed from the aluminum foil within the IFCs and placed within sub muros through exposed boreholes, which were subsequently plugged to re-establish in situ conditions. In addition to hematite coupons in IFCs, several control coupons were left on exposed wall within the cave, along with coupons that were exposed to laboratory conditions. The coupons were incubated in place for 13 months. Upon retrieval, the coupons were immediately fixed with 4% paraformaldehyde in the field, washed, and stored as described.
For scanning electron microscopy (SEM), coupons were incubated for 1 h in a solution of 2% glutaraldehyde sodium cacodylate buffer (0.1 M at a pH of 7.2) and rinsed 3X with sodium cacodylate buffer, followed by 15 min in a solution of 4% OsO4 and sodium cacodylate buffer, before a final 3× washes in filter-sterilized water. The samples then underwent acetone dehydration with the use of an acetone desiccator (Fisher Scientific, Hampton, NH), followed by critical point drying in an Emitech K850 critical point drier (Emitech Ltd., Ashford, England), and sputter coated on a Polaron E5000 SEM Coating Unit (Bio-Rad, Hercules, CA) with a gold/platinum target (Bio-Rad, Hercules, CA). SEM was performed on a Hitachi S-3500 (Tarrytown, NY) with an accelerating voltage of 15.0 kV.
Optical profilometery
To determine the extent of Fe reduction, hematite coupons were scanned on a Zygo NewView 7300 Optical Profilometer (Middlefield, CT). Etch pit identification was performed with MetroPro Version 9.1.9 software (Zygo, Middlefield, CT) using the Advance Textures 7 K applications, comparing roughness filled plots and input solid plots between the in situ IFC coupons and the in-cave control coupons. Surface roughness plots were stitched together (Supplemental Fig. S3) in Adobe Photoshop CS (Adobe, San Jose, CA), to provide a total measured area of 0.52 mm2 using ImageJ that was then re-sampled to determine the average number of etch pits. The pit volume was determined by averaging the volume of 15 randomly chosen etch pits, quantified using the MetroPro Microscope 7 K application (with an adjacent, artifact-free flat hematite surface used as the reference plane).
Microbiology techniques
Direct cell counts were carried out on 100 mg of sample resuspended in PBS and stained with SYBR Green according to the manufacturers recommended protocol (Lonza, Rockland, ME). Sub-samples (100 μL) were then filtered onto a 0.2 µm GTPB Isopore Membrane Filter (Millipore, Billerica, MA). Cell counts were conducted at a 1000× magnification (frit area = 0.01 mm2) using a BX53 fluorescent microscope (Olympus America Inc., Center Valley, PA). Total cell numbers were determined from the average of one hundred fields-of-view as previously described40.
Metagenomic analyses
Genomic DNA was extracted via the PowerMax Soil Mega Prep DNA isolation kit (Mo Bio, Carlsbad, CA) and purified on a Boreal Genomics Aurora system (Mountain View, CA) following the standard HMW DNA Soil Protocol. Metagenome sequencing was performed on the Illumina HiSeq 2500-1TB platform at the DOE JGI. The Illumina data was assembled via metaSPAdes (v3.11.1) and inferred gene content was used to calculate estimated gene copy numbers within 392 KEGG functional orthologs in the KEGG database66. This metagenomic data was assembled along with the metagenomic data from 32 comparative environmental sites (Supplemental Table S3), which included caves (epigenic, hypogenic and lava caves), iron-rich acid mine drainage (AMD), subsurface porewater, freshwater aquifers and iron-rich Brazilian rupestrian soils. Outlier communities for comparative purposes included forest, desert, and polar soils/sediments, a troposphere community, and chicken feces (detailed descriptions, including IMG/M pipeline accession numbers, NCBI project data and total number of bases within each metagenome can be found in Supplemental Table 1). The gene copy data across these metagenomes was normalized by dividing the estimated gene copy number per KEGG ortholog in IMG/G divided by the total estimated gene number, to provide the data to be presented as percent gene copies/genes per sequenced metagenome. There was no significant representation by eukaryotic gene counts (less than 0.01% per sample in the IFC sample). Therefore, eukaryotic orthologs were removed from analysis, leaving 120 orthologs. Of the remaining comparative orthologs, those for secondary metabolite/antibiotic synthesis demonstrated a high percentage within the samples (as has previously been associated with isolated cave environments67). As these data tended to dominate the heatplot analyses, they were compared separately (Supplemental Fig. S2). This left 103 orthologs for comparison. The percent gene copy heatmap was generated by first grouping the functional genes into eight metabolic categories (central metabolism, catabolic pathways, aromatic carbon catabolism, vitamin metabolism, autotrophic growth, amino acid metabolism, structural genes, and nucleotide synthesis and repair; detailed descriptions of the orthologs assigned to each group can be found in Supplemental Table S2) and using the heatmap.2 function in RStudio64. The gene copy percentages were used to cluster communities into similar metabolic functions using the hclustfun function, without clustering the gene orthologs (Rowv = false). The percentage gene abundance was indicated using a white/black palette using the colorRampPalette function, from no copies of the gene (white), up to 8% of the total genes within the metagenome (black). The resulting heatplot.2 output was annotated and labeled using Adobe Illustrator CS (Adobe, San Jose, CA).
Metagenome assembly and binning.
Raw Illumina reads were trimmed, quality filtered, and corrected using bfc68 with the following options: -1 -s 10g -k 21 -t 10. Following quality filtering, reads were assembled with MEGAHIT and metaSPAdes (v3.11.1)66 with the following options: --only-assembler -k 33,55,77,99,127 --meta -t 32. The entire filtered read set was mapped to the final assembly and coverage information generated with the Burrows-Wheeler Aligner (BWA-mem69 and MetaBat270; jgi_summarize_bam_contig_depths). Contigs were organized into genome bins with MetaBat270. MAG quality in terms of completeness and contamination was determined with CheckM71 and overall quality determined based on the MIMAG standards72.
Annotation of metagenome assembled genomes (MAGs)
Gene calling was performed with prodigal73 (option -meta). Cytochrome domains were identified using hmmsearch (hmmer.org, version 3.1b2) against the Pfam-A database (version 31)74. Proteins which contained CXXCH domains were subject to transmembrane helix prediction using the TMHMM web server (v2.0, http://www.cbs.dtu.dk/services/TMHMM/).
Phylogenomic analysis
Medium and high-quality MAGs were added to a de-replicated set of microbial genomes available in the IMG genome taxonomy database75. A set of 56 universal single copy marker proteins76 was identified with hmmsearch using a specific hmm for each of the markers. For every marker protein, alignments were built with MAFFT (v7.294b77 and subsequently trimmed with BMGE using BLOSUM3078. Single protein alignments were then concatenated and phylogenetic trees inferred with FastTree2 using the options: -spr 4 -mlacc 2 -slownni -lg79.
Data availability
The metagenomic dataset is available in the NIH sequence read archive (SRA) under accession number PRJNA465920 (https://www.ncbi.nlm.nih.gov/bioproject/465920) with the annotated metagenome (Project ID Ga0187846) available through the JGI Genome Portal (https://genome.jgi.doe.gov/portal/).
References
Auler, A. S. et al. Silica and iron mobilization, cave development and landscape evolution in iron formations in Brazil. Geomorphology 398, 108068. https://doi.org/10.1016/j.geomorph.2021.108068 (2022).
Dorr, J. V. N. Supergene iron ores of Minas Gerais, Brazil. Econ. Geol. 59, 1203–1240 (1964).
Beukes, N. J., Gutzmer, J. & Mukhopadhyay, J. The geology and genesis of high-grade hematite iron ore deposits. Appl. Earth Sci. 112, 18–25. https://doi.org/10.1179/037174503225011243 (2003).
Klein, C. & Ladeira, E. A. Petrography and geochemistry of the least altered banded iron-formation of the Carajás formation, Northern Brazil. Econ. Geol. 97, 643–651 (2002).
Hensler, A. S., Rosière, C. A. & Hagemann, S. G. Iron oxide mineralization at the contact zone between phyllite and itabirite of the Pau Branco deposit, Quadrilátero Ferrífero, Brazil—implications for fluid-rock interaction during iron ore formation. Econ. Geol. 112, 941–982. https://doi.org/10.2113/econgeo.112.4.941 (2017).
Mery, N., Emery, X., Cáceres, A., Ribeiro, D. & Cunha, E. Geostatistical modeling of the geological uncertainty in an iron ore deposit. Ore Geol. Rev. 88, 336–351. https://doi.org/10.1016/j.oregeorev.2017.05.011 (2017).
Rosière, C. A. et al. Structure and iron mineralization of the Carajás Province. Appl. Earth Sci. 115, 126–133 (2006).
Spier, C. A., de Oliveira, S. M. B. & Rosiere, C. A. Geology and geochemistry of the Águas Claras and Pico Iron Mines, Quadrilátero Ferrífero, Minas Gerais, Brazil. Miner. Deposita 38, 751–774 (2003).
Spier, C. A., Levett, A. & Rosière, C. A. Geochemistry of canga (ferricrete) and evolution of the weathering profile developed on itabirite and iron ore in the Quadrilátero Ferrífero, Minas Gerais,Brazil. Mineral. Depos. 54, 983–1010 (2019).
Monteiro, H. S., Vasconcelos, P. M., Farley, K. A., Spier, C. A. & Mello, C. L. (U–Th)/He geochronology of goethite and the origin and evolution of cangas. Geochim. Cosmochim. Acta 131, 267–289. https://doi.org/10.1016/j.gca.2014.01.036 (2014).
Dias, J. C. S. & Bacellar, L. D. A. P. A hydrogeological conceptual model for the groundwater dynamics in the ferricretes of Capão Xavier, Iron Quadrangle, Southeastern Brazil. CATENA 207, 105663 (2021).
Gagen, E. J. et al. Biogeochemical processes in canga ecosystems: Armoring of iron ore against erosion and importance in iron duricrust restoration in Brazil. Ore Geol. Rev. 107, 573–586 (2019).
Levett, A. et al. Evidence of biogeochemical processes in iron duricrust formation. J. S. Am. Earth Sci. 71, 131–142 (2016).
Mabesoone, J. M. Composition and origin of “Pedra Canga” and related ironstones in north-eastern Brazil. Geol. Mijnbouw 44, 231–241 (1965).
Henne, A., Craw, D., Gagen, E. J. & Southam, G. Contribution of bacterially-induced oxidation of Fe-silicates in iron-rich ore to laterite formation, Salobo IOCG mine, Brazil. Chem. Geol. 539, 119499 (2020).
Schuster, D. L. et al. Cosmogenic 3He in hematite and goethite from Brazilian “canga” duricrust demonstrates the extreme stability of these surfaces. Earth Planet. Sci. Lett. 329–330, 41–50 (2012).
Mendes, M., Lobato, L. M., Kunzmann, M., Halverson, G. P. & Rosière, C. A. Iron isotope and REE+ Y composition of the Cauê banded iron formation and related iron ores of the Quadrilátero Ferrífero, Brazil. Miner. Deposita 52, 159–180 (2017).
Spier, C. A., Vasconcelos, P. M. & Oliviera, S. M. B. 40Ar/39Ar geochronological constraints on the evolution of lateritic iron deposits in the Quadrilátero Ferrífero, Minas Gerais, Brazil. Chem. Geol. 234, 79–104. https://doi.org/10.1016/j.chemgeo.2006.04.006 (2006).
Gagen, E. J. et al. Accelerating microbial iron cycling promotes re-cementation of surface crusts in iron ore regions. Microb. Biotechnol. 13, 1960–1971 (2020).
Levett, A. et al. Microbial weathering signatures in lateritic ferruginous duricrusts. Earth Planet. Sci. Lett. 538, 116209 (2020).
Piló, L. & Auler, A. Cavernas em minério de ferro e canga de capão Xavier, quadrilátero ferrífero, Mg. Ocarste 17, 92–105 (2005).
Piló, L. B. & Auler, A. Geoespeleologia das cavernas em rochas ferríferas da região de Carajás, Pa. In Anais do XXX Congresso Brasileiro de Espeleologia, Sociedade Brasileira de Espeleologia (2009).
Paz, A. et al. Biogeochemical cycling of iron oxides in the rhizosphere of plants grown on ferruginous duricrust (canga). Sci. Total Environ. 713, 136637 (2020).
Mourao, M. A. A. Caracterização hidrogeológica do aquífero cauê, quadrilátero ferrífero, MG: Subsídios para a gestão dos recursos hídricos no quadrilátero ferrífero. In Doutoramento thesis, Universidade Federal de Minas Gerais (2007).
Simmons, G. C. Canga caves in the Quadrilatero Ferrifero, Minas Gerais, Brazil. Bull. Nat. Speleol. Soc. 25, 66–72 (1963).
Auler, A. S. et al. Hypogene cave patterns in iron ore caves: Convergence of forms or processes? In Hypogene Cave Morphologies Vol. 18 (eds A.B. Klimchouk et al.) 15–19 (Karst Waters Institute, Leesburg, 2015).
Auler, A. S. & Piló, L. B. Caves and Mining in Brazil: The Dilemma of Cave Preservation Within a Mining Context in Hydrogeological and Environmental Investigations in Karst Systems 487–496 (Springer, Berlin, 2015).
Salles, D. M., do-Carmo, F. F. & Jacobi, C. M. Habitat loss challenges the conservation of endemic plants in mining-targeted Brazilian mountains. Env. Conserv. 46, 140–146 (2019).
Kamino, L. H. Y., Pereira, E. O. & do-Carmo, F. F. Conservation paradox: Large-scale mining waste in protected areas in two global hotspots, southeastern Brazil. Ambio 49, 1629–1638 (2020).
Gomes, M., de-Azevedo-Ruchkys, Ú., Lopes Ferreira, R. & Figueiredo-Goulart, F. Landscape fragmentation around ferruginous caves of the Iron Quadrangle, Minas Gerais, Brazil. Cuadern. Geogr. Rev. Colomb. Geogr. 28, 89–101 (2019).
Parker, C. W. et al. Fe (III) Reducing microorganisms from iron ore caves demonstrate fermentative Fe (III) reduction and promote cave formation. Geomicrobiol. J. 35, 311–322 (2018).
Parker, C. W., Wolf, J. A., Auler, A. S., Barton, H. A. & Senko, J. M. Microbial reducibility of Fe(III) phases associated with the genesis of iron ore caves in the Iron Quadrangle, Minas Gerais, Brazil. Minerals 3, 393–411 (2013).
Calapa, K. A. et al. Hydrologic alteration and enhanced microbial reductive dissolution of Fe (III)(hydr) oxides under flow conditions in Fe (III)-rich rocks: Contribution to cave-forming processes. Front. Microbiol. 12, 1932 (2021).
Palmer, A. N. Cave Geology. (Cave Books, Dayton OH, 2007).
Raiswell, R. Towards a global highly reactive iron cycle. J. Geochem. Explor. 88, 436–439 (2006).
Kendall, B., Anbar, A. D., Kappler, A. & Konhauser, K. O. The global iron cycle. Fundam. Geobiol. 1, 65–92 (2012).
Weber, K. A., Achenback, L. A. & Coates, J. D. Microorganisms pumping iron: Anaerobic microbial iron oxidation and reduction. Nat. Rev. Microbiol. 4, 752–764 (2006).
Aydin, A. & Basu, A. The Schmidt hammer in rock material characterization. Eng. Geol. 81, 1–14 (2005).
Barton, H. A. Starving artists: Bacterial oligotrophic heterotrophy in caves. In Life in Extreme Environments: Microbial Life of Cave Systems. Vol. 1 (ed D. Wagner) (DeGruyter, London, 2015).
Barton, H. A., Taylor, N. M., Lubbers, B. R. & Pemberton, A. C. DNA extraction from low-biomass carbonate rock: An improved method with reduced contamination and the low-biomass contaminant database. J. Microbiol. Methods 66, 21–31 (2006).
Raynaud, X. & Nunan, N. Spatial ecology of bacteria at the microscale in soil. PLoS ONE 9, e87217 (2014).
Chen, I. M. A. et al. IMG/M v 50: An integrated data management and comparative analysis system for microbial genomes and microbiomes. Nucleic Acids Res. 47, D666–D677 (2019).
Méndez-García, C. et al. Microbial stratification in low pH oxic and suboxic macroscopic growths along an acid mine drainage. ISME J. 8, 5 (2014).
Yang, Y., Xu, M., Guo, J. & Sun, G. X. Bacterial extracellular electron transfer in bioelectrochemical systems. Process Biochem. 47, 1707–1714 (2012).
Mehta, T., Coppi, M. V., Childers, S. E. & Lovley, D. R. Outer membrane c-type cytochromes required for Fe (III) and Mn (IV) oxide reduction in Geobacter sulfurreducens. Appl. Environ. Microbiol. 71, 8634–8641 (2005).
Hernandez, M. E. & Newman, D. K. Extracellular electron transfer. Cell Mol. Live Sci. 58, 1562–1571 (2001).
Wang, Y. & Newman, D. K. Redox reactions of phenazine antibiotics with ferric (hydr)oxides and molecular oxygen. Environ. Sci. Technol. 42, 2380–2386 (2008).
Nogueira, F. C., Menezes, S. S., Russo, M. L. C. & Pereira, C. A. Use of Canga as dimension stone. Tecnol. Metal. Mater. Miner. 15, 31–34 (2018).
Klimchouk, A. B., Ford, D. C., Palmer, A. N. & Dreybrodt, W. Speleogenesis: Evolution of Karstic Aquifers (National Speleological Society, London, 2000).
Dreybrodt, W., Gabrovsek, F. & Romanov, D. Processes of Speleogenesis: A Modeling Approach (ZRC Publishing, London, 2005).
Barton, H. A. Biospeleogenesis. In Treatise on Geomorphology Vol. 6 (ed J. Shroder) Ch. 6.13, 6000 (Academic Press, Hoboken, 2013).
Engel, A. S., Stern, L. A. & Bennett, P. C. Microbial contributions to cave formation: New insights into sulfuric acid speleogenesis. Geology 32, 369–372 (2004).
Palmer, A. N. Sulfuric acid caves: Morphology and evolution. In Treatise on Geomorphology. Vol. 6 (ed J. Shroder) 241–257 (Academic Press, Hoboken, 2013).
Castillo, J., Maleke, M., Unuofin, J., Cebekhulu, S. & Gómez-Arias, A. Microbial recovery of rare earth elements. In Environmental Technologies to Treat Rare Earth Element Pollution (ed Sinharoy, A. and Lens, P) (IWA, 2022).
Liu, J. et al. Microbial communities in rare earth mining soil after in-situ leaching mining. Sci. Total Environ. 755, 142521. https://doi.org/10.1016/j.scitotenv.2020.142521 (2021).
Maleke, M. et al. Anaerobic reduction of europium by a Clostridium strain as a strategy for rare earth biorecovery. Sci. Rep. 9, 1–11 (2019).
Krupka, K. & Serne, R. Geochemical factors affecting the behavior of antimony, cobalt, europium, technetium, and uranium in vadose sediments. In Technical Report PNNL-14126 US DOE: Office of Scientific and Technical Information: Washington, DC. https://doi.org/10.2172/15004491 (2002).
Kwon, E. Y. et al. Global estimate of submarine groundwater discharge based on an observationally constrained radium isotope model. Geophys. Res. Lett. 41, 2014GL061574. https://doi.org/10.1002/2014gl061574 (2014).
Taniguchi, M., Burnett, W. C., Cable, J. E. & Turner, J. V. Investigation of submarine groundwater discharge. Hydrol. Process. 16, 2115–2129 (2002).
Garcia-Solsona, E. et al. Groundwater and nutrient discharge through karstic coastal springs (Castelló, Spain). Biogeosciences 7, 2625–2638 (2010).
Cornell, R. M. & Schwertmann, U. The Iron Oxides: Structure, Properties, Reactions, Occurances and Uses (Wiley, Hoboken, 2003).
Zheng, L. & Sohrin, Y. Major lithogenic contributions to the distribution and budget of iron in the North Pacific Ocean. Sci. Rep. 9, 11652 (2019).
Misumi, K. et al. The iron budget in ocean surface waters in the 20th and 21st centuries: Projections by the Community Earth System Model version 1. Biogeosciences 11, 33–55 (2014).
Team, R. In RStudio: Integrated Development for R. http://www.rstudio.com/ (2015).
Lovley, D. R. & Phillips, E. J. P. Rapid assay for microbially reducible ferric iron in aquatic sediments. Appl. Environ. Microbiol. 53, 1536–1540 (1987).
Nurk, S., Meleshko, D., Korobeynikov, A. & Pevzner, P. A. metaSPAdes: A new versatile metagenomic assembler. Genomic Res. 27, 824–834 (2017).
Pawlsowski, A. C. et al. A diverse intrinsic antibiotic resistome from a cave bacterium. Nat. Commun. 13803, 1–10 (2016).
Li, H. BFC: Correcting Illumina sequencing errors. Bioinformatics 31, 2885–2887 (2015).
Li, H. In Aligning Sequence Reads, Clone Sequences and Assembly Contigs with BWA-MEM. arXiv preprint arXiv 13030 (2013).
Kang, D. D., Froula, J., Egan, R. & Wang, Z. MetaBAT, an efficient tool for accurately reconstructing single genomes from complex microbial communities. PeerJ 3, e1165 (2015).
Parks, D. H., Imelfort, M., Skennerton, C. T., Hugenholtz, P. & Tyson, G. W. CheckM: Assessing the quality of microbial genomes recovered from isolates, single cells, and metagenomes. Genome Res. 14, 6072 (2015).
Bowers, R. M. et al. Minimum information about a single amplified genome (MISAG) and a metagenome-assembled genome (MIMAG) of bacteria and archaea. Nat. Biotechnol. 35, 725 (2017).
Hyatt, D. et al. Prodigal: Prokaryotic gene recognition and translation initiation site identification. BMC Bioinform. 11, 119 (2010).
Finn, R. D. et al. The Pfam protein families database: Towards a more sustainable future. Nucleic Acids Res. 44, D279–D285 (2015).
Parks, D. H. et al. Recovery of nearly 8,000 metagenome-assembled genomes substantially expands the tree of life. Nat. Microbiol. 2, 1533 (2017).
Eloe-Fadrosh, E. A. et al. Global metagenomic survey reveals a new bacterial candidate phylum in geothermal springs. Nat. Commun. 7, 10476 (2016).
Katoh, K. & Standley, D. M. MAFFT multiple sequence alignment software version 7: Improvements in performance and usability. Mol. Biol. Evol. 30, 772–780 (2013).
Criscuolo, A. & Gribaldo, S. BMGE (Block Mapping and Gathering with Entropy): A new software for selection of phylogenetic informative regions from multiple sequence alignments. BMC Evol. Biol. 10, 210 (2010).
Price, M. N., Dehal, P. S. & Arkin, A. P. FastTree 2–approximately maximum-likelihood trees for large alignments. PLoS ONE 5, e9490 (2010).
Acknowledgements
The authors acknowledge the assistance of the Opto/electronics Research and Education (MORE) Center at Case Western Reserve University for assistance with optical profilometry; the National Center for Education and Research on Corrosion and Materials performance (NCERCAMP) for CT at the University of Akron; Sarah Han for photography; Anglo American and Gerdau for allowing access to caves; Carste Ciência Ambiental for logistical support; Vitor Moura and Luciana Alt for photography; and Dener Alves for field support; and Drs. Currie, Kalyuzhnaya, Slonczewski and Stepanauskas for permission to use their datasets. Sampling was performed through a SISBIO permit. This work was supported by funding from the NSF Geobiology and Low Temperature Geochemistry program (NSF# 1645180). The work (proposal: 10.46936/10.25585/60000739) conducted by the U.S. Department of Energy Joint Genome Institute (https://ror.org/04xm1d337), a DOE Office of Science User Facility, is supported by the Office of Science of the U.S. Department of Energy operated under Contract No. DE-AC02-05CH11231.
Author information
Authors and Affiliations
Contributions
C.W.P., J.M.S., A.S.A. and H.A.B. conducted fieldwork. C.W.P. conducted the majority of the lab work, with assistance from J.M.S. and H.A.B. All authors were involved in experimental design, data analysis and preparation of the manuscript. The figures were prepared by C.W.P., J.M.S. and H.A.B. All authors reviewed the manuscript.
Corresponding author
Ethics declarations
Competing interests
The authors declare no competing interests.
Additional information
Publisher's note
Springer Nature remains neutral with regard to jurisdictional claims in published maps and institutional affiliations.
Supplementary Information
Rights and permissions
Open Access This article is licensed under a Creative Commons Attribution 4.0 International License, which permits use, sharing, adaptation, distribution and reproduction in any medium or format, as long as you give appropriate credit to the original author(s) and the source, provide a link to the Creative Commons licence, and indicate if changes were made. The images or other third party material in this article are included in the article's Creative Commons licence, unless indicated otherwise in a credit line to the material. If material is not included in the article's Creative Commons licence and your intended use is not permitted by statutory regulation or exceeds the permitted use, you will need to obtain permission directly from the copyright holder. To view a copy of this licence, visit http://creativecommons.org/licenses/by/4.0/.
About this article
Cite this article
Parker, C.W., Senko, J.M., Auler, A.S. et al. Enhanced terrestrial Fe(II) mobilization identified through a novel mechanism of microbially driven cave formation in Fe(III)-rich rocks. Sci Rep 12, 17062 (2022). https://doi.org/10.1038/s41598-022-21365-3
Received:
Accepted:
Published:
Version of record:
DOI: https://doi.org/10.1038/s41598-022-21365-3
This article is cited by
-
Reconstruction of 1,979 prokaryotic metagenome-assembled genomes from 37 global cave environments
Scientific Data (2025)
-
Subterranean fauna associated with mesovoid shallow substratum in canga formations from southeastern Brazil: invertebrate biodiversity of a highly threatened ecosystem
Scientific Reports (2024)










