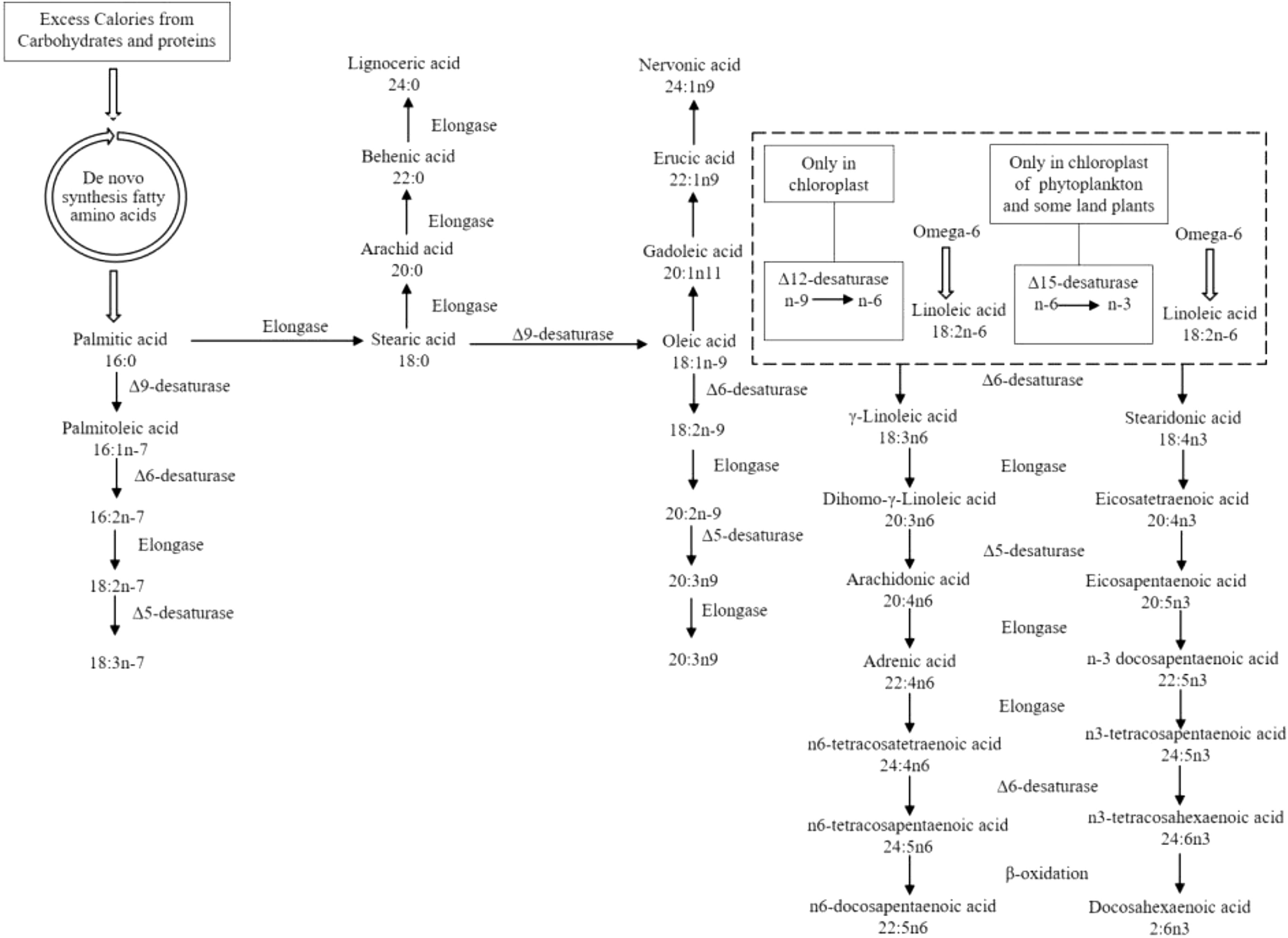
Figure 5

Omega (3 and 6) fatty acid biosynthesis pathways [Adapted from60,61 with modifications]. This figure is created by Microsoft PowerPoint software (Version 2016; Microsoft Corporation. Retrieved from https://www.microsoft.com/en-us/microsoft-365/powerpoint).