Correction to: Scientific Reports https://doi.org/10.1038/s41598-018-33372-4, published online 08 October 2018
This Article contains errors in Figures 3 and 4, where the electron micrographs regarding an overlapped area of these images to another are incorrect in labels (q), (o), and (p). The correct Figures 3 and 4 and accompanying legends appear below.
NDUFS1 and caspase-3 immunogold labelling at each stage of mitochondrial degeneration. NDUFS1 (a–k) and caspase-3 (l–v) gold labelling at all stages of liver mitochondrial degeneration: intact (a,f,l and q), swelling (b,g,m and r), spheroid (c,h,n and s), clumping (d,i,o and t) and ghost (e,j,p and u). Data in the bar graph is represented by mean ± SEM; *p < 0.05 and **p < 0.01.
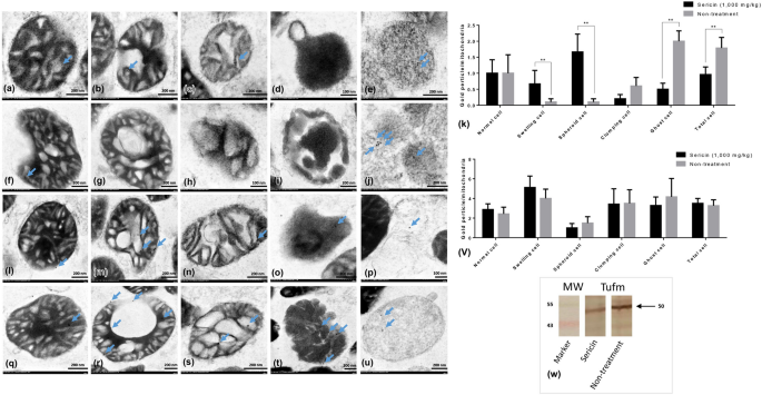
TUFM and LC3 immunogold labelling at each stage of mitochondrial degeneration and Western blot analysis of TUFM. TUFM (a–k) and LC3 (l–v) gold labelling at all stages of liver mitochondrial degeneration: intact (a,f,l and q), swelling (b,g,m and r), spheroid (c,h,n and s), clumping (d,i,o and t) and ghost (e,j,p and u). Data in the bar graph is represented by mean ± SEM; **p < 0.01. Western blot analysis of the TUFM level between treated and non-treated rats (w). Full Western blot was provided in the supplementary file.
Author information
Authors and Affiliations
Corresponding author
Rights and permissions
Open Access This article is licensed under a Creative Commons Attribution 4.0 International License, which permits use, sharing, adaptation, distribution and reproduction in any medium or format, as long as you give appropriate credit to the original author(s) and the source, provide a link to the Creative Commons licence, and indicate if changes were made. The images or other third party material in this article are included in the article's Creative Commons licence, unless indicated otherwise in a credit line to the material. If material is not included in the article's Creative Commons licence and your intended use is not permitted by statutory regulation or exceeds the permitted use, you will need to obtain permission directly from the copyright holder. To view a copy of this licence, visit http://creativecommons.org/licenses/by/4.0/.
About this article
Cite this article
Ampawong, S., Isarangkul, D., Reamtong, O. et al. Author Correction: Adaptive effect of sericin on hepatic mitochondrial conformation through its regulation of apoptosis, autophagy and energy maintenance: a proteomics approach. Sci Rep 13, 4697 (2023). https://doi.org/10.1038/s41598-023-31599-4
Published:
Version of record:
DOI: https://doi.org/10.1038/s41598-023-31599-4

