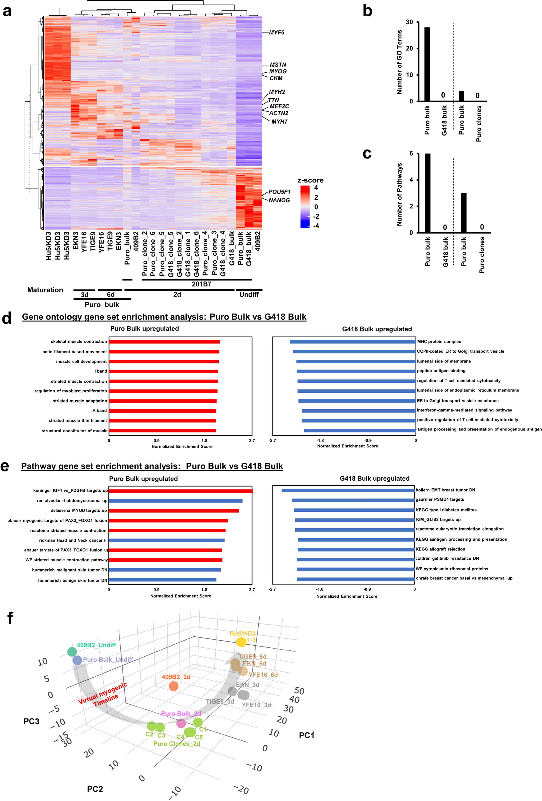
Figure 5

Transcriptome analyses revealed that Puro-bulk MYOD1-hiPSCs were capable of differentiating into more mature skeletal muscles. (a) Hierarchical clustering based on 2,794 genes identified as having significantly altered expression between undifferentiated MYOD1-hiPSCs (day 0) and skeletal muscles derived from control hiPSCs (409B2-MYOD1) (day 9) or human myoblast cell lines (Hu5/KD3). 2d, 3d, and 6d: 2 days, 3 days, and 6 days in myotube differentiation medium, respectively; Undiff.: undifferentiated iPSCs. The expression data were grouped using a hierarchical clustering algorithm (ward. D2) by average linkage with the Pearson distance and visualized by ComplexHeatmap ver. 2.13.1 (https://github.com/jokergoo/ComplexHeatmap)65 and dendsort ver. 0.3.4 (https://github.com/evanbiederstedt/dendsort)66. (b) Quantitative analysis of the number of skeletal muscle-related GO terms significantly enriched in each sample indicated (Puro-bulk vs. G418-bulk and Puro-bulk vs. Puro-clones) (FDR q-value < 0.01). (c) Quantitative analysis of the number of skeletal muscle-related pathways significantly enriched in each sample indicated (Puro-bulk vs. G418-bulk and Puro-bulk vs. Puro-clones) (FDR q-value < 0.01). (d) GO enrichment analysis. The top 10 upregulated gene sets in Puro- and G418-bulk with FDR q-values < 0.01 are shown. The red bar indicates muscle-related gene sets, and the blue bar indicates non-muscle-related gene sets. (e) Pathway gene set enrichment analysis. The top 10 pathways significantly enriched in Puro- and G418-bulk with FDR q-values < 0.01 are shown. The red bar indicates muscle-related pathways, and the blue bar indicates non-muscle-related pathways. (f) 3D image of the PCA based on 10,000 genes among undifferentiated MYOD1-hiPSCs (409B2_Undiff, Puro-bulk_Undiff), skeletal muscles derived from control iPSCs (409B2-MYOD1), 201B7-MYOD1-hiPSCs (Puro-bulk and 5 Puro-clones) (2 days in myotube differentiation medium), various Puro-bulk MYOD1-hiPSCs (TIGE9-, EKN3-, and YFE16) (3 and 6 days in myotube differentiation medium), and human myoblast cell line (Hu5/KD3)-derived skeletal muscles. The distinct distributions of undifferentiated cells and differentiated skeletal muscles are indicated. The gray arrow indicates the ‘virtual myogenic timeline’. 2d, 3d, and 6d: 2 days, 3 days, and 6 days in myotube differentiation medium, respectively; Undiff. : undifferentiated iPSCs; C1-C6: clones 1 to 6 of Puro-clones.