Abstract
Pathophysiological analysis and drug discovery targeting human diseases require disease models that suitably recapitulate patient pathology. Disease-specific human induced pluripotent stem cells (hiPSCs) differentiated into affected cell types can potentially recapitulate disease pathology more accurately than existing disease models. Such successful modeling of muscular diseases requires efficient differentiation of hiPSCs into skeletal muscles. hiPSCs transduced with doxycycline-inducible MYOD1 (MYOD1-hiPSCs) have been widely used; however, they require time- and labor-consuming clonal selection, and clonal variations must be overcome. Moreover, their functionality should be carefully examined. Here, we demonstrated that bulk MYOD1-hiPSCs established with puromycin selection rather than G418 selection showed rapid and highly efficient differentiation. Interestingly, bulk MYOD1-hiPSCs exhibited average differentiation properties of clonally established MYOD1-hiPSCs, suggesting that it is possible to minimize clonal variations. Moreover, disease-specific hiPSCs of spinal bulbar muscular atrophy (SBMA) could be efficiently differentiated via this method into skeletal muscle that showed disease phenotypes, suggesting the applicability of this method for disease analysis. Finally, three-dimensional muscle tissues were fabricated from bulk MYOD1-hiPSCs, which exhibited contractile force upon electrical stimulation, indicating their functionality. Thus, our bulk differentiation requires less time and labor than existing methods, efficiently generates contractible skeletal muscles, and may facilitate the generation of muscular disease models.
Similar content being viewed by others
Introduction
Human induced pluripotent stem cells (hiPSCs) are able to differentiate into any cell type in the body and have potential for use in clinical and research applications, such as cell-based therapies, human disease modeling, and drug discovery1,2. As disease-specific hiPSCs can differentiate into the affected cell types of patients, they can potentially recapitulate disease pathology more accurately than existing disease models, such as cell lines or mouse models, and are expected to overcome difficulties associated with species differences3. However, successful modeling of human diseases with disease-specific hiPSCs requires efficient differentiation of hiPSCs into the affected cell types. Therefore, for efficient modeling of muscular diseases, it is crucial to develop a method for rapid, efficient, and reproducible differentiation of hiPSCs into skeletal muscles.
In the last several years, a variety of protocols for skeletal muscle differentiation from human pluripotent stem cells (hPSCs), including human embryonic stem cells (hESCs) and hiPSCs, have been reported4. Compared with other strategies, recapitulation of skeletal muscle development in vitro with various morphogens and small molecules allows hPSCs to differentiate into skeletal muscles in a manner mimicking the process of in vivo development and induces the formation of skeletal muscles with more accurate physiological properties. Therefore, derived skeletal muscles may be applicable for mechanistic analysis of human skeletal muscle development and for regenerative therapies. However, in most cases, these differentiation protocols involve many steps that require time and labor, and the efficiency of the differentiation is rather varied5,6,7,8,9,10. In contrast, forced expression of transcription factors associated with skeletal muscle development, such as PAX3 and PAX7, which are expressed in satellite cells, or MYOD1, a master gene for myogenic differentiation that induces myogenic transdifferentiation of fibroblasts11, more directly induces hPSCs to differentiate into skeletal muscles12,13,14,15,16,17,18. Since these transgene-based methods may not allow physiological differentiation, as they bypass important developmental processes, they may have limited applications in analyses of skeletal muscle development, modeling of muscular diseases associated with developmental abnormalities, and regenerative therapies. However, skeletal muscle differentiation via the expression of transcription factors, especially MYOD1, is a valuable tool for the pathophysiological analysis of muscular diseases using disease-specific hiPSCs because it is highly efficient and rapid19.
To date, success in skeletal muscle differentiation via MYOD1 expression has been reported with the use of lentiviruses, adenoviruses, and piggyBac transposon vectors, and these methods are widely used for analyses of muscular diseases4,14,15,16,17,18,20,21. One of the tools, the piggyBac transposon vector for inducible expression of MYOD1, is transduced into hPSCs, and the cells are selected with G418 or puromycin and screened for the appropriate MYOD1-hPSC clones exhibiting highly efficient skeletal muscle differentiation16,22. This differentiation method is relatively simple but still requires a time- and labor-consuming procedure to select appropriate MYOD1-hPSC clones in order to achieve highly efficient differentiation, and the proportion of appropriate MYOD1-hPSC clones remains relatively low. Clonal variations among MYOD1-hPSC clones must also be considered23, which may result in variation in the differentiation efficiency and the variability of the phenotypes, potentially masking pathologies or drug efficacies in analyses using disease-specific hiPSCs. Therefore, multiple MYOD1-hPSC clones for each hPSC clone should be analyzed to confirm the reproducibility of the results. Notably, there are increasingly high expectations for analyses of sporadic diseases using disease-specific hiPSCs, such as analyses using samples from patient registries. In these cases, very large numbers of hiPSCs established from large numbers of patients and controls should be examined, but the establishment of multiple MYOD1-hiPSC clones for these cells is not realistic.
Based on these considerations, bulk establishment of MYOD1-hPSCs or bulk differentiation of muscle cells from hPSCs has been proposed to be beneficial for saving time and labor, minimizing the effects of clonal variations, and enabling quick analyses of relatively large numbers of hPSCs. Through such a protocol, unknown pathological mechanisms may be clearly visualized. However, the bulk myogenic differentiation reported thus far, achieved via transcription factor expression driven by lentiviruses, adenoviruses, or piggyBac transposon vectors, requires additional procedures. For example, these approaches require the induction of intermediate mesodermal progenitors and/or purification of transduced cells or muscular progenitors by flow cytometry and cell sorting (fluorescence-activated cell sorting, FACS) using surface markers or fluorescent reporters to achieve high differentiation efficiency. Without these steps, only moderate differentiation efficiency is achieved, e.g., only 40% Myogenin (MyoG)+ cells or 60–70% Myosin heavy chain (MHC)+ cells13,14,15,17,18,20,24,25. Moreover, this method cannot be used where FACS instrumentation is not available.
In this study, we demonstrated a simple and highly efficient method for contractible skeletal muscle differentiation from hiPSCs that takes advantage of bulk-established MYOD1-hiPSCs selected with puromycin. Puromycin selection of MYOD1-hiPSCs resulted in high-level transgene expression and highly efficient skeletal muscle differentiation even in bulk culture of MYOD1-hiPSCs, which could not be achieved by G418 selection. The relevance of bulk culture of MYOD1-hiPSCs was confirmed by comparing the myogenic differentiation properties of the bulk-cultured cells with those of multiple clones of MYOD1-hiPSCs of the same origin. Moreover, disease-specific hiPSCs of spinal bulbar muscular atrophy (SBMA) could be efficiently differentiated via this method into skeletal muscle that showed disease phenotypes, suggesting the applicability of this method for disease analysis. We also fabricated 3D muscle tissues from multiple bulk MYOD1-hiPSCs and found that these tissues exhibited contractile force upon electrical pulse stimulation (EPS). These results suggest that our bulk differentiation system may help to facilitate the generation of disease models for analyses of the pathophysiological mechanisms of muscular disorders.
Results
Establishment of clonal or bulk MYOD1-hiPSCs with G418 or puromycin selection
To investigate whether we could efficiently derive skeletal muscles from bulk culture of MYOD1-hiPSCs without clonal selection and to determine how different selection markers, namely, G418 and puromycin, affect the myogenic differentiation efficiency of MYOD1-hiPSCs, both bulk and clonal MYOD1-hiPSCs were established through transduction of a piggyBac transposon vector for the doxycycline (Dox)-inducible expression of human MYOD1 tagged to 3× HA (Dox-3HA-hMYOD1) (with a selection cassette for G418 or puromycin) into hiPSCs (201B7)2 (PB-TA-3HA-hMYOD1-ERN or PB-TA-3HA-hMYOD1-ERP2) (Fig. 1a,b). Ultimately, one bulk MYOD1-hiPSC line and six MYOD1-hiPSC clones were established each by G418 selection and puromycin selection (resulting in a G418-bulk line, a Puro-bulk line, G418-clones, and Puro-clones). All established bulk and clonal MYOD1-hiPSCs were morphologically well maintained in the undifferentiated state and exhibited characteristic hESC-like morphology. We also confirmed that they expressed the hPSC markers Oct3/4 and Nanog by immunocytochemical (ICC) analysis, suggesting that all the bulk and clonal MYOD1-hiPSCs retained pluripotency (Fig. 1c and Supplementary Fig. S1).
Establishment of bulk and clonal MYOD1-hiPSCs transduced with Dox-inducible 3HA-hMYOD1 (Dox-3HA-MYOD1) and Dox-inducible 3HA-hMYOD1 expression under differentiating conditions. (a) PiggyBac vector for Dox-inducible 3HA-hMYOD1 expression with the selection cassette for G418 or puromycin (Dox-3HA-MYOD1). (b) Schematic of the establishment of bulk and clonal MYOD1-hiPSCs. The upper panel indicates the protocol for clonal MYOD1-hiPSCs, and the lower panel indicates the protocol for bulk MYOD1-hiPSCs. (c) ICC analysis of the established MYOD1-hiPSCs for pluripotent stem cell markers (Oct3/4 and Nanog). The nuclei were stained with Hoechst 33258. All bulk and clonal MYOD1-hiPSCs retained the expression of pluripotent stem cell markers. Scale bar, 50 μm. (d) Schematic of the analysis of transgene expression under differentiation conditions with or without Dox. MYOD1-hiPSCs were induced to differentiate into skeletal muscles in the presence of Dox from day 2 to day 5 or cultured in the absence of Dox. Samples were collected at the times indicated by the closed triangles. (e–h) ICC analysis of the expression of transgenes (HA) and MyoD1 in cells cultured under differentiating conditions without Dox (e) or with Dox (f). Scale bar, 200 μm. Quantitative analyses of HA+ and MyoD1+ cells are shown in g and h, respectively. The expression levels of transgenes (HA) and MyoD1 were lower in the G418-bulk line than in the G418-clones but were similar in the Puro-bulk line and the Puro-clones. (i) Transgene expression in bulk and clonal MYOD1-hiPSCs established with G418 or puromycin selection in the differentiating conditions in the presence of Dox as examined by qRT‒PCR and compared with that of control 409B2-MYOD1-hiPSCs. The amount of cDNA was normalized to that of human-specific β-ACTIN. The G418-bulk line expressed transgenes at only approximately 25% of the level observed in the G418 clones or 409B2-MYOD1-hiPSCs. The data are presented as the mean ± SEM, n = 3. *p < 0.05, **p < 0.01. ANOVA followed by post hoc Bonferroni test.
Dox-inducible expression of 3HA-hMYOD1 transgenes in undifferentiated and differentiating conditions
To confirm Dox-inducible expression of the 3HA-hMYOD1 transgenes, 1.5 µg/ml Dox was added 2 days after the passage of all the MYOD1-hiPSC clones and bulk lines, and the cells were maintained under undifferentiated conditions for 3 days. Next, the expression of transgenes in the cells was analyzed in the presence and absence of Dox (Supplementary Fig. S2a). In the absence of Dox, the expression of the transgenes (HA) and MyoD1 could not be detected in any of the MYOD1-hiPSC clones or bulk lines by ICC analysis (Supplementary Fig. S2b). In the presence of Dox, the proportions of HA+ and MyoD1+ cells in the G418-bulk line were 47.3 ± 5.3% and 46.5 ± 5.2%, respectively, whereas those in the G418-clones were significantly higher at approximately 65% (64.1 ± 2.2 to 67.6 ± 1.7%) and 75% (74.3 ± 1.1 to 79.5 ± 0.5%), respectively (Supplementary Fig. S2c–e). In contrast, the proportions of HA+ and MyoD1+ cells in the Puro-bulk line were 82.2 ± 1.4% and 80.0 ± 2.5%, respectively, and were not significantly different from those in the Puro-clones, in which the proportions of HA+ and MyoD1+ cells were both approximately 80% (75.1 ± 1.0 to 80.3 ± 1.9% and 76.8 ± 2.4 to 83.2 ± 2.9%, respectively) (Supplementary Fig. S2c–e). Dox-inducible expression of the transgene (3HA-hMYOD1) was also examined by quantitative RT‒PCR (qRT‒PCR) in comparison with that in control 409B2-MYOD1-hiPSCs (409B2-MYOD1) that had been clonally established with PB-TAG-hMYOD1-ERP (puromycin selection, without the 3× HA tag)22 and were shown to differentiate into skeletal muscles with high efficiency. Consistent with the results of the ICC analysis, in the presence of Dox, the expression of transgenes in the G418-bulk line was significantly lower than that in the G418-clones and 409B2-MYOD1-hiPSCs (approximately 50% of the G418-clones and 409B2-MYOD1-hiPSCs) (Supplementary Fig. S2f). In contrast, the Puro-bulk line expressed the same levels of transgenes as Puro-clones and 409B2-MYOD1-hiPSCs, and the transgene expression levels in these MYOD1-hiPSCs in the presence of Dox were significantly higher than those in the G418-bulk line (Supplementary Fig. S2f). Taken together, these results suggest that in undifferentiated states, the G418-bulk line was not capable of expressing sufficient levels of transgenes in response to Dox, unlike the G418-clones and 409B2-MYOD1-hiPSCs. In contrast, Puro-bulk MYOD1-hiPSCs were able to express sufficient amounts of transgenes in response to Dox that were comparable to the levels in the Puro-clones and 409B2-MYOD1-hiPSCs. To investigate the copy numbers of integrated transgenes in each bulk and clonal MYOD1-hiPSCs, genomic PCR was performed using the primers for MYOD1-transgenes. There did not appear to be obvious correlations between the copy numbers of integrated transgenes and the expression levels of the transgenes (Supplementary Fig. S2g).
Considering the silencing of transgenes during differentiation, Dox-inducible transgene expression was also evaluated in differentiating hiPSCs (Fig. 1d). MYOD1-hiPSCs were differentiated into skeletal muscles as reported previously with modifications16. From day 2 of differentiation, MYOD1-hiPSCs were cultured in the presence or absence of 1.5 μg/ml Dox for 3 days to induce the expression of 3HA-hMYOD1 (Fig. 1d). The transgene and endogenous hMYOD1 expression was then analyzed by ICC analysis and qRT‒PCR. In the absence of Dox, the expression of transgenes (HA) and MyoD1 was not detected in any of the MYOD1-hiPSC bulk lines or clones (Fig. 1e). Consistent with the results obtained in the undifferentiated condition, in response to Dox, the cells derived from the G418-bulk line were composed of only approximately 50% HA+ or MyoD1+ cells (53.9 ± 3.4% for HA, 48.0 ± 6.0% for MyoD1), whereas those derived from the G418-clones were composed of more than 75% HA+ or MyoD1+ cells (74.2 ± 2.5% to 80.2 ± 4.8% for HA, 75.3 ± 3.7% to 81.7 ± 4.9% for MyoD1), which was comparable to the results obtained with 409B2-MYOD1-hiPSCs for MyoD1 expression (77.5 ± 0.7%) (Fig. 1f–h). In contrast, the Puro-bulk line produced HA+ and MyoD1+ cells (80.6 ± 1.9% and 85.2 ± 2.3%, respectively) to the same extent as the Puro-clones, which yielded approximately 80% HA+ and MyoD1+ cells (71.4 ± 4.1% to 84.9 ± 3.0% for HA, 76.9 ± 0.6% to 87.3 ± 3.1% for MyoD1). This result was relatively similar to the MyoD1 result for the 409B2-MYOD1-hiPSCs (Fig. 1f–h). Similar results were obtained by qRT‒PCR analysis. In response to Dox, the G418-bulk line expressed transgenes at only approximately 25% of the levels in G418-clones or 409B2-MYOD1-hiPSCs, in contrast to the Puro-bulk line, which expressed transgenes at levels comparable to those in the Puro-clones and 409B2-MYOD1-hiPSCs (Fig. 1i). Thus, in the differentiating condition, the G418-bulk line did not express 3HA-hMYOD1 transgenes sufficiently in response to Dox, whereas the Puro-bulk line, as well as the G418-clones and the Puro-clones, was capable of expressing higher levels of transgenes. Because sufficient expression of transgenes is required for efficient differentiation into skeletal muscles in this system, these results suggest that the selection of appropriate MYOD1-hiPSC clones is essential when MYOD1-hiPSCs are established with G418 selection, whereas clonal selection may not be required when the MYOD1-hiPSCs are established with puromycin selection.
Bulk MYOD1-hiPSCs established with puromycin selection were able to efficiently differentiate into mature skeletal muscles as clonally established MYOD1-hiPSCs
To confirm the correlation between transgene expression and the potential to differentiate into skeletal muscles, all bulk MYOD1-hiPSCs and clonal MYOD1-hiPSCs were differentiated into myotubes to evaluate differentiation potential and myotube maturation (Fig. 2a). As expected, 2 days after Dox withdrawal (day 7), ICC analysis revealed that the G418-bulk line, which failed to sufficiently express 3HA-hMYOD1 transgenes in response to Dox, showed inefficient differentiation into myotubes, as indicated by the significantly lower proportions of MyoG+ cells (71.2 ± 3.3%), MHC+ nuclei (58.6 ± 3.8%), and MHC+ area (64.2 ± 2.6%) than in the G418-clones (MyoG+ cells: 90.2 ± 1.7% to 91.6 ± 0.8%, MHC+ nuclei: 78.6 ± 5.5% to 88.2 ± 0.9%, MHC+ area: 79.5 ± 4.2% to 85.4 ± 1.5%) and control 409B2-MYOD1-hiPSCs (MyoG+ cells: 91.6 ± 0.8%, MHC+ nuclei: 78.6 ± 5.5%, MHC+ area: 80.0 ± 2.0%) (Fig. 2b–e, Supplementary Fig. S3a,b). On the other hand, the Puro-bulk line exhibited 91.6 ± 0.4% MyoG+ cells, 87.6 ± 1.1% MHC+ nuclei, and 83.8 ± 1.4% MHC+ area after differentiation, which were comparable to those of the Puro-clones (MyoG+ cells: 90.4 ± 0.2% to 91.8 ± 0.8%, MHC+ nuclei: 87.3 ± 0.3% to 88.4 ± 1.4%, MHC+ area: 82.0 ± 2.2% to 85.5 ± 2.4%) and control 409B2-MYOD1-hiPSCs (Fig. 2b–e, Supplementary Fig. S3a,b). These results suggest that Puro-bulk MYOD1-hiPSCs, which expressed transgenes at sufficient levels, were able to differentiate into skeletal muscles as efficiently as clonally established MYOD1-hiPSCs, but G418-bulk MYOD1-hiPSCs were not able to do so because they lacked sufficient transgene expression. Moreover, quantitative analysis of the parameters of mature myotubes, including the myotube thickness, the number of nuclei per myotube, and the MHC+ area per myotube, revealed that the G418-bulk line exhibited significantly poorer maturation according to all the parameters (myotube thickness: 11.7 ± 0.1 μm, MHC+ nuclei per myotube: 2.0 ± 0.02, MHC+ area per myotube: 2333.3 ± 137.2 μm2) than G418-clones or control 409B2-MYOD1-hiPSCs (myotube thickness: 13.4 ± 0.3 μm to 13.5 ± 0.1 μm, MHC+ nuclei per myotube: 2.6 ± 0.1 to 2.9 ± 0.1, MHC+ area per myotube: 3283.1 ± 77.3 μm2 to 3960.0 ± 75.8 μm2). In contrast, the Puro-bulk line gave rise to mature skeletal muscles (myotube thickness: 13.9 ± 0.4 μm, MHC+ nuclei per myotube: 3.0 ± 0.1, MHC+ area per myotube: 3604.8 ± 35 μm2 MHC+) as efficiently as the Puro-clones (myotube thickness: 13.9 ± 0.2 μm to 13.4 ± 0.4 μm, MHC+ nuclei per myotube: 2.8 ± 0.5 to 3.0 ± 0.4, MHC+ area per myotube: 3440.7 ± 173.2 μm2 to 3742.5 ± 31.8 μm2) and 409B2-MYOD1-hiPSCs (Fig. 2b,f–h, Supplementary Fig. S3a,b). These results suggest that puromycin selection for the establishment of MYOD1-hiPSCs facilitates higher transgene expression than G418 selection, which is critically correlated with the efficiency of myogenic differentiation of MYOD1-hiPSCs as well as maturation of iPSC-derived myotubes.
Bulk MYOD1-hiPSCs established with puromycin selection achieved efficient myogenic differentiation and myotube maturation similar to that achieved by clonally established MYOD1-hiPSCs. (a) Schematic presentation of skeletal muscle differentiation from MYOD1-hiPSCs. Samples were collected at the times indicated with the closed triangles. (b) ICC analysis of myotubes derived from bulk and clonal MYOD1-hiPSCs established with G418 or puromycin selection and control 409B2-MYOD1-hiPSCs for the expression of MyoG and MHC at day 9 of differentiation. The nuclei were stained with Hoechst 33258. Scale bar, 200 μm. (c–e) Quantitative analysis of the parameters for skeletal muscle differentiation, including the proportions of MyoG+ cells among total cells (c), the proportions of MHC+ nuclei among total nuclei (d), and the proportion of MHC+ area in the total area (e). Puro-bulk MYOD1-hiPSCs exhibited differentiation potential similar to that of clonal MYOD1-hiPSCs and control 409B2-MYOD1-hiPSCs, whereas G418-bulk MYOD1-hiPSCs exhibited lower differentiation potential than the other MYOD1-hiPSCs. (f–h) Quantitative analysis of the parameters for myotube maturation, including the myotube thickness (f), number of nuclei per myotube (g), and MHC+ area per myotube (h). Puro-bulk MYOD1-hiPSCs exhibited myotube maturation potential similar to that of clonal MYOD1-hiPSCs and control 409B2-MYOD1-hiPSCs, whereas G418-bulk MYOD1-hiPSCs exhibited lower myotube maturation potential than the other MYOD1-hiPSCs. The data are presented as the mean ± SEM, n = 3. *p < 0.05, **p < 0.01. ANOVA followed by post hoc Bonferroni test.
Bulk MYOD1-hiPSCs exhibited an average differentiation process compared to that of clonal MYOD1-hiPSCs and may have minimized the effects of clonal variations
To examine the differences between bulk and clonal MYOD1-hiPSCs and G418 and puromycin selection in more detail, we further performed time-course analysis of skeletal muscle differentiation with all MYOD1-hiPSC bulk lines and clones. As differentiation progressed, all the bulk and clonal MYOD1-hiPSCs gradually showed morphological differentiation into myoblasts and subsequently into myotubes, and most of the cells formed myotube-like aligned structures by day 7, the time of Dox withdrawal. As expected, clonal MYOD1-hiPSCs and Puro-bulk MYOD1-hiPSCs exhibited further maturation of myotubes, whereas G418-bulk MYOD1-hiPSCs showed increased spaces among myotubes and decreased numbers of myotubes and gave rise to nonmuscle cells with a more flattened morphology (Fig. 3a, Supplementary Fig. S3c,d). Time-course gene expression analysis of markers associated with skeletal muscle development was also performed in the presence of Dox by qRT‒PCR (Fig. 3b and Supplementary Fig. S4). The expression of pluripotent stem cell markers, including NANOG and OCT3/4, gradually and similarly decreased in all MYOD1-hiPSCs over the course of differentiation regardless of the method used for MYOD1-hiPSC establishment. In all the bulk and clonal MYOD1-hiPSCs, the expression of the premyogenic marker CD56 and the core myogenic regulatory factor (MRF) total MYOD1, including endogenous MYOD1 and transgenes, appeared on day 3, just after the induction of the transgenes, and gradually increased to peak on day 5, after which it decreased. Endogenous MYOD1 expression peaked at day 5, just after transgene induction, and was downregulated thereafter; however, it was maintained at approximately 50% of the peak expression even after the withdrawal of Dox at day 7. Other MRFs, including MYOG and MYF6, which are crucial for the fate determination and terminal differentiation of skeletal muscles 26,27, showed gradual increases in their expression along with differentiation. MYOG showed decreased expression after the withdrawal of Dox at day 7, whereas MYF6 showed continuous upregulation thereafter. The expression of MYF5 was not detected at all, consistent with previous reports14,15,16, probably due to negative feedback regulation from the overexpression of MYOD1, which has similar roles in myogenic differentiation. With regard to the maturation of myotubes, a transcription factor critically involved in the maintenance of skeletal muscles, MEF2C; the mature skeletal muscle markers MYH2 and MYH7; and the fusion marker TMEM8C showed gradual increases, with peak expression from day 5 to day 7, followed by decreases in their expression thereafter. The expression of mature skeletal muscle markers, except for TMEM8C, was maintained at approximately 50% of the peak expression even after the withdrawal of Dox at day 7, similar to the pattern for endogenous MYOD1. This finding suggests that the expression of these molecules depends on MYOD1 expression and may contribute to the continuous maturation of the cells at later stages of differentiation.
Time course analysis revealed highly efficient myogenic differentiation of Puro-bulk MYOD1-hiPSCs. (a) Brightfield images showing the time course of myogenic differentiation of G418-bulk and Puro-bulk MYOD1-hiPSCs as well as control 409B2-MYOD1-hiPSCs. After day 7, G418-bulk MYOD1-hiPSCs featured nonmuscle cells with flattened morphology and showed fewer myotubes and larger spaces among myotubes than Puro-bulk and clonal MYOD1-hiPSCs. Scale bar, 100 μm. (b) Time course gene expression analysis of G418-bulk, Puro-bulk, and control 409B2-MYOD1-hiPSCs along with myogenic differentiation. The amount of cDNA was normalized to that of human-specific β-ACTIN and is presented as the expression relative to that in undifferentiated hiPSCs (NANOG and OCT3/4), that in the human myoblast cell line Hu5/KD3 differentiated for 3 days (CD56, total and endogenous MYOD1, MYOG, MYF6, MEF2C, MYH2, MYH7, and TMEM8C), or that in EKN3-MYOD1-hiPSCs differentiated for 5 days (Tg MYOD1). The data are presented as the mean ± SEM, n = 3. *, p < 0.05, **, p < 0.01 vs. 409B2-MYOD1-hiPSCs. ANOVA followed by post hoc Bonferroni test. (c) Time course ICC analysis of Puro-bulk MYOD1-hiPSCs for MyoD, MyoG, and MHC along with myogenic differentiation. The number of MyoD+ cells gradually decreased after day 7, while MHC+ cells appeared around day 5 and formed aligned myotubes from day 7. Scale bar, 100 μm.
When bulk and clonal MYOD1-hiPSCs with G418 and puromycin selection were compared, the Puro-bulk line showed expression similar to that of the Puro-clones and 409B2-MYOD1-hiPSCs, whereas the G418-bulk line showed lower expression levels than other MYOD1-hiPSCs throughout the differentiation process. These findings are consistent with the data showing the poor differentiation potential of the G418-bulk line. More importantly, in contrast to the large clonal variations observed in differentiating Puro-clones, the Puro-bulk line showed average expression of genes associated with skeletal muscle differentiation among the six Puro clones or similar expression to that in six G418-clones during the differentiation processes (Supplementary Fig. S4). Considering the average transgene expression in undifferentiated and differentiating conditions and the average values of the parameters of skeletal muscle differentiation and maturation in the Puro-bulk line among Puro-clones and G418-clones (Figs. 1g–i, 2b–h, Supplementary Fig. S2d–f), these results suggest that Puro-bulk MYOD1-hiPSCs have average properties of clonal MYOD1-hiPSCs. This averaging may minimize the effects of clonal variation among MYOD1-hiPSC clones, which is responsible for a bottleneck in analyses of disease-specific hiPSCs.
Finally, we performed time-course ICC analysis of the differentiation of Puro-bulk MYOD1-hiPSCs to determine the differentiation potential of the cells (Fig. 3c). We found that the expression of MyoG was first observed at day 3 and was followed by the expression of MHC at day 5. Morphological alteration into aligned myotubes was observed from day 7 of differentiation, which was consistent with the results of time-course morphological and qRT‒PCR analyses (Fig. 3a,b). Taken together, these results suggested that bulk MYOD1-hiPSCs established by puromycin selection were capable of differentiating into mature skeletal muscles as efficiently as clonally established MYOD1-hiPSCs.
Reproducibility of more efficient myogenic differentiation in Puro-bulk MYOD1-hiPSCs than G418-bulk MYOD1-hiPSCs
To confirm the higher transgene expression and more efficient differentiation of bulk MYOD1-hiPSCs generated via puromycin selection in comparison with those generated via G418 selection and to examine the effects of higher concentrations of G418, seven hiPSC clones (201B7, 409B2, EKN3, YFE16, YFE19, TIGE9, and TIGE22) established from fibroblasts of adult healthy individuals28,29,30 were transduced with the Dox-3HA-hMYOD1 piggyBac vector with a puromycin or a G418 selection cassette and selected for puromycin (0.5 μg/ml) or various concentrations of G418 (100, 300, or 500 μg/ml), respectively, to establish MYOD1-hiPSCs. Then, MYOD1-hiPSCs were differentiated into skeletal muscles in a bulk manner following the same protocol (Figs. 1d and 2a). ICC analysis at day 5 of differentiation revealed that all the Puro-bulk MYOD1-hiPSCs (Puro-bulk lines) gave rise to significantly higher proportions of HA+ and MyoD1+ cells than G418-bulk MYOD1-hiPSCs (G418-bulk lines) (more than 85% in Puro-bulk lines vs. less than 65% in G418-bulk lines, n = 3, p < 0.01) (Supplementary Fig. S5a–c). Similarly, qRT‒PCR analysis revealed that the Puro-bulk lines expressed significantly higher levels of transgene (3HA-hMYOD1) than the G418-bulk lines, which expressed less than half the levels in the Puro-bulk lines (n = 3, p < 0.01); however, TIGE22 established with the highest concentration of G418 (500 μg/ml) expressed relatively high levels of transgene (approximately 80% of that of Puro-bulk) (Fig. 4a). Some hiPSC lines showed a G418 concentration-dependent increase in the number of cells expressing the transgene and the transgene expression level, while some hiPSC lines did not show such a correlation (Fig. 4a, Supplementary Fig. S5a–c). With respect to the integration of transgenes into the genome, some of the MYOD1-hiPSCs established by puromycin selection (409B2, YFE16, TIGE9) exhibited higher copy numbers of integrated transgenes than those established by G418 selection, but the copy numbers did not show clear correlations with the transgene expression levels (Fig. 4a, Supplementary Fig. S5d). Some of the MYOD1-hiPSCs established with G418 selection (EKN3, YFE16, TIGE9) exhibited G418 concentration-dependent increases in the copy numbers of integrated transgenes, which appeared to correlate with the expression levels of transgenes. In other hiPSCs, however, there appeared to be no apparent correlations between the copy numbers of transgenes and the transgene expression levels (Fig. 4a, Supplementary Fig. S5d). Thus, the copy numbers of integrated transgenes do not necessarily correlate with transgene expression and differentiation efficiency.
Reproducibility of higher transgene expression and more efficient skeletal muscle differentiation in seven bulk MYOD1-hiPSCs established by puromycin selection compared with those established by selection with various concentrations of G418. (a) Transgene expression in seven MYOD1-hiPSC clones (201B7, 409B2, EKN3, YFE16, YFE19, TIGE9, and TIGE22) established with puromycin (0.5 μg/ml) or G418 (100 μg/ml, 300 μg/ml, 500 μg/ml) selection in the differentiating conditions (day 5) in the presence of Dox as examined by qRT‒PCR. The amount of cDNA was normalized to that of human-specific β-ACTIN. The G418-bulk line exhibited poor transgene expression even when the cells were selected with high concentrations of G418. The data are presented as the mean ± SEM, n = 3. *, p < 0.05, **, p < 0.01. ANOVA followed by post hoc Bonferroni test. (b) ICC analysis of myotubes derived from bulk-MYOD1-hiPSCs established from seven hiPSC clones by selection with puromycin or various concentrations of G418 for the expression of MyoG and MHC at day 9 of differentiation. The nuclei were stained with Hoechst 33258. All seven Puro-bulk MYOD1-hiPSC lines efficiently differentiated into skeletal muscles in the presence of Dox, whereas G418-bulk MYOD1-hiPSC lines showed moderate or poor differentiation potential regardless of the concentration of G418 used for the selection. Scale bar, 200 μm. (c) Quantitative analysis of the parameter for skeletal muscle differentiation, the proportion of MHC+ area in the total area. The data are presented as the mean ± SEM, n = 3. *, p < 0.05, **, p < 0.01. ANOVA followed by post hoc Bonferroni test. (d) Expression of MYH2 in bulk MYOD1-hiPSC lines established from seven hiPSC clones by selection with puromycin (0.5 μg/ml) or various concentrations of G418 (100 μg/ml, 300 μg/ml, 500 μg/ml) at day 9 of differentiation. The amount of cDNA was normalized to that of human-specific β-ACTIN and is presented as the relative expression in the human myoblast cell line Hu5/KD3 differentiated for 3 days. The data are presented as the mean ± SEM, n = 3. *, p < 0.05, **, p < 0.01. ANOVA followed by post hoc Bonferroni test.
Moreover, ICC analysis at day 9 of differentiation revealed that all the Puro-bulk lines showed highly efficient differentiation into skeletal muscles, as confirmed by the proportions of MyoG+ cells, MHC+ nuclei, and MHC+ areas of more than 90%, 85%, and 80%, respectively; in contrast, G418-bulk lines exhibited less efficient differentiation potential, as shown by the same parameters of less than 80%, 75% and 70%, respectively, even with high concentrations of G418 (Fig. 4b,c, Supplementary Fig. S6a,b). Unexpectedly, TIGE22-MYOD1-hiPSCs established with a high concentration of G418 (500 μg/ml) did not show a differentiation potential as high as those established with puromycin, especially with regard to parameters such as MHC+ area, despite their high transgene expression (Fig. 4a–c, Supplementary Figs. S5a–c, S6a,b). Similar results were obtained by qRT‒PCR analysis at day 9 of differentiation, in which cells derived from most of the Puro-bulk lines, except for TIGE22 and EKN3, exhibited increased expression of myogenic genes such as MYF6, MYOG, MYH2, and MYH7 compared to those derived from the corresponding G418-bulk lines (in most cases more than twofold, in some cases more than tenfold) (Fig. 4d, Supplementary Fig. S6c–e). Cells derived from G418-bulk lines established from TIGE22 (300, 500 μg/ml) and EKN3 (500 μg/ml) with higher concentrations of G418 expressed MYH7 and MYH2 or MYH7, respectively, as highly as cells derived from the corresponding Puro-bulk lines (Fig. 4d, Supplementary Fig. S6c). However, the expression levels of other genes and the ICC results suggested that the skeletal muscle differentiation potential of the G418-bulk lines, even in these lines, was lower than that of the Puro-bulk lines (Fig. 4b–d, Supplementary Fig. S6).
Further analysis was performed to quantify the myotube thickness, number of nuclei per myotube, and MHC+ area per myotube and revealed that all the Puro-bulk lines exhibited a greater potential to differentiate into mature myotubes than the G418-bulk lines, which showed poorer maturation (Supplementary Fig. S7a–c). Finally, by ICC analysis of α-actinin at day 9 of differentiation, sarcomere formation was clearly visualized in myotubes derived from all Puro-bulk MYOD1-hiPSCs, suggesting that these hiPSC-derived myotubes were mature enough to exhibit functional properties (Supplementary Fig. S7d)31. These results suggest that the highly efficient myogenic differentiation and maturation of Puro-bulk MYOD1-hiPSCs in contrast to G418-bulk MYOD1-hiPSCs is reproducible and applicable to various hiPSCs for simple and efficient mature skeletal muscle differentiation.
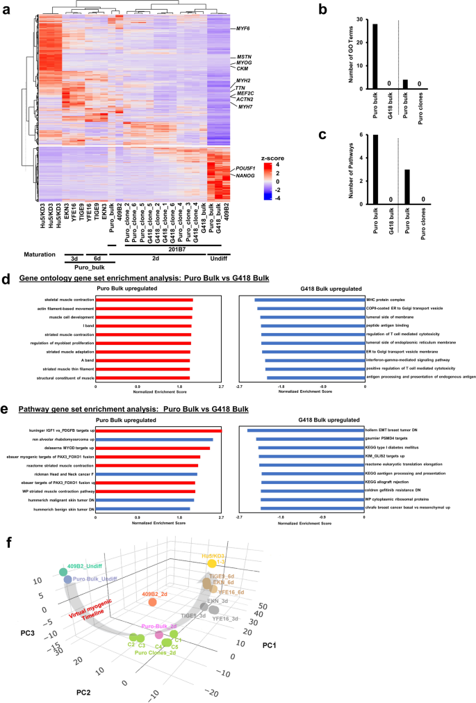
Transcriptome analysis revealed more efficient differentiation of Puro-Bulk MYOD1-hiPSCs into mature skeletal muscles
To better understand the potential of Puro-bulk MYOD1-hiPSCs and comprehensively assess the distinct gene expression profiles of skeletal muscles derived from MYOD1-hiPSCs established in a different way, we performed global transcriptome analysis by RNA sequencing (RNA-seq) (Fig. 5). A total of 2794 genes were identified as having significantly altered expression between undifferentiated MYOD1-hiPSCs (Day 0) and control iPSC (409B2-MYOD1)-derived skeletal muscles (Day 9) or human myoblast cell line (Hu5/KD3)-derived muscle cells, which were used for hierarchical clustering (see “Materials and methods” for details; the genes are listed in Supplementary Table S4). As expected, Puro-bulk MYOD1-hiPSC-derived skeletal muscles exhibited expression profiles more similar to those of control 409B2-MYOD1-hiPSC- and Hu5/KD3-derived skeletal muscles than to those derived from Puro-clones, G418-clones, and G418-bulk-MYOD1-hiPSCs (Fig. 5a). Notably, G418-bulk, which exhibited poor differentiation potential into skeletal muscles, and some G418/Puro-clones still expressed a group of genes that are highly expressed in undifferentiated hiPSCs even after differentiation, suggesting that they may not have sufficiently differentiated. The remaining G418/Puro-clones showed decreased expression of genes highly expressed in undifferentiated iPSCs after differentiation but increased expression of muscle-related genes. Interestingly, skeletal muscles derived from Puro-bulk iPSCs (YFE16, TIGE9, and EKN3) maintained in myotube differentiation medium for longer periods (3 days and 6 days) exhibited gene expression profiles more similar to those of Hu5/KD3-derived skeletal muscles than did those maintained in myotube differentiation medium for a shorter period (2 days), suggesting that longer culture in myotube differentiation medium promotes maturation of iPSC-derived skeletal muscles. Unfortunately, even hiPSC-derived skeletal muscles cultured in myotube differentiation medium for 1 week still exhibited expression profiles of skeletal muscle-related genes distinct from those of Hu5/KD3-derived skeletal muscles, suggesting that the cells were not sufficiently mature in this condition.
Transcriptome analyses revealed that Puro-bulk MYOD1-hiPSCs were capable of differentiating into more mature skeletal muscles. (a) Hierarchical clustering based on 2,794 genes identified as having significantly altered expression between undifferentiated MYOD1-hiPSCs (day 0) and skeletal muscles derived from control hiPSCs (409B2-MYOD1) (day 9) or human myoblast cell lines (Hu5/KD3). 2d, 3d, and 6d: 2 days, 3 days, and 6 days in myotube differentiation medium, respectively; Undiff.: undifferentiated iPSCs. The expression data were grouped using a hierarchical clustering algorithm (ward. D2) by average linkage with the Pearson distance and visualized by ComplexHeatmap ver. 2.13.1 (https://github.com/jokergoo/ComplexHeatmap)65 and dendsort ver. 0.3.4 (https://github.com/evanbiederstedt/dendsort)66. (b) Quantitative analysis of the number of skeletal muscle-related GO terms significantly enriched in each sample indicated (Puro-bulk vs. G418-bulk and Puro-bulk vs. Puro-clones) (FDR q-value < 0.01). (c) Quantitative analysis of the number of skeletal muscle-related pathways significantly enriched in each sample indicated (Puro-bulk vs. G418-bulk and Puro-bulk vs. Puro-clones) (FDR q-value < 0.01). (d) GO enrichment analysis. The top 10 upregulated gene sets in Puro- and G418-bulk with FDR q-values < 0.01 are shown. The red bar indicates muscle-related gene sets, and the blue bar indicates non-muscle-related gene sets. (e) Pathway gene set enrichment analysis. The top 10 pathways significantly enriched in Puro- and G418-bulk with FDR q-values < 0.01 are shown. The red bar indicates muscle-related pathways, and the blue bar indicates non-muscle-related pathways. (f) 3D image of the PCA based on 10,000 genes among undifferentiated MYOD1-hiPSCs (409B2_Undiff, Puro-bulk_Undiff), skeletal muscles derived from control iPSCs (409B2-MYOD1), 201B7-MYOD1-hiPSCs (Puro-bulk and 5 Puro-clones) (2 days in myotube differentiation medium), various Puro-bulk MYOD1-hiPSCs (TIGE9-, EKN3-, and YFE16) (3 and 6 days in myotube differentiation medium), and human myoblast cell line (Hu5/KD3)-derived skeletal muscles. The distinct distributions of undifferentiated cells and differentiated skeletal muscles are indicated. The gray arrow indicates the ‘virtual myogenic timeline’. 2d, 3d, and 6d: 2 days, 3 days, and 6 days in myotube differentiation medium, respectively; Undiff. : undifferentiated iPSCs; C1-C6: clones 1 to 6 of Puro-clones.
To determine the differences between skeletal muscles derived from Puro-bulk and G418-bulk or those derived from Puro-bulk and Puro-clones, we also performed gene set enrichment analysis (GSEA) based on the transcriptome data. Puro-bulk-derived skeletal muscles showed enrichment of skeletal muscle-related GO terms and pathways associated with myogenesis, muscle development, maturation, and contractile muscle fibers compared with those derived from G418-bulk or Puro-clones (Fig. 5b–e, Supplementary Fig. S8, Supplementary Tables S5–S12). These results suggest that Puro-bulk MYOD1-hiPSCs were capable of more efficiently differentiating into mature skeletal muscles than G418-bulk or Puro-clones.
Finally, principal component analysis (PCA) revealed that skeletal muscles derived from multiple Puro-bulk MYOD1-hiPSCs showed expression profiles that were closer to those of Hu5/KD3-derived skeletal muscles than undifferentiated hiPSCs and more closely resembled Hu5/KD3-derived skeletal muscles as the culture days progressed from day 2 to day 3 and day 6 after replacement with myotube differentiation medium (Fig. 5f). These processes were considered to indicate a transcriptional trajectory from undifferentiated iPSCs toward myogenic cells and mature myotubes (virtual myogenic timeline) and suggest that hiPSC-derived skeletal muscles are capable of differentiating into more mature skeletal muscles during long-term maturation culture. Furthermore, skeletal muscles derived from Puro-bulk 201B7-MYOD1-hiPSCs were located almost in the middle of skeletal muscles derived from 5 Puro-clones generated from the same hiPSC origin and showed an average expression profile. This, in combination with the results of qRT‒PCR analyses of muscle-related genes (Fig. 3b, Supplementary Fig. S5)22, suggests that Puro-bulk-derived skeletal muscles have the average properties of those derived from Puro-clones and that this approach may be beneficial for avoiding variation caused by clonal culture.
SBMA disease-specific hiPSCs efficiently differentiated into mature skeletal muscles and showed reduced ACTN3 expression, consistent with the decrease in fast-twitch muscle in SBMA patients
To investigate the applicability of our bulk differentiation system to disease analysis, we validated the differentiation of spinal bulbar muscular atrophy (SBMA) disease-specific hiPSCs into skeletal muscles. SBMA is an adult-onset, slowly progressive neuromuscular disease caused by abnormal expansion of the CAG repeat (polyglutamine tract) in the androgen receptor (AR) gene. Although SBMA has been considered a motor neuron disease, recent analyses have suggested that skeletal muscle is involved in its pathogenesis. SBMA disease-specific iPSCs (SBMA2E16, 3E10, and 4E5) and control iPSCs (TIGE9, YFE19, and EKN3)28,29,30 were transduced with the Dox-3HA-hMYOD1 piggyBac vector with a puromycin selection cassette and differentiated into skeletal muscles in bulk as described in Figs. 1b and 2a. ICC analysis at day 9 of differentiation revealed that both patient and control Puro-bulk MYOD1-hiPSCs efficiently and similarly differentiated into mature skeletal muscles, as confirmed by the proportions of MyoG+ cells, MHC+ nuclei, and myotube thickness of more than 85%, 95%, and 10 μm, respectively (Fig. 6a,b). Moreover, qRT‒PCR analysis of myogenic genes at day 9 of differentiation revealed that skeletal muscles derived from patient hiPSCs expressed sufficient levels of myogenic genes compared to those derived from control hiPSCs, and some of them, such as MYOG, MYH2, and TMEM8C, were more highly expressed in patient-derived muscles than in controls (Fig. 6c), consistent with a previous report showing an increase in myogenic gene expression in a mouse model of SBMA32. Interestingly, disease-specific hiPSC-derived skeletal muscles showed a significant decrease in the expression of ACTN3, a gene expressed in fast-twitch muscles, compared with that in controls (Fig. 6d), which supports previous reports showing a decrease in fast-twitch muscle in SBMA patients and mouse models33. Together, these results suggest that our highly efficient differentiation of Puro-bulk MYOD1-hiPSCs is applicable to the analysis of neuromuscular disorders.
SBMA disease-specific hiPSCs efficiently differentiated into mature skeletal muscle and exhibited reduced ACTN3 expression, consistent with the decrease in fast-twitch muscle in SBMA patients. (a) ICC analysis of MyoG (red) and MHC (green) in skeletal muscles derived from SBMA disease-specific hiPSCs and control hiPSCs. SBMA disease-specific hiPSCs could differentiate into mature skeletal muscles as efficiently as control hiPSCs. Scale bar, 200 μm. (b) Quantitative analysis of the parameters of skeletal muscle differentiation (MyoG+ cells and MHC+ nuclei) and maturation (thickness of myotubes). The data are presented as the mean ± SEM, n = 3. (c,d) Quantitative RT‒PCR analysis of SBMA and control hiPSC-derived skeletal muscles for MYF6, endo-MYOD1, MYOG, MYH2, and TMEM8C. (c) and ACTN3 (d) expressed in fast-twitch muscles. The data are presented as the mean ± SEM, n = 9 (n = 3 each from 3 patients and 3 controls). *p < 0.05, **p < 0.01.
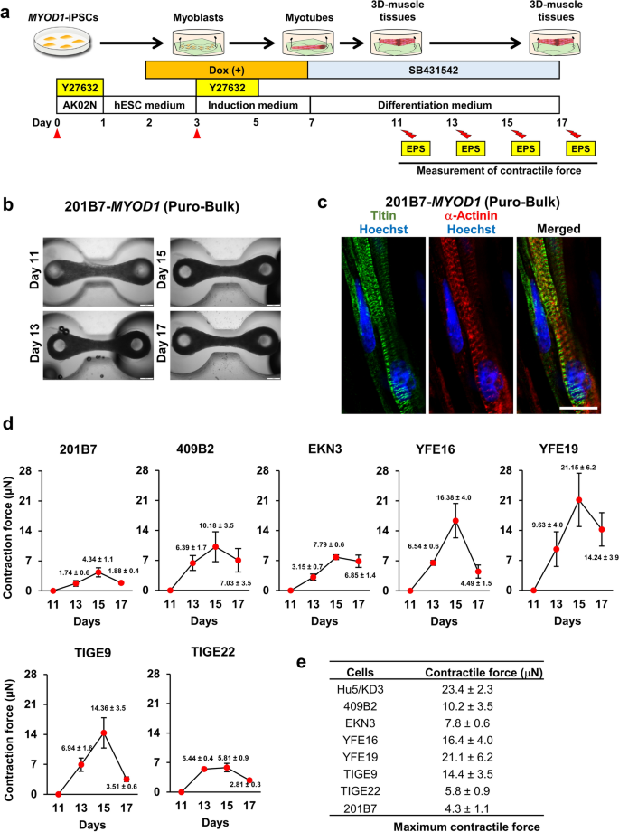
3D muscle tissues were fabricated from Puro-bulk MYOD1-hiPSCs and exhibited contractility upon EPS
To investigate the functionality of skeletal muscles derived from bulk MYOD1-hiPSCs, 3D muscle tissues were fabricated from Puro-bulk MYOD1-hiPSCs established from seven hiPSC clones (201B7, 409B2, EKN3, YFE16, YFE19, TIGE9, and TIGE22) and examined for their contractility (Fig. 7a). According to the previously reported reseeding protocol22, all of these MYOD1-hiPSCs were differentiated into skeletal muscle cells by the same monolayer differentiation protocol until day 3 and were then redissociated and processed for the fabrication of 3D muscle tissues in the microdevices in the presence of 10 µM Y-27632. The cells were maintained in the presence of 1.5 µg/ml Dox from day 2 (before reseeding) up to day 7 (after reseeding) to induce skeletal muscle differentiation. All the MYOD1-hiPSCs gave rise to similar 3D muscle tissues that expressed α-Actinin and Titin at day 17 of differentiation according to immunohistochemical (IHC) analysis, which uncovered sarcomere structures and uniform alignment of striated muscle fibers (Fig. 7b,c, Supplementary Fig. S9). Time course gene expression analysis in 3D muscle tissue derived from Puro-bulk MYOD1-hiPSCs revealed that after the withdrawal of Dox at day 7, along with the decrease in MYOD1 transgene expression, the expression of total MYOD1 was decreased until day 15, and the expression of endogenous MYOD1 remained low until day 13. Similarly, the expression of other myogenic genes was decreased or remained low, until day 13 for MYF6, MYOG, and MYH7 and until day 15 for MYH2 and TMEM8C. Interestingly, all myogenic genes, including endogenous MYOD1, exhibited increased expression thereafter (Supplementary Fig. S10). On days 11, 13, 15, and 17, the contractile force of the fabricated muscle tissues was measured upon EPS (2 ms, 20–40 V, 30 Hz). On day 13 (day 10 of 3D culture), all the Puro-bulk MYOD1-hiPSC-derived muscle tissues exhibited contractile forces ranging from 1.7 ± 0.6 µN (201B7) to 9.6 ± 4.0 µN (YFE19) in response to EPS (Fig. 7d). On day 15 (day 12 of 3D culture), MYOD1-hiPSC-derived muscle tissues showed maximal contractile forces ranging from 4.3 ± 1.1 µN (201B7) to 21.1 ± 6.2 µN (YFE19), after which they decreased (Fig. 7d,e). The increase in contractile force after day 13 coincided with an increase in the expression of myogenic genes, suggesting a progression of maturation in this stage. Although all of the MYOD-hiPSC-derived 3D muscle tissues showed contractility, there was substantial variability among different hiPSC lines. Moreover, the maximum contractile force obtained in 3D muscle tissue generated from some MYOD1-hiPSCs, such as Puro-bulk YFE19-MYOD1-hiPSCs, was almost equivalent to the maximum contractile force shown by 3D skeletal muscle tissues fabricated from the human myoblast cell line Hu5/KD3, using the same devices and methods as reported previously34 (23.4 ± 2.3 μN at day 8 of 3D culture) (Fig. 7e). These results suggest that hiPSC-derived 3D muscle tissues generated by a simple method using Puro-bulk MYOD1-hiPSCs may have sufficient functionality to demonstrate contractility.
3D muscle tissues fabricated from Puro-bulk MYOD1-hiPSCs exhibited contractile force, indicating the functionality of the hiPSC-derived muscle tissues. (a) Schematic of the fabrication of 3D muscle tissues. On day 3 of differentiation, differentiating cells were dissociated and replated on microdevices. On day 11, muscle tissues were pulled up at the top of the pillar and processed for measurement of contractile force elicited by EPS at days 11, 13, 15 and 17. (b) Brightfield top-view images of muscle tissues derived from Puro-bulk 201B7-MYOD1-hiPSCs at days 11, 13, 15, and 17. Scale bar, 500 μm. (c) IHC analysis of fabricated muscle tissues from Puro-bulk 201B7-MYOD1-hiPSCs for Titin and α-Actinin at day 17 of differentiation. Sarcomere formation was clearly observed in Puro-bulk 201B7-MYOD1-hiPSC-derived muscle tissues. The nuclei were stained with Hoechst 33258. Scale bar, 20 µm. (d) Measurement of the contractile force of the muscle tissues derived from seven hiPSC clones (201B7, 409B2, EKN3, YFE16, YFE19, TIGE9, and TIGE22) at days 11, 13, 15, and 17 of differentiation. The maximum contractile force is recorded at day 15. The data are presented as the mean ± SEM, n = 4. (e) Comparison of the maximum contractile force of muscle tissues derived from seven hiPSC clones (201B7, 409B2, EKN3, YFE16, YFE19, TIGE9, and TIGE22) and Hu5/KD3 cells.
Discussion
Our data suggest that for highly efficient skeletal muscle differentiation using bulk MYOD1-hiPSCs, the selection marker plays important roles in increasing transgene expression efficiency, which may ultimately result in increased differentiation efficiency. Although different selection markers are commonly speculated to affect transgene expression and the properties of transduced cells, there have been few reports describing the effects of selection markers, especially their effects on the differentiation properties of hPSCs. In our bulk culture differentiation, bulk MYOD1-hiPSCs established with puromycin selection showed similar or higher transgene expression and differentiation efficiency than clonally established MYOD1-hiPSCs. In contrast, G418-bulk MYOD1-hiPSCs, even those established with higher concentrations of G418, exhibited poor transgene expression and/or differentiation potential (Figs. 1f–i, 2, 3, 4, Supplementary Figs. S2c–f, S5–7). Notably, if we picked appropriate clones, clonally established MYOD1-hiPSCs selected with either G418 or puromycin achieved almost the same transgene expression and differentiation potential as control 409B2-MYOD1-hiPSCs. These data suggest that puromycin selection has the advantage of efficient transgene expression even for bulk MYOD1-hiPSCs compared with G418 selection and that sufficient transgene expression is key for high differentiation efficiency. Although the copy numbers of integrated transgenes may affect their expression levels, our results suggest that they do not necessarily correlate with the expression levels of transgenes or differentiation efficiency (Supplementary Figs. S2g and S5d). This could be due to a variety of factors, including silencing by epigenetic regulation.
Interestingly, bulk MYOD1-hiPSCs established with a higher concentration of puromycin (1.5 μg/ml), in which higher transgene expression could be achieved, did not show significantly greater differentiation efficiency than those established with a lower concentration of puromycin (0.5 μg/ml) (data not shown). Moreover, although bulk MYOD1-hiPSCs established from TIGE22 with a higher concentration of G418 expressed levels of transgenes as high as those of cells established from the same hiPSCs with puromycin, they did not differentiate into skeletal muscles as efficiently as the Puro-bulk line (Fig. 4, Supplementary Figs. S5–7). These findings suggest that not only the transgene expression level but also other factors, such as cell-to-cell variability in transgene expression, may affect the efficiency of myogenic differentiation from bulk MYOD1-hiPSCs. What, then, is responsible for the differences between G418 and puromycin? Both G418 and puromycin are aminoglycoside antibiotics that are commonly used for the selection of mammalian cells transduced with transgenes. Both G418 and puromycin inhibit protein synthesis by suppressing translation at ribosomes and inducing cell death. However, puromycin is distinct from G418 in that it induces cell death more quickly and powerfully35,36. In most cells, G418 exhibits relatively slow action, taking more than 1 week to gradually induce cell death, whereas puromycin may exhibit faster action to induce complete cell death within 2 to 4 days if the cells do not express resistance genes35,36,37.
Moreover, a previous analysis using HEK293 cells showed distinct effects on the levels of and cell-to-cell variability in transgene expression38. In that study, G418 was shown to induce lower expression of transgenes with higher cell-to-cell variability, whereas puromycin was shown to induce higher expression of transgenes (10 times more than G418) with lower cell-to-cell variability38. This difference might have been caused by the different stabilities and activities of the resistance genes. If the selection cassette for G418, neor from transposons (Tn601 or Tn5) that express aminoglycoside-3’-phosphotransferase (APH), is relatively stable and has relatively high antibiotic-inactivating activity, even the cells expressing relatively low levels of transgene and neor may survive after G418 selection, and cells expressing the transgenes at a variety of levels may remain. On the other hand, if the selection cassette for puromycin, pac (encoding puromycin N-acetyl-transferase), is relatively unstable and has relatively low antibiotic-inactivating activity, only cells expressing relatively high levels of the transgene and pac may survive after puromycin selection, and the transgene expression levels of the remaining cells may be relatively high with reduced cell-to-cell variability. In the abovementioned analysis using HEK293 cells, the level and uniformity of transgene expression were shown to be the highest with zeocin, relatively high with puromycin and hygromycin, and lowest with G418 and blasticidin S38. These results suggest that for efficient transduction of genes into hPSCs, zeocin, puromycin, or hygromycin may be the best choices to obtain bulk cells with increased transgene expression with reduced cell-to-cell variability or to increase the possibility of picking clones with higher transgene expression.
In addition, we achieved quick and efficient differentiation of bulk MYOD1-hiPSCs into skeletal muscles, which may have minimized the effects of clonal variations. To date, several methods have been reported that achieve bulk differentiation of hiPSCs into skeletal muscles using lentiviruses, adenoviruses, or piggyBac transposon vectors4,14,15,18,20,25. However, most of these differentiation protocols have never achieved high differentiation efficiency, short culture periods, and simple culture methods simultaneously. Flow cytometry and cell sorting may be useful for the purification of cells transduced with transgenes and have been used in several protocols7,10,13. However, the fluorescent reporter must be introduced into the cells in advance, and performing cell sorting each time is not appropriate as a simple skeletal muscle differentiation method applicable to pathological analysis using a large number of hiPSCs, which was the purpose of this study. Moreover, with these methods, researchers must begin with undifferentiated and unmodified hiPSCs for every differentiation, which causes considerable differentiation variability. In this study, bulk MYOD1-hiPSCs were established by a simple method: a single transfection of a piggyBac vector with transposase followed by selection with puromycin for 7 days (Fig. 1b, lower protocol). Since our method does not require additional procedures, such as FACS purification, it can be performed in settings where such instrumentation is not available. The reproducibility of the efficient differentiation from Puro-bulk MYOD1-hiPSCs was confirmed with at least seven clones of hiPSCs, and all the Puro-bulk MYOD1-hiPSCs achieved highly efficient skeletal muscle differentiation, resulting in more than 80% MyoG+ or MHC+ cells (Figs. 2b–d, 4b, Supplementary Fig. S6a,b). This percentage is significantly higher than those obtained with the previously reported bulk culture methods using piggyBac transposon vectors or adenoviruses, which have yielded approximately 40 to 50% MyoG+ cells and 50 to 70% MHC+ cells14,18,25. Moreover, in our method, once we generated MYOD1-hiPSCs, we did not have to return to using unmodified, undifferentiated hiPSCs, suggesting that we can easily reproduce differentiation at any time. More importantly, we confirmed that the Puro-bulk MYOD1-hiPSCs showed gene expression and differentiation efficiency similar to those of previously confirmed control 409B2-MYOD1-hiPSCs and conventional clonal MYOD1-hiPSCs (Fig. 2, Supplementary Fig. S3). Furthermore, transcriptome analysis revealed that Puro-bulk MYOD1-hiPSCs differentiated into mature skeletal muscles more efficiently than conventional clonal MYOD1-hiPSCs (Fig. 5 and Supplementary Fig. S8). Although the underlying mechanisms are not yet clear, the use of Puro-bulk MYOD1-hiPSCs may be beneficial not only because it is a simple method but also because it yields high-quality skeletal muscles. Mechanical stresses such as repeated passaging and cell stretching have been shown to reduce iPSC quality, which may have affected the differences between Puro-bulk and Puro-clones39,40.
In the time course gene expression analysis during skeletal muscle differentiation, the Dox-induced MYOD1 transgene also induced endogenous MYOD1 expression as described in the previous literature16, and the MYOD1 transgene, endogenous MYOD1, and total MYOD1 all reached their peak expression on day 5 and decreased thereafter (Fig. 3b, Supplementary Fig. S4). Most myogenic genes, including MYH2 and MYH7, are regulated by MYOD141,42,43,44, and when Dox induced expression of MYOD1 above physiological levels, significant myogenic gene expression was induced in response. Subsequent removal of Dox on day 7 resulted in loss of the MYOD1 transgene and maintenance of only endogenous MYOD1. As a result, the expression of myogenic genes was decreased to and maintained at physiological levels, which may be involved in the maturation and functionality of the induced skeletal muscle.
More interestingly, we found that Puro-bulk MYOD1-hiPSCs exhibited properties comparable to the average properties of clonally established MYOD1-hiPSCs of the same origin, which showed considerable variability among clones, not only by gene expression analysis of skeletal muscle-related genes (Fig. 3b and Supplementary Fig. S4) but also by global transcriptome analyses, such as PCA (Fig. 5f). MYOD1-hiPSCs established in bulk culture are considered to have intercellular heterogeneity, resulting in a mixture of cells with varying levels of transgene expression. Clonally established MYOD1-hiPSCs are cloned from a heterogeneous cell population in bulk culture, and the cell-to-cell variability of the original bulk-MYOD1 hiPSCs should be more clearly expressed as clone-to-clone variability, known as clonal variation45,46. In contrast, bulk MYOD1-hiPSCs, when established by puromycin selection, are established as a relatively homogenous population expressing high levels of transgene (Figs. 1f–i, 4a, Supplementary Figs. S2b–f, S5a–c), thus achieving highly efficient and homogenous skeletal muscle differentiation, which is expected to result in an average phenotype of the included cells. In the past, the variability of hiPSC clones has been known to mask phenotypes and drug efficacy in disease analyses. In many cases, multiple hiPSC clones had to be established and analyzed, which was a very laborious process, and the use of bulk hiPSCs instead of clonally established hiPSCs has been discussed45,46,47. However, as our bulk MYOD1-hiPSCs showed averaged phenotypes of multiple clones, therefore requiring only one bulk MYOD1-hiPSC line for one hiPSC clone, they may save valuable time and labor, enable the analysis of large numbers of hiPSC clones within short periods, and provide valuable in vitro skeletal muscle models, especially for analyses using disease-specific hiPSCs. The use of SBMA disease-specific hiPSCs in the current analysis supports the applicability of this method to disease analysis. In addition, the advantage of bulk culture has also been shown in the establishment of disease-specific hiPSCs of sporadic amyotrophic lateral sclerosis (ALS) and in an analysis of motor neurons derived from them. A collection of a large number of patient-derived lymphoblastoid cells from a multicenter ALS cohort in Japan, named the Japanese Consortium for Amyotrophic Lateral Sclerosis Research (JaCALS), was established for hiPSCs in a bulk manner. The cells were subsequently differentiated into motor neurons and exhibited differentiation efficiencies and phenotypes similar to those of corresponding clonally established hiPSCs. The phenotypes also reflected those observed in the corresponding ALS patients48. Therefore, myogenic differentiation of bulk MYOD1-hiPSCs with our system may be particularly beneficial for analyses of sporadic diseases, which require analyses of large numbers of patient-derived hiPSCs.
Notably, we could have derived mature and functional skeletal muscles from bulk MYOD1-hiPSCs. Sarcomere formation was clearly shown by the expression of α-Actinin and Titin in monolayer myotubes, and 3D muscle tissues were fabricated from Puro-bulk MYOD1-hiPSCs8,31,49 (Fig. 7b,c, Supplementary Figs. S7d, S9). Moreover, all the fabricated 3D muscle tissues exhibited contractile force upon EPS (maximum contractile force ranging from 4.3 to 21.1 μN; Fig. 7d,e). This force was comparable to or higher than the contractile force observed in previously reported hiPSC- or human myoblast cell line (Hu5/KD3)-derived 3D muscle tissues fabricated using similar microdevices34,50 or equivalent to the contractile force observed in 3D muscle tissues fabricated by different types of microdevices, considering the differences in the cell number and microdevices used for the analysis51, suggesting the functionality of the muscle tissues derived from bulk MYOD1-hiPSCs. Since the skeletal muscle differentiation shown in this study was achieved by forced expression of MYOD1, which skips several important developmental processes, it is extremely important to demonstrate the functionality of the induced skeletal muscle by the contractility of 3D muscle tissues. In some of the hiPSCs, the observed contractile force was still lower than that observed in other hiPSCs or Hu5/KD3 cells (Fig. 7e)34. In addition, all the hiPSC-derived 3D muscle tissues showed a decrease in contractile force after day 15 for unknown reasons. Thus, the differentiation system still needs to be optimized to produce more mature and contractible muscle tissues for further analysis.
By minimizing the effects of clonal variations and generating contractible muscle tissues, our skeletal muscle differentiation system using Puro-bulk MYOD1-hiPSCs will provide a new approach for disease-specific hiPSC studies. This approach may facilitate the generation of better disease models for pathophysiological analysis of muscular disorders, especially those in which large numbers of hiPSCs derived from a large number of patients and controls are considered necessary.
Materials and methods
Construction of a Dox-inducible 3HA-hMYOD1-expressing piggyBac vector
Human MYOD1 (hMYOD1) cDNA was cloned and inserted into the pENTR vector and tagged with 3× HA at the N-terminus. Then, 3HA-hMYOD1 cDNA was transferred to PB-TA-ERN (Addgene #80474) or PB-TA-ERP2 (Addgene #80477)52 (kindly provided by Dr. Knut Woltjen, Kyoto University) with Gateway cloning technology to generate piggyBac vectors for Dox-inducible expression of 3HA-hMYOD1 (Dox-3HA-hMYOD1 vector), PB-TA-3HA-hMYOD1-ERN (for selection with G418) and PB-TA-3HA-hMYOD1-ERP2 (for selection with puromycin).
Human iPSC culture and MYOD1-iPSC establishment
The hiPSCs used in this study were established previously (EKN3, YFE16, YFE19, TIGE9, TIGE22)28,29,30 or kindly provided by Dr. Shinya Yamanaka, Kyoto University, Japan (201B7 and 409B2)2,53. SBMA disease-specific hiPSCs were established previously (SBMA2E16, 3E10, and 4E5)30. The hiPSCs were grown on mitomycin C-treated SNL murine fibroblast feeder cells on gelatin-coated (0.1%) tissue culture dishes and were maintained in standard hESC medium consisting of Dulbecco’s modified Eagle’s medium (DMEM)/F12 supplemented with 20% KnockOut™ serum replacement (KSR; Thermo Scientific, USA), nonessential amino acids, 0.1 mM 2-mercaptoethanol (2-ME; Sigma‒Aldrich, USA), and 4 ng/ml FGF-2 (PeproTech, USA) at 37 °C in a humidified atmosphere containing 3% CO2. For feeder-free culture of hiPSCs, hiPSCs maintained on SNL feeder cells were transferred to plates coated with iMatrix-511 silk (Nippi, Japan) and maintained in StemFit medium (AK02N, Ajinomoto, Japan) at 37 °C in a humidified atmosphere containing 5% CO2.
To generate MYOD1-hiPSCs, semiconfluent hiPSCs maintained under feeder-free conditions were dissociated into single cells by Accutase (Nacalai Tesque, Japan), and 1.25 × 105 cells were electroporated with 0.5 μg of PB-TA-3HA-hMYOD1-ERN (with G418 selection cassette) or PB-TA-3HA-hMYOD1-ERP2 (with puromycin selection cassette) in combination with 0.5 μg of transposase expression vector (CAG-hyPBase) via a Neon transfection system (Thermo Fisher Scientific, USA) with a 10 μl Neon tip using condition #6 (pulse voltage 1100 V, pulse width 30 ms, pulse no. 1). Then, the cells were plated onto 6-well plates in StemFit medium (AK02N) containing 10 μM Y27632 (Wako, Japan). Two days after transfection, the medium was replaced with fresh medium containing 100 µg/mL G418 (Wako, Japan) or 0.5 µg/mL puromycin (Sigma‒Aldrich, USA) and cultured for up to 7 days until hiPSC colonies appeared. The medium was changed every other day or every 2 days. To establish clonal MYOD1-hiPSCs (G418-clones, Puro-clones), 12 MYOD1-hiPSC colonies were picked from each of the G418- or puromycin-selected plates and expanded in the presence of G418 or puromycin. Then, 6 MYOD1-hiPSC clones that were morphologically better maintained in an undifferentiated state and proliferated better than other clones were selected from each Puro-clone and G418-clone and further expanded for up to 2 weeks to prepare frozen stocks (Fig. 1b upper panel). To generate bulk MYOD1-hiPSCs (G418-bulk line, Puro-bulk line), G418- or puromycin-treated MYOD1-hiPSC colonies were bulk-passaged and expanded in the presence of 100 µg/mL G418 or 0.5 µg/mL puromycin, respectively, to prepare frozen stocks (Fig. 1b lower panel). 409B2-MYOD1-hiPSCs were established previously via transduction of PB-TA-hMYOD1-ERP22 and were used as control MYOD1-hiPSCs. These MYOD1-hiPSCs were confirmed to efficiently differentiate into skeletal muscles.
Differentiation of hiPSCs into skeletal muscles
For differentiation into skeletal muscles, semiconfluent MYOD1-hiPSCs maintained under feeder-free conditions were dissociated into single cells by Accutase and plated onto 24-well plates coated with growth factor-reduced Matrigel for 2 h at a dilution of 1:50 (Corning, USA) at a density of 7 × 104 cells/well in StemFit medium (AK02N) with 10 μM Y27632. On day 1, the medium was changed to hESC medium without FGF-2. On day 3, the medium was replaced with skeletal muscle induction medium consisting of αMEM (Nacalai Tesque, Japan) supplemented with 10% KSR, 2% Ultroser G (BioSepra, Pall, USA), and 0.1 mM 2-ME. To induce the expression of 3HA-hMYOD1, 1.5 μg/ml Dox (Wako, Japan) was added to the medium from day 2 to day 6 or 7. The medium was changed every other day. On day 6 or 7, for the formation of mature myotubes, the medium was substituted with myotube differentiation medium consisting of DMEM (high glucose, 1500 mg/L NaHCO3, Kohjin Bio, Japan) supplemented with 5% horse serum (HS; Sigma‒Aldrich, USA), 10 ng/mL recombinant human insulin-like growth factor 1 (IGF-1) (R&D Systems, USA), and 10 μM SB431542 (Tocris, UK). The medium was changed every 2 days, and the cells were maintained for an additional 2, 3, or 6 days for the maturation of myotubes.
Culture of Hu5/KD3 cells
The Hu5/KD3 cells were maintained and differentiated as previously described with modifications54,55,56. Briefly, the cells were cultured in DMEM (Nacalai Tesque, Japan) supplemented with 20% FBS (Nichirei, Japan) and 2% Ultroser G (BioSepra, Pall, USA) at 37 °C in a humidified atmosphere containing 5% CO2. Passaging was conducted when the cells reached 80–90% confluency.
Fabrication of 3D-muscle tissues from MYOD1-iPSCs
Fabrication of 3D muscle tissues on microdevices and measurement of contractile force were performed as described previously with modifications34,57. Briefly, microdevices made of polydimethylsiloxane (PDMS; Silpot 184, Dow Corning, Toray, Japan) were installed at the center of each well of a 48-well plate, sterilized under UV light for more than 1 h, and coated with 2% Pluronic F-127 solution (Thermo Fisher Scientific, USA) for 1 h at room temperature to prevent hydrogel adhesion.
Semiconfluent human MYOD1-hiPSCs maintained under feeder-free conditions were dissociated into single cells and differentiated into muscle cells on 6-well plates at a density of 3.5 × 105 cells/well following the same protocol used for monolayer differentiation. From day 2, the expression of the 3HA-hMYOD1 or MYOD1 transgene was induced with 1.5 μg/ml Dox. On day 3, the cells were redissociated by Accutase22, resuspended in skeletal muscle induction medium, and processed for the fabrication of 3D muscle tissues. A hydrogel mixture was prepared by mixing ice-cold fibrinogen from bovine plasma (10 mg/mL, F8630, Sigma‒Aldrich, USA), Matrigel (Corning, USA), and 2 × DMEM with a volume ratio of 0.2:0.1:0.2. Then, the cell suspension (6 × 106 cells/ml) and the hydrogel mixture were mixed at a volume ratio of 0.484:0.5. Finally, thrombin from bovine plasma (50 U/ml, Sigma‒Aldrich, USA) was added to the mixture at a thrombin:total mixture volume ratio of 0.016:1. Forty-five microliters of the resulting cell and hydrogel solution mixture (1.3 × 105 cells) was poured into the dumbbell-shaped pocket on each microdevice, and the plates were incubated at 37 °C to solidify the hydrogel. The cells applied to the devices were cultured for 4 days in skeletal muscle induction medium with 0.5% penicillin/streptomycin (P/S) in the presence of 1.5 μg/ml Dox27. Y27632 (10 μM) was added to the medium for the first 2 days (from day 3 to day 5) of the 3D-muscle culture. The medium was changed every 2 days. On day 7, the medium was switched to differentiation medium consisting of DMEM, 5% HS, 10 μM SB431542, and 0.5% P/S without Dox, which was changed every other day.
For the fabrication of 3D muscle tissues from Hu5/KD3 cells, semiconfluent myoblast cells were dissociated by using 0.05% trypsin–EDTA, resuspended in growth medium (GM) consisting of DMEM supplemented with 10% FBS, and processed as reported previously57. The cell suspension (2 × 106 cells/ml) and the hydrogel mixture were mixed following the same protocol used for the hiPSCs. The tissues were cultured in GM for 2 days, and the medium was then switched to differentiation medium consisting of DMEM supplemented with 2% HS, 1% P/S, and 1% insulin-transferrin-selenium (ITS) (Sigma‒Aldrich, USA). On day 6, muscle tissues were pulled up at the top of the pillar and processed for the measurement of contractile force after EPS.
All the culture media contained 2.0 mg/mL 6-aminocaproic acid (6AA, Sigma‒Aldrich, USA) and 1 mg/ml trans-4-aminomethyl cyclohexane carboxylic acid (TA, Tokyo Chemical Industries, Japan) to prevent disassembly of the tissues.
Contractile force measurement of 3D muscle tissues
The contractile force of the 3D muscle tissues was measured as reported previously34. Muscle tissues were electrically stimulated to achieve maximum tetanic force with an electrical stimulus of 4.0 V/mm at 30 Hz with 2 ms wide pulses (C-Pace EP, IonOptix, USA) using customized electrodes. Electrical stimulation was applied twice to each tissue sample for 5 s on days 11, 13, 15, and 17, and the displacement of the tips of the microposts was observed with an upright microscope (BX53F, Olympus, Japan or AxioImager M2, Carl Zeiss, Germany) under a 4× objective (UPLFN4X) or a 20× objective (SLMPLN20X). The displacement of the tip of each micropost was measured with ImageJ software using photographs taken with and without stimulation, and the average value from both microposts was obtained. The contractile force (F) was determined by the equation F = 3πER4δ/(4L3), where E is the elastic modulus of PDMS (1.7 MN/m2), R is the radius of a micropost (0.25 mm), δ is the displacement of the tip of the micropost, and L is the length of the micropost (4 mm)58.
Histological analysis
ICC and IHC analyses of cultured cells and 3D muscle tissues, respectively, were performed as described previously with modifications34,59. Cultured cells were fixed with 4% paraformaldehyde (PFA) for 15 min at room temperature. After blocking in blocking buffer consisting of phosphate-buffered saline (PBS) containing 10% FBS and 0.3% Triton X-100 for 1 h at room temperature, the cells were incubated with primary antibodies at 4 °C overnight (see Supplementary Table S2 for the primary antibodies). After three washes with PBS, the cells were incubated with secondary antibodies conjugated with Alexa Fluor 488, Alexa Fluor 555, or Alexa Fluor 647 for 1 h at room temperature. For the quantitative analysis, photographs of five randomly selected visual fields were taken and used for quantification of the immunopositive cells and nuclei and measurement of the immunopositive area and myotube thickness manually or with ImageJ software60.
Muscle tissues were fixed with 4% PFA for 30 min at room temperature. After permeabilization with PBS containing 0.3% Triton X-100 for 10 min, the tissues were incubated in blocking buffer consisting of PBS containing 10% goat serum and 0.01% Triton X-100 for 30 min at room temperature and then incubated with primary antibodies (see Supplementary Table S2 for the primary antibodies) for 3 h at room temperature. After three washes with PBS, the cells were incubated with secondary antibodies conjugated with Alexa Fluor 488 or Alexa Fluor 555 for 2 h at room temperature.
Both the cells and the muscle tissues were stained for nuclei with 10 μg/ml Hoechst 33258 (Sigma‒Aldrich, USA) and were observed with a confocal laser scanning microscope (LSM700 or LSM900, Carl Zeiss, Germany).
Genomic DNA isolation and qPCR analysis
Genomic DNA was isolated using GenePrepStar (PI-498α, Kurabo) according to the manufacturer’s instructions and then processed for qPCR analysis using the primers for HA-hMYOD1 transgenes and β-ACTIN. The primer sequences and cycling conditions are indicated in Supplementary Table S3.
RNA isolation and qRT‒PCR analysis
RNA was isolated using an RNeasy Mini Kit (Qiagen, Germany) and then converted into cDNA using PrimeScript RT Master Mix (Takara Bio Inc., Japan). Real-time qRT‒PCR was performed as previously described using TB Green Premix Ex Taq II (Takara Bio Inc, Japan) and a QuantStudio 7 Real-Time PCR system (Thermo Fisher Scientific, USA)61. The amount of cDNA was normalized to that of human-specific β-ACTIN mRNA. The primer sequences and PCR cycling conditions are listed in Supplementary Table S1.
RNA sequencing and data analysis
For all samples, RNA-seq libraries were constructed by using total RNA and prepared according to the Strand-Specific Transcriptome Library Construction Protocol or BGISEQ-500 RNA-Seq Library Preparation Protocol (DNBSEQ). The libraries were subsequently sequenced on a DNBSEQ-G400 (MGI) according to the manufacturer’s instructions. The reads were aligned to the reference human genome (hg38) with STAR (ver.2.7.5a) software (https://github.com/alexdobin/STAR)62. The reads aligned to rRNA and transfer RNA (tRNA) regions were removed. The mapped reads were assigned to genes (Ensembl database annotation version GRCh38.100) using FeatureCounts from the Bioconductor package Rsubread (ver.2.0.1)63. Normalization and differential expression analysis were performed using DESeq2 (ver.1.26.0)64.
The expression data were grouped using a hierarchical clustering algorithm (ward. D2) by average linkage with the Pearson distance and visualized by ComplexHeatmap (ver. 2.13.1) (https://github.com/jokergoo/ComplexHeatmap)65 and dendsort (ver. 0.3.4) (https://github.com/evanbiederstedt/dendsort)66. GSEA67 was performed by using GSEA 4.2.3 to identify Gene Ontology (GO) terms and pathways associated with altered gene expression for each of the comparisons. The gene sets were downloaded from the Molecular Signatures Database (MSigDB), and C2 (curated gene sets: chemical and genetic perturbation (CGP) and canonical pathway (CP)) and C5 (GO gene sets) were used for GSEA. PCA was performed using TCC-GUI (https://github.com/swsoyee/TCC-GUI)68.
Genes with significantly altered expression between undifferentiated MYOD1-hiPSCs (day 0) and control iPSC (409B2-MYOD1)-derived skeletal muscles (day 9) or human myoblast cell line (Hu5/KD3)-derived skeletal muscles, which were used for hierarchical clustering, were identified. Among a total of 60,624 transcripts detected by RNA sequencing, 22,092 transcripts were identified with a feature count of 10 or more in all 3 samples of undifferentiated iPSCs (day 0) or in all 3 samples of Hu5/KD3-derived skeletal muscles and with a feature count of 10 or more either in all 3 samples in undifferentiated iPSCs (day 0) or in a sample of skeletal muscles derived from 409B2-MYOD1 hiPSCs on day 9. Then, 16,583 transcripts with a statistically significant difference between undifferentiated iPSCs (day 0) and Hu5/KD3-derived skeletal muscles (Padj < 0.05) were selected. Finally, 2795 transcripts (2794 genes) with feature counts of more than twice (1960 transcripts (1960 genes)) or less than half (835 transcripts (834 genes)) in both Hu5/KD3-derived skeletal muscles and 409B2-MYOD1 hiPSC-derived skeletal muscles compared to undifferentiated hiPSCs were identified. The identified genes are listed in Supplementary Table S4.
Statistical analysis
All the data were collected from three independent cultures. Statcel4 software (OMS Publishing Inc., Saitama, Japan) was used for the statistical analyses. For all experiments, the data are presented as the mean ± standard error of the mean (SEM). For comparisons among the groups, statistical analyses were performed by one-way analysis of variance (ANOVA) followed by a post hoc Bonferroni test. A p value less than 0.05 was considered to indicate statistical significance. For the differential analysis of mRNAs between groups using DESeq2, an adjusted p value for false discovery rate (FDR) correction was obtained with the Benjamini–Hochberg (B-H) method.
Study approval
All experimental procedures involving the use of hiPSCs were approved by the ethics committee of the Aichi Medical University School of Medicine (approval numbers 14-004, 2020-213, and 2022-431).
Data availability
The datasets supporting the conclusions of this article are available in the following repositories: GEO (RNA sequence expression data, http://www.ncbi.nlm.nih.gov/geo/, Accession number: GSE212366).
References
Takahashi, K. & Yamanaka, S. Induction of pluripotent stem cells from mouse embryonic and adult fibroblast cultures by defined factors. Cell 126, 663–676. https://doi.org/10.1016/j.cell.2006.07.024 (2006).
Takahashi, K. et al. Induction of pluripotent stem cells from adult human fibroblasts by defined factors. Cell 131, 861–872. https://doi.org/10.1016/j.cell.2007.11.019 (2007).
Corti, S., Faravelli, I., Cardano, M. & Conti, L. Human pluripotent stem cells as tools for neurodegenerative and neurodevelopmental disease modeling and drug discovery. Expert Opin. Drug Discov. 10, 615–629. https://doi.org/10.1517/17460441.2015.1037737 (2015).
Chal, J. & Pourquié, O. Making muscle: Skeletal myogenesis in vivo and in vitro. Development 144, 2104–2122. https://doi.org/10.1242/dev.151035 (2017).
Xu, C. et al. A zebrafish embryo culture system defines factors that promote vertebrate myogenesis across species. Cell 155, 909–921. https://doi.org/10.1016/j.cell.2013.10.023 (2013).
Hosoyama, T., McGivern, J. V., Van Dyke, J. M., Ebert, A. D. & Suzuki, M. Derivation of myogenic progenitors directly from human pluripotent stem cells using a sphere-based culture. Stem Cells Transl. Med. 3, 564–574. https://doi.org/10.5966/sctm.2013-0143 (2014).
Borchin, B., Chen, J. & Barberi, T. Derivation and FACS-mediated purification of PAX3+/PAX7+ skeletal muscle precursors from human pluripotent stem cells. Stem Cell Rep. 1, 620–631. https://doi.org/10.1016/j.stemcr.2013.10.007 (2013).
Choi, I. Y. et al. Concordant but varied phenotypes among duchenne muscular dystrophy patient-specific myoblasts derived using a human iPSC-based model. Cell Rep. 15, 2301–2312. https://doi.org/10.1016/j.celrep.2016.05.016 (2016).
Chal, J. et al. Generation of human muscle fibers and satellite-like cells from human pluripotent stem cells in vitro. Nat. Protoc. 11, 1833–1850. https://doi.org/10.1038/nprot.2016.110 (2016).
van der Wal, E. et al. Large-scale expansion of human iPSC-derived skeletal muscle cells for disease modeling and cell-based therapeutic strategies. Stem Cell Rep. 10, 1975–1990. https://doi.org/10.1016/j.stemcr.2018.04.002 (2018).
Davis, R. L., Weintraub, H. & Lassar, A. B. Expression of a single transfected cDNA converts fibroblasts to myoblasts. Cell 51, 987–1000. https://doi.org/10.1016/0092-8674(87)90585-x (1987).
Warren, L. et al. Highly efficient reprogramming to pluripotency and directed differentiation of human cells with synthetic modified mRNA. Cell Stem Cell 7, 618–630. https://doi.org/10.1016/j.stem.2010.08.012 (2010).
Darabi, R. et al. Human ES- and iPS-derived myogenic progenitors restore DYSTROPHIN and improve contractility upon transplantation in dystrophic mice. Cell Stem Cell 10, 610–619. https://doi.org/10.1016/j.stem.2012.02.015 (2012).
Goudenege, S. et al. Myoblasts derived from normal hESCs and dystrophic hiPSCs efficiently fuse with existing muscle fibers following transplantation. Mol. Ther. 20, 2153–2167. https://doi.org/10.1038/mt.2012.188 (2012).
Rao, L. et al. Highly efficient derivation of skeletal myotubes from human embryonic stem cells. Stem Cell Rev. Rep. 8, 1109–1119. https://doi.org/10.1007/s12015-012-9413-4 (2012).
Tanaka, A. et al. Efficient and reproducible myogenic differentiation from human iPS cells: Prospects for modeling Miyoshi Myopathy in vitro. PLoS ONE 8, e61540. https://doi.org/10.1371/journal.pone.0061540 (2013).
Tedesco, F. S. et al. Transplantation of genetically corrected human iPSC-derived progenitors in mice with limb-girdle muscular dystrophy. Sci. Transl. Med. 4, 140ra189. https://doi.org/10.1126/scitranslmed.3003541 (2012).
Lenzi, J. et al. Differentiation of control and ALS mutant human iPSCs into functional skeletal muscle cells, a tool for the study of neuromuscolar diseases. Stem Cell Res. 17, 140–147. https://doi.org/10.1016/j.scr.2016.06.003 (2016).
Shoji, E., Woltjen, K. & Sakurai, H. Directed myogenic differentiation of human induced pluripotent stem cells. Methods Mol. Biol. 1353, 89–99. https://doi.org/10.1007/7651_2015_257 (2016).
Maffioletti, S. M. et al. Efficient derivation and inducible differentiation of expandable skeletal myogenic cells from human ES and patient-specific iPS cells. Nat. Protoc. 10, 941–958. https://doi.org/10.1038/nprot.2015.057 (2015).
Filareto, A. et al. An ex vivo gene therapy approach to treat muscular dystrophy using inducible pluripotent stem cells. Nat. Commun. 4, 1549. https://doi.org/10.1038/ncomms2550 (2013).
Uchimura, T., Otomo, J., Sato, M. & Sakurai, H. A human iPS cell myogenic differentiation system permitting high-throughput drug screening. Stem Cell Res. 25, 98–106. https://doi.org/10.1016/j.scr.2017.10.023 (2017).
Yoshida, T. et al. A Skeletal muscle model of infantile-onset pompe disease with patient-specific iPS cells. Sci. Rep. 7, 13473. https://doi.org/10.1038/s41598-017-14063-y (2017).
Rao, L., Qian, Y., Khodabukus, A., Ribar, T. & Bursac, N. Engineering human pluripotent stem cells into a functional skeletal muscle tissue. Nat. Commun. 9, 126. https://doi.org/10.1038/s41467-017-02636-4 (2018).
Abujarour, R. et al. Myogenic differentiation of muscular dystrophy-specific induced pluripotent stem cells for use in drug discovery. Stem Cells Transl. Med. 3, 149–160. https://doi.org/10.5966/sctm.2013-0095 (2014).
Buckingham, M. & Rigby, P. W. Gene regulatory networks and transcriptional mechanisms that control myogenesis. Dev. Cell 28, 225–238. https://doi.org/10.1016/j.devcel.2013.12.020 (2014).
Berkes, C. A. & Tapscott, S. J. MyoD and the transcriptional control of myogenesis. Semin. Cell Dev. Biol. 16, 585–595. https://doi.org/10.1016/j.semcdb.2005.07.006 (2005).
Shimojo, D. et al. Rapid, efficient, and simple motor neuron differentiation from human pluripotent stem cells. Mol. Brain 8, 79. https://doi.org/10.1186/s13041-015-0172-4 (2015).
Matsumoto, T. et al. Functional neurons generated from T cell-derived induced pluripotent stem cells for neurological disease modeling. Stem Cell Rep. 6, 422–435. https://doi.org/10.1016/j.stemcr.2016.01.010 (2016).
Onodera, K. et al. Unveiling synapse pathology in spinal bulbar muscular atrophy by genome-wide transcriptome analysis of purified motor neurons derived from disease specific iPSCs. Mol. Brain 13, 18. https://doi.org/10.1186/s13041-020-0561-1 (2020).
Swist, S. et al. Maintenance of sarcomeric integrity in adult muscle cells crucially depends on Z-disc anchored titin. Nat. Commun. 11, 4479. https://doi.org/10.1038/s41467-020-18131-2 (2020).
Nath, S. R. et al. MEF2 impairment underlies skeletal muscle atrophy in polyglutamine disease. Acta Neuropathol. 140, 63–80. https://doi.org/10.1007/s00401-020-02156-4 (2020).
Yamada, S. et al. Decreased peak expiratory flow associated with muscle fiber-type switching in spinal and bulbar muscular atrophy. PLoS ONE 11, e0168846. https://doi.org/10.1371/journal.pone.0168846 (2016).
Nagashima, T. et al. In vitro model of human skeletal muscle tissues with contractility fabricated by immortalized human myogenic cells. Adv. Biosyst. 4, e2000121. https://doi.org/10.1002/adbi.202000121 (2020).
Vara, J. A., Portela, A., Ortín, J. & Jiménez, A. Expression in mammalian cells of a gene from Streptomyces alboniger conferring puromycin resistance. Nucleic Acids Res. 14, 4617–4624. https://doi.org/10.1093/nar/14.11.4617 (1986).
Southern, P. J. & Berg, P. Transformation of mammalian cells to antibiotic resistance with a bacterial gene under control of the SV40 early region promoter. J. Mol. Appl. Genet. 1, 327–341 (1982).
Watanabe, S. et al. Stable production of mutant mice from double gene converted ES cells with puromycin and neomycin. Biochem. Biophys. Res. Commun. 213, 130–137. https://doi.org/10.1006/bbrc.1995.2107 (1995).
Guo, C., Fordjour, F. K., Tsai, S. J., Morrell, J. C. & Gould, S. J. Choice of selectable marker affects recombinant protein expression in cells and exosomes. J. Biol. Chem. 297, 100838. https://doi.org/10.1016/j.jbc.2021.100838 (2021).
Kanie, K. et al. Effect of mechanical vibration stress in cell culture on human induced pluripotent stem cells. Regen. Ther. 12, 27–35. https://doi.org/10.1016/j.reth.2019.05.002 (2019).
Teramura, T. et al. Mechanical stimulation of cyclic tensile strain induces reduction of pluripotent related gene expressions via activation of Rho/ROCK and subsequent decreasing of AKT phosphorylation in human induced pluripotent stem cells. Biochem. Biophys. Res. Commun. 417, 836–841. https://doi.org/10.1016/j.bbrc.2011.12.052 (2012).
Kim, J. A. et al. MYOD mediates skeletal myogenic differentiation of human amniotic fluid stem cells and regeneration of muscle injury. Stem Cell Res. Ther. 4, 147. https://doi.org/10.1186/scrt358 (2013).
Gonçalves, M. A. et al. Genetic complementation of human muscle cells via directed stem cell fusion. Mol. Ther. 16, 741–748. https://doi.org/10.1038/mt.2008.16 (2008).
Bergstrom, D. A. et al. Promoter-specific regulation of MyoD binding and signal transduction cooperate to pattern gene expression. Mol. Cell 9, 587–600. https://doi.org/10.1016/s1097-2765(02)00481-1 (2002).
Thayer, M. J. et al. Positive autoregulation of the myogenic determination gene MyoD1. Cell 58, 241–248. https://doi.org/10.1016/0092-8674(89)90838-6 (1989).
Yokobayashi, S. et al. Clonal variation of human induced pluripotent stem cells for induction into the germ cell fate. Biol. Reprod. 96, 1154–1166. https://doi.org/10.1093/biolre/iox038 (2017).
Willmann, C. A. et al. To clone or not to clone? Induced pluripotent stem cells can be generated in bulk culture. PLoS ONE 8, e65324. https://doi.org/10.1371/journal.pone.0065324 (2013).
Volpato, V. & Webber, C. Addressing variability in iPSC-derived models of human disease: Guidelines to promote reproducibility. Dis. Model Mech. https://doi.org/10.1242/dmm.042317 (2020).
Fujimori, K. et al. Modeling sporadic ALS in iPSC-derived motor neurons identifies a potential therapeutic agent. Nat. Med. 24, 1579–1589. https://doi.org/10.1038/s41591-018-0140-5 (2018).
Skoglund, G. et al. Physiological and ultrastructural features of human induced pluripotent and embryonic stem cell-derived skeletal myocytes in vitro. Proc. Natl. Acad. Sci. USA 111, 8275–8280. https://doi.org/10.1073/pnas.1322258111 (2014).
Osaki, T., Uzel, S. G. M. & Kamm, R. D. Microphysiological 3D model of amyotrophic lateral sclerosis (ALS) from human iPS-derived muscle cells and optogenetic motor neurons. Sci. Adv. 4, eaat5847. https://doi.org/10.1126/sciadv.aat5847 (2018).
Shahriyari, M. et al. Engineered skeletal muscle recapitulates human muscle development, regeneration and dystrophy. J. Cachexia Sarcopenia Muscle 13, 3106–3121. https://doi.org/10.1002/jcsm.13094 (2022).
Kim, S. I. et al. Inducible transgene expression in human iPS cells using versatile all-in-one piggyBac transposons. Methods Mol. Biol. 1357, 111–131. https://doi.org/10.1007/7651_2015_251 (2016).
Okita, K. et al. A more efficient method to generate integration-free human iPS cells. Nat. Methods 8, 409–412. https://doi.org/10.1038/nmeth.1591 (2011).
Wada, M. R., Inagawa-Ogashiwa, M., Shimizu, S., Yasumoto, S. & Hashimoto, N. Generation of different fates from multipotent muscle stem cells. Development 129, 2987–2995 (2002).
Hashimoto, N. et al. Immortalization of human myogenic progenitor cell clone retaining multipotentiality. Biochem. Biophys. Res. Commun. 348, 1383–1388. https://doi.org/10.1016/j.bbrc.2006.08.006 (2006).
Shiomi, K. et al. CDK4 and cyclin D1 allow human myogenic cells to recapture growth property without compromising differentiation potential. Gene Ther. 18, 857–866. https://doi.org/10.1038/gt.2011.44 (2011).
Shimizu, K., Genma, R., Gotou, Y., Nagasaka, S. & Honda, H. Three-dimensional culture model of skeletal muscle tissue with atrophy induced by dexamethasone. Bioengineering https://doi.org/10.3390/bioengineering4020056 (2017).
Vandenburgh, H. et al. Drug-screening platform based on the contractility of tissue-engineered muscle. Muscle Nerve 37, 438–447. https://doi.org/10.1002/mus.20931 (2008).
Okada, Y. et al. Spatiotemporal recapitulation of central nervous system development by murine embryonic stem cell-derived neural stem/progenitor cells. Stem Cells 26, 3086–3098. https://doi.org/10.1634/stemcells.2008-0293 (2008).
Schneider, C. A., Rasband, W. S. & Eliceiri, K. W. NIH Image to ImageJ: 25 years of image analysis. Nat. Methods 9, 671–675. https://doi.org/10.1038/nmeth.2089 (2012).
Okada, R. et al. Modulation of oxygen tension, acidosis, and cell density is crucial for neural differentiation of human induced pluripotent stem cells. Neurosci. Res. 163, 34–42. https://doi.org/10.1016/j.neures.2020.01.015 (2021).
Dobin, A. et al. STAR: Ultrafast universal RNA-seq aligner. Bioinformatics 29, 15–21. https://doi.org/10.1093/bioinformatics/bts635 (2013).
Liao, Y., Smyth, G. K. & Shi, W. featureCounts: An efficient general purpose program for assigning sequence reads to genomic features. Bioinformatics 30, 923–930. https://doi.org/10.1093/bioinformatics/btt656 (2014).
Love, M. I., Huber, W. & Anders, S. Moderated estimation of fold change and dispersion for RNA-seq data with DESeq2. Genome Biol. 15, 550. https://doi.org/10.1186/s13059-014-0550-8 (2014).
Gu, Z., Eils, R. & Schlesner, M. Complex heatmaps reveal patterns and correlations in multidimensional genomic data. Bioinformatics 32, 2847–2849. https://doi.org/10.1093/bioinformatics/btw313 (2016).
Sakai, R., Winand, R., Verbeiren, T., Moere, A. V. & Aerts, J. dendsort: Modular leaf ordering methods for dendrogram representations in R. F1000Res 3, 177. https://doi.org/10.12688/f1000research.4784.1 (2014).
Subramanian, A. et al. Gene set enrichment analysis: A knowledge-based approach for interpreting genome-wide expression profiles. Proc. Natl. Acad. Sci. USA 102, 15545–15550. https://doi.org/10.1073/pnas.0506580102 (2005).
Su, W., Sun, J., Shimizu, K. & Kadota, K. TCC-GUI: A shiny-based application for differential expression analysis of RNA-Seq count data. BMC Res. Notes 12, 133. https://doi.org/10.1186/s13104-019-4179-2 (2019).
Acknowledgements
We are grateful to Dr. S. Yamanaka (Kyoto University) for hiPSCs (201B7, 409B2); to Dr. K. Woltjen (Kyoto University) for the piggyBac vector for Dox-inducible expression; to Dr. N. Hashimoto (National Center for Geriatrics and Gerontology) for the human myoblast cell line Hu5/KD3; to the Aichi Medical University Institute of Comprehensive Medical Research Division of Advanced Research Promotion for the assistance in experiments; to Ms. M. Ishihara, Ms. S. Kumagai, Ms. E. Mitani, Ms. A. Hashimoto, Ms. H. Yamagishi, and Ms. S. Yokoi for technical and administrative support; and to all members of Dr. Okada’s laboratory for encouragement and support. This work was supported by the Japan Society for the Promotion of Science (JSPS) KAKENHI grant numbers JP17K19465, JP18K15470, JP18K07539, JP19H03576, JP19K07969, JP19J40240, JP20K16611, JP21K07471, JP22K07545, and JP22H02988 (to TI, JN, MD, and YO); by the Japan Agency for Medical Research and Development (AMED) under grant numbers JP19ek0109243 and JP22bm0804020 (to YO); by a grant from the Japan SBMA Association (to TI, KO, and RO); and by a grant from the Hori Sciences and Arts Foundation (to TI and YO). MIR and ZK are students sponsored by the Japanese government (Ministry of Education, Culture, Sports, Science and Technology; MEXT).
Author information
Authors and Affiliations
Contributions
Y.O., T.I., and M.I.R. conceived and designed the study. M.I.R., T.I., D.S., F.M. and Y.O. performed the experiments and analyzed the data. H.S. provided 409B2-MYOD1-hiPSCs. H.O. provided EKN3-hiPSCs. M.K. and G.S. recruited the SBMA patients from whom disease-specific hiPSCs were established. K.A., T.N., K.Y., and K.S. supported the fabrication of 3D muscle tissues and the measurement of contractile force. K.O., R.O., Z.K., and R.I.S. provided technical assistance. Y.O., T.I., and M.I.R. wrote the manuscript. J.N., H.O., H.S., and M.D. provided technical assistance, scientific discussion, and critical reading. All authors read and approved the final manuscript.
Corresponding author
Ethics declarations
Competing interests
HO is a paid member of the Scientific Advisory Board of SanBio Co., Ltd., and YO is a scientific advisor of Kohjin Bio Co., Ltd. The other authors declare no competing financial interests.
Additional information
Publisher's note
Springer Nature remains neutral with regard to jurisdictional claims in published maps and institutional affiliations.
Supplementary Information
Rights and permissions
Open Access This article is licensed under a Creative Commons Attribution 4.0 International License, which permits use, sharing, adaptation, distribution and reproduction in any medium or format, as long as you give appropriate credit to the original author(s) and the source, provide a link to the Creative Commons licence, and indicate if changes were made. The images or other third party material in this article are included in the article's Creative Commons licence, unless indicated otherwise in a credit line to the material. If material is not included in the article's Creative Commons licence and your intended use is not permitted by statutory regulation or exceeds the permitted use, you will need to obtain permission directly from the copyright holder. To view a copy of this licence, visit http://creativecommons.org/licenses/by/4.0/.
About this article
Cite this article
Rashid, M.I., Ito, T., Miya, F. et al. Simple and efficient differentiation of human iPSCs into contractible skeletal muscles for muscular disease modeling. Sci Rep 13, 8146 (2023). https://doi.org/10.1038/s41598-023-34445-9
Received:
Accepted:
Published:
Version of record:
DOI: https://doi.org/10.1038/s41598-023-34445-9
This article is cited by
-
Establishment and evaluation of an immortalized dzo kidney cell line
Scientific Reports (2025)
-
Global Knowledge Map and Emerging Research Trends in Induced Pluripotent Stem Cells and Hereditary Diseases: A CiteSpace-based Visualization and Analysis
Stem Cell Reviews and Reports (2025)









