Correction to: Scientific Reports https://doi.org/10.1038/s41598-017-10529-1, published online 04 September 2017
This Article contains errors.
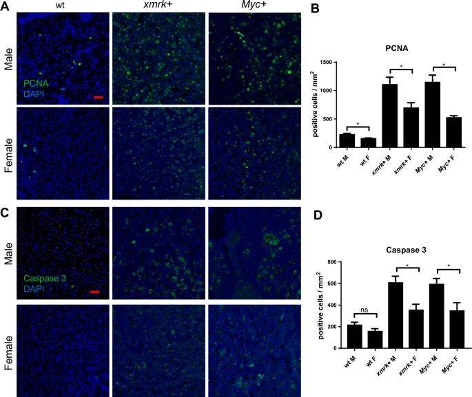
In Figure 2A, the panels xmrk+ and Myc+ of the ‘Male’ group are partially overlapping.
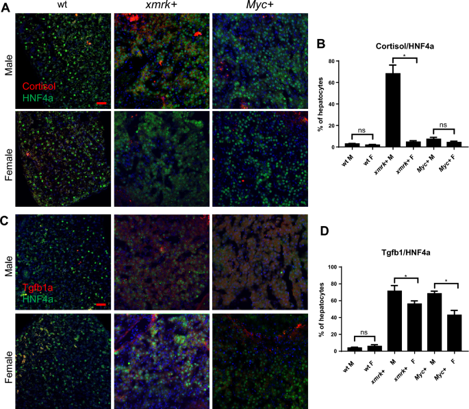
In addition, in Figure 6A, the panel xmrk+ of the ‘Male’ group is partially overlapping with panel Myc+ of the ‘Male’ group of Figure 6C.
The corrected Figures 2 and 6 and their accompanying legends appear below.
Proliferation and apoptosis in the livers of male and female xmrk+ and Myc+ fish following oncogene activation. 10 fish were analysed in each group and the experiment was repeated multiple times. Proliferation and apoptosis were examined by PCNA and Caspase 3 staining respectively. (A) IF staining of PCNA in liver sections. (B) Quantification of densities of proliferating liver cells (PCNA+). (C) IF staining of Caspase-3 in liver sections. (D) Quantification of densities of apoptotic liver cells (Caspase 3+). *P < 0.05. Scale bars: 20 μm.
Immunofluorescent staining for cortisol and Tgfb1a in the livers of male and female xmrk+ and Myc+ fish following oncogene activation. 10 fish were analysed in each group and the experiment was repeated once for reproducibility. (A) IF co-staining of cortisol (red) and HNF4a (green) in liver sections. (B) Quantification of ratio of cortisol-expressing hepatocytes in liver sections. (C) IF co-staining of Tgfb1a (red) and HNF4a (green) in liver sections. (D) Quantification of ratio of Tgfb1a-expressing hepatocytes in liver sections.
Finally, in the Methods section, under the subheading ‘Histological and immunocytological Analyses’ the following paragraph is omitted:
“Images were captured from liver paraffin sections immunofluorescence stained for PCNA (Alexa Fluor 488), Caspase 3 (Alexa Fluor 488), cortisol (Alexa Fluor 546)/HNF4a (Alexa Fluor 488) or Tgfb1a (Alexa Fluor 546)/HNF4a (Alexa Fluor 488), followed by counterstaining for DAPI (405 nm). All images were captured with a Leica LSM 510 inverted confocal microscope. For PCNA and Caspase 3 staining images, number of positively stained cells were manually annotated by counting only DAPI-stained cells with Alexa Fluor 488 (green) signals for the entire frame and normalised to area (positive cell/mm2). For cortisol (Alexa Fluor 546)/HNF4a (Alexa Fluor 488) or Tgfb1a (Alexa Fluor 546)/HNF4a (Alexa Fluor 488) co-immunostainings, hepatocytes (HNF4a+) cells were firstly identified by manually annotating Alexa Fluor 488 (green)+ cells in the entire frame. Following which, % of hepatocytes with Alexa Fluor 546 (red) staining were counted for either cortisol or Tgfb1a.”
Author information
Authors and Affiliations
Corresponding author
Rights and permissions
Open Access This article is licensed under a Creative Commons Attribution 4.0 International License, which permits use, sharing, adaptation, distribution and reproduction in any medium or format, as long as you give appropriate credit to the original author(s) and the source, provide a link to the Creative Commons licence, and indicate if changes were made. The images or other third party material in this article are included in the article's Creative Commons licence, unless indicated otherwise in a credit line to the material. If material is not included in the article's Creative Commons licence and your intended use is not permitted by statutory regulation or exceeds the permitted use, you will need to obtain permission directly from the copyright holder. To view a copy of this licence, visit http://creativecommons.org/licenses/by/4.0/.
About this article
Cite this article
Yang, Q., Yan, C. & Gong, Z. Author Correction: Activation of liver stromal cells is associated with male-biased liver tumor initiation in xmrk and Myc transgenic zebrafish. Sci Rep 13, 8825 (2023). https://doi.org/10.1038/s41598-023-35711-6
Published:
Version of record:
DOI: https://doi.org/10.1038/s41598-023-35711-6

