Correction to: Scientific Reports https://doi.org/10.1038/s41598-023-34659-x, published online 08 May 2023
The original version of this Article contained errors in Figures 2 and 4, where panels 2B and 4B respectively did not display correctly. The original Figures 2 and 4 and accompanying legends appear below.
Attenuation of mechanical stress induced-matrix metalloproteinase (MMP-13) expression by Hic-5 knockdown in human chondrocytes. (A) mRNA levels of Hic-5, MMPs, and tissue inhibitor of matrix metalloproteinase-1 (TIMP-1) in human chondrocytes exposed to mechanical stress (MS+) for 30 min or untreated (MS−). Cells were collected at 1 h after mechanical stress. (n = 8 biological replicates). (B) Changes in gene expression in response to Hic-5 knockdown in human chondrocytes with or without mechanical stress. Human chondrocytes were treated with Hic-5 siRNA (10 nM) or control siRNA (10 nM) for 24 h before stimulation by mechanical stress. (n = 4 biological replicates). Relative levels of mRNA were determined by quantitative reverse transcription-polymerase chain reaction. Values are the mean ± SEM. *P < 0.05; **P < 0.01; §P = 0.0572 by the unpaired t test in (A) or one-way analysis of variance with Tukey’s test for multiple comparisons in (B).
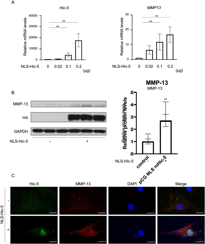
Upregulation of MMP-13 expression by nuclear Hic-5 in human chondrocytes. (A) Induction of MMP-13 in human chondrocytes exogenously expressing Hic-5 tagged with a nuclear localization signal (NLS-HA-Hic-5). Human chondrocytes were transfected with the NLS-HA-Hic-5 expression vector at the concentrations shown in the graph for 24 h. Hic-5 and MMP-13 expression was measured by quantitative polymerase chain reaction (n = 3 biological replicates). (B) Western blot of MMP-13 in human chondrocytes transfected with or without 0.2 µg of NLS-Hic-5 (n = 3 biological replicates). Values are the mean ± SEM. **P < 0.01 by the Kruskal–Wallis test, followed by Dunn’s multiple comparisons test in (A) or the unpaired t test in (B). Western blotting images were cropped, and full-length blots are included in Supplementary Fig. 1. (C) Double immunofluorescence staining of Hic-5 (green) and MMP-13 (red) in human chondrocytes transfected with or without NLS-HA-Hic-5. Nuclei were counterstained with DAPI (blue). Representative image was selected from 3 biological replicates. Original magnification: × 400. Bar = 50 μm.
The original Article has been corrected.
Author information
Authors and Affiliations
Corresponding author
Rights and permissions
Open Access This article is licensed under a Creative Commons Attribution 4.0 International License, which permits use, sharing, adaptation, distribution and reproduction in any medium or format, as long as you give appropriate credit to the original author(s) and the source, provide a link to the Creative Commons licence, and indicate if changes were made. The images or other third party material in this article are included in the article's Creative Commons licence, unless indicated otherwise in a credit line to the material. If material is not included in the article's Creative Commons licence and your intended use is not permitted by statutory regulation or exceeds the permitted use, you will need to obtain permission directly from the copyright holder. To view a copy of this licence, visit http://creativecommons.org/licenses/by/4.0/.
About this article
Cite this article
Miyauchi, A., Noguchi, M., Lei, X. et al. Author Correction: Knockdown of mechanosensitive adaptor Hic-5 ameliorates post-traumatic osteoarthritis in rats through repression of MMP-13. Sci Rep 13, 9589 (2023). https://doi.org/10.1038/s41598-023-36393-w
Published:
Version of record:
DOI: https://doi.org/10.1038/s41598-023-36393-w

