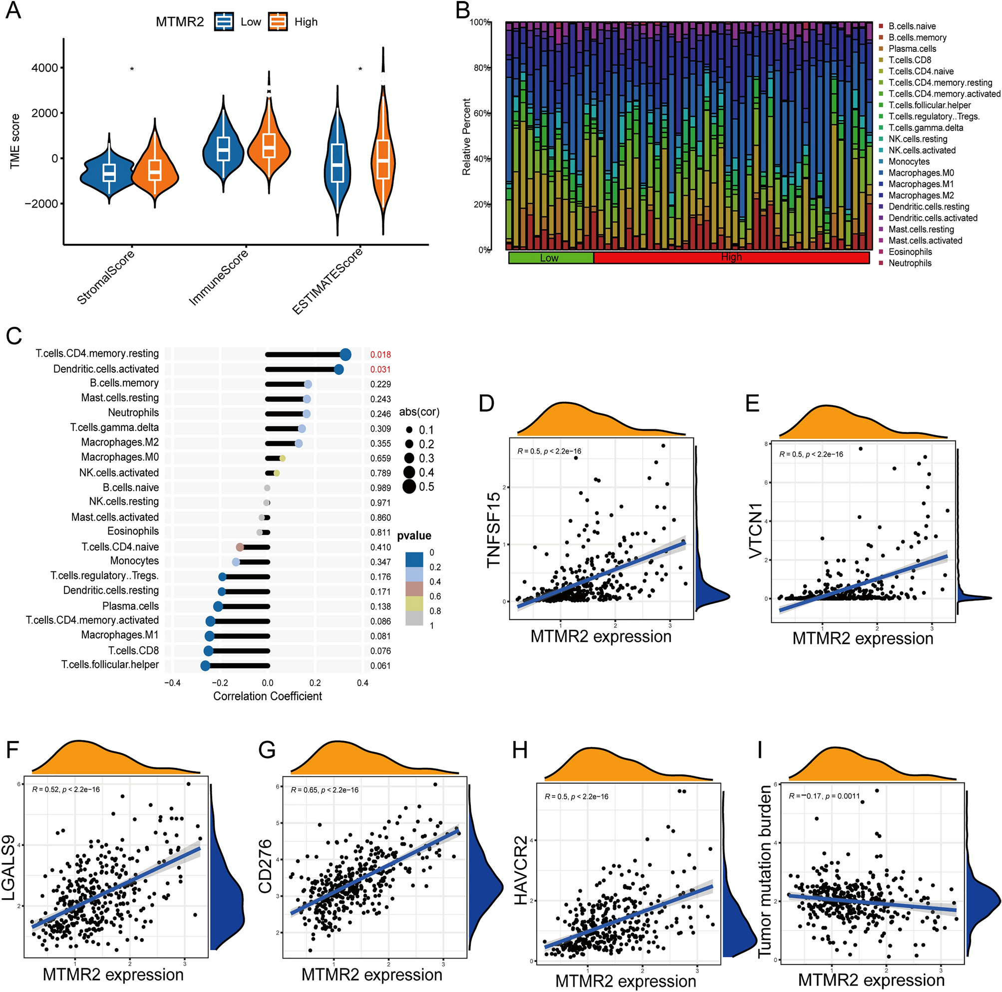
Figure 7

Correlation study between MTMR2 and tumor microenvironment. (A) Comparison of tumor microenvironment differences between high MTMR2 expression group and low MTMR2 expression group based on the ESTIMATE algorithm. (B) Relative content of 22 immune cells in HCC samples. (C) Correlation analysis between MTMR2 and 22 immune cells. (D–H) Correlation analysis between MTMR2 and immune checkpoint. (I) Correlation analysis between MTMR2 and TMB.