Abstract
Abnormal expression of myotubularin-related protein 2 (MTMR2) has been identified in certain types of cancer, leading to varying effects on tumor genesis and progression. However, the various biological significances of MTMR2 in hepatocellular carcinoma (HCC) have not been systematically and comprehensively studied. The aim of this study was to explore the role of MTMR2 in HCC. We obtained the raw data from Cancer Genome Atlas (TCGA) and Gene Expression Omnibus (GEO) databases. Afterward, we analyzed the data using R and cBioPortal. We investigated the connection between MTMR2 and its expression, prognosis, clinical significance, methylation, genetic alterations, tumor microenvironment (TME), tumor mutation burden (TMB), and drug reactivity in HCC patients. MTMR2 expression levels in HCC cells were validated through western blotting and RT-qPCR. MTMR2 exhibits high levels of expression across a wide range of cancer types, including HCC. MTMR2 is diagnostically valuable in detecting HCC, with its up-regulated expression often being indicative of poor prognosis among HCC patients. The in vitro experiments confirmed elevated MTMR2 expression in HepG2, HUH-7, and MHCC-97H cells. Univariate and multivariate Cox analysis demonstrated that MTMR2 was an independent prognostic factor in HCC patients. The cg20195272 site has the highest degree of methylation in MTMR2, and it is positively correlated with MTMR2 expression. Patients with high levels of methylation at the cg20195272 site show poor prognosis. Analysis of the TME indicates that high expression of MTMR2 is associated with elevated ESTIMATE score and that MTMR2 expression correlates positively with infiltration by resting memory CD4 T cells, activated dendritic cells, as well as several immune checkpoints. There is a negative correlation between MTMR2 expression and TMB, and drug sensitivity analyses have shown that higher MTMR2 expression is associated with lower IC50 values. This study indicates that increased expression of MTMR2 may play a crucial role in the occurrence, progression, diagnosis, prognostic prediction and drug therapy of HCC.
Similar content being viewed by others
Introduction
Hepatocellular carcinoma (HCC), the most common type of liver cancer, is a malignancy with significant heterogeneity and strong aggressiveness1. It results from an interplay between multiple factors, such as viruses and ingestion factors2,3, and commonly presents insidiously at onset4. In this context, the 5-year survival rate of HCC patients worldwide shows a falling trend5 in spite of the advances in treatment4. Patients suffering from HCC generally have a poor prognosis, which is a critical difficulty in current clinical treatment. To improve the prognosis of patients of HCC, it is necessary to look for effective and reliable signature genes that may contribute to clinical treatment.
Myotubularin-related protein 2 (MTMR2) is a member of the muscle tubulin protein family, involved in regulating many cellular biological processes such as endocytosis, membrane transport, cell division, proliferation and differentiation6,7. Recent studies have shown that abnormal expression of MTMR2 in certain tumors, including gastric cancer8 and NK/T cell lymphoma9, considerably promotes the development of gastric cancer by deactivating IFNγ/STAT1 signal transduction and the progression of NK/T cell lymphoma by targeting JAK1. Brenner DR et al. identified mutations in 5061 cases of squamous cell carcinoma and 33,456 control tissues using a Bayesian framework for variant prioritization and found that MTMR2 is associated with an increased risk of squamous cell carcinoma10. These studies indicate that MTMR2 may have a significant impact on the occurrence and development of tumors; however, the mechanism of action of MTMR2 in HCC is not clear. Therefore, the purpose of this study is to demonstrate the potential of MTMR2 as a prognostic biomarker for HCC and whether it can provide a possible choice for targeted gene therapy of tumors.
Results
Analysis of MTMR2 in pan-cancer
We analyzed the mRNA expression of MTMR2 in pan-cancer using TCGA and GTEx datasets. Out of 33 types of cancer, the expression of MTMR2 differed significantly in 24 types. The expression level of MTMR2 was significantly upregulated in cholangiocarcinoma (CHOL), colon adenocarcinoma (COAD), lymphoid neoplasm diffuse large B-cell lymphoma (DLBC), esophageal carcinoma (ESCA), glioblastoma multiforme (GBM), head and neck squamous cell carcinoma (HNSC), kidney renal clear cell carcinoma (KIRC), kidney renal papillary cell carcinoma (KIRP), brain lower grade glioma (LGG), liver hepatocellular carcinoma (LIHC), lung squamous cell carcinoma (LUSC), pancreatic adenocarcinoma (PAAD), prostate adenocarcinoma (PRAD), READ (rectum adenocarcinoma), skin cutaneous melanoma (SKCM), stomach adenocarcinoma (STAD), and thymoma (THYM) (Fig. 1A). On the other hand, the expression of MTMR2 was decreased in breast invasive carcinoma (BRCA), kidney chromophobe (KICH), acute myeloid leukemia (LAML), lung adenocarcinoma (LUAD), testicular germ cell tumors (TGCT), thyroid carcinoma (THCA), and uterine corpus endometrial carcinoma (UCEC) (Fig. 1A). It can be observed that MTMR2 exhibits widespread expression dysregulation in various cancers. Subsequently, we further assessed the relationship between MTMR2 and the survival of 33 cancer types through univariate Cox regression analysis. The results indicate that the expression level of MTMR2 is a prognostic factor for ACC, BLCA, BRCA, CESC, GBM, KIRC, LIHC, LUAD, PAAD, SARC, and THYM (p < 0.05) (Fig. 1B).
Analysis of MTMR2 in pan-cancer. (A) Differential expression of MTMR2 mRNA between TCGA cancer and GTEX normal tissues. (B) Univariate Cox regression analysis of MTMR2 prognosis in pan-cancer. (C) The expression of MTMR2 was verified by WB. (D) The expression of MTMR2 was verified by RT-qPCR (*p < 0.05, **p < 0.01, ***p < 0.001).
To validate our findings, we conducted in vitro experimental validation of MTMR2 expression using WB and RT-qPCR. The results demonstrated that the high-risk gene MTMR2 exhibited low expression in the human normal liver cell line THLE2, while it showed high expression in human HCC cell lines HepG2, HUH-7, and MHCC-97H. In summary, these experimental results confirm the reliability of our study (Fig. 1C, D).
Genetic alteration analysis
We performed genetic analysis of MTMR2 on 10,967 samples from 32 studies using cBioPortal. Our results revealed that SKCM and UCSC had the highest frequency of genetic alterations, accounting for approximately 5% (Fig. 2A). The main types of genetic alterations in MTMR2 were mutation, amplification and deep deletion (Fig. 2B). A total of 98 mutation sites were identified in TCGA tumor samples, which included 77 missense mutations, 13 truncating mutations, 7 structural variants and 1 splice mutation. Among them, R459 mutation was detected in 3 cases of UCEC, 1 case of LUSC and 1 case of COAD (Fig. 2C).
Prognostic value of MTMR2 in HCC
The TCGA-LIHC and GSE14520 datasets were used to evaluate the prognostic value of MTMR2 in HCC. Firstly, we evaluated the expression level of MTMR2, which was found to be higher in HCC (p < 0.001) (Fig. 3A, B). K–M survival curves indicated that HCC patients with low MTMR2 expression had longer OS and better prognosis compared to those with high expression of MTMR2 (p < 0.01) (Fig. 3C, D). Scatter plots displayed the correlation between MTMR2 expression level and survival status or time (Fig. 3E, F). To assess the predictive ability of MTMR2, we plotted ROC curves, which showed that the area under the curve (AUC) was 0.694, 0.655, and 0.641 at 1, 3, and 5 years in the TCGA-LIHC cohort, and 0.663, 0.644, and 0.569 at 1, 3, and 5 years in the GSE14520 cohort (Fig. 3G, H).
Prognostic evaluation of MTMR2 in the TCGA-LIHC and GSE14520 cohorts. (A,B) Expression levels of MTMR2 in normal tissues and HCC. (C,D) Kaplan–Meier survival curves for high and low MTMR2 expressing patients. (E,F) Scatter plots of the correlation between MTMR2 expression levels and survival status, survival time. (G,H) ROC curves for the prediction of survival period by MTMR2.
Independent prognostic and clinical correlation analysis
We examined the independent prognostic value and clinical correlation of MTMR2 using the TCGA-LIHC dataset. By univariate and multivariate Cox regression analysis, we found that MTMR2 was a reliable and independent predictive factor for the prognosis of HCC (univariate: HR: 1.943, 95% CI: 1.452–2.600, p < 0.001; multivariate: HR 1.8521, 95% CI: 1.365–2.514, p < 0.001) (Fig. 4A, B). Subsequently, we construct a nomogram containing MTMR2 and clinical parameters to predict 1-year, 3-year, and 5-year OS for the entire cohort, indicating that the prognostic prediction of MTMR2 expression level was better than that of other clinical conventional parameters (Fig. 4C). The ROC curve showed that MTMR2 had high accuracy in predicting HCC (Fig. 4D). We analyzed the correlation between MTMR2 expression levels and clinical parameters, including AFP level, tumor stage, Histologic grade, TMN stage, tumor status, gender, and age (Fig. 4E–M).
Independent prognostic and clinical correlation analysis of MTMR2 in the TCGA-LIHC cohort. (A) Univariate Cox regression analysis. (B) Multivariate Cox regression analysis. (C) Nomogram for predicting 1-year, 3-year, and 5-year OS of HCC patients. (D) ROC curves. (E–M) The correlation between MTMR2 expression levels and clinical features, including AFP (E), tumor stage (F), histological grade (G), TMN stage (H–J), tumor status (K), gender (L), and age (M).
Methylation analysis of MTMR2 in HCC
Seven methylation sites were discovered in the MTMR2 promoter region, with cg20195272 and cg08412316 exhibiting a higher degree of methylation (Fig. 5A). Based on the median level of methylation at each site, liver cancer patients were divided into high- and low-methylation groups, and K–M analysis was subsequently used to compare the OS between the two groups. Our results demonstrated that cg20195272 was associated with the OS of HCC patients, with the low cg20195272 methylation group exhibiting a better prognosis than the high cg20195272 methylation group (p = 0.007) (Fig. 5B). Additionally, Spearman's correlation analysis revealed that there were five methylation sites that were correlated with MTMR2 expression levels (Fig. 5C–G).
Drug sensitivity analysis
To investigate the association between MTMR2 expression levels and sensitivity to anticancer drugs, we compared the differences in IC50 values between the high and low expression groups of MTMR2. We selected 21 drugs with potential therapeutic effects on HCC based on the study by Wang et al.12. Compared with the low expression group, the high expression group had a lower predicted IC50 value, indicating that HCC patients with high MTMR2 expression were more sensitive to these drugs (Fig. 6A–U).
Drug sensitivity analysis. The differences in IC50 values of 21 drugs, including ATRA (A), AZD8055 (B), BI-2536 (C), Bleomycin (D), Camptothecin (E), Doxorubicin (F), Epothilone B (G), GDC0449 (H), Gemcitabine (I), IPA-3 (J), Methotrexate (K), Mitomycin C (L), MS-275 (M), Nilotinib (N), Obatoclax Mesylate (O), Olaparib (P), Shikonin (Q), Veliparib (R), Vinblastine (S), Vinorelbine (T), Vorinostat (U).
Analysis of the tumor microenvironment and tumor mutation burden
We used the ESTIMATE algorithm to score stromal and immune cells in HCC, and the analysis showed that the stromal score and estimate score were higher in the high MTMR2 expression group (p < 0.05) (Fig. 7A). Using the CIBERSORT algorithm, we calculated the relative abundance of 22 immune cells in each HCC sample (Fig. 7B). We then used Spearman's correlation analysis to examine the relationship between MTMR2 and immune cells/immune checkpoints. Our results showed that MTMR2 was positively correlated with resting memory CD4 T cells, activated dendritic cells, CD276, LGALS9, TNFSF15, VTCN1, and HAVCR2 (Fig. 7C–H). TMB is an emerging biomarker that is related to the immune response to treatment, with a higher TMB being potentially associated with a better response to immune therapy. Our correlation analysis revealed a negative correlation between MTMR2 and TMB (Fig. 7I).
Correlation study between MTMR2 and tumor microenvironment. (A) Comparison of tumor microenvironment differences between high MTMR2 expression group and low MTMR2 expression group based on the ESTIMATE algorithm. (B) Relative content of 22 immune cells in HCC samples. (C) Correlation analysis between MTMR2 and 22 immune cells. (D–H) Correlation analysis between MTMR2 and immune checkpoint. (I) Correlation analysis between MTMR2 and TMB.
Identification of co-expressed genes and differentially expressed genes
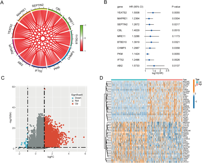
We identified 94 significantly co-expressed genes with MTMR2 through Spearman analysis (|cor|> 0.7, p < 0.001), and the image shows the top 10 genes with strongest correlation, all of which are positively correlated (Fig. 8A), 7 of which are associated with poor prognosis in HCC (Fig. 8B). We then performed differential expression analysis on the high MTMR2 expression group and the low MTMR2 expression group, and identified 2062 DEGs (|log2FC|> 1 and FDR < 0.05), including 2036 upregulated genes and 26 downregulated genes in HCC (Fig. 8C). The heatmap shows the expression profiles of the top 50 DEGs (Fig. 8D).
Gene enrichment analysis
To gain a deeper understanding of the potential biological functions of DEGs and co-expressed genes in HCC, we conducted enrichment analysis for 2062 DEGs and 94 co-expressed genes separately.
The top 30 enriched GO terms for differentially expressed genes were identified as the main functions (Fig. S1A), including biological processes such as cell–cell adhesion via plasma-membrane adhesion molecules and synapse assembly, cellular components like synaptic membrane and ion channel complex, and molecular functions such as monoatomic ion channel activity and passive transmembrane transporter activity. Additionally, a total of 63 enriched KEGG pathways were identified (Fig. S1B), including prominent pathways such as Protein digestion and absorption, Calcium signaling pathway, and cAMP signaling pathway.
The top 30 enriched GO terms for co-expressed genes were identified as the main functions (Fig. S1C), including biological processes such as regulation of RNA export from nucleus and lamellipodium assembly, cellular components like actin cytoskeleton and focal adhesion, and molecular functions such as cadherin binding and SH3 domain binding. Additionally, a total of 10 enriched KEGG pathways were identified (Fig. S1D), including prominent pathways such as Regulation of actin cytoskeleton, Notch signaling pathway, and Viral carcinogenesis.
Discussion
The liver is a vital organ involved in diverse physiological processes, such as the metabolism of macromolecules, control of endocrine growth signals, stabilization of lipid and cholesterol levels, and regulation of other physiological reactions13. Thus, liver-related disorders should not be taken lightly. Hepatocellular carcinoma (HCC) is a frequently occurring malignant tumor globally. Late-stage diagnoses in most patients frequently lead to poor prognoses and a reduced quality of life14. Consequently, researchers must continue to explore potential targets for the diagnosis and treatment of HCC. MTMR2 participates in certain signaling pathways in the human body, such as in the AKT pathway. Overexpression of MTMR2 inhibits the degradation of epidermal growth factor receptor (EGFR), thus promoting sustained activation of AKT. Through these functions, it participates in many life activities, such as signal transduction, cell cycle regulation, apoptosis, and cellular stress response15,16,17. Recent research has also demonstrated the diagnostic and therapeutic potential of MTMR2 in tumors. However, the role of MTMR2 in HCC has not yet been studied. Therefore, this study reveals the role of MTMR2 in HCC through comprehensive analysis.
In this study, we analyzed the TCGA and GTEx databases and found that MTMR2 is significantly overexpressed in various cancer types, including HCC, and that increased expression of MTMR2 is associated with poor patient prognosis. We validated the differential expression and prognostic value of MTMR2 in HCC using an independent cohort, GSE14520. Additionally, analysis of the TCGA dataset showed that increased MTMR2 expression in HCC is significantly correlated with patient age, pathological stage, histological grade, T stage, and AFP concentration. Multivariate analysis revealed that MTMR2 is an independent prognostic factor for HCC patients' overall survival. Co-expression analysis revealed that MTMR2 is positively correlated with the top 10 most strongly related genes, among which 7 genes are significantly associated with poor prognosis of HCC. These genes may work synergistically to promote the progression of HCC. Thus, MTMR2 may serve as a diagnostic and prognostic molecular biomarker for HCC patients.
Aberrant DNA methylation has been recognized as a common epigenetic alteration in human cancers18. Therefore, DNA methylation has received increasing attention in the study of tumor occurrence, early diagnosis, and prognostic assessment. Studies have shown that DNA methylation plays an important role in the occurrence and development of tumors and is considered one of the important mechanisms of tumor development and progression19. Our study revealed that the expression level of MTMR2 was negatively correlated with the methylation levels of the cg16986973, cg14022202, cg03493639, and cg23963595 sites, consistent with the widely recognized role of DNA methylation in gene expression regulation, where gene methylation often suppresses gene expression20. Interestingly, our research indicated a positive correlation between the methylation level of the cg20195272 site and MTMR2 expression, which may be related to the complex regulatory mechanisms of DNA methylation. In fact, there are certain exceptional cases, such as the MLH1 gene, which is an essential component of the DNA mismatch repair system. Studies have found that highly methylated MLH1 promoter regions are associated with elevated expression in certain tumors21,22. This is because in certain situations, highly methylated MLH1 may attract methylation-specific proteins, such as MECP2 and MBD2, which can bind to methylated DNA and facilitate gene transcription22. Furthermore, the high methylation of the MLH1 gene promoter region may not be uniform. In certain regions, especially at the edges of CpG islands, there may be unmethylated or low-methylated regions that allow transcription factors to bind and promote gene expression21. A recent study has also indicated that many transcription factors preferentially bind to highly methylated sequences of certain genes, potentially promoting their high expression23. These findings suggest that the relationship between methylation and gene expression is influenced by multiple factors and cannot be confined to a single regulatory model. Our study suggests that the expression of MTMR2 in HCC may be subject to complex methylation regulation, warranting further investigation.
The TME is a highly complex structure composed of cellular components such as cancer-associated fibroblasts (CAFs), immune cells, endothelial cells, and adipocytes, as well as non-cellular components like the extracellular matrix (ECM)24. Persistent stimulation by tumor antigens leads to exhaustion and reprogramming of effector cells within the TME, promoting tumor immune evasion and ultimately driving tumor progression25,26. In recent years, there has been rapid development in the research and application of immunotherapy, yielding substantial achievements in many malignant tumors. The crucial role of TME in tumor progression and therapy has also garnered increasing attention27,28. In this study, we found that patients with high MTMR2 expression had higher stromal scores and tumor purity scores. Tumor stromal cell infiltration is an important factor promoting the progression of HCC29,30. Further immune infiltration analysis showed that MTMR2 is significantly correlated with the infiltration levels of CD4+ memory resting T cells and activated dendritic cells, and is positively correlated with immune checkpoint markers CD276, LGALS9, TNFSF15, VTCN1, and HAVCR2 (p < 0.05). In addition, we also found that MTMR2 is negatively correlated with TMB. TMB refers to the total number of non-synonymous mutations in the coding region of the tumor genome and is a new emerging biomarker that reflects the effectiveness of immune checkpoint inhibitors (ICIs)31. Theoretically, a higher number of mutations can lead to an increase in the recognition of neoantigens and immunogens, promoting T-cell responses against tumor cells. Therefore, a higher TMB represents greater intratumoral heterogeneity, which may result in an increased response to immunotherapy32. We speculate that MTMR2 may promote immune escape and reduce the effectiveness of immunotherapy by increasing co-expression with immune checkpoints and inhibiting tumor cell mutation rates. Therefore, MTMR2 may be a potential target for immunotherapy in HCC.
Systemic drug therapy is an important treatment modality for HCC33. HCC typically presents as an "immunologically cold" state, protecting cancer cells from the attacks of infiltrating lymphocytes, leading to poor immune therapeutic response34. Therefore, it is necessary to identify the mechanism of drug resistance. This study explored the potential correlation between MTMR2 expression and the IC50 value of anti-cancer compounds. We found that in 21 drugs with therapeutic potential for HCC, the IC50 values of the high MTMR2 expression group were lower, indicating that HCC patients with high MTMR2 expression were more sensitive to these 21 drugs. Nevertheless, more clinical evidence is still needed to evaluate the impact of these drugs on tumor treatment.
The study offers novel insights and materials to individualize clinical management plans for liver cancer patients. However, the study's limitations should be acknowledged. Firstly, the research only conducted in vitro cell experiments, and it lacked validation of clinical specimens. Additionally, the study employed a retrospective design rather than a prospective one. However, this study was conducted in two separate independent cohorts, thus the outcomes remain dependable and satisfactory. Subsequently, forthcoming research implementing prospective clinical trials and exploring mechanisms are necessary to further verify the present discoveries.
Conclusion
In summary, our study suggests that MTMR2 expression is upregulated in HCC, which is associated with unfavorable prognosis. Furthermore, it demonstrates the correlation between MTMR2 expression and clinical factors, methylation, TME, TMB, and drug sensitivity of HCC, and explores co-expression genes. MTMR2 can serve as a prognostic biomarker and a potential therapeutic target for HCC.
Materials and methods
Data collection and gene expression analysis
Obtain mRNA expression data of both normal and cancerous samples of 33 cancer types from the TCGA database (https://tcga-data.nci.nih.gov/tcga/) and the GTEx database (https://www.gtexportal.org/). Moreover, obtain methylation data and tumor mutation data specifically for TCGA-LIHC (including 374 HCC tissue samples and 50 normal liver tissue samples). Additionally, we downloaded the GSE14520 dataset (including 247 HCC tissue samples and 241 normal liver tissue samples) from the GEO database (https://www.ncbi.nlm.nih.gov/geo/)11. Wilcoxon rank-sum test was used to analyze the differential expression of MTMR2 in various cancer types, as well as tumor and normal tissues within GSE14520. The R software was used for analysis.
Survival prognosis analysis and clinical correlation analysis
Using univariate Cox regression analysis to assess the survival impact of MTMR2 across 33 types of cancers, displayed through a forest plot. Additionally, we further analyzed the TCGA-LIHC and GSE14520 datasets using the R packages "survival" and "survminer" to draw Kaplan–Meier (KM) plots and compare the OS of high and low MTMR2 expression levels in HCC patients. We used the R package "timeROC" to draw receiver operating characteristic (ROC) curves and evaluate the sensitivity and accuracy of MTMR2 in predicting HCC patients. We used univariable and multivariable Cox regression analysis to evaluate whether MTMR2 is an independent factor in predicting the OS of HCC patients. We performed Kruskal–Wallis tests to analyze the correlation of MTMR2 with different clinical features and subtypes.
Genetic alteration analysis
We analyzed the genetic alterations of MTMR2 using cBioPortal (https://www.cbioportal.org/). Based on the "TCGA Pan Cancer Atlas Studies" dataset, we calculated the frequency and copy number changes of MTMR2 gene mutations in the "Cancer Types Summary" module. We used the "Mutations" module to construct a mutation site map for MTMR2.
Methylation analysis
We used Spearman correlation analysis to determine the relationship between the MTMR2 promoter methylation sites and its mRNA expression. We divided HCC patients into high and low methylation groups according to the median level of MTMR2 methylation and evaluated the prognostic value of MTMR2 promoter methylation sites through K–M survival analysis.
Drug sensitivity, tumor microenvironment (TME), and tumor mutation burden (TMB) analysis
We used the R package "pRRophetic" to predict the sensitivity of HCC patients to anticancer drugs, and used the Wilcoxon rank sum test to compare the half maximal inhibitory concentration (IC50) of drugs between high and low MTMR2 expression groups. We used the R package "ESTIMATE" to evaluate the stromal score, immune score, and estimate score of HCC patients, and used the Wilcoxon rank sum test to compare the differences in TME between high and low MTMR2 expression groups. We used the CIBERSORT algorithm to evaluate the infiltration ratio of 22 immune cells in each HCC patient. We used Spearman correlation analysis to evaluate the correlation of MTMR2 with TMB, immune cells, and immune checkpoints.
Screening co-expressed genes and differentially expressed genes
Using the TCGA-LIHC dataset, we identified the co-expressed genes of MTMR2 through Spearman correlation analysis (|cor|> 0.7, p < 0.001). We used the R package "limma" to identify differentially expressed genes (DEGs) between the high and low MTMR2 expression groups, using |log2FC|> 1 and FDR < 0.05 as filtering conditions. Gene ontology (GO) and Kyoto Encyclopedia of Genes and Genomes (KEGG) enrichment analysis of DEGs and co-expressed genes was performed using the R package "clusterProfiler".
Cell culture
Human HCC cells (HepG2, HUH-7 and MHCC-97H) were cultured in high-glucose DMEM (Gibco, USA), while normal liver cells (THLE2) were cultured in BEGM (Thermo fisher scientific, USA). In both cases, the culture medium was supplemented with 10% fetal bovine serum, and the cells were maintained in a 5% CO2 incubator (Heal force, China) at a constant temperature of 37 ℃.
Western blotting
Total protein was extracted from cells (HepG2, HUH-7, MHCC-97H and THLE2) lysed in RIPA buffer (Solarbio, China) and quantified using a BCA kit (Solarbio, China). The expression of MTMR2 (1:1000, A8993, ABclonal, China) in the four cell lines was detected via western blotting (WB).
Real-time reverse transcription polymerase chain reaction
Real-time reverse transcription polymerase chain reaction (qPCR) was performed to examine the mRNA expression of MTMR2 in HepG2, HUH-7, MHCC-97H and THLE2 cells. Total RNA was extracted from cells using the Promega kit and quantified. cDNA was synthesised using a reverse transcription kit. The PCR conditions were as follows: 40 cycles of pre-denaturation (95 ℃, 2 min), denaturation (95 ℃, 30 s), annealing (60 ℃, 30 s) and extension (72 ℃, 30 s). GAPDH was used as an internal control, and the relative expression level of MTMR2 was evaluated using the 2−△△Ct method. Primer sequences (Bioengineering Co., Ltd, Shanghai): MTMR2, forward 5'-TCCTTAGCCTCCTTCGACCT-3' and reverse 5'-TCCAGGTGCACAAGACAGAC-3'; GAPDH, forward 5'-TGCACCACCAACTGCTTAGC-3' and reverse 5'- GGCATGGACTGTGGTCATGAG-3'.
Data availability
The datasets used and analyzed during the current study are available from The Cancer Genome Atlas (TCGA, https://portal.gdc.cancer.gov/), Genotype-Tissue Expression (GTEx, https://www.gtexportal.org/), and Gene expression Omnibus (GEO, https://www.ncbi.nlm.nih.gov/geo/).
References
Ganesan, P. & Kulik, L. M. Hepatocellular carcinoma: New developments. Clin. Liver Dis. 27, 85–102 (2023).
Villanueva, A. Hepatocellular carcinoma. N. Engl. J. Med. 380, 1450–1462 (2019).
McGlynn, K. A., Petrick, J. L. & El-Serag, H. B. Epidemiology of hepatocellular carcinoma. Hepatology 73(Suppl 1), 4–13 (2021).
Minaei, N. et al. Immunotherapeutic approaches in Hepatocellular carcinoma: Building blocks of hope in near future. Eur. J. Cell Biol. 102, 151284 (2023).
Craig, A. J., von Felden, J., Garcia-Lezana, T., Sarcognato, S. & Villanueva, A. Tumour evolution in hepatocellular carcinoma. Nat. Rev. Gastroenterol. Hepatol. 17, 139–152 (2020).
Mruk, D. D. & Cheng, C. Y. The myotubularin family of lipid phosphatases in disease and in spermatogenesis. Biochem. J. 433, 253–262 (2011).
Hnia, K., Vaccari, I., Bolino, A. & Laporte, J. Myotubularin phosphoinositide phosphatases: Cellular functions and disease pathophysiology. Trends Mol. Med. 18, 317–327 (2012).
Jiang, L. et al. MTMR2 promotes invasion and metastasis of gastric cancer via inactivating IFNγ/STAT1 signaling. J. Exp. Clin. Cancer Res. 38, 206 (2019).
Wang, J. et al. MTMR2 promotes the progression of NK/T cell lymphoma by targeting JAK1. Eur. Rev. Med. Pharmacol. Sci. 24, 8057–8066 (2020).
Brenner, D. R. et al. Identification of lung cancer histology-specific variants applying Bayesian framework variant prioritization approaches within the TRICL and ILCCO consortia. Carcinogenesis 36, 1314–1326 (2015).
Roessler, S. et al. A unique metastasis gene signature enables prediction of tumor relapse in early-stage hepatocellular carcinoma patients. Cancer Res. 70, 10202–10212 (2010).
Wang, Y., Wang, Z., Sun, J. & Qian, Y. Identification of HCC subtypes with different prognosis and metabolic patterns based on mitophagy. Front. Cell Dev. Biol. 9, 799507 (2021).
Trefts, E., Gannon, M. & Wasserman, D. H. The liver. Curr. Biol. 27, R1147–R1151 (2017).
Miller, K. D. et al. Cancer treatment and survivorship statistics, 2022. CA Cancer J. Clin. 72, 409–436 (2022).
Bolis, A., Zordan, P., Coviello, S. & Bolino, A. Myotubularin-related (MTMR) phospholipid phosphatase proteins in the peripheral nervous system. Mol. Neurobiol. 35, 308–316 (2007).
Franklin, N. E., Bonham, C. A., Xhabija, B. & Vacratsis, P. O. Differential phosphorylation of the phosphoinositide 3-phosphatase MTMR2 regulates its association with early endosomal subtypes. J. Cell Sci. 126, 1333–1344 (2013).
Raess, M. A. et al. Expression of the neuropathy-associated MTMR2 gene rescues MTM1-associated myopathy. Hum. Mol. Genet. 26, 3736–3748 (2017).
Mehdi, A. & Rabbani, S. A. Role of methylation in pro- and anti-cancer immunity. Cancers (Basel) 13, 545 (2021).
Kwon, H. J. et al. Advances in methylation analysis of liquid biopsy in early cancer detection of colorectal and lung cancer. Sci. Rep. 13, 13502 (2023).
Fu, S., Debes, J. D. & Boonstra, A. DNA methylation markers in the detection of hepatocellular carcinoma. Eur. J. Cancer 191, 112960 (2023).
Jones, P. A. The DNA methylation paradox. Trends Genet. 15, 34–37 (1999).
Lin, J. C. et al. Role of nucleosomal occupancy in the epigenetic silencing of the MLH1 CpG island. Cancer Cell 12, 432–444 (2007).
Yin, Y. et al. Impact of cytosine methylation on DNA binding specificities of human transcription factors. Science 356, eaaj2239 (2017).
Mehraj, U. et al. The tumor microenvironment as driver of stemness and therapeutic resistance in breast cancer: New challenges and therapeutic opportunities. Cell Oncol. (Dordr) 44, 1209–1229 (2021).
Jiang, Y. et al. Immune cell infiltration and immunotherapy in hepatocellular carcinoma. Math. Biosci. Eng. 19, 7178–7200 (2022).
Vitale, I., Shema, E., Loi, S. & Galluzzi, L. Intratumoral heterogeneity in cancer progression and response to immunotherapy. Nat. Med. 27, 212–224 (2021).
Wang, J. J., Lei, K. F. & Han, F. Tumor microenvironment: Recent advances in various cancer treatments. Eur. Rev. Med. Pharmacol. Sci. 22, 3855–3864 (2018).
Xue, W. et al. miRNA-based signature associated with tumor mutational burden in colon adenocarcinoma. Front. Oncol. 11, 634841 (2021).
Akkız, H. Emerging role of cancer-associated fibroblasts in progression and treatment of hepatocellular carcinoma. Int. J. Mol. Sci. 24, 33 (2023).
Tian, S. et al. A novel immune checkpoint-related gene signature for hepatocellular carcinoma to predict clinical outcomes and therapeutic response. Math. Biosci. Eng. 19, 4719–4736 (2022).
Chen, C. R., Qi, W. X., Liu, T. & Tong, X. Efficacy of addition immune checkpoint inhibitors to chemotherapy as first-line treatment for small cell lung cancer patients with liver or brain metastases: A systematic review and meta-analysis. Eur. Rev. Med. Pharmacol. Sci. 26, 5857–5867 (2022).
Gabbia, D. & De Martin, S. Tumor mutational burden for predicting prognosis and therapy outcome of hepatocellular carcinoma. Int. J. Mol. Sci. 24, 3441 (2023).
Bruix, J. et al. Regorafenib for patients with hepatocellular carcinoma who progressed on sorafenib treatment (RESORCE): A randomised, double-blind, placebo-controlled, phase 3 trial. Lancet 389, 56–66 (2017).
Wang, Y. et al. Remodeling tumor-associated neutrophils to enhance dendritic cell-based HCC neoantigen nano-vaccine efficiency. Adv. Sci. (Weinh) 9, e2105631 (2022).
Funding
This work was supported by The National Natural Science Foundation of China (Grant No. 81860839), The Natural Science Foundation of Guangxi (Grant No. 2020GXNSFAA238020, 2022GXNSFAA035446).
Author information
Authors and Affiliations
Contributions
Y.Y. performed the data analysis and drafted the manuscript. J.L. designed the research study. J.L. and Y.Y. assisted with data analysis. G.W. contributed to data interpretation. All authors reviewed the manuscript.
Corresponding author
Ethics declarations
Competing interests
The authors declare no competing interests.
Additional information
Publisher's note
Springer Nature remains neutral with regard to jurisdictional claims in published maps and institutional affiliations.
Supplementary Information
Rights and permissions
Open Access This article is licensed under a Creative Commons Attribution 4.0 International License, which permits use, sharing, adaptation, distribution and reproduction in any medium or format, as long as you give appropriate credit to the original author(s) and the source, provide a link to the Creative Commons licence, and indicate if changes were made. The images or other third party material in this article are included in the article's Creative Commons licence, unless indicated otherwise in a credit line to the material. If material is not included in the article's Creative Commons licence and your intended use is not permitted by statutory regulation or exceeds the permitted use, you will need to obtain permission directly from the copyright holder. To view a copy of this licence, visit http://creativecommons.org/licenses/by/4.0/.
About this article
Cite this article
Yao, Y., Lai, J., Yang, Y. et al. An integrative analysis reveals the prognostic value and potential functions of MTMR2 in hepatocellular carcinoma. Sci Rep 13, 18701 (2023). https://doi.org/10.1038/s41598-023-46089-w
Received:
Accepted:
Published:
Version of record:
DOI: https://doi.org/10.1038/s41598-023-46089-w










