Abstract
Addressing the growing popularity of mobile health (m-Health) technology in the health industry, the current study examined consumers’ intention and behaviour related to the usage of digital applications based on the unified theory of acceptance and use of technology (UTAUT). In particular, this study quantitatively assessed the moderating role of perceived product value and mediating role of intention to use m-Health application among Indonesians. This study adopted a cross-sectional design and collected quantitative data from conveniently selected respondents through an online survey, which involved 2068 Telegram users in Indonesia. All data were subjected to the analysis of partial least square- structural equation modeling (PLS-SEM). The obtained results demonstrated the moderating effect of perceived product value on the relationship between intention to use m-Health application (m-health app) and actual usage of m-Health app and the mediating effects of intention to use m-Health app on the relationships of perceived critical mass, perceived usefulness, perceived convenience, perceived technology accuracy, and perceived privacy protection on actual usage of m-Health app. However, the intention to use m-Health app did not mediate the influence of health consciousness and health motivation on the actual usage of m-Health app. Overall, this study’s findings on the significance of intention to use m-Health app and perceived product value based on the UTAUT framework serve as insightful guideline to expand the usage of m-Health app among consumers.
Similar content being viewed by others
Introduction
Due to policies of social alienation norms and movement restrictions, digital technologies can facilitate strategies and responses to Covid-19 in remote ways that are difficult to achieve manually, which in turn leads to increased demand and use of digital technologies and applications such as online education and healthcare services, meaning that the Covid-19 pandemic leads to an inevitable surge in the use of digital technologies1,2,3. The adoption and expansion of digital applications have been significantly remarkable since the COVID-19 outbreak, and the most common are e-wallets, online study, and online healthcare-related applications2,4,5. There is a positive relationship between implementation of 4.0 digital application and the resilience of healthcare organizations to disruptive event through supply chains that contribute to patient diagnosis, patient treatment, and patient follow-up6,7. For instance, e-Doctor, which provides consultation services in healthcare management and biomedical research fields, has been integrated into the healthcare delivery system, particularly in developing countries8. M-Health app is a novel healthcare solution that is both cost- and time-effective9. Zhang et al.10 highlighted the relevance of developing m-Health app in educating consumers to make use of digital healthcare services. Exploring this phenomenon provides valuable insights on patients’ expectations and perceptions of using m-Health app.
Focusing on m-Health app, Marin et al.11 reported that m-Health app addresses the distance barriers between doctors and patients. Considering the significance of m-Health app, the government of Indonesia has actively supported digital behaviour and expanded the development of m-Health app. Through government support, consumers are more informed and willing to make use of m-Health app12. For easier access to m-Health app, the government of Indonesia successfully raised USD 145 million in 2020 for the development of m-Health app system, including Halodoc, Medisafe, and alliances apps13. The government has made efforts to enhance and ease the use of m-Health app for the public to obtain healthcare support, such as 24/7 doctor consultation, the purchase and delivery of medicine, and reliable customer support14.
Accordingly, technology acceptance model (TAM) has been widely in numerous studies on mobile-based technology, specifically to examine the intention to use technology within the context of information systems15. According to TAM, perceived ease of use (PEOU) and perceived usefulness (PU) are two key predictors of technology acceptance. Despite the extensive use of TAM across diverse contexts of industries16,17,18, the model is deemed inadequate when it comes to elucidating consumers’ decision to adopt m-Health app considering the potential influence of intention and other determinants19.
Meanwhile, the unified theory of acceptance and use of technology (UTAUT), a modified version of TAM, discusses the influence of attitude towards technology use on consumer behaviour20. The underlying theoretical basis of UTAUT in digital behaviour lies in consumers’ adoption or usage of m-Health app21. Alazzam and Addo22 highlighted the influence of behavioural intention on the adoption of technology behaviour, such as m-Health app. There have been limited studies on the factors that influence m-health adoption, such as the analysis of senior consumers in Bangladesh20,23 and the customer-producer relationships24. Alam et al.25 analyze price value and perceived reliability. Another study is limited to a review of the literature26 or to several nations27. Nonetheless, a study involving both perceived product value as mediating variable would be valuable for gaining a comprehensive understanding. The UTAUT has been widely utilized in research on technology adoption in health-related industries with respect to a number of factors, including cost and interaction aspects28, situational challenges and health concerns29 and customer attitude and condition30. However, these studies were not conducted specifically with m-health consumers perceived product value as moderation, intention as mediation and behavior were limited to Eastern countries. In light of the limitations of existing studies of m-health technology adoption, the researchers wish to examine the influence of certain the potential factors of adopting on behavioral intention in the context of Indonesia during the COVID-19, a potential and emergent nation with the fourth-largest population with respect to UTAUT approach. Consequently, the purpose of this study was to examine the applicability of the UTAUT model to the adoption of m-Health applications. In particular, we sought to address the following research questions:
-
RQ1 Which factors are crucial for the adoption of m-Health applications in Indonesia?
-
RQ2 Is the UTAUT model applicable for predicting users' intents to utilize an m-Health application?
In view of the above, it is undeniably important to explore consumer behaviour, specifically the adoption of mobile applications, from the perspective of UTAUT12. Addressing that, the current study used the UTAUT framework to assess the influence of health consciousness, health motivation, perceived critical mass, perceived usefulness, perceived convenience, perceived technology accuracy, and perceived privacy protection on the actual usage of m-Health app. Unlike prior studies, this study examined the moderating role of perceived product value and mediating role of intention to use m-Health app among consumers in Indonesia. This study was expected to present significant theoretical and practical insights on the significant factors that influence consumers’ intention to use m-Health app and actual usage of m-Health app. In the next section, the study will discuss the review of the literature and the theory underpinning the study and also the methods used in data analysis. The results and discussion will provide theoretical and practical implications of this study.
Literature review
Unified theory of acceptance and use of technology
The combination of theory of reasoned action (TRA), TAM, motivational model (MM), theory of planned behaviour (TPB), and social cognitive theory (SCT) has led to the development of UTAUT. Venkatesh et al.31 introduced UTAUT with four main factors that influence intention and usage of information technology namely performance expectancy, effort expectancy, social influence, facilitating conditions. The UTAUT as a holistic framework to adopt technology, which has been adopted in numerous recent studies on technology acceptance20,32. Moreover, Venkatesh et al.20 proposed UTAUT2 relating attitude by adding habit, hedonic motivation and price value as main constructs. However, this model received objection from Ramantoko et al.33 which exclude habit construct in the research model since mobile payment is a relatively new technology that has not yet gained sufficiently widespread use among consumers to generate a habit. Perceived price value in the research as less applicable in the m-payments context which usually causes no or very little additional financial cost to users (m-Health) and excluded34,35. Previous studies36,37 also exclude hedonic motivation since the researchers deemed the construct is not related to technology under investigation in context of m-health. In formulating the UTAUT 2 model, Venkatesh et al.20 argued that one would expect facilitating conditions to predict behavioural intention only if effort expectancy was not included in the model.
Among the studies that included moderators, few studies20,38 modeled the same four moderators as proposed by the original UTAUT model. There are two potential reason why prior studies may not have utilized moderators is because there may not be any variation in the moderator for the adoption and use context38. Second, the relationships proposed in the original UTAUT model may be reconsidered for completeness. Finally, the original UTAUT model may be reconsidered from the light of other constructs that may explain adoption and usage behaviors of individuals.
It is important to emphasize that since effort expectancy and performance expectancy in the UTAUT model are considered to represent the same constructs as perceived ease of use and perceived usefulness, many studies combined these similar constructs into one term32,39. This study attempts to develop the original of UTAUT in m-health app in context of Indonesian consumers. To avoid the double terms as previous studies done, this study also accords with earlier observations, which showed by Corduneanu40 pointed out that several intrinsic factors have been identified as important predictors of behavioral intention and adoption m-Health such as perceived technology accuracy, perceived privacy protection, and perceived product value in technology adoption models. This study adopted perceived usefulness, and perceive convenience as perceived ease of use and perceived usefulness41. Critical mass performs could be established when users believe that most of their colleagues are using the system which increases the likelihood of customer adoption34 and can be used to predict technology adoption42. Based on the previous studies definition of critical mass, the study adopted by Tan and Ooi21 critical mass performs as social influence which proposed by Venkatesh et al.31 or subjective norms proposed by Ajzen43. Facilitating conditions are defined as the degree to which an individual believes that an organizational and technical infrastructure exists to support use of the system31. Thus, perceived technology accuracy25 and privacy protection44 represent as technical infrastructures offered by the system to convince the users regarding accuracy and data safety as facilities of the m-Health app.
Hoque 45 demonstrates that perceived usefulness, perceived ease of use, subjective norms, and trust are critical to m-Health adoption to extended TPB. Alsyouf et al.46 found that perceived usefulness and perceived ease of use are the key factors influencing behavioural intention on m-Health app through TAM approach. Moreover, Cao et al.47 proposed perceived risk, trust, and health consciousness to extend the UTAUT on behaviour intention and found that trust is a significant role on behaviour intention to use m-Health. Facilitating conditions significantly affect technology adoption48,49. However, the results of Quaosar et al.50 indicated no significant effect of facilitation conditions on the intention to use health services. Thus, Mustaf et al.32 argued that it not only four constructs of UTAUT play significant attribute to intention and adoption on m-Health, however human attributes, economic factors, and social factors may impact how people perceive innovation technology. Previous studies14,22,51 in context to usage behavior often ignore the element of health consciousness attitude and health motivation in human nature. Shah et al.52 have found that the health consciousness and health motivation nature of humans are two significant factors behind behavioural intention. Furthermore, Rasul et al.53 found that health convenience is not significant factor behind human decision-making to adopt or reject new technology. This factor is neglected in the technology adoption models, and previous studies rarely investigate this factor concerning new technology adoption or rejection20,54.
Based on the inconsistent findings and theoretical gaps of previous studies on Table 1, the need for further study to gain better understand of user behavior and the factors influencing users’ intentions to use m-Health app in various context is required with the growing popularity of e-Health app, it is crucial to obtain good understanding on factors that can enhance the development and adoption of such applications12. This study proposes an integrated model of UTAUT examined health consciousness and health motivation on m-Health adoption, making it a perfect match for this study. Thus, this study is unique in that it extends the traditional UTAUT model framework by introducing health consciousness, and health motivation, perceived usefulness and perceive convenience, critical mass, technology accuracy and privacy protection, perceived product value, intention and adoption m-Health app. This model also highlights consumers’ acceptance of m-Health app, which has been extended to elucidate consumers’ acceptability and usage of technology. The current study focused on demonstrating how consumers perceive m-Health app and identify significant factors that can improve the actual usage of m-Health app in context of Indonesia.
Development of hypotheses
According to the value-expectation theory, one’s evaluation of the outcomes of a particular behaviour and expectation of the behaviour influence one’s decision-making of the behaviour56. Dutta-Bergman57 highlighted the relationship between health consciousness and the selection of healthy lifestyle via psychological benefits and perceived naturalness. Meanwhile, Hoque et al.45 observed the positive perception of healthy lifestyle among health-conscious individuals. Health-conscious and educated consumers tend to examine food quality more carefully during their selection of foods58. In a more recent study, Iqbal et al.59 reported the positive influence of consumers’ attitude in terms of health consciousness and food safety concern on consumer engagement and the positive influence of consumer engagement on the intention to consume green product. Thus, the following hypothesis was proposed for testing in the current study:
H1
Health consciousness positively influences intention to use m-Health app.
Studies have discussed the influence of health motivation on health-related behaviour60,61,62. Extrinsic rewards, which come from family members, friends, or other social groups, potentially enhance consumer behaviour63,64. On the other hand, intrinsic rewards are associated with one’s personal satisfaction or positive inner feelings and experience towards a specific activity or behaviour63. Essentially, health motivation reflects the causes and processes of behaviour based on external information sources and internal cognitive features62. Consumers motivation effect user intentions to continue using m-Health app65. Thus, the following hypothesis was proposed for testing in this study:
H2
Health motivation positively influences intention to use m-Health app.
Lankton et al.66 described perceived accuracy as one’s belief that the technology functions as expected. Meanwhile, Oechslein et al.67 highlighted the influence of the use of news aggregators and ease of use on perceived accuracy, trusting beliefs, and perceived utility. The study further highlighted the positive influence of assessed accuracy on perceived usefulness and usage intention. According to Alam et al.25 perceived accuracy is crucial in the evaluation of competency and objectivity, communication of standards, relevance and appropriate use of technology, use of accurate data, and the presence of procedural and distributive fairness. In a more recent study, Ullah et al.49 highlighted the importance of management and employee perspectives on perceived accuracy as well as fear of technology, the necessity for employee participation with e-performance appraisals, and the requirement for clear communication of standards in a different study. In view of the above, the following hypothesis was proposed for testing:
H3
Perceived technology accuracy positively influences intention to adopt m-Health app.
Critical mass can be achieved when consumers observe that most of their peers have utilised the particular technology—this subsequently increases the possibility of actual adoption of the technology18. There are various factors that influence the relationship between beliefs and IT adoption, depending on the technology under consideration21. Additionally, critical mass is imperative for the sustainability of the technology system and serves as an indicator to stimulate collective actions towards new technology adoption67. Thus, the following hypothesis was proposed for testing in this study:
H4
Perceived critical mass positively influences intention to adopt m-Health app.
The transition from a conventional strategy to an online-based technological strategy has substantially changed the overall design and structure of organisational activities and employees’ perspectives of the sustainability of their company49. Hoffmann et al.68 found that lower level of concern about online privacy among Internet users who believe in the success of regulation enforcement. Addressing online privacy concerns, the implementation of more regulations maintains the impact magnitude of regulation69. Škrinjarić et al.70 discussed the internal and external factors that influence the intention to adopt online privacy protection technology among Internet users. Based on the review of these findings, the following hypothesis was proposed for testing:
H5
Perceived privacy protection positively influences intention to adopt m-Health app.
Wilson et al.71 described perceived usefulness as the general judgment of the time and effort required to learn and use a new product. Nayanajith et al.72 viewed perceived usefulness as the extent of one’s thoughts of online retail businesses increasing the value and efficacy of the products. In a more recent study, Lu et al.73 highlighted the potential influence of perceived usefulness on students’ intention to continue using the learning system and potential users’ feelings and decisions of adopting technological improvements. Rawashdeh et al.74 reported the significant perceived usefulness and usability on continuous use intention. Thus, the current study postulated the following hypothesis:
H6
Perceived usefulness positively influences intention to adopt m-Health app.
One of the notable features that mobile payments offer is convenience for consumers to acquire on-demand utility and make purchases effortlessly73 The study highlighted the significant role of perceived convenience in influencing consumers’ decision to use a new application. Pal et al.75 noted convenience as a single concept with multiple benefits. Mobile payment technology offers convenience that eases consumers in their daily tasks74. Such convenience exhibits considerable influence that can motivate the actual usage of the technology. Thus, the following hypothesis was proposed for testing:
H7
Perceived convenience positively influences intention to adopt m-Health app.
Shaw and Sergueeva76 highlighted the substantial influence of intention to use, among various predictors, on consumer behaviour. Qing and Haiying77 similarly supported the strong relationship between intention to use and actual adoption of new applications. Consumers who understand the value of such services, such as time-savings, transaction speed, and various purchasing possibilities, are likely to develop continuous usage intention78. Therefore, the current study proposed the following hypothesis:
H8
Intention to use m-Health app positively influences the actual usage of m-Health app.
Moderating role of perceived product value
Perceived value is a widely known term that is associated with consumers’ purchase behaviour, and businesses make use of perceived value to gain higher competitive advantage79. Higher perceived value increases consumer satisfaction, consumer loyalty, and consumer retention, which ultimately leads to business success. The actual value of the price of a product reflects consumers’ desire for the product given its influence on consumers’ decision to purchase. Consumers are generally willing to purchase and pay more for beneficial products, such as green products80. Perceived value in terms of quality and pricing play an important role in ensuring high value for consumers81. Chinomona et al.79 empirically examined the influence of product quality on consumer behaviour on using the product examined the influence of product quality on consumer behaviour on using the product. Kim et al.81 identified consumers’ perceived value as a key criterion of consumer behaviour of using m-Health app based on the exchange hypothesis in marketing research. On a similar note, Kaczorowska et al.80 recognised product value as an essential indicator of consumers’ brand expectations and their decision of using the product. In a more recent study, Wang et al.82 demonstrated the significant influence of perceived value on consumers’ purchase intention. Based on the review of these findings, the following hypothesis was tested in this study:
H9
Perceived product value moderates the influence of intention to use m-Health app on the actual usage of m-Health app.
Mediating role of intention to use m-health app
For actual adoption behavior, behavioral intention is one of the primary and most important predictors. Alam et al.25 highlighted the mediating role of intention in the relationship between various constructs and technology adoption and confirmed that higher health awareness and motivation lead to a tendency to use e-healthcare technologies that provide e-health services and health management to maintain personal health. Dehghani et al.83 confirmed that health awareness and motivation are specific preferences that motivate health behaviors through intentions. In studies employing TAM and UTAUT, numerous scholars have discussed the potential impact of other factors on the acceptance of new technologies and have found that technology-level attributes such as compatibility, privacy protection, usefulness, and accuracy remain meaningful predictors of intention to use and use the technology44,51. Considering that, the intention to use m-Health app potentially mediate the influence of health consciousness, health motivation, perceived critical mass, perceived usefulness, perceived convenience, perceived technology accuracy, and perceived privacy protection on the actual usage of m-Health app. In view of the above, the current study proposed the following:
H10
Intention to use m-Health app mediates the relationships of health consciousness, health motivation, perceived critical mass, perceived usefulness, perceived convenience, perceived technology accuracy, and perceived privacy protection with the actual usage of m-Health app.
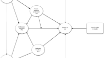
Based on the review of related literature, the current study’s conceptual model on the adoption of m-Health app is presented in Fig. 1.
Methodology
Data collection
This study targeted consumers with the experience of using m-Health app in order to obtain insights and feedback that can enhance the overall user experience of the app. The research ethics committee of Institute of Technology and Business Sabda Setia Pontianak, Indonesia approved this study (Approval No. 392A/ITBSS/V/2023). This study has been performed in accordance with the Declaration of Helsinki.
This study utilised Google Forms for the development of instrument and the collection of the online survey data. With more than 700 million users in 2022, Telegram is the most popular social media platform in Indonesia84. A Telegram group consists of users who can freely interact with one another and discuss similar topics of interest, and a user can simultaneously join multiple Telegram groups. This study uses G-power software was introduced by Faul et al.85 to determine the minimum sample size because it is unknown how many users employ m-Health app precisely. G-power statistical analysis software is used as a tool to calculate the minimum sample size of the research in order to determine the minimum sample size. According to the G-power statistic (effect size = 0.15; α = 0.05; β error prob = 0.95), the minimum sample size for this study is 153 samples. Therefore, an online survey link was shared to a total of 3,120 respondents across Telegram groups. Written informed consent for participation was obtained from respondents who participated in the survey (by clicking ‘I agree" to the informed consent statement in the form). The overall data collection process was conducted from 1 January 2022 to 15 July 2022. At the end of the data collection, this study successfully obtained 2,068 completed questionnaire sets.
Given that the objective of this study is to derive theoretical generalizability, not population generalizability, convenience sampling was employed. A smaller number (around 30 per cent) of via email surveys were distributed with convenience sampling at the same period of time to minimize potential sampling bias86. The questionnaire was then pre-tested using a convenience sample of 30 respondents (From March 2022 to June 2022). An independent sample t-test indicates that no significant differences can be found between the data that collected from the two sources. After completion, suggestions and comments were collected from respondents to identify potential errors in terms of the wording, phrasing and sequencing of questions, which were then corrected. Items with similar meaning, which could not be clearly distinguished, were eliminated. The 30 respondents in the pilot test were then excluded from the final data set.
Constructs and measures
Health consciousness as one’s willingness to take responsibility and perform activities that benefit health or one’s motivation to engage in practices that promote good health57. As for the current study, five items from Dutta-Bergman57 adopted to measure health consciousness. Meanwhile, health motivation as one’s personal motivation to achieve health-related goals towards better health63. For the measurement of health motivation in this study, five items were adopted from Guo et al.63. Perceived critical mass as the minimum number of adopters to sustain the adoption rate of an innovation21. Five items were adopted from this prior study to measure perceived critical mass in this study. As for the measurement of perceived usefulness, five items were adapted from the study conducted by Tan and Ooi21. In addition, five items were adopted by Tan and Ooi21 to measure perceived convenience in the current study. The prior study defined perceived convenience as intrinsic motivation and expectation of using m-Health app. Perceived technology accuracy in this study referred to the confidence of performing tasks on a new innovation accurately and repeatedly. For this, five items were adopted from Alam et al.25. Likewise, five items were adopted from Gao et al.44 to measure perceived privacy protection. Perceived privacy protection involves identifying and classifying information that needs to be secured and protected. Adding to that, the current study adopted four items from Kim et al.81 to measure perceived product value. This previous study defined perceived product value as the expenses of effort and time and the consideration of both benefits and costs. The current study operationalised intention to use m-Health app as the extent of one’s willingness to use m-Health app. Five items were adopted from Alam et al.25 measure this construct. The single item of the usage of e-doctor apps in this study was adopted from Yang et al.5 and Hayat et al.87.
Common method bias
The obtained results of the current study revealed that a single component accounted for 40.689% of the total variance, which did not exceed the recommended threshold of 50%88. According to Kock89 a model is not affected by common method bias if all variance inflation factors (VIFs) in full collinearity test are equivalent to or lower than 5. The values of VIF for health consciousness (1.970), health motivation (1.506), perceived technology accuracy (2.013), perceived critical mass (2.422), perceived privacy protection (1.301), perceived usefulness (2.358), perceived convenience (2.228), intention to use m-Health app (2.140), perceived product value (3.037), and actual usage of m-Health app (1.188) did not exceed the minimum threshold value of 3.3. Thus, the model in this study was free of common method bias.
Multivariate normality
The online Web Power tool (source: https://webpower.psychstat.org/wiki/tools/index) was utilised in this study to examine the multivariate normality of the obtained data. The recorded Mardia’s p-values did not exceed 0.05, suggesting the potential issues of multivariate normality90. Therefore, PLS-SEM was deemed fitting for the current study to analyse the data 91.
Data analysis
Using SmartPLS 4.0, PLS-SEM was performed. In particular, path models with latent constructs were evaluated92. This analysis is appropriate for the analysis of small datasets and composite models with no goodness-of-fit assessment91. The analysis typically involves two main steps, which were performed in this study. Firstly, the measurement model was assessed in terms of reliability and validity92. Following that, the structural model involved the use of bootstrapping procedure to test the proposed hypotheses92. The model accuracy was evaluated based on r2 and effect size of f2 (representing effect size).
Results
Demographic characteristics of respondents
Table 2 presents the demographic profile of respondents. In particular, the majority of respondents were women (54.9%) and of the age between 18 and 25 years (58.5%). The other respondents were of between 26 and 35 years of age (12.8%), followed by those in the age groups of between 36 and 45 years (10.6%), between 46 and 55 years (8.7%), between 56 and 65 years (8.4%), and finally, above 65 years (1.1%). As for the education level, most of the respondents were high school graduates (33.7%), followed by Bachelor’s degree holders (23.8%), Master’s degree holders (16.5%), doctoral degree holders (13.8%), and lastly, higher secondary school graduates (12.1%). Besides that, about 31.4% of the total respondents reported earning under Rp. 2.5 million per month, followed by Rp. 15,000,001 to Rp. 20,000,000 (20.9%), Rp. 2,500,001 to Rp. 5,000,000 (17.5%), Rp. 5,000,001 to Rp. 10,000,000 (11.4%), and Rp. 10,000,001 to Rp. 15,000,000 (10.1%). Only 8.7% of the total respondents reported earnings above Rp. 20,000,000. Last but not least, about 45.5% of the total respondents were residents of Java, followed by Kalimantan (16.5%), Sulawesi (14.4%), Papua (13.1%), and Sumatera (10.5%).
Validity and reliability
Based on the recommendations of Hair et al.91 the current study evaluated the construct reliability of latent constructs based on Cronbach’s alpha coefficients, Dijkstra-Henseler’s rho, and composite reliability. The obtained results revealed that all values of Cronbach’s alpha exceeded 0.6592, with its lowest value of 0.734. The results further revealed that all values of Dijkstra-Henseler’s rho exceeded 0.70, with its lowest value of 0.74. Besides that, the results demonstrated that the values for composite reliability exceeded the minimum threshold value of 0.7092, with its lowest value of 0.833. All results are summarised in Table 3, which confirmed the reliability of the latent constructs.
Meanwhile, the convergent validity of the constructs was determined based on the average variance extracted (AVE). The obtained results demonstrated that all values of AVE exceeded 0.5093. In other words, each construct in this study exhibited adequate convergent validity, reflecting its unidimensionality. Adding to that, the values of VIF did not exceed the threshold value of 3.3, suggesting the absence of multicollinearity issues92. Figure 2 presents the measurement model of the current study.
Apart from convergent validity, the discriminant validity of the constructs was examined, specifically on the distinctiveness of latent variables. With that, this study examined the results of Fornell-Larcker criterion, Heterotrait-monotrait ratio, and loading and cross-loadings, which are presented in Table 4. Overall, the constructs demonstrated reliable loadings, reflecting appropriate discriminant validity for PLS-SEM.
Hypothesis testing
Table 5 presents the results of the assessment of structural model. The results demonstrated insignificant relationship between HSC and UIA (β-value = 0.007; t-value = 0.140; p-value = 0.444). Similarly, the relationship between HMO and UIA (β-value = 0.065; t-value = 1.453; p-value = 0.073) were found not statistically significant. On the other hand, the following relationships were found statistically significant and positive: (1) the relationship between PTA and UIA (β-value = 0.134; t-value = 3.171; p-value = 0.001); (2) the relationship between PCM and UIA (β-value = 0.389; t-value = 8.235; p-value = 0.000); (3) the relationship between PPP and UIA (β-value = 0.073; t-value = 4.137; p-value = 0.000); (4) the relationship between PUS and UIA (β-value = 0.121; t-value = 2.055; p-value = 0.020); (5) the relationship between PCN and UIA (β-value = 0.201; t-value = 3.974; p-value = 0.001); (6) the relationship between UIA and ADA (β-value = 0.172; t-value = 5.084; p-value = 0.000); (7) the relationship between PPV and ADA (β-value = 0.216; t-value = 5.612; p-value = 0.001). Besides that, this study examined f 2 using the Cohen’s (1995) criterion: (1) f 2 of 0.35 denotes large effect size; (2) f 2 of 0.15 denotes medium effect size; (3) f 2 of 0.02 denotes small effect size.
Mediation and moderation effects
To assess the hypothesis of structural model, the p-value for the endogenous constructs, as well as the significance, and the sign of the path coefficients must be checked. Referring to Table 4, the results revealed that UIA did not mediate the relationship between ADA (β = 0.001, p-value = 0.446) and the relationship between HMO and ADA (β = 0.011, p-value = 0.081). Thus, indicating a rejection decision of p-value for behavioural to adopt m-health in this study. The results rejected the insignificant mediating effects of intention the link between HCS and HMO on ADA, as the mediating effects of intention the link between HCS and HMO on ADA as the p-value of HMO and HCS are greater than 0.05. However, UIA was found to mediate the following relationships: (1) the relationship between PTA and ADA (β = 0.023, p-value = 0.002); (2) the relationship between PCM and ADA (β = 0.067, p-value = 0.000).; (3) the relationship between PPP and ADA (β = 0.013, p-value = 0.001); (4) the relationship between PUS and ADA (β = 0.021, p-value = 0.047); (5) the relationship between PCN and ADA (β = 0.035, p-value = 0.001). Hence, these results indicating an acceptable decision of p-value for behavioural to adopt m-health in these findings. The results support the positive and significant effect mediating effects of intention the link between PUS, PCN, PCM, PPP, PUS, PCN on ADA, as the p-value of intention the link between PCM, PPP, PUS, PCN on ADA value is lower than > 0.05. Meanwhile, the moderating effect of PPV on the relationship between UIA and ADA (β-value = 0.026; p-value = 0.007) was confirmed in this study as p-value is lower than 0.05 (H11 accepted).
Figure 3 presents the importance-performance map which graphically depicts the effects of the studied constructs. The “Performance/Index” under the “Final Results” presented the rescaled performance score of latent and manifest constructs, which demonstrated the disproportionate amount of weight of HCS, HMO, PCM, PCN, PPP, PPV, PTA, PUS, and UIA. As seen in Fig. 3, PPV and UIA exhibited the most substantial and important influence on ADA.
Discussion
Focusing on identifying significant factors that influence consumers’ actual usage of m-Health app, this study quantitatively assessed the moderating role of perceived product value and mediating role of intention to use m-Health app among consumers in Indonesia. Firstly, this study empirically demonstrated the insignificant relationship between health consciousness and intention to use m-Health app (p-value = 0.444 > 0.05) and adoption to use m-Health app (p-value = 0.446 > 0.05). However, Iqbal et al.59 and Mustafa et al.32 reported otherwise. The prior study further highlighted the potential influence of consumers’ view of digital environment on their intention to use m-Health app, which was not explored in the current study.
Secondly, the current study found another insignificant relationship that involved health motivation and the intention to use m-Health app (p-value = 0.073 > 0.05) and HMO and adoption to use m-Health app (p-value = 0.081 > 0.05). Likewise, another prior study, specifically the study by Ezati64, reported otherwise; the study elaborated that consumers who consider that they are highly susceptible to illness are more likely to consider m-Health app as an important aspect to obtain the needed doctor consultation.
The current study’s results on the insignificant influence of health consciousness and health motivation on the intention to use m-Health app may reflect the low levels of health consciousness and health motivation among Indonesians. Besides that, this may be attributed to the dominance of respondents of under 25 years of age (> 50.0%) with lower education level (high school graduates; 33.7%)—they may exhibit lower levels of awareness and understanding towards healthcare. Meanwhile, the relationship between perceived technology accuracy and the intention to use m-Health app was found statistically significant (p-value = 0.001 < 0.005) and adoption to use m-Health app (p-value = 0.002 < 0.05)., which supported the results reported by Alam et al.25 and Ullah et al.49. This relationship may be explained by the intention is motivated by a desire of users to increase the use of m-Health and provides critical information for making crucial to their healthcare.
Another significant relationship was found between perceived critical mass and intention to use m-Health app (p-value = 0.000 < 0.05) and adoption to use m-Health app (p-value = 0.000 < 0.05). in the current study, which supported the results reported by Widyanto et al.18. The prior study elaborated that, when consumers believe that the majority of their peers are using a specific technology, critical mass may be reached following the increase in the propensity of actual usage of the technology. The current study also demonstrated the significant relationship between perceived privacy protection and the intention to use m-Health app (p-value = 0.000) and adoption to use m-Health app (p-value = 0.001 < 0.05). In regards to this, the notable observation of modern Internet users experiencing anxiety in their usage of the technology, and that such anxiety may exhibit substantial influence on their online privacy concerns70. The current study postulated the influence of (higher) education level and occupation (e.g., professionals) on consumers’ (strong) desire to address more online privacy concerns.
Adding to that, the relationship between perceived usefulness and the intention to use m-Health app (p-value = 0.020 < 0.005) and adoption to use m-Health app (p-value = 0.047 > 0.05)., which supported the results reported by Rawashdeh et al.94. The prior study highlighted the influence of perceived usefulness of m-Health app on the patients’ decision to use m-Health app. The current study found another significant relationship that involved perceived convenience and the intention to use m-Health app (p-value = 0.001 < 0.05) and adoption to use m-Health app (p-value = 0.001 < 0.05). The sample of this study was dominated by young consumers with high mobility in the metropolitan areas. All items of perceived convenience in this study, such as ease of use, time-savings, and flexibility, drove these respondents to consider using m-Health app for their convenience. Pal et al.75 reported similar findings and highlighted that perceived convenience and perceived danger, as significant factors that influence users’ decision-making, offset each other’s influence.
Most importantly, the current study empirically demonstrated the significant mediating role of the intention to use m-Health app in one’s decision of using m-Health app (p-value < 0.05), except for the cases of health consciousness and health motivation. The findings are consistent with the literature of UTAUT, that perceived technology Accuracy, perceived critical mass, perceived privacy protection, perceived usefulness, perceived convenience had important constructs influence intention and actual behaviour among users of m-health in Indonesia. The obtained results of the current study supported the study of Qing and Haiying77 on the mediating effect of behavioural intention on the influence of relevant constructs on the actual usage of m-Health app. However, this study has been unable to demonstrate that health consciousness and health Motivation in m-Health app to respondents in Indonesia. This result may be explained by the fact that Indonesian users are have low awareness to searching health information, learning, and using information channels. In other words, a possible explanation for the statistic results may be the lack of education and motivation regarding health consciousness to adopt m-health as digital platform to prevent against chronic diseases earlier as well as consult with a doctor remotely and cheaper.
The current study also empirically demonstrated the significant moderating effect of perceived product value on the relationship between the intention to use m-Health app and actual usage of m-Health app (p-value = 0.007 < 0.05). These results supported the study of Shah et al. 52 on how perceived product value can enhance consumers’ happiness, customer loyalty, customer retention, and ultimately, business success. The actual value of the price of a product indeed affects consumers’ purchasing decision, which may be indicative of their desire for the product. When both customer intention and customer perceived value are high, the adoption of m-Health will have high by customers. In order to improve m-Health app, however, the website need to spend much on maintenance and renewal, which may cost too much in order to earn a profit. From the result of moderating effect of customer perceived value, this study discovers that when m-Health app offers acceptable the quality of the application and emphasize improving customer perceived value, they will gain higher customer intention to use m-Health. According to this finding, this study assumes that customer perceived value is a key factor to affect customer intention.
Theoretical implication
The emergence of mHealth-related applications has brought a complex breakthrough in the traditional healthcare industry, and many scholars have explored consumer and user perceptions and acceptance of mHealth digital technology in lots of countries (such as China, Malaysia and Saudi Arabia) through TAM and the extended model-UTAUT5,27,95,96. Thus, the above studies have confirmed the feasibility of the UTAUT model in exploring healthcare digital technology adoption behaviors and user acceptance. Accordingly, this study successfully extends the UTAUT framework in the context of digital behavior and mHealth digital technology adoption and considers and incorporates several important factors such as perceived privacy protection and perceived compatibility. Based on the findings of this study, UTAUT plays an important role in elucidating technology and social behaviours within the Asian context. The inclusion of other potential determinants can expand the existing theory, such as gender and education level. The current study also presented empirical evidence on the sustainable use of m-Health app, specifically the mediating role of intention to use m-Health app and the moderating role of perceived product value. Unlike other prior studies, the current study obtained evidence on the full moderating effect of perceived product value. This study also established the relationship between consumers’ expectations and perceptions, which expanded the overall theoretical framework on the adoption of m-Health app.
Practical implications
From the practical perspective, the current study demonstrated the potential influence of m-Health app on the consumer behaviour in Indonesia. Also considering the needs and perceptions of consumers and users of m-health apps, m-Health apps should provide two-way communication, engage consumers, and provide necessary knowledge support. Hermann et al.97 found that m-Health apps enabled by digital technologies can be categorized according to the patient needs they address in healthcare: diagnosis, prevention, treatment, adherence, lifestyle, and patient engagement. Multiple groups, including consumers, patients, providers of medical services, software developers, governments, and even non-governmental organizations, are united by mobile technology. Consequently, mobile communication innovations should strive to enhance access to health care and its delivery, patient engagement, and clinical outcomes. The widespread availability of mobile Web access permits developers to increase their customer-base. However, the continuous and expanding supply of m-Health applications raises market expectations. M-health developers must contend with a limitation associated with human perception in general. Once medical information is presented, there is a possibility that nearly half of those who read it will be unable to comprehend it. Throughout the duration of the designing process, designers should strive for maximum readability and efficiency. To achieve this, they must consider the quantity of information that the patient, the consumer, and the clinician must peruse and access. Accordingly, the development and improvement of the features of m-Health app can consider high accessibility, ease of use, ease of monitoring, reliable support system, ease of acquiring information, and information update. Furthermore, the government should consider of learning initiatives for consumers to gain knowledge on the use of mobile applications and provide the necessary support for the expansion of digital applications for the benefits of consumers. Both social media and government sector advocacy can strengthen the awareness and acceptance of mHealth apps among consumers and the user population and create a desire to try and use them after learning information about their privacy protection and wide range of uses, which in turn can lead to a willingness to manage their own health and access medical assistance through mHealth apps.
Conclusion
Overall, the current study presented novel insights on the significant influence of perceived product value and intention to use m-Health app among consumers. Furthermore, this study empirically proved the significant and substantial influence of perceived critical mass, perceived convenience, perceived technology accuracy, and perceived privacy protection on the actual usage of m-Health app via the intention to use m-Health app as a mediator. This study also empirically demonstrated the moderating role of perceived product value in enhancing the relationship between intention to use m-Health app and actual usage of m-Health app. The outcomes of the importance-performance map in this study identified perceived product value and intention to use m-Health as the most significant determinants of the actual usage of the technology. The adequacy of UTAUT in elucidating the intention to use m-Health app and actual usage of m-Health app among consumers in Indonesia was confirmed in this study. Conclusively, this study presented significant theoretical and practical implications on the adoption of m-Health app and the significance of intention to use m-Health app and the actual usage of m-Health app.
Limitation
The current study encountered several limitations. Firstly, the use of cross-sectional research design in the current study resulted in limited generalisability of findings. Therefore, it is recommended for future research to make use of longitudinal data for more comprehensive findings. Secondly, the current study had limited data on digital behaviour, which can be explored in future research, particularly on the use of mobile payment services. Thirdly, the implementation of convenience sampling strategy may have limited the distribution of sample, particularly middle-income consumers. Therefore, it is recommended for future research to expand on this aspect. Lastly, considering the risk-propensity nature and sensitivity to monetary losses, it is recommended for future research to replicate the current study to examine the influence of risk on emerging economies that may manifest itself in various ways.
Data availability
The original contributions presented in the study are included in the article/Supplementary Material, further inquiries can be directed to the corresponding author/s.
References
Pandey, N. & Pal, A. Impact of digital surge during Covid-19 pandemic: A viewpoint on research and practice. Int. J. Inf. Manage 55, 102171. https://doi.org/10.1016/j.ijinfomgt.2020.102171 (2020).
Golinelli, D. et al. Adoption of digital technologies in health care during the COVID-19 pandemic: Systematic review of early scientific literature. J. Med. Internet Res. 22(11), e22280. https://doi.org/10.2196/22280 (2020).
Whitelaw, S., Mamas, M. A., Topol, E. & Van Spall, H. G. C. Applications of digital technology in COVID-19 pandemic planning and response. Lancet Digit Health 2(8), e435–e440. https://doi.org/10.1016/S2589-7500(20)30142-4 (2020).
Daragmeh, A., Sági, J. & Zéman, Z. Continuous intention to use E-wallet in the context of the COVID-19 pandemic: Integrating the health belief model (HBM) and technology continuous theory (TCT). J. Open Innov. Technol. Market Complex. 7(2), 132. https://doi.org/10.3390/joitmc7020132 (2021).
Yang, Q. et al. Predicting the mass adoption of eDoctor apps during COVID-19 in China using hybrid SEM-neural network analysis. Front. Public Health https://doi.org/10.3389/fpubh.2022.889410 (2022).
Badawy, S. M. & Radovic, A. Digital Approaches to remote pediatric health care delivery during the COVID-19 pandemic: Existing evidence and a call for further research. JMIR Pediatr. Parent 3(1), e20049. https://doi.org/10.2196/20049 (2020).
Ohannessian, R., Duong, T. A. & Odone, A. Global telemedicine implementation and integration within health systems to fight the COVID-19 pandemic: a call to action. JMIR Public Health Surveill. 6(2), e18810. https://doi.org/10.2196/18810 (2020).
Nurhudatiana, A., & Seo, An mHealth application redesign based on Nielsen’s usability heuristics. in Proceedings of the 2020 The 6th International Conference on E-Business and Applications., 2020. doi: doi:https://doi.org/10.1145/3387263.3387267
Rahman, A., Jahan, Y. & Fahad, H. Impact of mHealth service: An understanding of TreCLifeStyle mobile app in Trentino province, Italy. Int. J. Healthc. Manag. 13(1), 480–487. https://doi.org/10.1080/20479700.2019.1603337 (2020).
Zhang, X., Ma, L., Ma, Y. & Yang, X. Mobile information systems usage and doctor-patient relationships: An empirical study in China. Mobile Inf. Syst. https://doi.org/10.1155/2021/6684448 (2021).
Iuliana Marin, N.G.R.-C.S. Web application for self-diagnosis and drug recommendation based on user symptoms. J. Adv. Technol. Eng. Res. https://doi.org/10.20474/jater-5.2.1 (2019).
Wang, Z., Zhang, X., & Ma, L. How to maintain a sustainable doctor-patient relationship in healthcare in China : A structural equation modeling approach. J. Healthc. Eng., (2022).
Halo-doc. Halodoc - Crunchbase Company profile & funding. Crunchbase. Retrieved January 20, 2023 (2021).
Pratama, A. A. & Mutiara, A. B. software quality analysis for halodoc application using ISO 25010:2011. Int. J. Adv. Comput. Sci. Appl. https://doi.org/10.14569/IJACSA.2021.0120844 (2021).
Davis, F. D. Perceived usefulness, perceived ease of use, and user acceptance of information technology. MIS Q. 13(3), 319. https://doi.org/10.2307/249008 (1989).
Shanmugam, A., Savarimuthu, M. T. & Wen, T. C. Factors affecting Malaysian behavioral intention to use mobile banking with mediating effects of attitude. Acad. Res. Int. 5(2), 236–253 (2014).
Teo, T., Zhou, M., Fan, A. C. W. & Huang, F. Factors that influence university students’ intention to use Moodle: A study in Macau. Educ. Technol. Res. Dev. 67(3), 749–766. https://doi.org/10.1007/s11423-019-09650-x (2019).
Widyanto, H. A., Syahrivar, J., Genoveva, G. & Chairy, C. Intention to use peer-to-peer (P2P) lending: The roles of perceived structural assurance and perceived critical mass. Organ. Mark. Emerg. Econ. 13(1), 183–208. https://doi.org/10.15388/omee.2022.13.76 (2022).
Yoon, C. & Kim, H. Understanding computer security behavioral intention in the workplace. Inf. Technol. People 26(4), 401–419. https://doi.org/10.1108/ITP-12-2012-0147 (2013).
Venkatesh, V., Thong, J. Y. & Xu, X. Consumer acceptance and use of information technology: Extending the unified theory of acceptance and use of technology. MIS Q. 36(1), 157–178. https://doi.org/10.2307/41410412 (2012).
Tan, G.W.-H. & Ooi, K.-B. Gender and age: Do they really moderate mobile tourism shopping behavior?. Telematics Inf. 35(6), 1617–1642. https://doi.org/10.1016/j.tele.2018.04.009 (2018).
Alazzam, A. S. M. B. Review of studies with utaut as conceptual framework. Eur. Sci. J. 10(3), 249–258 (2015).
Ramdowar, H., Khedo, K. K. & Chooramun, N. A comprehensive review of mobile user interfaces in mHealth applications for elderly and the related ageing barriers. Univers. Access. Inf. Soc. https://doi.org/10.1007/s10209-023-01011-z (2023).
Ake, A. & Arcand, M. The impact of mobile health monitoring on the evolution of patient-pharmacist relationships. Int. J. Pharm. Healthc. Mark. 14(1), 1–19. https://doi.org/10.1108/IJPHM-04-2019-0030 (2020).
Alam, M. Z., Hoque, Md. R., Hu, W. & Barua, Z. Factors influencing the adoption of mHealth services in a developing country: A patient-centric study. Int. J. Inf. Manage. 50, 128–143. https://doi.org/10.1016/j.ijinfomgt.2019.04.016 (2020).
Zheng, S. et al. Holistic mHealth interventions for the promotion of healthy ageing: Protocol for a systematic review. BMJ Open 13(5), e066662. https://doi.org/10.1136/bmjopen-2022-066662 (2023).
Hayat, N., Salameh, A. A., Al Mamun, A., Alam, S. S. & Zainol, N. R. Exploring the mass adoption potential of wearable fitness devices in Malaysia. Digit. Health 9, 205520762311807. https://doi.org/10.1177/20552076231180728 (2023).
Maleka, N. H. & Matli, W. A review of telehealth during the COVID-19 emergency situation in the public health sector: Challenges and opportunities. J. Sci. Technol. Policy Manag. https://doi.org/10.1108/JSTPM-08-2021-0126 (2022).
Barua, B. & Barua, S. COVID-19 implications for banks: Evidence from an emerging economy. SN Bus. Econ. 1(1), 19. https://doi.org/10.1007/s43546-020-00013-w (2021).
Donmez-Turan, A. Does unified theory of acceptance and use of technology (UTAUT) reduce resistance and anxiety of individuals towards a new system?. Kybernetes 49(5), 1381–1405. https://doi.org/10.1108/K-08-2018-0450 (2019).
Venkatesh, M. Davis, and Davis, “user acceptance of information technology: Toward a unified view”. MIS Q. 27(3), 425. https://doi.org/10.2307/30036540 (2003).
Mustafa, S., Zhang, W., Shehzad, M. U., Anwar, A. & Rubakula, G. Does health consciousness matter to adopt new technology? An integrated model of UTAUT2 with SEM-fsQCA approach. Front. Psychol. https://doi.org/10.3389/fpsyg.2022.836194 (2022).
Ramantoko, G., Putra, G., Ariyanti, M., & Sianturi, N. V. Early adoption characteristic of consumers’ behavioral intention to use home digital services in Indonesia. in Proceedings of the 3rd International Seminar and Conference on Learning Organization (isclo-15), Paris, France: Atlantis Press, 2016. doi: https://doi.org/10.2991/isclo-15.2016.17
Wong, L.-W., Tan, G.W.-H., Hew, J.-J., Ooi, K.-B. & Leong, L.-Y. Mobile social media marketing: A new marketing channel among digital natives in higher education?. J. Mark. Higher Educ. 32(1), 113–137. https://doi.org/10.1080/08841241.2020.1834486 (2022).
Koenig-Lewis, N., Marquet, M., Palmer, A. & Zhao, A. L. Enjoyment and social influence: predicting mobile payment adoption. Serv. Ind. J. 35(10), 537–554. https://doi.org/10.1080/02642069.2015.1043278 (2015).
Kourouthanassis, P., Boletsis, C., Bardaki, C. & Chasanidou, D. Tourists responses to mobile augmented reality travel guides: The role of emotions on adoption behavior. Pervasive Mob. Comput. 18, 71–87. https://doi.org/10.1016/j.pmcj.2014.08.009 (2015).
Mahfuz, M. A., Khanam, L., & Mutharasu, S. A. The influence of website quality on m-banking services adoption in Bangladesh: Applying the UTAUT2 model using PLS. in 2016 International Conference on Electrical, Electronics, and Optimization Techniques (ICEEOT), IEEE, Mar. 2016, pp. 2329–2335. doi: https://doi.org/10.1109/ICEEOT.2016.7755110
Dwivedi, Y. K., Rana, N. P., Jeyaraj, A., Clement, M. & Williams, M. D. Re-examining the unified theory of acceptance and use of technology (UTAUT): Towards a revised theoretical model. Inf. Syst. Front. 21(3), 719–734. https://doi.org/10.1007/s10796-017-9774-y (2019).
Binyamin, S. S. & Hoque, Md. R. Understanding the drivers of wearable health monitoring technology: An extension of the unified theory of acceptance and use of technology. Sustainability 12(22), 9605. https://doi.org/10.3390/su12229605 (2020).
Corduneanu, R., Dudau, A. & Kominis, G. Crowding-in or crowding-out: the contribution of self-determination theory to public service motivation. Public Manag. Rev. 22(7), 1070–1089. https://doi.org/10.1080/14719037.2020.1740303 (2020).
Shaw, N., & Sergueeva, K. Convenient or useful? Consumer adoption of smartphones for mobile commerce. in ACIS 2010 Proceedings, 2016, pp. 76–87. DIGIT 2016 Proceedings. 3.
Moghavvemi, S., Mei, T. X., Phoong, S. W. & Phoong, S. Y. Drivers and barriers of mobile payment adoption: Malaysian merchants’ perspective. J. Retailing Consum. Serv. 59, 102364. https://doi.org/10.1016/j.jretconser.2020.102364 (2021).
Ajzen, I. The theory of planned behavior. Organ. Behav. Hum. Decis. Process. 50(2), 179–211. https://doi.org/10.1016/0749-5978(91)90020-T (1991).
Gao, L., Waechter, K. A. & Bai, X. Understanding consumers’ continuance intention towards mobile purchase: A theoretical framework and empirical study—A case of China. Comput. Hum. Behav. 53, 249–262. https://doi.org/10.1016/j.chb.2015.07.014 (2015).
Hoque, M., Alam, Md. & Nahid, K. Health consciousness and its effect on perceived knowledge, and belief in the purchase intent of liquid milk: Consumer insights from an emerging market. Foods 7(9), 150. https://doi.org/10.3390/foods7090150 (2018).
Alsyouf, A. et al. Exposure detection applications acceptance: The case of COVID-19. Int. J. Environ. Res. Public Health 19(12), 7307. https://doi.org/10.3390/ijerph19127307 (2022).
Cao, J., Kurata, K., Lim, Y., Sengoku, S. & Kodama, K. Social acceptance of mobile health among young adults in Japan: An extension of the UTAUT model. Int. J. Environ. Res. Public Health 19(22), 15156. https://doi.org/10.3390/ijerph192215156 (2022).
Nisha, N., Iqbal, M. & Rifat, A. The changing paradigm of health and mobile phones. J. Glob. Inf. Manag. 27(1), 19–46. https://doi.org/10.4018/JGIM.2019010102 (2019).
Ullah, Z. et al. Perceived accuracy of electronic performance appraisal systems: The case of a non-for-profit organization from an emerging economy. Sustainability 13(4), 2109. https://doi.org/10.3390/su13042109 (2021).
Quaosar, G. M. A. A., Hoque, Md. R. & Bao, Y. Investigating factors affecting elderly’s intention to use m-Health services: An empirical study. Telemed. e-Health 24(4), 309–314. https://doi.org/10.1089/tmj.2017.0111 (2018).
Paganin, G. & Simbula, S. New technologies in the workplace: Can personal and organizational variables affect the employees’ intention to use a work-stress management app?. Int. J. Environ. Res. Public Health 18(17), 9366. https://doi.org/10.3390/ijerph18179366 (2021).
Shah, S. K., Zhongjun, T., Sattar, A. & XinHao, Z. Consumer’s intention to purchase 5G: Do environmental awareness, environmental knowledge and health consciousness attitude matter?. Technol. Soc. 65, 101563. https://doi.org/10.1016/j.techsoc.2021.101563 (2021).
Rasul, T., Wijeratne, A., Soleimani, S. & Lim, W. M. Where there’s sugar, there are sugar-related mobile apps. What factors motivate consumers’ continued use of m-Health?. J. Strat. Mark. 31(4), 856–876. https://doi.org/10.1080/0965254X.2021.1999307 (2023).
Kim, Y., Wang, Q. & Roh, T. Do information and service quality affect perceived privacy protection, satisfaction, and loyalty? Evidence from a Chinese O2O-based mobile shopping application. Telematics Inf. 56, 101483. https://doi.org/10.1016/j.tele.2020.101483 (2021).
Tamilmani, K., Rana, N. P., & Dwivedi, Y. K. Use of ‘habit’ is not a habit in understanding individual technology adoption: A review of UTAUT2 based empirical studies. 2019, pp. 277–294. https://doi.org/10.1007/978-3-030-04315-5_19
Marshall, R. H. D., Becker, H., Maiman, L. A., Kirscht, J. P. & Haefner, D. P. The health belief model and prediction of dietary. J. Health Soc. Behav. 18(4), 348–366 (1977).
Dutta-Bergman, M. J. An alternative approach to social capital: Exploring the linkage between health consciousness and community participation. Health Commun. 16(4), 393–409. https://doi.org/10.1207/s15327027hc1604_1 (2004).
Pek, J. H. et al. Health-related quality of life in children with cancer undergoing treatment: A first look at the Singapore experience. Ann. Acad. Med. Singap. 39(1), 43–48. https://doi.org/10.47102/annals-acadmedsg.V39N1p43 (2010).
Iqbal, J. et al. Health consciousness, food safety concern, and consumer purchase intentions toward organic food: The role of consumer involvement and ecological motives. Sage Open 11(2), 215824402110157. https://doi.org/10.1177/21582440211015727 (2021).
Ong, K. Y. et al. Determinants of effectiveness of lean healthcare performance in Malaysian public hospitals. TQM J. 35(7), 1815–1829. https://doi.org/10.1108/TQM-04-2022-0137 (2023).
Ai, Y. et al. Determinants of patients’ satisfaction and trust toward healthcare service environment in general practice clinics. Front. Psychol. https://doi.org/10.3389/fpsyg.2022.856750 (2022).
Al Mamun, A., Rahman, M. K., Munikrishnan, U. T. & Permarupan, P. Y. Predicting the intention and purchase of health insurance among Malaysian working adults. Sage Open 11(4), 215824402110613. https://doi.org/10.1177/21582440211061373 (2021).
Guo, X., Han, X., Zhang, X., Dang, Y. & Chen, C. Investigating m-health acceptance from a protection motivation theory perspective: gender and age differences. Telemed. e-Health 21(8), 661–669. https://doi.org/10.1089/tmj.2014.0166 (2015).
Ezati Rad, R. et al. Application of the protection motivation theory for predicting COVID-19 preventive behaviors in Hormozgan, Iran: A cross-sectional study. BMC Public Health 21(1), 466. https://doi.org/10.1186/s12889-021-10500-w (2021).
Lankton, N., McKnight, D. H. & Thatcher, J. B. Incorporating trust-in-technology into expectation disconfirmation theory. J. Strat. Inf. Syst. 23(2), 128–145. https://doi.org/10.1016/j.jsis.2013.09.001 (2014).
Oechslein, O., et al. The digitization of news aggregation: Experimental evidence on intention to use and willingness to pay for personalized news aggregators. in 2015 48th Hawaii International Conference on System Sciences, IEEE, Jan. 2015, pp. 4181–4190. doi: https://doi.org/10.1109/HICSS.2015.501
He, L., Sopjani, L. & Laurenti, R. User participation dilemmas in the circular economy: An empirical study of Scandinavia’s largest peer-to-peer product sharing platform. Sustain. Prod. Consum. 27, 975–985. https://doi.org/10.1016/j.spc.2021.02.027 (2021).
Hoffmann, A., Waubert de Puiseau, B., Schmidt, A. F. & Musch, J. On the comprehensibility and perceived privacy protection of indirect questioning techniques. Behav. Res. Methods 49(4), 1470–1483. https://doi.org/10.3758/s13428-016-0804-3 (2017).
Teutsch, D., Masur, P. K. & Trepte, S. Privacy in mediated and nonmediated interpersonal communication: How subjective concepts and situational perceptions influence behaviors. Soc. Media Soc. 4(2), 205630511876713. https://doi.org/10.1177/2056305118767134 (2018).
Škrinjarić, B., Budak, J. & Rajh, E. Perceived quality of privacy protection regulations and online privacy concern. Econ. Res. Ekonomska Istraživanja 32(1), 982–1000. https://doi.org/10.1080/1331677X.2019.1585272 (2019).
Wilson, N., Keni, K. & Tan, P. H. P. The role of perceived usefulness and perceived ease-of-use toward satisfaction and trust which influence computer consumers’ loyalty in China. Gadjah Mada Int. J. Bus. 23(3), 262. https://doi.org/10.22146/gamaijb.32106 (2021).
Nayanajith, D. A. G. Perceived trust of E-services, perceived usefulness and adoption of e-banking amongst the students of university of kelaniya: A relational study. Vidyodaya J. Manag. https://doi.org/10.31357/vjm.v7i1.4917 (2021).
Lu, A. et al. The roles of mobile app perceived usefulness and perceived ease of use in app-based Chinese and English learning flow and satisfaction. Educ. Inf. Technol. (Dordr) 27(7), 10349–10370. https://doi.org/10.1007/s10639-022-11036-1 (2022).
Rawashdeh, A. M., Bakheet Elayan, M., Alhyasat, W. & Dawood Shamout, M. Electronic human resources management perceived usefulness, perceived ease of use and continuance usage intention: The mediating role of user satisfaction in jordanian hotels sector. Int. J. Qual. Res. 15(2), 679–696. https://doi.org/10.24874/IJQR15.02-20 (2021).
Pal, A., Herath, T., De’, R. & Rao, H. R. Is the convenience worth the risk? An investigation of mobile payment usage. Inf. Syst. Front. 23(4), 941–961. https://doi.org/10.1007/s10796-020-10070-z (2021).
Shaw, N. & Sergueeva, K. The non-monetary benefits of mobile commerce: Extending UTAUT2 with perceived value. Int. J. Inf. Manage 45, 44–55. https://doi.org/10.1016/j.ijinfomgt.2018.10.024 (2019).
Qing, T. & Haiying, D. How to achieve consumer continuance intention toward branded apps—From the consumer–brand engagement perspective. J. Retail. Consum. Serv. 60, 102486. https://doi.org/10.1016/j.jretconser.2021.102486 (2021).
Lee, S. W., Sung, H. J. & Jeon, H. M. Determinants of continuous intention on food delivery apps: Extending UTAUT2 with information quality. Sustainability 11(11), 3141. https://doi.org/10.3390/su11113141 (2019).
Chinomona, R., Okoumba, L. & Pooe, D. The impact of product quality on perceived value, trust and students’ intention to purchase electronic gadgets. Mediterr. J. Soc. Sci. https://doi.org/10.5901/mjss.2013.v4n14p463 (2013).
Kaczorowska, J., Rejman, K., Halicka, E., Szczebyło, A. & Górska-Warsewicz, H. Impact of food sustainability labels on the perceived product value and price expectations of urban consumers. Sustainability 11(24), 7240. https://doi.org/10.3390/su11247240 (2019).
Kim, S., Bae, J. & Jeon, H. Continuous intention on accommodation apps: Integrated value-based adoption and expectation-confirmation model analysis. Sustainability 11(6), 1578. https://doi.org/10.3390/su11061578 (2019).
Wang, Z.-Y., Zhang, X. & Ma, L. How to maintain a sustainable doctor-patient relationship in healthcare in China: A structural equation modeling approach. J. Healthc. Eng. 2022, 1–10. https://doi.org/10.1155/2022/8251220 (2022).
Dehghani, M., Kim, K. J. & Dangelico, R. M. Will smartwatches last? factors contributing to intention to keep using smart wearable technology. Telematics Inf. 35(2), 480–490. https://doi.org/10.1016/j.tele.2018.01.007 (2018).
Liputan Telegram, 700 million users and telegram premium (2022).
Faul, F., Erdfelder, E., Lang, A.-G. & Buchner, A. G*Power 3: A flexible statistical power analysis program for the social, behavioral, and biomedical sciences. Behav. Res. Methods 39(2), 175–191. https://doi.org/10.3758/BF03193146 (2007).
Schaefer, D. R. & Dillman, D. A. Development of a standard e-mail methodology: Results of an experiment. Public Opin. Q. 62(3), 378–397. https://doi.org/10.1086/297851 (1998).
Hayat, N. et al. How health motivation moderates the effect of intention and usage of wearable medical devices? An empirical study in Malaysia. Front. Public Health https://doi.org/10.3389/fpubh.2022.931557 (2022).
Podsakoff, P. M., MacKenzie, S. B. & Podsakoff, N. P. Sources of method bias in social science research and recommendations on how to control it. Annu. Rev. Psychol. 63(1), 539–569. https://doi.org/10.1146/annurev-psych-120710-100452 (2012).
Kock, N. Common method bias in PLS-SEM. Int. J. e-Collab. 11(4), 1–10. https://doi.org/10.4018/ijec.2015100101 (2015).
Cain, M. K., Zhang, Z. & Yuan, K.-H. Univariate and multivariate skewness and kurtosis for measuring nonnormality: Prevalence, influence and estimation. Behav. Res. Methods 49(5), 1716–1735. https://doi.org/10.3758/s13428-016-0814-1 (2017).
Hair, J. F., Risher, J. J., Sarstedt, M. & Ringle, C. M. When to use and how to report the results of PLS-SEM. Eur. Bus. Rev. 31(1), 2–24. https://doi.org/10.1108/EBR-11-2018-0203 (2019).
Hair, J. F., Ringle, C. M. & Sarstedt, M. Partial least squares structural equation modeling: Rigorous applications, better results and higher acceptance. Long Range Plann. 46(1–2), 1–12. https://doi.org/10.1016/j.lrp.2013.01.001 (2013).
Fornell, C. & Larcker, D. F. Evaluating structural equation models with unobservable variables and measurement error. J. Mark. Res. 18(1), 39. https://doi.org/10.2307/3151312 (1981).
Rawashdeh, A. M., Elayan, M. B., Alhyasat, W. & Shamout, M. D. Electronic human resources management perceived usefulness, perceived ease of use and continuance usage intention: The mediating role of user satisfaction in Jordanian hotels sector. Int. J. Qual. Res. 15(2), 679–696. https://doi.org/10.24874/IJQR15.02-20 (2021).
Kaczorowska, J., Rejman, K., Halicka, E., Szczebylo, A. & Górska-Warsewicz, H. Impact of food sustainability labels on the perceived product value and price expectations of urban consumers. Sustainability https://doi.org/10.3390/SU11247240 (2019).
Alharbi, N. S., AlGhanmi, A. S. & Fahlevi, M. Adoption of health mobile apps during the COVID-19 lockdown: A health belief model approach. Int. J. Environ. Res. Public Health 19(7), 4179. https://doi.org/10.3390/ijerph19074179 (2022).
Herrmann, M. et al. Digital transformation and disruption of the health care sector: Internet-based observational study. J. Med. Internet Res. 20(3), e104. https://doi.org/10.2196/jmir.9498 (2018).
Funding
This study is supported via funding from Prince Sattam bin Abdulaziz University project number (PSAU/2023/R/1445).
Author information
Authors and Affiliations
Contributions
J.G., M.K.R., A.A.S., and S.S.A.: Conceptualization, Methodology, Writing—Original Draft. M.Y. and A.A.M.: Conceptualization, Methodology, Writing—Review & Editing.
Corresponding author
Ethics declarations
Competing interests
The authors declare that the research was conducted in the absence of any commercial or financial relationships that could be construed as a potential conflict of interest.
Additional information
Publisher's note
Springer Nature remains neutral with regard to jurisdictional claims in published maps and institutional affiliations.
Supplementary Information
Rights and permissions
Open Access This article is licensed under a Creative Commons Attribution 4.0 International License, which permits use, sharing, adaptation, distribution and reproduction in any medium or format, as long as you give appropriate credit to the original author(s) and the source, provide a link to the Creative Commons licence, and indicate if changes were made. The images or other third party material in this article are included in the article's Creative Commons licence, unless indicated otherwise in a credit line to the material. If material is not included in the article's Creative Commons licence and your intended use is not permitted by statutory regulation or exceeds the permitted use, you will need to obtain permission directly from the copyright holder. To view a copy of this licence, visit http://creativecommons.org/licenses/by/4.0/.
About this article
Cite this article
Yang, M., Al Mamun, A., Gao, J. et al. Predicting m-health acceptance from the perspective of unified theory of acceptance and use of technology. Sci Rep 14, 339 (2024). https://doi.org/10.1038/s41598-023-50436-2
Received:
Accepted:
Published:
Version of record:
DOI: https://doi.org/10.1038/s41598-023-50436-2
This article is cited by
-
Exploring farmers’ psychological perspectives on multimedia-based agro-advisory services
Scientific Reports (2025)
-
Cancer patients’ acceptance of virtual reality interventions for self-emotion regulation
Scientific Reports (2025)





