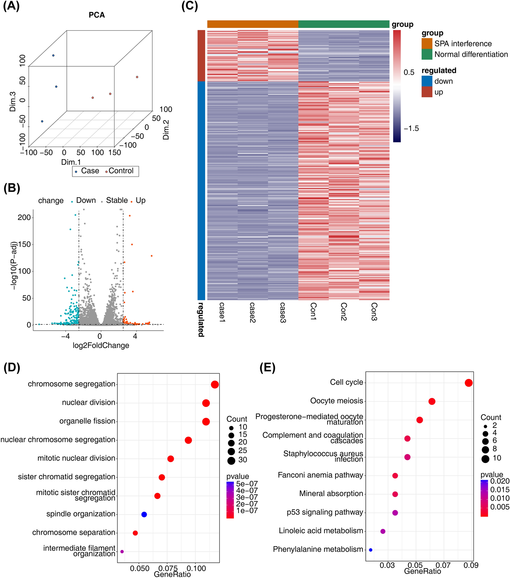
Figure 1

Identification of DEGs and functional enrichment analysis. (A) PCA analysis of normal differentiated group and SPA interfered group. (B, C) The volcano map (B) and heat map (C) of DEGs between normal differentiated group and SPA interfered group. (D, E) The GO terms (D) and KEGG pathways (E) enriched in DEGs. KEGG pathway database was used for pathway enrichment (https://www.kegg.jp/kegg/). DEGs, differentially expressed genes; PCA, principal component analysis; SPA, Staphylococcus aureus protein A; GO, gene ontology; KEGG, Kyoto Encyclopedia of Genes and Genomes.