Figure 4

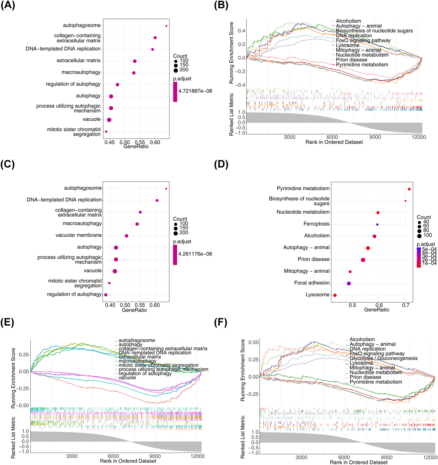
Functional enrichment analysis. GO terms and KEGG pathways enriched in Asf1b (A, B), Troap (C, D), and Kif14 (E, F). KEGG pathway database was used for pathway enrichment (https://www.kegg.jp/kegg/).

Functional enrichment analysis. GO terms and KEGG pathways enriched in Asf1b (A, B), Troap (C, D), and Kif14 (E, F). KEGG pathway database was used for pathway enrichment (https://www.kegg.jp/kegg/).