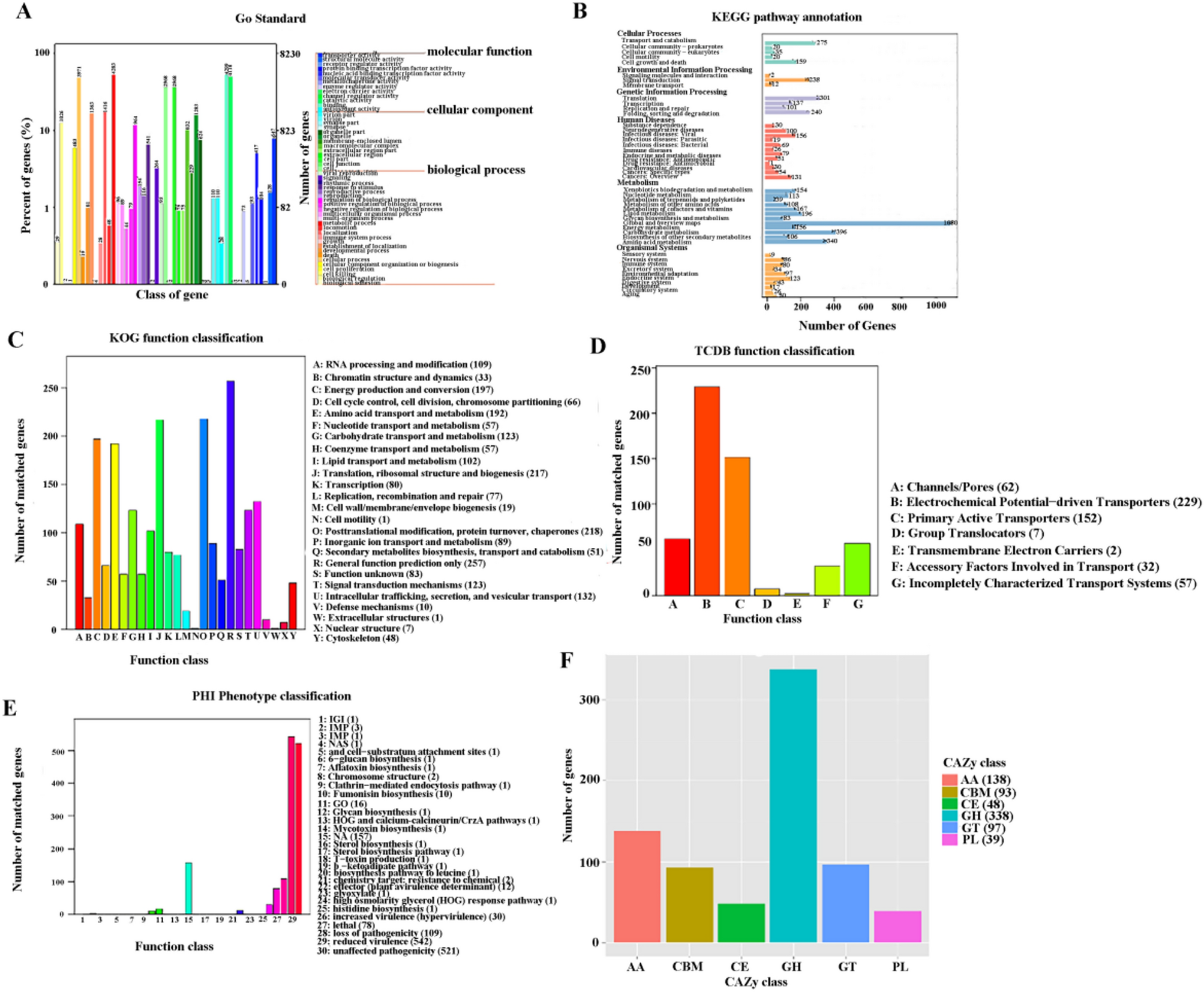
Figure 5

Annotation of protein-coding genes of Corynespora cassiicola DWZ strain in different databases. (A) GO database; (B) KEGG database; (C) KOG database; (D) TCDB database; (E) PHI database; (F) CAZy database.

Annotation of protein-coding genes of Corynespora cassiicola DWZ strain in different databases. (A) GO database; (B) KEGG database; (C) KOG database; (D) TCDB database; (E) PHI database; (F) CAZy database.