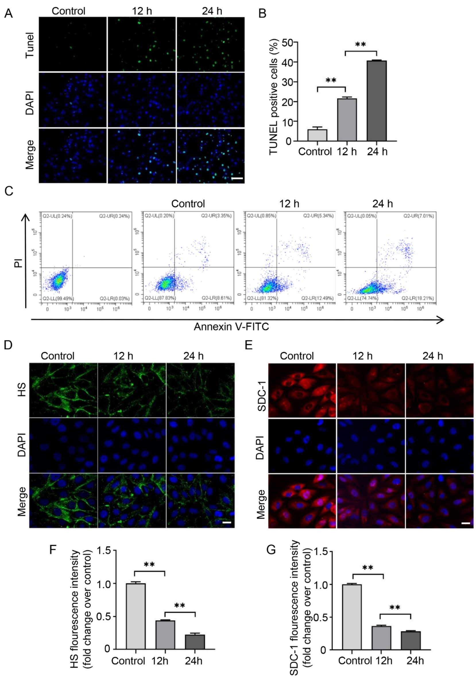
Figure 4

Impact of H/R on endothelial apoptosis and the shedding of glycocalyx. Representative TUNEL staining (green) for HUVECs apoptosis in the control, H/R 12 h, and H/R 24 h groups and nuclei were stained with DAPI (blue) (A). Scale bar = 100 μm. The quantification of TUNEL-positive cells is displayed (B). Apoptosis of HUVECs treated with H/R using flow cytometry (C). Immunofluorescence showed HS (D,F) and SDC-1 (E,G) expression. Magnifcation 200 × , scale bar, 50 μm. H/R: Hypoxia and reoxygenation. Data represent the mean ± SD of three independent experiments. * P < 0.05; ** P < 0.01.