Figure 2
From: Comprehensive analysis of sialylation-related genes and construct the prognostic model in sepsis

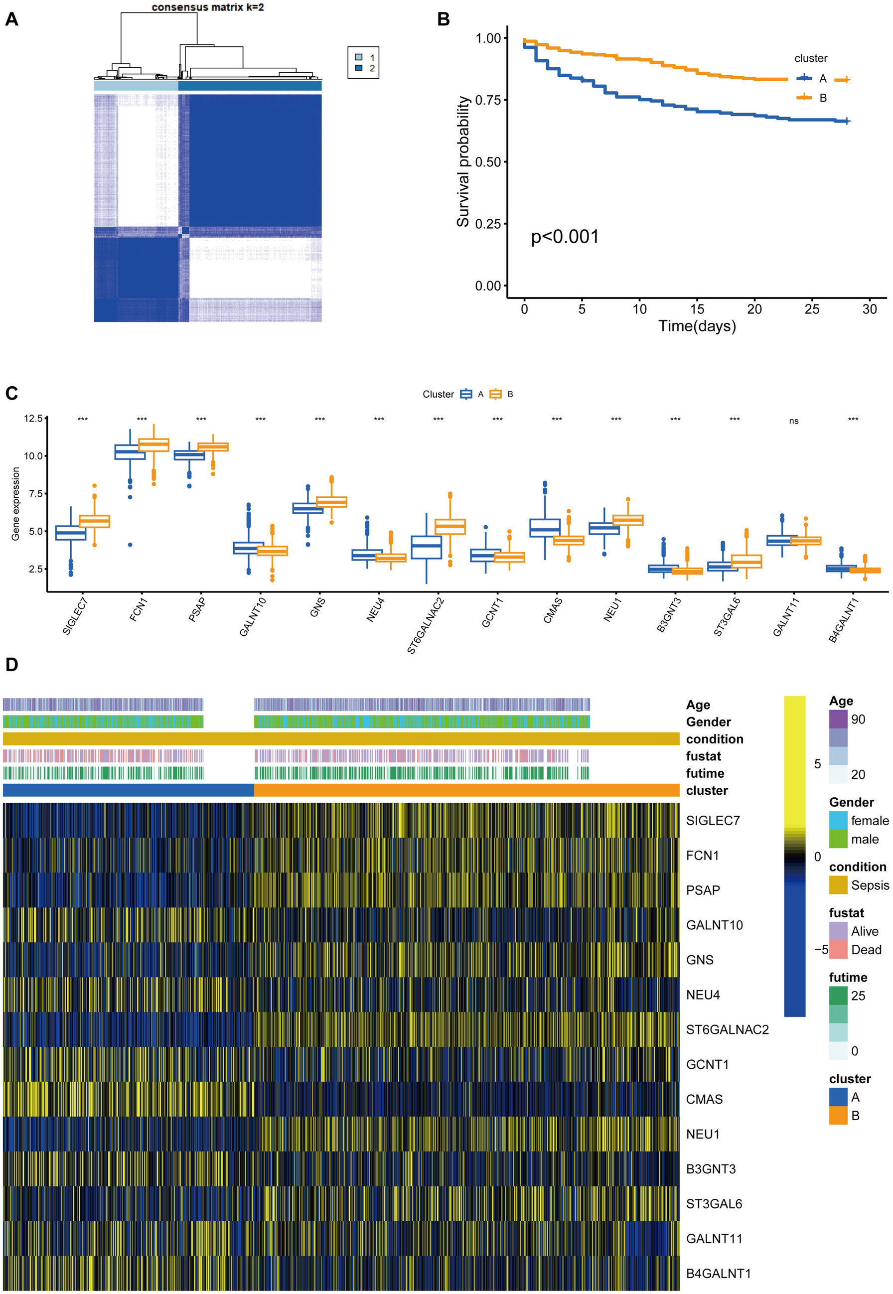
Identification of two sepsis-subtypes by consensus clustering analysis based on prognosis-related sialylation genes. (A) Consensus matrix plots. K = 2 was determined as the optimal clustering number. (B) Kaplan–Meier survival analysis in clusters. (C) Differential expression of prognosis-related sialylation genes in two sepsis subtypes. (D) Heatmap of the interaction between prognosis-related sialylation genes and clinicopathological features in sepsis. (*p < 0.05, **p < 0.01, ***p < 0.001 ****p < 0.0001).