Abstract
The toxicity of lunar dust (LD) to astronauts' health has been confirmed in the Apollo missions and subsequent biological experiments. Therefore, it is crucial to understand the biological toxicity of lunar dust for future human missions to the Moon. In this study, we exposed human lung epithelial cells (BEAS-2B) and peripheral blood B lymphocytes (AHH-1) to varying concentrations (0, 500, 1000, and 1500 μg/ml) of a lunar dust simulant (LDS) called CLDS-i for 24 and 48 h. The results provided the following key findings: (1) LDS induction of cell damage occurred through oxidative stress, with the levels of reactive oxygen species (ROS) in BEAS-2B cells being dependent on the duration of exposure. (2) Necrosis and early apoptosis were observed in BEAS-2B cells and AHH-1 cells, respectively. In addition, both cells showed lysosomal damage. (3) Genes CXCL1, SPP1, CSF2, MMP1, and POSTN are implicated in immune response and cytoskeletal arrangement regulation in BEAS-2B cells. Considering the similarities in composition and properties between CLDS-i and real lunar dust, our findings not only enhance the understanding of LDS toxicity, but also contribute to a better comprehension of the genomic alterations and molecular mechanisms underlying cellular toxicity induced by LD. These insights will contribute to the development of a biotoxicology framework aimed at safeguarding the health of astronauts and, consequently, facilitating future human missions to the Moon.
Similar content being viewed by others
Introduction
Nowadays, the international community has aimed at returning to the moon in the future. In particular, the National Aeronautics and Space Administration (NASA) plans to move forward with the “Artemis III” mission in order to achieve another lunar landing after 1972 and to explore the south pole of the Moon, but with an Artemis III landing no earlier than September 20261. Meanwhile, the China National Space Administration (CNSA) aims to achieve their first manned landing on the moon before 2030 as part of China's lunar exploration program (CLEP)2. However, these ambitious endeavors are accompanied by numerous challenges, one of which pertains to the significant threat posed by lunar dust to the health and well-being of astronauts3. Lunar dust refers to the fine particles on the surface of the moon4. Due to the unique lunar environment featuring vacuum conditions, infrared radiation, and light meteor activity, lunar dust particles possess distinct physical and chemical properties, including irregular shapes and high reactivity, which potentially make them highly toxic5. Therefore, it is of utmost importance to thoroughly investigate the potential toxicity of lunar dust in order to develop effective protective measures for astronauts.
The toxicity of particulate matter is well-known to be influenced by factors such as shape, surface activity, bio-persistence, particle size, and composition6,7. Due to these diverse properties, particulate matter can exert toxic effects at various stages of the pathogenic process and undergo modifications through biochemical processes within the body8,9,10. When harmful particles are inhaled, they interact with proteins and pulmonary surfactants in the alveoli and can travel through the alveolar interstitium to enter the bloodstream or be engulfed by alveolar macrophages11. Once in the bloodstream, these particles can induce various hazards such as inflammation, tissue damage, cardiovascular diseases, thrombosis, and immune reactions12,13,14,15. They can also affect blood flow and clotting ability, contributing to an increased risk of thrombosis, atherosclerosis, and stenosis. Furthermore, these harmful particles can reach different organs like the lungs, liver, kidneys, and heart via the bloodstream. The accumulation of a significant number of harmful particles in these organs can trigger inflammation and cellular damage, ultimately leading to organ dysfunction.
Due to its irregular shape and high surface reactivity, lunar dust is believed to be more toxic than particulate matter on Earth. Direct evidence of the toxicity of lunar dust comes from post-flight briefing reports of the Apollo missions, which documented short-term effects such as sneezing, coughing, and tears in astronauts exposed to lunar dust16,17,18. To further investigate the toxicity of LD, researchers have conducted studies on LD/LDS exposures to mice and rats, focusing on its effects on the skin, eyes, and cardiovascular system, with an emphasis on pulmonary effects. For example, Lam et al. demonstrated the highest level of injury at a concentration of 6.8 mg/m3 when exposing mice to lunar dust samples from Apollo 14 for a duration of 4 weeks19. Additionally, a recent report from NASA highlighted significant changes in the expression of 614 known functional genes in rats exposed to higher concentrations of LD, whereas rats exposed to the lowest concentration showed no detectable changes in gene sequencing20. Due to the scarcity of LD, researchers have used LDS samples as a substitute to study the biotoxicity of lunar dust. In one study, Lam et al. found evidence of slight chronic pneumonia in mice exposed to LDS for 90 days21. Another study by Sun et al. observed concentration-dependent cellular toxicity associated with LDS exposure and further revealed that LDS-induced toxicity leads to pulmonary fibrosis through the NOX4 mediated pathway22,23. Moreover, LDS exposure also caused significant injuries to cardiac function and the nervous system24.
In addition to animal experiments, a series of cell studies on the toxic effects of lunar dust are also conducted involving various cell types, such as alveolar macrophages, neuronal cells, and skin cells. For instance, Li et al. exposed alveolar macrophages to LDS and observed significant cell toxicity, along with a decrease in the expression of pro-inflammatory genes25. Caston et al. exposed neuronal cells to LDS and observed cell death and DNA damage26. Wise et al. conducted LDS experiments on skin grafts and found that lunar dust exacerbated inflammation in the skin wounds27. Although these studies identified cell damage and death resulting from lunar dust toxicity, they were limited to endpoints related to the degree of toxicity, leading to a lack of comprehensive understanding. Additionally, given that the lungs and bloodstream are the primary sites of action for inhaled particulate matter, the current cell studies have neglected these aspects. Consequently, several research gaps exist in the field, namely, (1) unclear molecular mechanisms underlying lunar dust-induced cell toxicity, and (2) inadequate knowledge of the adverse effects of lunar dust toxicity on cell structures. Therefore, it is crucial to employ transcriptomic sequencing technology and cellular organelle damage techniques to obtain a profound comprehension of the molecular mechanisms and structural effects of lunar dust on cell toxicity.
Two cell types are considered appropriate for studying lunar dust toxicity. Firstly, BEAS-2B cells are derived from normal human bronchial epithelial (NHBE) cells through viral transformation. The BEAS-2B cell line possesses many characteristics similar to normal epithelial cells and is easily accessible28. BEAS-2B cells have been extensively utilized in in vitro studies focusing on the toxicity of nanomaterials and air pollution29,30. Secondly, AHH-1 cells are B lymphocytes derived from human peripheral blood and transformed using the Epstein-Barr virus's OriP sequence31. AHH-1 cells are commonly employed in the field of radiation toxicology, specifically in detecting the activation process of oncogenes during gene mutation induction32,33. Due to the high surface activity of lunar dust and its primary impact on the lungs upon inhalation, BEAS-2B and AHH-1 cells are suitable models for studying the toxic effects of lunar dust. Their inclusion is crucial for conducting further toxicological assessments during lunar exploration missions.
Based on above reviewed literature, the objective of this study is to analyze the cytotoxic effects of a surrogate for lunar dust on human respiratory cells and hematopoietic cells, as well as to examine the resulting cellular damage and biomechanical changes. To achieve this goal, we utilized the BEAS-2B and AHH-1 cell lines in exposure experiments. The viability of these cells was assessed using a cell counting kit (CCK-8) assay, while the production of reactive oxygen species (ROS) and the induction of cellular apoptosis were also evaluated. These investigations aimed to provide insights into the cellular mechanisms underlying the toxicity of lunar dust. Furthermore, transcriptomic sequencing was employed to gain a better understanding of how the surrogate for lunar dust exerts its cytotoxic effects on cells. By employing transcriptome sequencing technology, we have the opportunity to elucidate the intricate molecular mechanisms underlying the interaction between lunar dust and cellular constituents as well as signaling pathways, thereby significantly enhancing our comprehension of cellular damage.
Materials and methods
Sample preparation
The lunar dust simulant CLDS-i was specifically developed to accurately replicate the composition, shape, and size of lunar dust34. To achieve this, the CLRS-1 lunar dust simulant (also known as CAS-1) was initially ground and then separated into two magnetic fractions, namely a strong magnetic fraction and a weak magnetic fraction, using a magnetic strength of 16,000 Tesla34. The weakly magnetic fraction was further ground to a submicron size using a planetary ball mill. Subsequently, the LDS samples were crushed using an ultrasonic crusher and freeze-dried to obtain a loose powder sample. To coat the powder, an amorphous silicate layer containing nanophase iron (np-Fe) particles was generated through continuous laser bombardment of basalt and metallic iron targets under low pressure and within a nitrogen-protected environment34. This process simulated pulsated laser irradiation, similar to micrometeorite impact, facilitating the deposition of the target material onto the particle surface.
Following the coating process, the CLDS-i LDS underwent activation using a positive activation method in a nitrogen-filled environment. This step was conducted at the China Astronaut Research and Training Center in Beijing, China, and lasted for a duration of 8 h. Within 20 min of radiation exposure, the radiated LDS samples were transported to the Beijing Center for Physical & Chemical Analysis for further exposure operations. It is important to mention that all assays, except for the CCK-8 assay, were performed using activated LDS samples. Consequently, the activated-CLDS-i was produced, demonstrating a greater resemblance to real lunar dust in terms of chemistry, mineralogy, particle size, morphology, the presence of np-Fe0 particles, and surface activity.
Cell culture
The study utilized BEAS-2B cells and AHH-1 cells obtained from the Beijing Physical and Chemical Center. These cells were cultured in a complete medium containing minimal essential medium, a 1% penicillin–streptomycin solution, and 10% fetal bovine serum. The cell culture was conducted in a CO2 incubator at a temperature of 37 °C with a CO2 concentration of 5% to maintain physiological conditions. Cell detachment was achieved by treating the cells with 0.25% trypsin. After the particle exposure experiments, the cells were further cultivated in petri dishes until they reached a confluency level of 70–80%, indicating optimal growth conditions.
CCK-8 assays
To determine cell viability after 24 and 48 h of exposure to various concentrations (0, 500, 1000, and 1500 μg/mL) of LDS, CCK-8 kit from Kaiji (Jiangsu, China) was used. The experimental procedures followed the instructions provided by the manufacturer. CCK-8 experiments were performed with a Thermo full-wavelength multifunctional enzyme marker. The absorbance (OD) of each well was measured at 450 nm using a calibrator.
ROS assays
Intracellular ROS levels were measured by flow cytometry using a ROS assay kit (Solarbio), according to the manufacturer's instructions. The cells were cultured in 16-well plates with complete medium and exposed to different concentrations (0, 500, 1000, and 1500 μg/mL) of LDS. After exposure periods of 24 and 48 h, the medium containing the particles was removed, and each well was supplemented with a PBS solution containing 10 μM DCFH-DA. The cells were then incubated for 30 min at 37 °C, in the absence of light. Subsequently, the PBS solution containing DCFH-DA was discarded, and the cells were washed three times with cold PBS. Flow cytometry (BDAria II) was then used to quantify the fluorescence intensity of DCFH-DA in both BEAS-2B and AHH-1 cells after cell collection.
Apoptosis and necrosis
The apoptosis and necrosis of cells induced by LDS were assessed using the AnnexinV-FITC/PI double-stained apoptosis assay kit obtained from Kaiji (Jiangsu, China). The cells were cultured in 16-well plates until they reached a density of 70%. They were then exposed to concentrations of 250, 500, and 1500 μg/mL of LDS for 24 and 48 h. Subsequently, the cells were treated with trypsin (from Hyclone, USA) without 0.25% ethylenediaminetetraacetic acid (EDTA) for 5 min and washed with PBS. The collected cells were resuspended in 500 μL of binding solution. Then, 5 μL of AnnexinV-FITC and 5 μL of PI were added to the centrifuge tubes containing the cells and binding solution, and thoroughly mixed. The staining process was conducted for 10 min at room temperature. The cells that were not treated and stained with VFITC and PI served as the control group. The fluorescence intensity was measured using a flow cytometer (BDAria II) in the FITC and PE channels.
Lysosomal damage assays
To analyze lysosomal damage, we employed acridine orange staining. The cells were cultured in a 12-well plate until they reached a growth intensity of 70–80%. Subsequently, the cells were exposed to LDS at concentrations of 0, 500, 1000, and 1500 μg/mL for 24 and 48 h. After three washes with PBS buffer, the cells were incubated in medium containing 5 μg/mL acridine orange at 37℃ in the dark for 20 min. The cells were then washed and harvested, and the fluorescence intensity was measured using a flow cytometer (BDAria II) in the PE-texRed channel, with excitation at 488 nm and emission at 620 nm.
Transcriptome sequencing
To evaluate the expression of differentially expressed genes (DEGs) and conduct functional annotation among DEGs, RNA sequencing was utilized. Initially, total RNA was extracted from the cell samples and evaluated for RNA integrity, concentration, and purity using agarose gel electrophoresis. In this study, eukaryotic mRNA sequencing was performed on BEAS-2B cells. RNA was extracted using TRIzol RNA extraction reagent, and the concentration and purity of RNA were determined using the Thermo Scientific NanoDrop 2000. The integrity of RNA was assessed using the RNA 6000 Nano kit 5067–1511. Subsequently, the first strand cDNA and second strand cDNA were synthesized. Fragment selection and amplification enrichment of library fragments were carried out using magnetic beads, resulting in the formation of single-stranded libraries, which were then sequenced on the Novaseq 6000 PE150 platform.
Next, cDNA synthesis was performed through reverse transcription using the mRNA template, followed by construction of a cDNA library via PCR enrichment. To determine the expression of DEGs, the FANSe2 algorithm was employed, but only if the cDNA library met the up-sequencing standards. The DESeq software was then utilized to screen for DEGs from the cDNA library, using a threshold of ≥ twofold change and a P-value < 0.05. Lastly, enrichment analysis of the identified DEGs was conducted using the DAVID database to investigate their association with the Kyoto Encyclopedia of Genes and Genomes (KEGG)35,36,37 pathway and gene ontology (GO). We constructed the Protein–Protein Interaction (PPI) network using the Search Tool for the Retrieval of Interacting Genes/Proteins (STRING). Subsequently, we identified the core genes in the PPI network using Cytoscape software.
Statistical analysis
Statistical analyses were conducted using GraphPad Prism 9.0 software. A one-way ANOVA was employed to compare the results between multiple groups. The results were presented as the mean and standard error of the mean (mean ± SEM), and P < 0.05 was considered statistically significant.
Results
Cytotoxicity
The CCK-8 assay was utilized to evaluate the cell viability of BEAS-2B and AHH-1 cells following exposure to activated and unactivated LDS. To better distinguish the experimental results between activated LDS and unactivated LDS exposures, in Fig. 1, we have defined the blank control group, positive control group, and experimental groups at various concentrations exposed to activated LDS as "NC", "SiO2-500", "LDS-500", "LDS-1000", and "LDS-1500", respectively. Correspondingly, the negative control group, positive control group, and experimental groups at various concentrations exposed to unactivated LDS are defined as "NC'", "SiO2-500'", "LDS-500'", "LDS-1000'", and "LDS-1500'", respectively. For BEAS-2B cells, an increase in exposure concentration led to a slight decrease in cell survival rate for unactivated LDS, but this decrease was not significant compared to the effect of activated LDS on cell survival. However, when the exposure time was 48 h and the exposure concentration reached 1500 μg/ml, the cell survival rate decreased to approximately 70% at its lowest (Fig. 1C and D). In contrast, AHH-1 cells exhibited higher sensitivity to LDS compared to BEAS-2B cells, with a more pronounced decrease in cell viability as the exposure concentration increased. Activated LDS showed moderate cytotoxicity at an exposure concentration of 1500 μg/ml for 24 h (Fig. 1A). With extended exposure time to 48 h, the viability of AHH-1 cells dropped below 50% (Fig. 1B). As a positive control, SiO2 demonstrated strong biological toxicity, resulting in a cell survival rate of approximately 30% for both BEAS-2B and AHH-1 cells (Fig. 1A–D). These results indicate that radiation treatment amplifies the harmful effects of LDS on cells, particularly at high concentrations of activated LDS, which caused more pronounced damage to AHH-1 cells.
Cell viability assay. (A) represents the percentage of cell viability of AHH-1 cells at 24 h, (B) represents the percentage of cell viability of AHH-1 cells at 48 h, (C) represents the percentage of cell viability of BEAS-2B cells at 24 h, and (D) represents the percentage of cell viability of BEAS-2B cells at 48 h. Data are presented as means ± standard deviation of four duplicates. *p < 0.05, **p < 0.01, ***p < 0.001, ****p < 0.001 compared to the control group (0 μg/L).
Cells ROS induced by LDS
To assess the expression levels of oxidative stress in BEAS-2B and AHH-1 cells, ROS detection was employed. The results indicated that oxidative stress was induced in both cell types by LDS exposure. In BEAS-2B cells, there was a dose-dependent relationship between the percentage of cells and the concentration of exposure after 24 h (Fig. 2). Similarly, a dose-dependent relationship was observed in AHH-1 cells between the percentage of cells and exposure concentration. However, when exposed for 48 h, there was no correlation between the percentage of BEAS-2B cells and exposure concentration, and the percentage of cells was lower compared to the 24-h observation (Fig. 2). In contrast, the average ROS levels in AHH-1 cells decreased across all concentration groups after 48 h of exposure. These findings indicate that under 24-h exposure conditions, exposure concentration significantly affects the levels of ROS in BEAS-2B and AHH-1 cells, while exposure duration does not.
Determination of apoptosis caused by LDS toxicity
In order to explore the impact of LDS toxicity on apoptosis and necrosis in BEAS-2B and AHH-1 cells, a dual staining cell apoptosis assay was performed. After 24 h of exposure, BEAS-2B cells exhibited an increased population of cells in the G1 phase, suggestive of a necrotic state (Fig. 3). As the exposure concentration increased, a higher proportion of cells displayed necrosis (Fig. 3). Following 48 h of exposure, the majority of BEAS-2B cells were found to be in a viable state (Fig. 3). Conversely, AHH-1 cells showed early signs of apoptosis after 24 h of exposure in contrast to BEAS-2B cells (Fig. 3). Additionally, after 48 h of exposure, AHH-1 cells maintained a viable state without any evidence of apoptosis or necrosis (Fig. 3). Overall, notable distinctions were observed in the influence of LDS on apoptosis and necrosis between BEAS-2B and AHH-1 cells. BEAS-2B cells exhibited a higher susceptibility to necrotic effects induced by LDS, whereas AHH-1 cells demonstrated a tendency to respond to LDS toxicity through the apoptosis pathway. 10°.
The apoptosis and necrosis of BEAS-2B cells and AHH-1 cells are evaluated after the exposure of 0, 500, 1000 and 1500 μg/mL LDS. Apoptosis and necrosis are analyzed using a flow cytometry via Annexin V-FITC/PI double staining method. Flow cytometry diagrams show the percentage of cell distribution: necrotic cells (Q1), apoptotic cells (Q2 + Q3) and viable cells (Q4).
Lysosomal damage identification
The interaction between LDS and cells can produce reactive oxygen species (ROS), thereby inducing oxidative stress response and causing damage to cellular organelles (lysosomes). Therefore, we investigated the lysosomal damage in BEAS-2B and AHH-1 cells. After 24 h of exposure, the fluorescence values of AHH-1 cells at exposure concentrations of 500, 1000, and 1500 μg/ml did not differ significantly from the fluorescence value at a concentration of 0 μg/ml. In contrast, compared to the fluorescence value at a concentration of 0 μg/ml, the fluorescence values of BEAS-2B cells at exposure concentrations of 500, 1000, and 1500 μg/ml showed a significant decrease. Furthermore, after 48 h of exposure, the increase in lysosomal damage in BEAS-2B and AHH-1 cells was dose-dependent, and the damage in BEAS-2B cells was more severe compared to AHH-1 cells (Fig. 4). For AHH-1 cells, lysosomal damage was time-dependent. For BEAS-2B cells, the damage to lysosomes was more influenced by exposure concentration than by exposure time. In conclusion, LDS can significantly induce lysosomal damage in BEAS-2B and AHH-1 cells within 48 h, and the degree of lysosomal damage becomes more significant with increasing exposure concentration.
RNA-sequencing reveals immune response and actin destruction
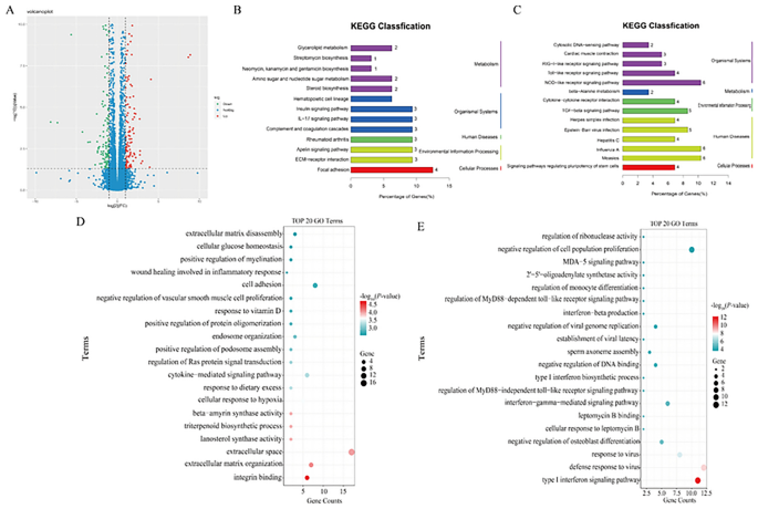
In order to explore the genetic mechanisms of BEAS-2B cells exposed to LDS, we conducted transcriptome sequencing on BEAS-2B cells exposed to concentrations of 0 and 1500 μg/mL of LDS for 24 h. Transcriptome analysis revealed that compared to cells exposed to 0 μg/mL, BEAS-2B cells exposed to 1500 μg/mL of LDS had a large number of differentially expressed genes, with a total of 295 DEGs, which shown in Supplementary file, including 139 upregulated DEGs and 156 downregulated DEGs (Fig. 5A,). To further investigate the signaling pathways and physiological functions of these DEGs, we performed GO and KEGG enrichment analyses separately for the upregulated and downregulated DEGs. KEGG enrichment analysis showed that upregulated DEGs were significantly enriched in various pathways, including Rheumatoid arthritis, IL-17 signaling pathway, ECM-receptor interaction, etc. (Fig. 5B). Additionally, downregulated DEGs were significantly enriched in pathways such as TGF-beta signaling pathway, NOD-like receptor signaling pathway, Cytokine-cytokine receptor interaction, etc. (Fig. 5C). The results of KEGG enrichment analysis indicated that DEGs play roles in cell immune response, inflammation, cell adhesion and migration, as well as cell apoptosis. Furthermore, GO enrichment analysis showed significant enrichment of terms related to extracellular matrix disassembly, cell adhesion, cytokine-mediated signaling pathway, cellular response to hypoxia, extracellular matrix organization in upregulated DEGs (Fig. 5D), and terms related to MDA-5 signaling pathway, negative regulation of viral genome replication, response to virus in downregulated DEGs (Fig. 5E). The GO analysis indicated that DEGs play roles in extracellular matrix organization, cell adhesion, cell response to hypoxia, and antiviral immunity. Overall, the results of KEGG and GO enrichment analyses suggest that LDS exposure induces cellular dysfunction, immune response.
Transcriptome sequencing results of BEAS-2B cells exposed to LDS at a concentration of 1500 µg/ml for 24 h. (A) Identification of all differential genes. (B,C) Results of KEGG enrichment analysis (www.kegg.jp/kegg/kegg1.html), where (B) corresponds to up-regulated genes and (C) to down-regulated genes. (D,E) Results of GO enrichment analysis, where (D) corresponds to up-regulated genes and (E) corresponds to down-regulated genes.
To identify the core genes involved in the toxic effects of LDS on cells, we used Protein–Protein Interaction (PPI) network analysis for gene analysis. PPI analysis revealed that the top twenty interacting genes were CH1, PPARG, MT-CO1, CXCL1, IRF7, ITGAX, SHH, PPARGC1A, SPP1, CSF2, MMP1, SIRT1, ID1, HMOX1, ISG15, POSTN, XIAP, IGF1R, RPL17-C18orf32, IGF2 (Fig. 6). Among these genes, CXCL1, SPP1, CSF2, MMP1, and POSTN play roles in regulating cell immune response and cell skeleton organization.
In summary, LDS toxicity impairs the function of BEAS-2B cells, leading to cell damage and triggering a cellular immune response.
Discussion
Given the serious constraints posed by the energy crisis, climate change, and other factors, it is imperative for humans to expedite space exploration, particularly in achieving manned lunar missions promptly. However, human activities on the lunar surface and long-term habitation face numerous significant challenges, one of which is the adverse effect of lunar dust toxicity on astronaut health. Despite some progress in studying the toxic effects of lunar dust at the cellular level, research on the molecular mechanisms and cell toxicity of lunar dust remains lacking. To address this research gap, we conducted a cell toxicity experiment on BEAS-2B and AHH-1 cells exposed to LDS and used transcriptome sequencing to investigate gene mechanism changes. Our study revealed that radiation-activated LDS exhibits a moderate level of cell toxicity. Furthermore, LDS induces oxidative stress in cells, leading to necrosis of BEAS-2B cells and early apoptosis of AHH-1 cells. Additionally, LDS can significantly induce lysosomal damage in BEAS-2B and AHH-1 cells within 48 h, with a more pronounced extent of lysosomal damage as exposure concentration increases. Transcriptome sequencing unveiled that differentially DEGs are notably enriched in various biological pathways and molecular functions; the upregulated DEGs are mainly involved in steroid biosynthesis, immune and inflammatory signaling pathways, and extracellular matrix-related processes, while the downregulated DEGs are associated with the TGF-β signaling pathway, viral immune response, etc., revealing intricate variations in the cellular environment and immune response under exposure conditions. Particularly, genes CXCL1, SPP1, CSF2, MMP1, and POSTN are implicated in immune response and cytoskeletal arrangement regulation in BEAS-2B cells.
The unique lunar environmental conditions including vacuum, solar wind proton bombardment, and UV radiation result in the distinctive physical and chemical characteristics of lunar dust. Consequently, lunar dust poses potential biotoxicity, which can lead to cellular damage. In order to mimic the surface activity of authentic lunar dust, this study employed UV radiation to activate Lunar Dust Simulant (LDS). Cell viability assays demonstrated that activated LDS has significantly higher cell-damaging capabilities compared to non-activated LDS, causing a reduction in cell viability to approximately 50% in AHH-1 cells, indicating a moderate cell toxicity of activated LDS. Additionally, analysis of lunar dust samples collected from Apollo missions revealed that they are primarily composed of pyroxene and plagioclase, with np-Fe notably present at the periphery of lunar dust particles38,39,40. The presence of np-Fe is considered a crucial indicator of lunar dust toxicity, underscoring the necessity of incorporating LDS containing np-Fe. In this study, CLDS-i LDS was utilized, containing np-Fe internally within the particles. Therefore, interaction with lunar dust particles may lead to damage to cell structure and function due to the presence of metallic iron, resulting in compromised cell viability.
Previous studies have observed that fractured lunar rocks can generate a large amount of reactive oxygen species, leading to tissue inflammation and cellular metabolic disorders41,42. Therefore, macrophages exposed to lunar breccia show significant changes in gene expression promoting inflammatory immune responses, as well as a considerable amount of cell death. Consistent with these findings, this study found that LDS induced mechanical damage in BEAS-2B cells and early apoptosis in AHH-1 cells. This suggests that different types of cells exhibit varying susceptibility to the toxicity of lunar dust, which may affect the expression levels of ROS. This damage may not only lead to decreased respiratory function but also increase the risk of infection, as damaged epithelial cells may have difficulty effectively clearing microbes from the airways. Furthermore, the early apoptosis of AHH-1 cells reveals the threat of reactive oxygen species to cell survival. Early apoptosis is a self-protective mechanism of cells against external stimuli, aimed at avoiding potential malignant transformation through self-destruction. However, in the lunar environment, this protective mechanism may be overly activated due to the prolonged action of reactive oxygen species, leading to a significant amount of cell death. This may not only impact the physiological functions of astronauts but also pose a threat to the long-term survival capability of a lunar base. Additionally, Li et al. conducted lunar dust exposure experiments using RAW246.7 macrophages, and the results indicated that the degree of cell death induced by each type of lunar dust did not correlate with the levels of ROS produced by the same lunar dust in solution25. Therefore, due to the complex composition and high surface activity of LDS, the expression levels of ROS may vary depending on the specific LDS exposure environment.
Transcriptome sequencing analysis revealed that upregulated DEGs are significantly enriched in pathways such as Steroid biosynthesis, Rheumatoid arthritis, IL-17 signaling pathway, and ECM-receptor interaction. These pathways are commonly associated with cell immune response, inflammation reactions, and cell adhesion, among other physiological functions. Particularly, the IL-17 signaling pathway and ECM-receptor interaction play important roles in maintaining tissue homeostasis and responding to external stimuli. These findings suggest that LDS exposure may trigger a series of immune and inflammatory reactions by enhancing the activity of these pathways, leading to disruption of the intracellular environment. Meanwhile, downregulated DEGs are significantly enriched in pathways such as the TGF-beta signaling pathway, NOD-like receptor signaling pathway, Toll-like receptors and Cytokine-cytokine receptor interaction, which are typically related to cell proliferation, differentiation, and apoptosis processes. The downregulation of these pathways may indicate that LDS exposure inhibits normal cell growth and differentiation processes, thereby affecting cell function and survival. GO enrichment analysis further confirmed the results of the KEGG analysis. Upregulated DEGs are significantly enriched in multiple biological processes such as extracellular matrix disassembly, cell adhesion, cytokine-mediated signaling pathways, and cell response to hypoxia43,44. These biological processes play crucial roles in cell damage, repair, and immune response. On the other hand, downregulated DEGs are mainly enriched in aspects of antiviral immunity and negative regulation of viral genome replication, which may be related to the decreased antiviral capacity of cells following LDS exposure45. Integration of the results from KEGG and GO enrichment analysis leads to the inference that LDS exposure can induce disturbances in the intracellular environment and abnormal immune responses. These disruptions are manifested in various physiological functions such as cellular immune response, inflammatory response, cell adhesion and migration, and apoptosis.
Finally, although our study demonstrates that LDS induces oxidative stress leading to damage and apoptosis of BEAS-2B cells, probable resulting in a robust cellular immune defence response, there are limitations that need to be acknowledged. Firstly, the exact toxic mechanism of LDS-induced oxidative stress requires further investigation. Nano iron possesses exceedingly high specific surface area and surface activity, which endow it with the ability to more effectively interact with molecules in its surrounding environment. Under physiological conditions, these free radicals play pivotal roles in cellular signaling pathways and immune responses; however, their excessive generation leads to oxidative stress, disrupting the intracellular redox balance. Upon entering a biological organism, the heightened reactivity of nano-sized iron can induce oxidative stress via various mechanisms, including direct catalysis, the release of iron ions, mitochondrial dysfunction, and the stimulation of inflammatory reactions. Nevertheless, the mechanisms underlying nano iron-induced oxidative stress in lunar dust remain to be elucidated through further research. Secondly, it is necessary to conduct more studies on whether lunar dust toxicity causes disturbances in cellular actin alignment and the effects on cellular biomechanical properties. Lastly, to fully understand how intracellular proteins support cell function and the toxic effects of LDS, protein composition analysis is required.
Conclusions
Based on short-term exposure experiments conducted on BEAS-2B and AHH-1 cells, it was observed that exposure to CSD-i LDS activated by ultraviolet radiation resulted in significant cellular toxicity. This toxicity was characterized by a decrease in cell viability and substantial damage to lysosomes. This immunomodulation of cellular injury may be mediated through the NOD-like receptor signalling pathway and Toll-like receptors:
-
(1)
AHH-1 cells were more sensitive to LDS than BEAS-2B cells by CCK-8 assay, and only activated LDS was cytotoxic to AHH-1 cells.
-
(2)
LDS induces cellular damage through oxidative stress. BEAS-2B cells exhibited higher levels of reactive oxygen species (ROS) compared to AHH-1 cells.
Further, the levels of ROS in BEAS-2B cells show a time-dependent relationship with exposure.
-
(3)
LDS toxicity leads to necrosis of BEAS-2B cells and early apoptosis of AHH-1. In addition, both cells showed lysosomal damage due to LDS exposure.
-
(4)
The toxic effects of LDS elicited a robust immune response in BEAS-2B cells. Genes CXCL1, SPP1, CSF2, MMP1, and POSTN may be implicated in immune response and cytoskeletal arrangement regulation in BEAS-2B cells.
By providing insights into the cellular damage patterns, extent of cellular structure injury, and molecular mechanisms underlying LDS toxicity, this work contributes to the development of a biotoxicology framework aimed at protecting the health of astronauts and, consequently, facilitating future human missions to the moon (Supplementary Information).
Data availability
All data during this study available from the corresponding author on request.
References
Witze, A. Exclusive: How NASA astronauts are training to walk on the Moon in 2026. Nature https://doi.org/10.1038/d41586-024-02147-5 (2024).
Gibney, E. Asteroids, hubble rival and moon base: China sets out space agenda. Nature 603, 19–20 (2022).
Pohlen, M., Carroll, D., Prisk, G. K. & Sawyer, A. J. Overview of lunar dust toxicity risk. npj Micrograv. https://doi.org/10.1038/s41526-022-00244-1 (2022).
Liu, Y. & Taylor, L. A. Characterization of lunar dust and a synopsis of available lunar simulants. Planetary and Space Science 59, 1769–1783 (2011).
Liu, Y., Schnare, D. W., Eimer, B. C. & Taylor, L. A. Dry separation of respirable lunar dust: Providing samples for the Lunar Airborne Dust Toxicity Advisory Group. Planet. Space Sci. 56, 1517–1523 (2008).
Santovito, A., Gendusa, C., Cervella, P. & Traversi, D. In vitro genomic damage induced by urban fine particulate matter on human lymphocytes. Sci. Rep. https://doi.org/10.1038/s41598-020-65785-5 (2020).
Aghaei-Zarch, S. M. et al. Non-coding RNAS: An emerging player in particulate matter 2.5-mediated toxicity. Int. J. Biol. Macromol. 235, 123790 (2023).
Caumo, S. et al. Assessing the chemical composition, potential toxicity and cancer risk of airborne fine particulate matter (PM2.5) near a petrochemical industrial area. Environ. Toxicol. Pharmacol. 101, 104170 (2023).
Liang, B., Bai, H., Fu, L. & Bai, D. Characteristics of the particulate matter and its toxic substances from different stationary coal-fired sources. Fuel 334, 126594 (2023).
Wong, P. K. et al. Physicochemical and cell toxicity properties of particulate matter (PM) from a diesel vehicle fueled with diesel, spent coffee ground biodiesel, and ethanol. Sci. Total Environ. 824, 153873 (2022).
Zhang, J. et al. Adverse effects of exposure to fine particles and ultrafine particles in the environment on different organs of organisms. J. Environ. Sci. 135, 449–473 (2024).
Ma, Y. et al. Exposure to various ambient air pollutants and 9 cardiovascular conditions among individuals with diabetes: A prospective analysis of the UK Biobank. Atherosclerosis 369, 1–8 (2023).
Ma, J. et al. Neutralization of interleukin-11 attenuates silica particles-induced pulmonary inflammation and fibrosis in vivo. J. Environ. Sci. 126, 772–783 (2023).
Pramod Bahadur, K. C. et al. Polytetrafluorethylene microplastic particles mediated oxidative stress, inflammation, and intracellular signaling pathway alteration in human derived cell lines. Sci. Total Environ. 897, 165295 (2023).
Combes, A. & Franchineau, G. Fine particle environmental pollution and cardiovascular diseases. Metabolism 100, 153944 (2019).
Geologic transcript from Apollo 11 Mission. Open-File Report. https://doi.org/10.3133/ofr70287 (1970).
Schleicher, D. Paraphrased geologic excerpts from Apollo 12 mission. Open-File Rep. https://doi.org/10.3133/ofr70288 (1970).
Apollo 17: The NASA Mission Reports. Choice Reviews Online 40, (2003).
Lam, C. et al. Toxicity of lunar dust assessed in inhalation-exposed rats. Inhal. Toxicol. 25, 661–678 (2013).
Zhang, Y. et al. Persistent changes in expression of genes involved in inflammation and fibrosis in the lungs of rats exposed to airborne lunar dust. Inhal. Toxicol. 35, 139–156 (2023).
Lam, C.-W. et al. Pulmonary toxicity of simulated lunar and martian dusts in mice: I. Histopathology 7 and 90 days after intratracheal instillation. Inhal. Toxicol. 14, 901–916 (2002).
Sun, Y. et al. Research on rat’s pulmonary acute injury induced by lunar soil simulant. J. Chin. Med. Assoc. 81, 133–140 (2018).
Sun, Y. et al. Effects of lunar dust simulant on cardiac function and fibrosis in rats. Toxicol. Res. 8, 499–508 (2019).
Sun, Y. et al. Mechanisms involved in inflammatory pulmonary fibrosis induced by lunar dust simulant in rats. Environ. Toxicol. 34, 131–140 (2018).
Li, M. et al. Lunar soil simulants alter macrophage survival and function. J. Appl. Toxicol. 39, 1413–1423 (2019).
Caston, R., Luc, K., Hendrix, D., Hurowitz, J. A. & Demple, B. Assessing toxicity and nuclear and mitochondrial DNA damage caused by exposure of mammalian cells to lunar regolith simulants. GeoHealth 2, 139–148 (2018).
Wise, J. T. F. et al. Comparative toxicity of lunar, martian dust simulants, and urban dust in human skin fibroblast cells. Gravitat. Space Res. 3, 51–58 (2015).
Garcia-Canton, C., Minet, E., Anadon, A. & Meredith, C. Metabolic characterization of cell systems used in in vitro toxicology testing: Lung cell system beas-2b as a working example. Toxicol. Vitro 27, 1719–1727 (2013).
Xue, J. et al. Evaluation of cigarette smoke-induced oxidative stress and inflammation in beas-2b cells based on a lung microfluidic chip. Food Chem. Toxicol. 176, 113787 (2023).
Tang, Y. et al. A novel mechanism of dimethyl ester of alpha-ketoglutarate in suppressing paraquat-induced Beas-2b cell injury by alleviating GSDME dependent pyroptosis. Phytomedicine 112, 154698 (2023).
Crespi, C. L., Langenbach, R. & Penman, B. W. Human cell lines, derived from AHH-1 TK+/− human lymphoblasts, genetically engineered for expression of cytochromes P450. Toxicology 82, 89–104 (1993).
Wang, Z. et al. Reactive oxygen species, but not mitochondrial membrane potential, is associated with radiation-induced apoptosis of AHH-1 human lymphoblastoid cells. Cell Biol. Int. 31, 1353–1358 (2007).
Crespi, C. L. & Thilly, W. G. Assay for gene mutation in a human lymphoblast line, AHH-1, competent for xenobiotic metabolism. Mutat. Res./Fund. Mol. Mech. Mutagen. 128, 221–230 (1984).
Tang, H. et al. A lunar dust simulant: Clds-I. Adv. Space Res. 59, 1156–1160 (2017).
Kanehisa, M. & Goto, S. KEGG: Kyoto encyclopedia of genes and genomes. Nucleic Acids Res. 28, 27–30 (2000).
Kanehisa, M. Toward understanding the origin and evolution of cellular organisms. Protein Sci. 28, 1947–1951 (2019).
Kanehisa, M., Furumichi, M., Sato, Y., Kawashima, M. & Ishiguro-Watanabe, M. KEGG for taxonomy-based analysis of pathways and genomes. Nucleic Acids Res. 51, D587–D592 (2023).
Benna, M., Hurley, D. M., Stubbs, T. J., Mahaffy, P. R. & Elphic, R. C. Lunar soil hydration constrained by exospheric water liberated by meteoroid impacts. Nat. Geosci. 12, 333–338 (2019).
Miranda, S. et al. A Dusty Road for Astronauts. Biomedicines 11, 1921 (2023).
Puleo, J. R., Oxborrow, G. S., Fields, N. D. & Hall, H. E. Quantitative and qualitative microbiological profiles of the apollo 10 and 11 spacecraft. Appl. Microbiol. 20, 384–389 (1970).
Kerschmann, R., Winterhalter, D., Scheiderich, K., Damby, D. E. & Loftus, D. J. Profiling lunar dust dissolution in aqueous environments: The design concept. Acta Astronautica 178, 308–313 (2021).
Kaur, J., Rickman, D. & Schoonen, M. A. Reactive oxygen species (ROS) generation by lunar simulants. Acta Astronautica 122, 196–208 (2016).
Dong, H. et al. Cytotoxicity analysis of ambient fine particle in BEAS-2B cells on an air-liquid interface (ALI) microfluidics system. Sci. Total Environ. 677, 108–119 (2019).
Longhin, E. et al. Integrative transcriptomic and protein analysis of human bronchial BEAS-2B exposed to seasonal urban particulate matter. Environ. Pollut. 209, 87–98 (2016).
Sun, H. et al. Gene expression profiling and pathway analysis of human bronchial epithelial cells exposed to airborne particulate matter collected from Saudi Arabia. Toxicol. Appl. Pharmacol. 265, 147–157 (2012).
Acknowledgements
The authors acknowledge the support of the National Natural Science Foundation of China (Grant No.12172146). The authors acknowledge the Institute of Geochemistry, Chinese Academy of Sciences for providing the lunar dust simulant.
Author information
Authors and Affiliations
Contributions
Jintao Wang: Methodology, Investigation, Experiments, Writing original draft. Ming Lei: Sample analysis, Data discussion. Yuan Xue: Experiments, project design. Qi Tan: Writing review & editing. Xinxing He: Project administration, project design. Jian Guan: Methodology. Wei Song: Sample analysis. Honglei Ma: Project administration, Supervision, Project design. Bin Wu: Project administration, Supervision, Project design. Xinguang Cui: Project design, Methodology, Investigation, Data discussion, Writing review & editing, Supervision and Funding.
Corresponding authors
Ethics declarations
Competing interests
The authors declare no competing interests.
Additional information
Publisher's note
Springer Nature remains neutral with regard to jurisdictional claims in published maps and institutional affiliations.
Supplementary Information
Rights and permissions
Open Access This article is licensed under a Creative Commons Attribution-NonCommercial-NoDerivatives 4.0 International License, which permits any non-commercial use, sharing, distribution and reproduction in any medium or format, as long as you give appropriate credit to the original author(s) and the source, provide a link to the Creative Commons licence, and indicate if you modified the licensed material. You do not have permission under this licence to share adapted material derived from this article or parts of it. The images or other third party material in this article are included in the article’s Creative Commons licence, unless indicated otherwise in a credit line to the material. If material is not included in the article’s Creative Commons licence and your intended use is not permitted by statutory regulation or exceeds the permitted use, you will need to obtain permission directly from the copyright holder. To view a copy of this licence, visit http://creativecommons.org/licenses/by-nc-nd/4.0/.
About this article
Cite this article
Wang, J., Lei, M., Xue, Y. et al. Assessment of toxicity changes induced by exposure of human cells to lunar dust simulant. Sci Rep 14, 24781 (2024). https://doi.org/10.1038/s41598-024-69259-w
Received:
Accepted:
Published:
Version of record:
DOI: https://doi.org/10.1038/s41598-024-69259-w








