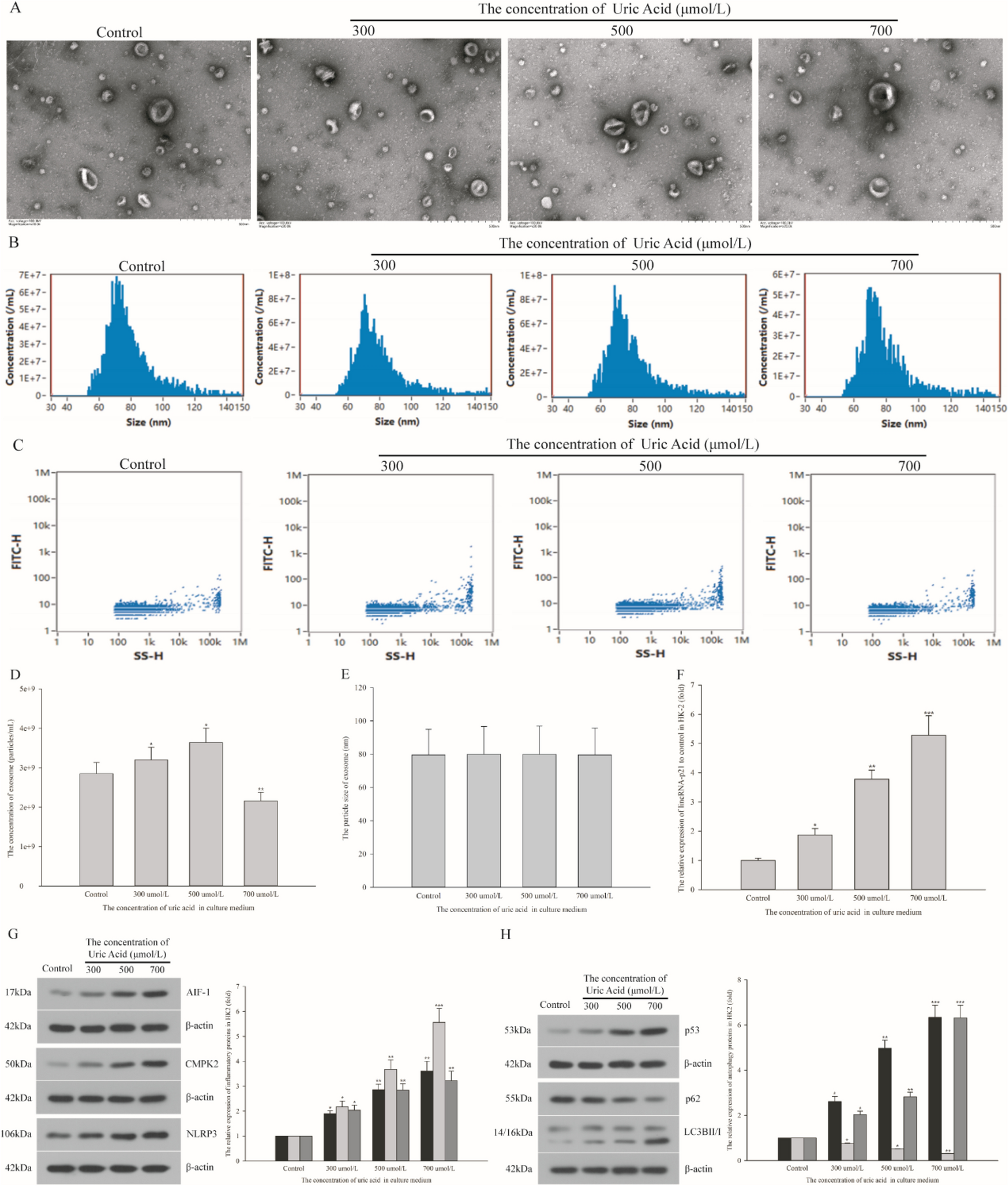
Figure 3

The level of exosome was increased in HK2 cells cultured with urate. (A) Exosome morphology was detected by electron microscopy. (B, C, D and E) The particle size and concentration information of exosomes were detected by nanoparticle tracking analyzer. (F) The expression of lincRNA-p21 in exosome was detected by qPCR. (G and H) The expression of AIF-1, CMPK2, NLRP3, p53, p62, and LC3BII/I in exosome were detected by western blot. Versus control group, *p < 0.05, **p < 0.01, ***p < 0.001.