Abstract
Virtual classrooms have recently gained significant consideration in educational institutes and universities due to their potential to encourage and support students’ learning activities. Although recent research has focused extensively on online learning, virtual classrooms and the factors affecting their continuous use have garnered little attention, especially in Arab Gulf countries such as Saudi Arabia. Thus, this study integrates the expectation confirmation model and the information systems success model to assess the factors affecting students’ continuous intention to utilise virtual classrooms in higher education. We examined the effects of information quality, service quality, system quality, confirmation, perceived usefulness, and satisfaction on the continuous intention to utilise virtual classrooms. Data were collected from 441 students and analysed using structural equation modelling “SEM”. SEM is a powerful multivariate approach used increasingly in empirical investigation for evaluating and testing casual relationships. The results revealed that the proposed model demonstrated high explanatory power in explaining students’ continuous intention to utilise virtual classrooms (R2 = 0. 86). Additionally, information quality had a significant effect on confirmation and an insignificant effect on perceived usefulness. System quality affected perceived usefulness and confirmation. Contrary to our expectations, service quality had a significant negative effect on perceived usefulness and confirmation. Additionally, perceived usefulness and confirmation affected students’ satisfaction with using virtual classrooms, and satisfaction affected students’ continuous intention to utilise virtual classrooms. This study contributes to the literature by offering a holistic integrated model that increases the understanding of the factors influencing students’ continuous intention to utilise virtual classrooms, hence aiding in increasing their utilisation. Furthermore, it provides practical implications for enhancing students’ continuous intention to utilise virtual classrooms. Virtual classroom developers must focus on improving the system quality of virtual classrooms. According to our results, higher system quality led the students to perceive virtual classrooms as useful and confirmed their favourable experiences with virtual classrooms. Additionally, providing students with high information quality in virtual classrooms would enhance their confirmation experiences, leading to the continuous intention to utilise virtual classrooms.
Similar content being viewed by others
Introduction
During the COVID-19 pandemic, governments and higher education ministries rushed to set up alternative methods for teaching students, such as providing virtual classroom platforms to solve class distribution issues1,2. Virtual classrooms are considered an alternative method used to teach courses during the pandemic. They involve dynamic interactions between instructors and students in online shared learning spaces supported by collaborative learning structures3. Virtual classrooms utilise computer software and the internet to facilitate teaching, thus eliminating or minimising the need for a shared physical classroom4. Several countries, including Saudi Arabia, did not initially offer virtual classrooms as an option; however, during the pandemic, it was necessary to provide virtual classrooms as schools underwent lockdown. Virtual classrooms can be implemented entirely online or used to enhance and complement face-to-face learning and teaching; for instance, they can be used in blended and flipped classrooms.
Several studies revealed that learning in virtual classrooms occurred in online education. This can help tackle the significant challenges currently faced by countries aiming to transform, enhance, and ensure sustainability in their education5,6,7. Virtual classrooms have been recognised as filling the gaps in traditional teaching and learning methods and blurring boundaries in face-to-face classes. Thus, they have become an essential part of the emerging educational industry at the global level.
Virtual classrooms have been widely employed in Saudi universities, including the University of Ha’il, to deliver materials and contents to students and lunch online classes, despite the enormous benefits that virtual classrooms could offer, which have been confirmed in previous studies, such as enhancing creative thinking8, enhancing students’ learning qualities and increasing their satisfaction and motivation with learning activities9. Virtual classrooms could also support students’ performance skills10. However, despite these tremendous benefits, some associated problems with using virtual classrooms could hinder students from achieving their education goals. Most of these issues are technical, poor internet connections, lack of understanding of the duties and rights of students when using virtual classrooms, and not being suitable for all courses, such as in science, which require experimental works11.
Technology played a significant role in online learning and overcoming barriers to educating communities11. Several studies on different forms of e-learning in general have been conducted recently. However, classrooms used for learning and teaching have received little attention in Arab Gulf countries5,6. Saudi Arabia, which is one of the Arab Gulf countries, has taken some steps to keep the educational systems and processes uninterrupted during the COVID-19 pandemic. Ministry of Education (MOE) established an emergency temporary policy to facilitate and control remote education in higher education. Thus, higher educational universities and institutes could manage their academic programs. All Saudi universities employed e-learning platforms and virtual classrooms using the most common platform, Blackboard. Subsequently, universities had obstacles regarding the interaction and communication between instructors and students12. Furthermore, the acceptance of technology for students’ learning is considered the main factor that may determine the successful implementation of technology in online learning13.
Although several universities continue to provide virtual classrooms for some courses after the pandemic, there is a need to ensure the continuous intention of using virtual classrooms among students. Students’ acceptance of any system determines its success in delivering online learning13. For instance, Baber14 assessed the influences of the easiness and usefulness of e-learning applications on users’ desire to utilise e-learning platforms. Park and Lee15 verified the impact of effort, performance expectations, and social influence on learners’ willingness to accept and use online educational services. Although acceptance is essential and considered the key to success in using any information systems (IS) technology, the success of IS technologies ultimately relies on continuous use rather than initial utilisation16. The expectation confirmation model (ECM) assesses the desire to continue utilising IS through perceived usefulness, satisfaction, and confirmation. It has been utilised widely for measuring users’ continuous intention13,17. Furthermore, it has been claimed that the IS success model “ISSM” is relevant to continuous intention to utilise technologies; this model considers system quality, information quality, and service quality, which could determine users’ technology usage18. Previous research has suggested integrating the IS model and the ECM to assess the factors influencing students’ continuous intention to utilise virtual classrooms19. Thus, the current study integrates ISSM and ECM to determine the factors that could affect the continuous intention to utilise virtual classrooms in the Arab context, specifically in Saudi Arabia. It assesses the influence of information, system, and service quality on students’ continuous intention to utilise virtual classrooms through their effects on perceived usefulness, confirmation, and satisfaction. Additionally, the integration of these two models assists in overcoming some limitations in explaining the phenomenon of accepting and continuing using technological systems20. To the best of our knowledge, the integration of these two models within the context of virtual classrooms has not been examined in the Arab context, especially in Saudi Arabia. Thus, this study aims to address this research gap. It contributes theoretically to the literature by providing a holistic integration of two models and practical implications regarding the factors affecting students’ continuous intention to utilise virtual classrooms and implications regarding how to increase this continuous intention.
Literature review
ECM
The ECM was developed based on the expectation confirmation theory (ECT), designed by Oliver21. It assessed people’s repurchase intention and behaviour by examining relationships between expectation, usefulness, confirmation, satisfaction, and intention to re-purchase. ECM was proposed by Bhattacharjee16 and used to assess the users’ continuous desire to utilise IS. Bhattacherjee16 stated that the intention to utilise IS could be similar to the conceptualisation of repurchasing behaviour in ECT. In virtual classrooms, perceived usefulness refers to students’ perception of the usefulness and benefits of using virtual classrooms for their learning. Confirmation is related to students’ perceptions regarding the expectation of using virtual classrooms, as well as their uses and performance. Satisfaction refers to students’ evaluation of their experiences with using virtual classrooms. Continuous intention relates to students’ continuous intention to use virtual classrooms. ECM has been widely employed in the context of IS, for instance, in collaborative work adapted in systems22, the intention of IS23, electronic textbooks24, and outsourcing success of IT25. Additionally, ECM has recently been utilised in e-learning fields, such as e-learning26, blended learning27, and MOOCs28. However, it has been given little attention in the context of virtual classrooms. Lee26 explored the influential predictors of users’ intention to utilise e-learning. Findings revealed that satisfaction had the highest effect on continues intention of users, followed by attitude, usefulness behaviour, subject norms, and concentration. Additionally, Zhou29 employed ECM to explore the predictors of learners’ continuous utilisation of MOOCs. His findings revealed that satisfaction with experiences in learning, confirmation, and usefulness influenced the continues intention to utilise MOOCs. However, research on using ECM to assess students’ continuous intention to utilise virtual classrooms is still lacking. ECM could be integrated with other models, such as the IS success model, to assess influential factors on users’ continuous intention to utilise IS19. the integration of models assists in overcoming some limitations in explaining the phenomenon of accepting and continuing to use technological systems20. Therefore, the current study integrates ECM and ISSM to explore predictors affecting students’ continues intention to utilise virtual classrooms.
IS success model “ISSM”
ISSM, developed by Delone and McLean30, was initially employed in e-commerce applications and then was utilised with other IS technologies31. Efiloğlu Kurt32 employed ISSM in e-learning, and the results demonstrated that system quality affected users’ satisfaction and system usage. Additionally, few studies integrated ISSM with other models, such as UTAUT26,33, TAM34, and task of technology fit35,36, to build a new model to explore users’ continuous intention to utilise IS. Although ISSM has been verified and utilised in several prior studies, the integration of ISSM with ECM has received little attention. Furthermore, integrating these two models to explore the influential determinants of students’ intention to utilise virtual classrooms has not been employed in the Arab context, especially in Saudi Arabia. Thus, proposing a model that integrates the ISSM with the ECM could provide deep comprehension of the contributing factors influencing students’ continuous intention to utilise virtual classrooms and hence aid in increasing their utilisation of them. The integration of these two models assists in overcoming some limitations in previous models and explaining the phenomenon of accepting and continuing using virtual classrooms.
Research hypotheses
Information quality refers to the characteristics and issues of the content in the system, which should be relevant, completed, understandable, accurate, and timely30,37. Lin and Wang38 discovered that information quality predicted the continuous intention to utilise e-learning through the factors of usefulness and confirmation. Similarly, Dağhan and Akkoyunlu39 determined that information quality influenced the continuous intention to utilise e-learning through perceived usefulness, confirmation, satisfaction, perceived usability, and value. Thus, we expect similar results to appear in the context of virtual classrooms. Therefore, the following hypotheses have been formulated:
H1: Information quality positively affects students’ perceived usefulness.
H2: Information quality positively affects students’ confirmation.
System quality is the functionality quality of IS regarding reliability, intuitiveness, response times, and flexibility40. Sufficient system quality could provide users with a useful function that meets their needs. Once the system enhances users’ working efficiency and learning, they will perceive that system as useful41,42. A higher perceived system quality might enhance the users’ expectations level, leading to a higher confirmation of technology IS27,43. Thus, we could conclude that enhancing the system quality of virtual classrooms could enhance learners’ perceived usefulness and confirmation of virtual classrooms. Thus, the following hypotheses have been formulated:
H3: System quality positively affects students’ perceived usefulness.
H4: System quality positively affects students’ confirmation.
Service quality concerns the measurement of IS services regarding tangibles, reliability, responsiveness, and assurance44. Once users perceive a high quality of services in IS in solving the issues that may accrue during their usage, they might perceive that system as useful and continue utilising it45. The service quality of MOOCs was discovered to affect users’ expectation confirmation46. Thus, a high perceived service quality of virtual classrooms is expected to enhance perceived usefulness and confirmation. Thus, the following hypotheses have been formulated:
H5: Service quality positively affects perceived usefulness.
H6: Service quality positively affects confirmation.
Confirmation is related to users’ perceptions regarding comparisons in their expectation of using IS and the systems’ actual performance and uses16. Confirmation was discovered to be the key factor determining students’ satisfaction in IS systems47,48. Students felt more satisfied once their expectations regarding IS were met and confirmed. Thus, it is assumed that confirming students’ expectations regarding a system will affect their satisfaction with virtual classrooms. Based on prior studies, the following hypothesis has been formulated:
H7: Confirmation positively affects students’ satisfaction with virtual classrooms.
Perceived usefulness is related to users’ perceptions regarding the benefits they gain when using IS49. Studies revealed that perceived usefulness positively affected users’ satisfaction13,50. Once users believe that using a particular technology will aid them in achieving their tasks, their satisfaction with it will increase. Furthermore, studies confirmed that perceived usefulness positively affected users’ continuous intention to utilise technologies51,52. Thus, we assume that a higher perception of virtual classrooms as useful would lead to the continuous intention to utilise them among students. Based on previous studies, the following hypotheses have been formulated:
H8: Perceived usefulness positively affects students’ satisfaction.
H9: Perceived usefulness positively affects students’ continuous intention to utilise virtual classrooms.
Satisfaction refers to users’ evaluations of their experiences with a system16. It determines the continuous use or reuse of technologies53,54. Users with a high satisfaction level with using a technology are expected to continue using it55. A few studies showed that students’ satisfaction affected their continuous intention to utilise technologies56,57. Thus, when students are satisfied with using a specific technology, they are more likely to keep using it. Accordingly, the following hypothesis has been formulated:
H10: Students’ satisfaction with using virtual classrooms positively affects their continuous intention to use them.
The proposed integrated research model is shown below in Fig. 1.
Methodology
Research design
This research used a quantitative approach, gathering data through a survey. According to Creswell58, quantitative research can be used to explain phenomena using numerical data, which are analysed via a mathematical approach, particularly statistics. Furthermore, it is used to analyse the connections between constructs in a proposed model. While the main aim of this study is to propose a model and examine the relationships between constructs to find out their effects on students’ continuous utilisation of virtual classrooms, a quantitative approach is utilised to achieve the study objectives.
Instruments
There are two parts in the survey: The first part collected the respondents’ demographic information, for instance, gender, college, academic level, and number of courses taken using virtual classrooms, and was self-designed. The second part contained items measuring model constructs, which were validated and adapted from previous studies.
The items measuring IS model constructs—information quality, service quality, and system quality—were adapted from Ojo37, DeLone and McLean59, Ojo and Popoola60, and Tilahun and Fritz61, while the items measuring ECM constructs—usefulness, satisfaction, confirmation, and continuous intention to use—were taken from Bhattacherjee16 and Mouakket53. All items that measure ISSM and ECM were validated in previous studies16,59,62. Furthermore, the questionnaires were provided to experts to assess their face and content validity before distributing them to students. Additionally, the CFA approach is conducted to evaluate the measurement model and validate the items in terms of their construct, convergent and discriminant validities. A consent form explaining the study objectives was included on the first page of the survey. All items had a 5-point Likert scale. Furthermore, the participating students were Arab. Thus, the questionnaires were translated into Arabic, which is the native language of precipitated students. To ensure accurate translation, the back-translation was employed during the process of translation63.
Data collection
A survey was created using Google Forms to gather data from the target population. During the second semester of 2023–2024, the survey was sent to students at the University of Ha’il, and 441 students responded. The researchers used a simple random sampling to keep the samples representative of all study participants. The survey collects data to identify and measure the latent constructs and assess the interrelationships between constructs in the proposed model64. All students in the sample had taken compulsory online courses using virtual classrooms during their studies. The participants filled in the survey anonymously and voluntarily. Written informed consent was obtained from all respondents who participated in this study. The collected data was then used for analysis. An ethical approval of scientific research was obtained from the University of Ha’il for conducting this research. No. of Research: H-2024-225. All methods were performed following the Declaration of Helsinki.
Data analysis
A two-step analysis was conducted to assess the data. Statistical Package for the Social Sciences “SPSS”, version 23 was applied to analyse the demographic information of respondents in terms of the frequency and percentages of data. A two-step approach in SEM using Analysis of Moment Structures “AMOS” version 26 was conducted to analyse the relationships between constructs. Confirmatory factor analysis (CFA) was run to assess the validity of the items and constructs regarding construct, convergent, and discriminant validities. Subsequently, structural equation modelling (SEM) was performed to evaluate the relationships and test the hypotheses. According to Awang65, SEM is an advanced second-generation analysis technique and the optimal method for analysing data, determining the relationships between constructs, and testing research hypotheses. Furthermore, SEM is a powerful multivariate approach increasingly used in empirical investigations to evaluate and test causal relationships66. While this study aims to propose a model and examine the relationships between constructs, SEM has been applied in this study.
Ethics Approval
Ethical Approval of Scientific Research was obtained from the University of Ha’il for this research. No. of Research: H-2024-225.
Results
441 students participated in the survey. Based on the analysis of the respondents’ demographic information, most respondents were female; there were 275 female respondents (62.4%) and 166 male respondents (37.6%). Regarding the academic level, most respondents were enrolled in bachelor’s programmes (344; 78.0%), followed by those enrolled in diploma programmes (87; 19.7%); the remaining were enrolled in master’s programmes (10; 2.3%). Regarding the college, most students enrolled in the College of Education (149; 33.8%), followed by those enrolled in the College of Arts (140; 31.7%), the Applied College (68; 15.4%), and the College of Computer Science and Engineering (25; 5.7%); students from the College of Engineering (7; 1.6%) and the College of Public Health and Health Informatics (5; 1.1%) were the fewest. Regarding the number of courses taken via virtual classroom platforms, most students had taken more than three courses (207; 46.9). Those who had taken only one course and those who had taken two courses comprised 134 (30.4%) and 100 (22.7%) respondents, respectively. In terms of the device used to access virtual classroom platforms, most students used smart devices such as the iPhone (269; 61.0%), followed by those who used tablets (81; 18.4%) and laptops (62; 14.1%); the remaining used personal computers (29; 6.6%). Table 1 presents respondents’ demographic information.
CFA
Pooled CFA is the most convenient technique for assessing model measurement regarding correlations between constructs and measurement error65,67. It can treat all model constructs at the same time. During CFA, there is a need to validate the measurement model regarding constructs’ validities, such as construct validity and convergent validity65. The validity of the construct is confirmed once model fitness indices achieve the required values proposed by prior researchers65. In this study, CFA was performed, and its result is displayed in Fig. 2.
Based on the output results, the model fitness indices met the suggested values proposed by researchers65. Therefore, construct validity was confirmed. Table 2 presents the values of the model fitness indices.
Convergent validity needs to be assessed before the analysis of SEM. Convergent validity is met when the value of CR is greater than 0.6, and the value of AVE is greater than 0.567. As presented in Table 3, the CR and AVE values met the recommended values. Therefore, convergent validity was confirmed.
SEM
Standardised estimate
There are two types of SEM analysis: standardised estimate and unstandardised estimate. A standardised estimate can be used to assess the loading of factor items and the relationship strength using the beta coefficient and the R square. The unstandardised estimate is utilised to calculate the critical ratio and test hypotheses. The standardised estimate was calculated in this study, and its output is shown in Fig. 3.
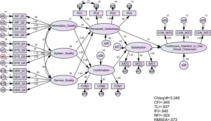
As seen in Fig. 3, the integrated proposed model demonstrates high explanatory power in explaining the determinant factors influencing the continuous intention to utilise virtual classrooms among students, as the R square of the model is 0.86%. According to Cohen69, a value above 0.25 indicates that the model possesses high explanatory power. Thus, the results confirmed that all constructs of the proposed model could explain 0.86% of the dependent construct, namely the continuous intention to utilise virtual classrooms.
Unstandardised estimate
Unstandardised estimates are essential for calculating critical ratios and hypotheses testing. The unstandardised estimate was conducted in this study, and its output is shown in Fig. 4.
The results demonstrated that information quality did not affect perceived usefulness (β = 0.287, p > 0.05). Thus, H1 was rejected. However, information quality affected confirmation (β = 0.409, P < 0.05). Thus, H2 was supported. Furthermore, system quality significantly affected both perceived usefulness and confirmation (β = 2.531, P < 0.05; β = 2.261, p < 0.05). Thus, H3 and H4 were supported. Service quality had a significant negative effect on both perceived usefulness and confirmation (β = − 1.615, p < 0.05; β = − 1.443, p < 0.05). These results were contrary to H5 and H6, which hypothesized that service quality would significantly positively affect both perceived usefulness and confirmation. Thus, H5 and H6 were rejected. Furthermore, confirmation and perceived usefulness affected satisfaction (β = 0.830, p < 0.05; β = 154, p < 0.05). Thus, H7 and H8 were supported. Finally, perceived usefulness and satisfaction significantly affected the continuous intention to utilise virtual classrooms (β = 0.314, p < 0.05; β = 0.667, p < 0.05). Thus, H9 and H10 were supported. Table 4 presents the regression weight of hypothesis testing.
Discussion
This study aimed to integrate ECM and ISSM to assess the effects of information quality, system quality, service quality, perceived usefulness, satisfaction, and confirmation on students’ continuous intention to utilise virtual classrooms. The sample comprised 441 students from the University of Ha’il, and data were analysed using an advanced second-generation analysis technique by applying two steps in SEM AMOS.
The results revealed that system quality affected virtual classrooms’ perceived usefulness and confirmation. These results confirmed the findings of some previous studies70 while contradicting those of others71. Therefore, system quality is a determinant of perceived usefulness and confirmation. The results could indicate that supporting students with a robust system quality in virtual classrooms might enhance learners’ perceived usefulness and confirmation of virtual classrooms. Additionally, providing high, robust system quality in virtual classroom applications in terms of reliability, interactivity, and flexibility could enhance their expectations and meet their needs in virtual classrooms. Thus, virtual classrooms’ high robust system quality in terms of its unique features could ensure that students will perceive virtual classrooms as useful and enhance their confirmation experiences with using such virtual classrooms.
Furthermore, information quality affected the confirmation experiences of virtual classrooms. This result is in line with prior studies72, which state that information quality affects the continuous intention to use e-learning. However, information quality did not affect perceived usefulness. The findings indicate that providing information quality in the form of relevant, accurate, understandable, and timely information could enhance students’ confirmation experiences of using virtual classrooms but may not necessarily cause them to perceive such classrooms as useful. The information quality provided in virtual classrooms regarding utilising various content and materials and presenting accurate materials could enhance students’ confirmation experiences of using virtual classrooms. Thus, instructors should consider students’ needs regarding the contents and materials to enhance their confirmation experiences of using virtual classrooms.
Contrary to our expectations, the service quality of virtual classrooms had a significant negative effect on both confirmation and perceived usefulness. These results are inconsistent with some previous studies61,73 and in line with others74,75. These results might indicate that when the high, robust system quality and information quality of virtual classrooms are provided, students do not pay attention to service quality as they might not need it. Thus, service quality may not affect students’ confirmation and perceived usefulness positively. Another explanation is that improving the service quality of virtual classrooms does not necessarily enhance students’ perceptions of their usefulness or affect their confirmation experiences with using virtual classrooms. Therefore, service quality, which includes providing guidance regarding virtual classroom utilisation and solving any technical issues that may occur, does not necessarily affect students’ confirmation or perceived usefulness.
Confirmation positively influenced students’ satisfaction with utilising virtual classrooms. This result is consistent with some previous studies50,76. The results indicate that once students have a great experience using virtual classrooms, their satisfaction with virtual classrooms increases, especially when the system can provide them with functions and services that improve their learning performances, leading to achieving their learning goals with less effort77. Furthermore, perceived usefulness positively affected the students’ satisfaction with using virtual classrooms. This confirms the findings of previous studies28,76. The results indicate that students perceive virtual classrooms as useful, positively affecting and increasing their satisfaction.
Lastly, students’ perceived usefulness and satisfaction with virtual classrooms positively affected their continuous intention to utilise them. These results are in line with some previous studies24,53. These results indicate that students perceiving virtual classrooms as useful positively affects their continuous intention to utilise them and increases their willingness to continue utilising them. Similarly, when students are satisfied with using virtual classrooms, they usually intend to continue using them in future.
Theoretical implications
This study has several theoretical implications as follows: First, this study has developed a holistic theoretical model by integrating ECM and ISSM to assess the effects of information quality, service quality, and system quality on students’ continuous intention to utilise virtual classrooms through their effects on perceived usefulness, satisfaction, and confirmation. This integrated model for virtual classrooms has not been examined in the Arab context, especially in Saudi Arabia. Thus, this model provides the literature with a theoretically integrated model that enhances understanding of the factors influencing the continuous intention to utilise virtual classrooms. Second, this current study has validated ECM and ISSM and applied them in a novel context, which is especially valuable in a developing country such as Saudi Arabia. Although most of the factors in these models affected the intention to utilise virtual classrooms, some were insignificant. Thus, applying these models in different contexts may produce different results. This contributes to enhancing the understanding of influential factors on the continuous intention to utilise virtual classrooms in different contexts.
Practical implications
This study has several practical implications as well. First, virtual classroom developers must focus on enhancing the system quality of virtual classrooms. According to our results, higher system quality led the students to perceive virtual classrooms as useful and confirmed their positive experiences with virtual classrooms. Therefore, developers should focus on enhancing systems’ reliability, flexibility, intuitiveness, and response times to ensure expectation confirmation among students and enhance their perception of virtual classrooms as useful.
Furthermore, high information quality affected the students’ confirmation experiences of using virtual classrooms. Thus, instructors should provide materials and content that are relevant, complete, understandable, accurate, and timely. Providing students with high information quality in virtual classrooms would affect and enhance their confirmation experiences, leading to the continuous intention to utilise virtual classrooms.
Limitations
This study has a few limitations. It applied a purely quantitative approach utilising a survey. Future studies might conduct a mixed method, which may enhance the understanding of the determinants that affect the continuous intention to utilise virtual classrooms. Furthermore, the study sample comprised students from a single university in Saudi Arabia. Future studies could collect samples from multiple universities or contexts and compare their results with our findings. Additionally, college students from the University of Ha’il comprised our sample. Future studies could consider samples from other categories, such as elementary or higher secondary students in public or private schools. Furthermore, this study paid attention to the factors of the ECM and IS success models. Future studies could extend the integrated model to include other influencing factors, such as instructional design.
Conclusion
This study has integrated ECM and ISSM to assess the effects of information, service, and system quality on the continuous intention to utilise virtual classrooms through their effects on perceived usefulness, confirmation, and satisfaction. Data were gathered from 441 students from the University of Ha’il and analysed via two steps in SEM AMOS. Information quality positively affected the students’ confirmation but not their perceived usefulness. Furthermore, system quality positively affected both perceived usefulness and confirmation. Surprisingly, service quality had a significant negative effect on both perceived usefulness and confirmation. Finally, both perceived usefulness and confirmation positively affected the students’ satisfaction with using virtual classrooms, and their satisfaction positively affected their continuous intention to utilise virtual classrooms. These findings have important implications for the developers of virtual classroom systems as well as the instructors responsible for providing high-quality information. Considering these influencing factors in the proposed integrated model when designing virtual classrooms could enhance the continuous intention to utilise virtual classrooms, hence increasing their utilisation.
Data availability
The data is available from corresponding upon a request.
References
Favale, T., Soro, F., Trevisan, M., Drago, I. & Mellia, M. Campus traffic and e-Learning during COVID-19 pandemic. Comput. Netw. 176, 107290 (2020).
Reuge, N. et al. Education response to COVID 19 pandemic, a special issue proposed by UNICEF: Editorial review. Int. J. Educ. Dev. 87, 102485 (2021).
Arbaugh, J. B. Virtual classroom characteristics and student satisfaction with internet-based MBA courses. J. Manag. Educ. 24, 32–54 (2000).
Van Beek, M. Introduction: What is “virtual learning”. Mackinac Center for Public Policy (2011)
Ali, W. The efficacy of evolving technology in conceptualizing pedagogy and practice in higher education. High. Educ. Stud. 9, 81–95 (2019).
Yaakub, A. Literature review of online teaching amidst the Covid-19. J. Lang. Educ. Policy 5, 101–107 (2020).
Sage, K., Jackson, S., Fox, E. & Mauer, L. The virtual COVID-19 classroom: Surveying outcomes, individual differences, and technology use in college students. Smart Learn. Environ. 8, 1–20 (2021).
Songkram, N., Songkram, N., Chootongchai, S. & Samanakupt, T. Developing students’ learning and innovation skills using the virtual smart classroom. Int. J. Emerg. Technol. Learn. 16, 34–51 (2021).
Abuzant, M., Ghanem, M., Abd-Rabo, A. & Daher, W. Quality of using google classroom to support the learning processes in the automation and programming course. Int. J. Emerg. Technol. Learn. (iJET) 16, 72–87 (2021).
Albashtawi, A. & Al Bataineh, K. The effectiveness of google classroom among EFL students in Jordan: An innovative teaching and learning online platform. Int. J. Emerg. Technol. Learn. (iJET) 15, 78–88 (2020).
Alharthi, M. A. The effectiveness of virtual classrooms as an alternative to traditional classrooms during the Covid-19 pandemic: Problems and solutions. Life Sci. J. 18, 24–32 (2021).
Alshaikh, K. et al. Impact of COVID-19 on the educational process in Saudi Arabia: A technology–organization–environment framework. Sustain. Sci. Pract. Policy 13, 7103 (2021).
Wang, T., Lin, C.-L. & Su, Y.-S. Continuance intention of university students and online learning during the COVID-19 pandemic: A modified expectation confirmation model perspective. Sustain. Sci. Pract. Policy 13, 4586 (2021).
Baber, H. Modelling the acceptance of e-learning during the pandemic of COVID-19-A study of South Korea. Int. J. Manag. Educ. 19, 100503 (2021).
Park, M. J. & Lee, J. K. Investigation of college students’ intention to accept online education services: An application of the UTAUT model in Korea. J. Asian Finance Econ. Bus. 8, 327–336 (2021).
Bhattacherjee, A. Understanding information systems continuance: An expectation-confirmation model. Miss. Q. 25, 351–370 (2001).
Ibrahim, Y. & Hidayat-ur-Rehman, I. COVID-19 crisis and the continuous use of virtual classes. Int. J. Adv. Appl. Sci 8, 117–129 (2021).
Pang, S., Bao, P., Hao, W., Kim, J. & Gu, W. Knowledge sharing platforms: An empirical study of the factors affecting continued use intention. Sustain. Sci. Pract. Policy 12, 2341 (2020).
Huang, X. & Zhi, H. Factors influencing students’ continuance usage intention with virtual classroom during the COVID-19 pandemic: An empirical study. Sustain. Sci. Pract. Policy 15, 4420 (2023).
Wandira, R., Fauzi, A. & Nurahim, F. Analysis of factors influencing behavioral Intention to use cloud-based academic information system using extended technology acceptance model (TAM) and expectation-confirmation model (ECM). J. Inf. Syst. Eng. Bus. Intell. 10, 179–190 (2024).
Oliver, R. L. A cognitive model of the antecedents and consequences of satisfaction decisions. J. Mark. Res. 17, 460–469 (1980).
Lowry, P. B., Romano, N. C., Jenkins, J. L. & Guthrie, R. W. The CMC interactivity model: How interactivity enhances communication quality and process satisfaction in lean-media groups. J. Manag. Inf. Syst. 26, 155–196 (2009).
Ambalov, I. A. A meta-analysis of IT continuance: An evaluation of the expectation-confirmation model. Telemat. Inf. 35, 1561–1571 (2018).
Joo, Y. J., Park, S. & Shin, E. K. Students’ expectation, satisfaction, and continuance intention to use digital textbooks. Comput. Hum. Behav. 69, 83–90 (2017).
Wolverton, C. C., Hirschheim, R., Black, W. C. & Burleson, J. Outsourcing success in the eye of the beholder: Examining the impact of expectation confirmation theory on IT outsourcing. Inf. Manag. 57, 103236 (2020).
Lee, M.-C. Explaining and predicting users’ continuance intention toward e-learning: An extension of the expectation–confirmation model. Comput. Educ. 54, 506–516 (2010).
Cheng, Y.-M. Extending the expectation-confirmation model with quality and flow to explore nurses’ continued blended e-learning intention. Inf. Technol. People 27, 230–258 (2014).
Dai, H. M., Teo, T., Rappa, N. A. & Huang, F. Explaining Chinese university students’ continuance learning intention in the MOOC setting: A modified expectation confirmation model perspective. Comput. Educ. 150, 103850 (2020).
Zhou, J. Exploring the factors affecting learners’ continuance intention of MOOCs for online collaborative learning: An extended ECM perspective. AJET https://doi.org/10.14742/ajet.2914 (2017).
DeLone, W. H. & McLean, E. R. Information systems success: The quest for the dependent variable. Inf. Syst. Res. 3, 60–95 (1992).
Yakubu, N. & Dasuki, S. Assessing eLearning systems success in Nigeria: An application of the DeLone and McLean information systems success model. J. Inf. Technol. Educ. Res. 17, 183–203 (2018).
Efiloğlu Kurt, Ö. Examining an e-learning system through the lens of the information systems success model: Empirical evidence from Italy. Educ. Inf. Technol. 24, 1173–1184 (2019).
Bessadok, A. Analyzing student aspirations factors affecting e-learning system success using a structural equation model. Educ. Inf. Technol. (Dordr) 27, 9205–9230 (2022).
Mohammadi, H. Investigating users’ perspectives on e-learning: An integration of TAM and IS success model. Comput. Hum. Behav. 45, 359–374 (2015).
Isaac, O., Aldholay, A., Abdullah, Z. & Ramayah, T. Online learning usage within Yemeni higher education: The role of compatibility and task-technology fit as mediating variables in the IS success model. Comput. Educ. 136, 113–129 (2019).
Tam, C. & Oliveira, T. Understanding the impact of m-banking on individual performance: DeLone & McLean and TTF perspective. Comput. Hum. Behav. 61, 233–244 (2016).
Ojo, A. I. Validation of the DeLone and McLean information systems success model. Healthc. Inform. Res. 23, 60–66 (2017).
Lin, W.-S. & Wang, C.-H. Antecedences to continued intentions of adopting e-learning system in blended learning instruction: A contingency framework based on models of information system success and task-technology fit. Comput. Educ. 58, 88–99 (2012).
Dağhan, G. & Akkoyunlu, B. Modeling the continuance usage intention of online learning environments. Comput. Hum. Behav. 60, 198–211 (2016).
Petter, S., DeLone, W. & McLean, E. Measuring information systems success: models, dimensions, measures, and interrelationships. Eur. J. Inf. Syst. 17, 236–263 (2008).
Cheng, Y. Effects of quality antecedents on e-learning acceptance. Internet Res. 22, 361–390 (2012).
Pituch, K. A. & Lee, Y.-K. The influence of system characteristics on e-learning use. Comput. Educ. 47, 222–244 (2006).
Roca, J. C., Chiu, C.-M. & Martínez, F. J. Understanding e-learning continuance intention: An extension of the Technology Acceptance Model. Int. J. Hum. Comput. Stud. 64, 683–696 (2006).
Petter, S. & McLean, E. R. A meta-analytic assessment of the DeLone and McLean IS success model: An examination of IS success at the individual level. Inf. Manag. 46, 159–166 (2009).
Chen, C.-Y., Shih, B.-Y. & Yu, S.-H. Disaster prevention and reduction for exploring teachers’ technology acceptance using a virtual reality system and partial least squares techniques. Nat. Hazards 62, 1217–1231 (2012).
Gu, W., Xu, Y. & Sun, Z.-J. Does MOOC quality affect users’ continuance intention? based on an integrated model. Sustain. Sci. Pract. Policy 13, 12536 (2021).
Stone, R. W. & Baker-Eveleth, L. Students’ expectation, confirmation, and continuance intention to use electronic textbooks. Comput. Human Behav. 29, 984–990 (2013).
Limayem, M. & Cheung, C. M. K. Understanding information systems continuance: The case of Internet-based learning technologies. Inf. Manag. 45, 227–232 (2008).
Davis, F. D. Perceived usefulness, perceived ease of use, and user acceptance of information technology. Miss. Q. 13, 319–340 (1989).
Joo, S. & Choi, N. Understanding users’ continuance intention to use online library resources based on an extended expectation-confirmation model. Electron. Lib. 34, 554–571 (2016).
Lee, Y. & Kwon, O. Intimacy, familiarity and continuance intention: An extended expectation–confirmation model in web-based services. Electron. Commer. Res. Appl. 10, 342–357 (2011).
Nascimento, B., Oliveira, T. & Tam, C. Wearable technology: What explains continuance intention in smartwatches?. J. Retail. Consum. Serv. 43, 157–169 (2018).
Mouakket, S. Factors influencing continuance intention to use social network sites: The Facebook case. Comput. Hum. Behav. 53, 102–110 (2015).
Choi, G., Nam, C. & Kim, S. The impacts of technology platform openness on application developers’ intention to continuously use a platform: From an ecosystem perspective. Telecomm. Policy 43, 140–153 (2019).
Ashfaq, M., Yun, J., Yu, S. & Loureiro, S. M. C. I, Chatbot: Modeling the determinants of users’ satisfaction and continuance intention of AI-powered service agents. Telemat. Inf. 54, 101473 (2020).
Ifinedo, P. Investigating the antecedents of continuance intention of course management systems use among estonian undergraduates. Int. J. Inf. Commun. Technol. Educ. (IJICTE) 3, 76–92 (2007).
Ramadhan, A. et al. The effect of usability on the intention to use the e-learning system in a sustainable way: A case study at universitas indonesia. Educ. Inf. Technol. 27, 1489–1522 (2022).
Creswell, J. W. & David Creswell, J. Research Design: Qualitative, Quantitative, and Mixed Methods Approaches (SAGE Publications, 2017).
DeLone, W. H. & McLean, E. R. The DeLone and McLean model of information systems success: A ten-year update. J. Manag. Inf. Syst. 19, 9–30 (2003).
Ojo, A. I. & Popoola, S. O. Some correlates of electronic health information management system success in nigerian teaching hospitals. Biomed. Inform. Insights 7, 1–9 (2015).
Tilahun, B. & Fritz, F. Modeling antecedents of electronic medical record system implementation success in low-resource setting hospitals. BMC Med. Inf. Decis. Mak. 15, 1–9 (2015).
Mouakket, S. Investigating the role of mobile payment quality characteristics in the United Arab Emirates: Implications for emerging economies. Int. J. Bank Mark. 38, 1465–1490 (2020).
Brislin, R. W. Back-translation for cross-cultural research. J. Cross-Cult. Psychol. 1, 185–216 (1970).
Aithal, A. & Aithal, P. S. Development and validation of survey questionnaire & experimental data–a systematical review-based statistical approach. Int. J. Manag. Technol. Soc. Sci. 5(2), 233–251. https://doi.org/10.2139/ssrn.3724105 (2020).
Awang, P. D. Z. SEM Made Simple: A Gentle Approach to Learning Structural Equation Modeling. 53 (2015).
Fan, Y. et al. Applications of structural equation modeling (SEM) in ecological studies: An updated review. Ecol. Processes 5, 1–12 (2016).
Hair (Jr. ), J. & Hair, J. F. Multivariate Data Analysis. (Prentice Hall, 2010).
Marsh, H. W. & Hocevar, D. Application of confirmatory factor analysis to the study of self-concept: First- and higher order factor models and their invariance across groups. Psychol. Bull. 97, 562–582 (1985).
Cohen, J. Statistical Power Analysis for the Behavioral Sciences (Routledge, 2013).
Petter, S. & Fruhling, A. Evaluating the success of an emergency response medical information system. Int. J. Med. Inf. 80, 480–489 (2011).
Choi, W. et al. Information system success model for customer relationship management system in health promotion centers. Healthc. Inform. Res. 19, 110–120 (2013).
Lee, J., Song, H.-D. & Kim, Y. Quality factors that influence the continuance intention to use MOOCs. Eur. J. Psychol. Open 82, 109–119 (2023).
Wang, Y.-S. & Liao, Y.-W. Assessing eGovernment systems success: A validation of the DeLone and McLean model of information systems success. Gov. Inf. Q. 25, 717–733 (2008).
Cho, K. W. et al. Performance evaluation of public hospital information systems by the information system success model. Healthc. Inform. Res. 21, 43–48 (2015).
Surahman, I., Yasa, P. N. S. & Wahyuni, N. M. The effect of service quality on customer loyalty mediated by customer satisfaction in Tourism villages in Badung regency. Jurnal Ekonomi dan Bisnis Jagaditha 7, 46–52 (2020).
Cheng, X. et al. Investigating students’ satisfaction with online collaborative learning during the COVID-19 period: An expectation-confirmation model. Group Decis. Negot. 32, 749–778 (2023).
Chauhan, S., Goyal, S., Bhardwaj, A. K. & Sergi, B. S. Examining continuance intention in business schools with digital classroom methods during COVID-19: A comparative study of India and Italy. Behav. Inf. Technol. 41, 1596–1619 (2022).
Author information
Authors and Affiliations
Contributions
Dr. Sultan Hammad Alshammari wrote the main manuscript, analysing the data using SEM AMOS, and wrote the discussion part. Dr. Radhi Alshammari, wrote up the litreture review, gathering data and revise the manuscript.
Corresponding author
Ethics declarations
Competing interests
The authors declare no competing interests.
Additional information
Publisher's note
Springer Nature remains neutral with regard to jurisdictional claims in published maps and institutional affiliations.
Rights and permissions
Open Access This article is licensed under a Creative Commons Attribution-NonCommercial-NoDerivatives 4.0 International License, which permits any non-commercial use, sharing, distribution and reproduction in any medium or format, as long as you give appropriate credit to the original author(s) and the source, provide a link to the Creative Commons licence, and indicate if you modified the licensed material. You do not have permission under this licence to share adapted material derived from this article or parts of it. The images or other third party material in this article are included in the article’s Creative Commons licence, unless indicated otherwise in a credit line to the material. If material is not included in the article’s Creative Commons licence and your intended use is not permitted by statutory regulation or exceeds the permitted use, you will need to obtain permission directly from the copyright holder. To view a copy of this licence, visit http://creativecommons.org/licenses/by-nc-nd/4.0/.
About this article
Cite this article
Alshammari, S.H., Alshammari, R.A. An integration of expectation confirmation model and information systems success model to explore the factors affecting the continuous intention to utilise virtual classrooms. Sci Rep 14, 18491 (2024). https://doi.org/10.1038/s41598-024-69401-8
Received:
Accepted:
Published:
Version of record:
DOI: https://doi.org/10.1038/s41598-024-69401-8
Keywords
This article is cited by
-
Continuance intention to use mobile learning among college students: integrating quality factors and the expectation confirmation model
Scientific Reports (2026)
-
Modeling older adults’ continuance intention toward mobile health apps: a dual-path SEM–ANN approach
BMC Public Health (2025)
-
An integrated approach using social support theory and technology acceptance model to investigate the sustainable use of digital learning technologies
Scientific Reports (2025)
-
Temporal dynamics of public engagement and sentiment in AI-Enabled mathematics education from YouTube, Twitter and TikTok comments
Education and Information Technologies (2025)
-
Deriving a conceptual framework for tourists’ continuance intention in online hotel booking
Quality & Quantity (2025)






