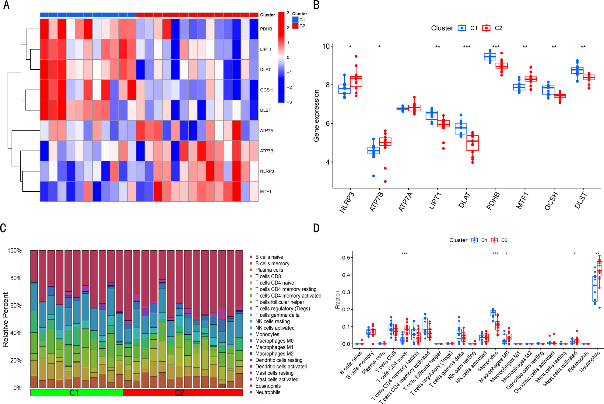
Figure 4

Expression and immune profiling analysis between two molecular clusters. (A) Heatmap of the expression of 9 CRGs between the two molecular clusters. (B) Boxplot of the expression of 9 CRGs between the two molecular clusters. (C) Relative abundance of the two molecular clusters in 22 infiltrating immune cells. (D) Boxplot of immune infiltration between the two molecular clusters.