Figure 3
From: Tetramethylpyrazine ameliorates LPS-induced acute lung injury via the miR-369-3p/DSTN axis

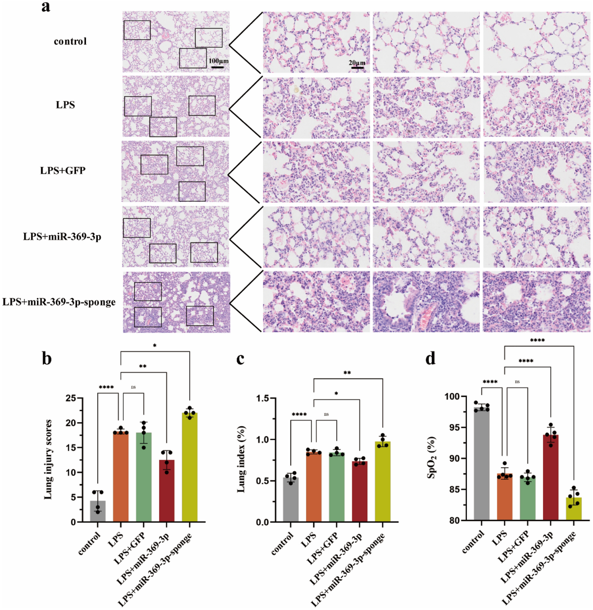
Effects of modulating miR-369-3p on LPS-induced lung function in mice. (a,b) HE staining and lung injury score. (c) The mice peripheral blood oxygen saturation. (d) Lung index. Data are presented as means ± SD (n ≥ 3). One-way ANOVA with post-hoc Tukey’s test: *P < 0.05, **P < 0.01, ****P < 0.0001.