Figure 4
From: Tetramethylpyrazine ameliorates LPS-induced acute lung injury via the miR-369-3p/DSTN axis

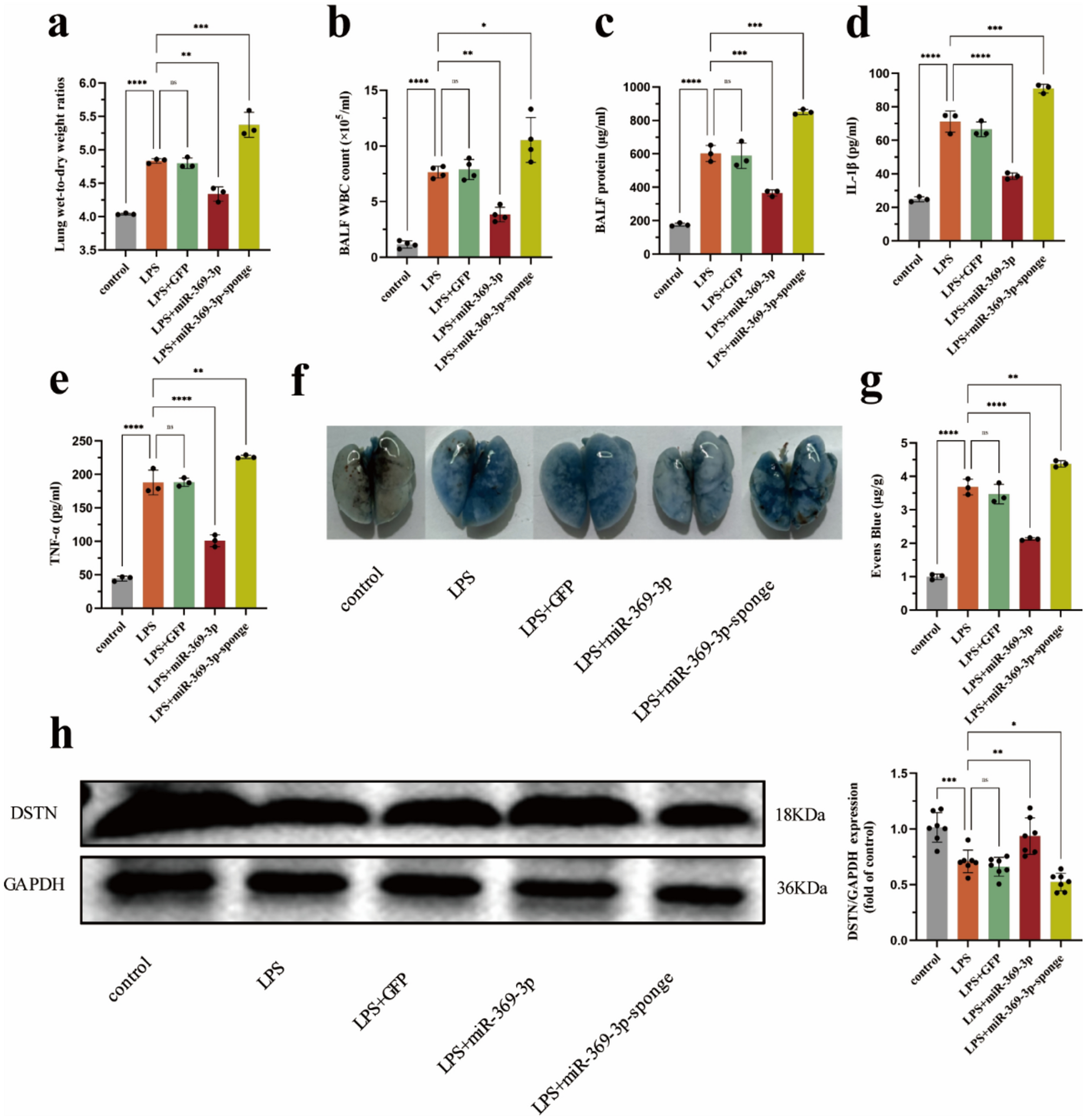
Effect of modulating miR-369-3p on pulmonary vascular permeability in ALI mice. (a) Ratio of lung wet weight to lung dry weight. The expression of total leukocyte counts (b), protein concentration (c) and inflammatory factors IL-1β (d), TNF-α (e), in BALF. (f,g) EB was injected into the tail vein, and the lungs were removed by cardiopulmonary lavage two hours later. (h) western bolt detects the expression of DSTN. Data are presented as means ± SD (n ≥ 3). One-way ANOVA with post-hoc Tukey’s test: *P < 0.05, **P < 0.01, ***P < 0.001, ****P < 0.0001.