Correction to: Scientific Reports https://doi.org/10.1038/s41598-024-60628-z, published online 14 May 2024
The original version of this Article contained errors.
In the Material and methods section, under the subheading ‘Sanger sequencing’, an instance of the unit ‘μg/mL’ was incorrectly stated as “mL μg”.
“Cell lysis was performed at 55 °C for 30 min in lysis buffer (400 mM Tris/HCl, pH 8.0; 150 mM NaCl; 60 mM EDTA; 1% SDS) and 100/mL μg proteinase K.”
now reads:
“Cell lysis was performed at 55 °C for 30 min in lysis buffer (400 mM Tris/HCl, pH 8.0; 150 mM NaCl; 60 mM EDTA; 1% SDS) and 100 μg/mL proteinase K.”
Furthermore, due to repetition of adenine nucleotides at positions 865 to 869 of exon 9 in the RB1 gene, the authors could not specify the exact position of the frameshift insertion. The adenine nucleotide at the most 3’ position should have been assigned as the insertion following the 3' rule of the Human Genome Variation Society (HGVS) nomenclature standard. Additionally, the first amino acid change effected by the frameshift insertion, asparagine to lysine at position 290, was not correctly reported.
As a result, in the Results section, under the subheading ‘Germline mutation’,
“Germline mutation of frameshift insertion was observed in the coding region of RB1 gene at exon 9; NM_000321.3(RB1):c.874dup; p.(Tyr292Leufs*18) in heterozygous form. SIFT prediction indicated that this mutation caused an amino acid change from asparagine to leucine at position 290 on RB protein that induced premature stop codon with nonsense-mediated mRNA decay (NMD) (Fig. 1)29.”
now reads:
“Germline mutation of frameshift insertion was observed in the coding region of RB1 gene at exon 9; NM_000321.3(RB1):c.869dup; p.(Asn290Lysfs*20) in heterozygous form. SIFT prediction indicated that this mutation caused an amino acid change from asparagine to lysine at position 290 on RB protein that induced premature stop codon with nonsense-mediated mRNA decay (NMD) (Fig. 1)29.”
In the Discussion section,
“According to the whole genome sequencing results of the blood sample, we identified a mutation variant of the RB1 gene, c.864_865insA, that has not been reported in the COSMIC database.”
now reads:
“According to the whole genome sequencing results of the blood sample, we identified a mutation variant of the RB1 gene, c.869dup, that has not been reported in the ClinVar database.”
According to “NM_000321.3(RB1):c.869dup”, Figure 1 has been corrected. The original Figure 1 and accompanying legend appear below.
Schematic representation of the germline alteration of RB1 gene. The pocket domains of RB1 protein are highlighted in red (Domain A), blue (Domain B), and yellow (Domain C). Affected amino acids and premature stop codon are depicted in red letters. (https://www.cbioportal.org/mutation_mapper).
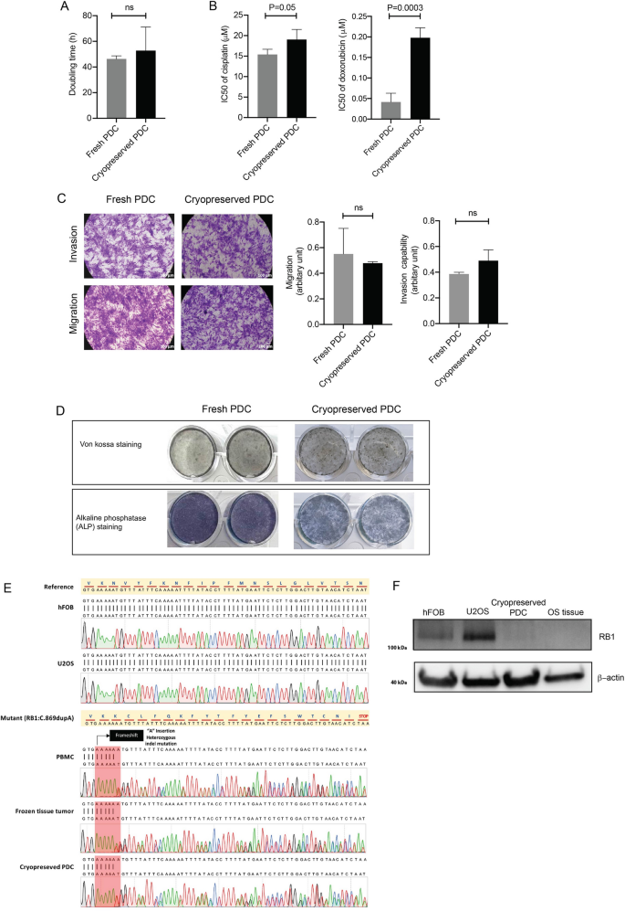
According to “NM_000321.3(RB1):c.869dup”, Figure 3E has been corrected. The original Figure 3 and accompanying legend appear below.
Finally, the Author Contributions section contained errors. It now reads:
“P.T. and A.S. contributed to formal analysis, software, data validation, data curation, methodology, visualization, writing-original draft. S.T., P.N., S.S., W.L., R.K., J.C., and W.Y. contributed to software. P.B., P.Tee., P.Y., V.T., N.S., J.K., and S.M. were involved in experimental investigation of the study. J.S., P.Tee. and A.P. were involved in resources. D.P. contributed to conceptualization, supervision, methodology, resources, writing–review and editing. S.D. contributed to supervision, methodology, formal analysis, software, data validation, data curation, writing–review and editing. P.C. contributed to conceptualization, supervision, methodology, funding acquisition, resources, visualization, writing-original draft, writing–review and editing. All authors have read and approved the final manuscript.”
The original Article has been corrected.
Author information
Authors and Affiliations
Corresponding authors
Rights and permissions
Open Access This article is licensed under a Creative Commons Attribution 4.0 International License, which permits use, sharing, adaptation, distribution and reproduction in any medium or format, as long as you give appropriate credit to the original author(s) and the source, provide a link to the Creative Commons licence, and indicate if changes were made. The images or other third party material in this article are included in the article's Creative Commons licence, unless indicated otherwise in a credit line to the material. If material is not included in the article's Creative Commons licence and your intended use is not permitted by statutory regulation or exceeds the permitted use, you will need to obtain permission directly from the copyright holder. To view a copy of this licence, visit http://creativecommons.org/licenses/by/4.0/.
About this article
Cite this article
Thongkumkoon, P., Sangphukieo, A., Tongjai, S. et al. Author Correction: Establishment, characterization, and genetic profiling of patient-derived osteosarcoma cells from a patient with retinoblastoma. Sci Rep 14, 21092 (2024). https://doi.org/10.1038/s41598-024-70435-1
Published:
Version of record:
DOI: https://doi.org/10.1038/s41598-024-70435-1

