Fig. 4
From: Bovine lactoferrin inhibits Plasmodium berghei growth by binding to heme

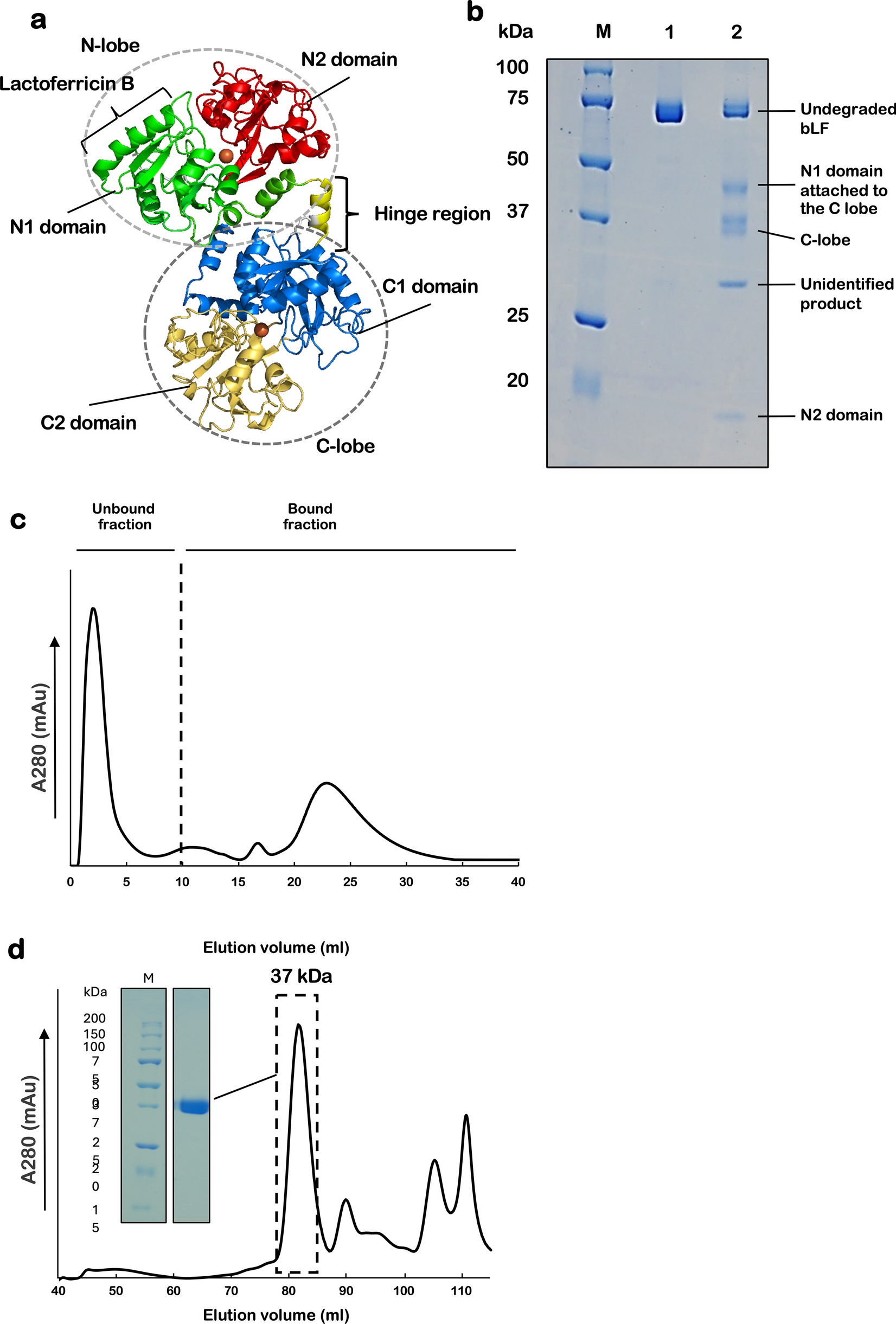
Structural Overview and Purification of bLF C-Lobe. (a) Structural Overview of Lactoferrin: Lobe Configuration (N-lobe, C-lobe) and Constituent Domains (N-lobe including N1 domain (Green) and N2 domain (Red), C-lobe including C1 domain (Blue) and C2 domain (Light yellow)), hinge region (yellow). (b) 12.5% SDS-PAGE/CBB of tryptic degradation products of lactoferrin. M, molecular weight, lane 1: intact bLF, lane 2: trypsin-treated bLF. (c) CM cation-exchange chromatography was used to analyze the tryptic degradation products of lactoferrin. The unbound fraction, which did not adhere to the cation exchange resin and passed through as the unretained fraction, was subsequently subjected to size exclusion gel chromatography (d). The first peak in size exclusion gel chromatography was analyzed by 12.5% SDS-PAGE/CBB analysis, and a 37 kDa band was confirmed.