Fig. 2
From: Pleiotropy in FOXC1-attributable phenotypes involves altered ciliation and cilia-dependent signaling

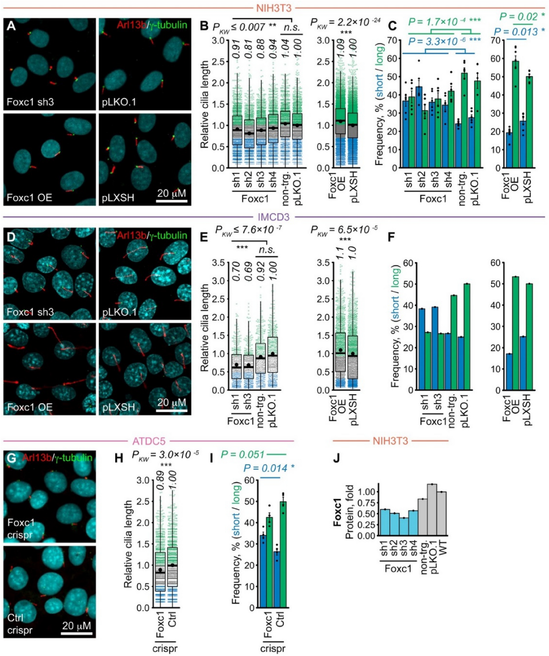
Altered levels of Foxc1 are associated with changes to cilia length in three cell types. (A) Representative images of Arl13b/γ-tubulin ciliary staining in NIH3T3 cells expressing a Foxc1-targeting shRNA, or with Foxc1 overexpression (OE) (non-targeting shRNA control: non-trg.; vector controls: pLKO.1, pLXSH). These reveal shortening of the cilium (red) with shRNA inhibition, and the converse with OE. (B) Quantification of cilia length as fold change relative to vector controls from independent experiments (shRNA: n = 6; OE: n = 7). (C) Prevalence of short (blue bars; length ≤ lower quartile of controls) and long cilia (green bars; length ≥ median of controls); see Supplemental Fig. 1 for details. (D–F) In IMCD3 cells, Foxc1 knock-down and OE respectively reduce and increase cilia length; graphs depict fold change in cilia length and prevalence of short and long cilia (shRNA, OE: n = 1). (G–I) In ATDC5 cells, the decreased cilia length induced by CRISPR mutagenesis of Foxc1 is attributable to an increased proportion of cells with short cilia (n = 4). (J) In NIH3T3 cells, Foxc1 protein levels (relative to WT) are reduced ~ 2 fold (40–61%) by Foxc1-targeting shRNAs (n = 1). [Statistical analyses: boxplots—Dunn’s (post hoc Kruskal–Wallis) test; barplots—nested ANOVA (C shRNA), one-way ANOVA (C Foxc1 OE, I)].