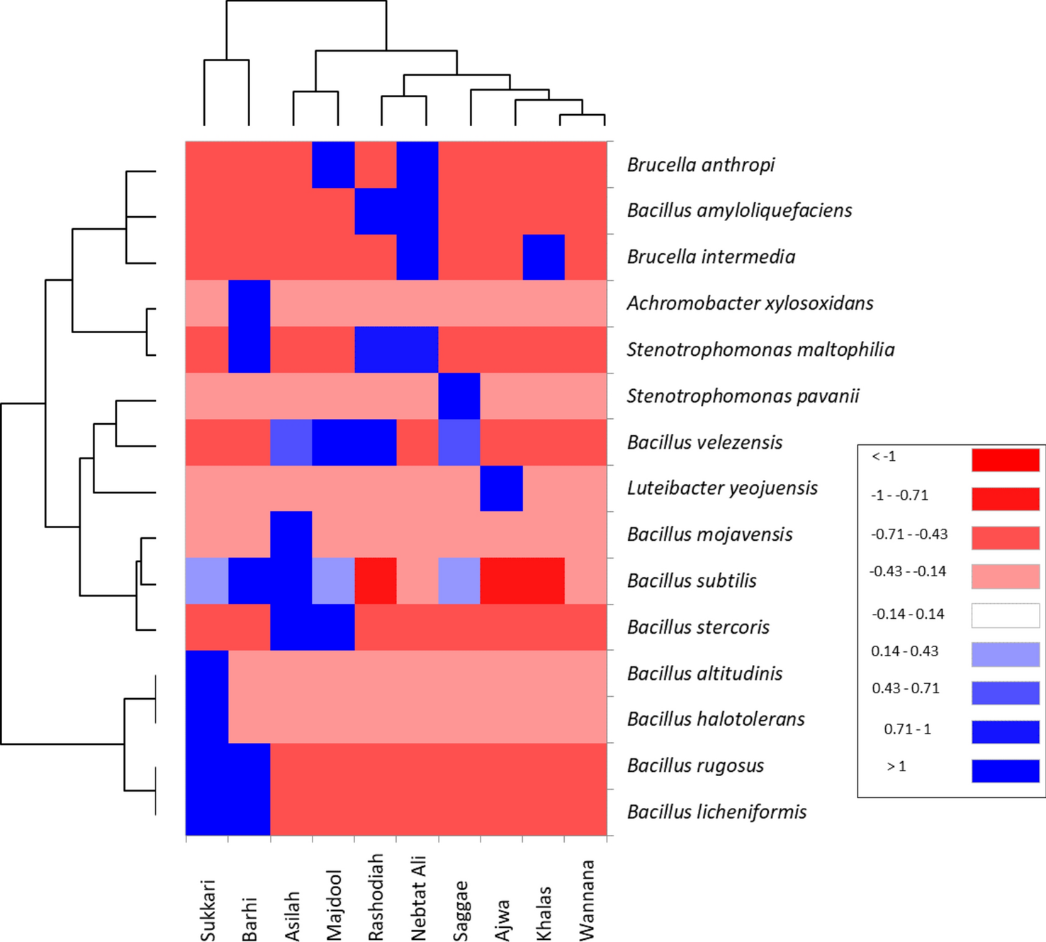
Fig. 6

The dendrogram clustering within the heat map plot illustrates the distribution of the predominant bacterial species identified across various date fruit varieties.

The dendrogram clustering within the heat map plot illustrates the distribution of the predominant bacterial species identified across various date fruit varieties.