Abstract
Due to its nutritional value and health benefits, the date palm (Phoenix dactylifera L.) is an essential dietary food crop throughout Middle Eastern and African countries. Consumers are concerned about the possible microbial contamination of dates, especially since most dates arriving in local markets are unprocessed. The absence of processing increases the possibility of microbial contamination, which raises the probability of microbial contamination. This study aims to analyze and evaluate the variability of fungal and bacterial microbiota identified in the most popular date palm fruits in Saudi Arabia. The study assessed ten date variety fruits from the most popular date palm varieties for consumption in Saudi Arabia and analyzed the microbial count. Morphological and molecular characterization and comparison of nuclear ribosomal DNA internal transcribed spacer (ITS) sequences identified 78 fungi, including 36 distinct species across 15 fungal genera. Alternaria, Fusarium, Curvilaria, Aspergillus, and Penicillium were the most frequent genera among the ten fruit cultivars studied, according to ITS-rDNA sequence analysis. Furthermore, 36 bacterial isolates were obtained from ten date varieties studied, each with a unique colony morphology. These isolates were identified based on sequence alignment and comparison of their 16S rDNA internal spacer regions to those available in public databases. The results showed that the bacterial isolates included 15 species from five bacterial genera. The results suggested that Bacillus, Stenotrophomonas, and Brucella were the prevailing genera among the ten tested fruit varieties. Some bacterial genera, such as Brucella, Achromobacter, and Stenotrophomonas, are well-known potential human pathogens. Chaetomium globosum was also recognized as air pollution causing adverse health effects such as allergies and as the causal agent of human fungal infections among the tested date varieties; the Rashodiah type exhibited the highest fungal contamination, whereas the Sagai variety displayed the lowest fungal contamination. Conversely, the Sukkari, Barhi, and Mejdool varieties were the most contaminated with bacteria among the ten tested varieties, while the Khalas variety showed the least bacterial contamination. To the best of the authors' knowledge, this study provides the initial comprehensive account of the molecular and morphological identification of all fungal and bacterial genera associated with date palm (P. dactylifera) fruits.
Similar content being viewed by others
Introduction
The date palm (Phoenix dactylifera L.) is one of the oldest cultivated fruit crops in the Middle East, Arabian Peninsula, and North Africa1,2. The date palm is known for its evergreen nature and substantial contributions to the economic, social, and agricultural aspects of the places where it grows3. It is also regarded as an emblem of life in desert areas due to its ability to withstand the stresses of high temperatures and harsh arid environments4,5 , which emphasizes the date palm's role in providing food security, particularly for countries of the Gulf Cooperation Council (GCC).
The date palm holds significant importance, particularly in Saudi Arabia, the world leader in the number of date palm trees, with a total production of 1,541,769 metric tons, accounting for about 16.2% of the global date production6,7. Date fruit has served as a traditional dietary staple among the inhabitants of the Arab Peninsula throughout history, maintaining its economic and religious significance in the region to this day7,8. With over 400 cultivars in Saudi Arabia, around 50–60 are commercially utilized, placing the country among the top three date-producing nations globally9. Geographically, date palm plantations are spread across various regions, with Riyadh, Qassim, the Eastern Province, and Medina being the country's primary areas for date cultivation10.
The post-harvest handling and processing significantly impact the quality of date palm fruit. Maintaining high quality and preventing degradation during storage requires appropriate harvest and post-harvest procedures11,12,13. Mold infestation leads to deterioration, while fermentation can result in the formation of unwanted alcoholic flavors. Fungal spoilage is estimated to result in a loss of over 50% of dates14,15,16. The primary genera of fungi responsible for decay and spoilage losses due to their pathogenic nature include Alternaria, Aspergillus, Cladosporium, Fusarium, Rhizopus, and Penicillium17,18 .
Challenges in post-harvest date treatments require assessment of contaminating bacterial and fungal genera19,20,21. Research of microbial communities’ variety and their roles among various hosts has revolutionized our comprehension of microbial ecology and plant pathology22,23,24,25,26,27,28. The utilization of high-throughput sequencing and universal primer sets has simplified the examination of microbial communities in their natural environments, providing insights into microbial interactions and their habitats,29,30. Exploration of plant microbiomes has transformed our understanding of biological disease control pre- and post-harvest, marking a significant paradigm shift in this field.
The microbiomes of fruit surfaces (carposphere) have received less attention than the rhizosphere, roots, leaves, stems, and flowers25,31,32. Fruit crops of significant size, fleshiness, and nutrient density, with varying ripening timings and intensive harvesting and post-harvest processes, provide an ideal setting for growing varied microbial populations. Research into the fruit microbiome offers opportunities to improve our fundamental understanding of plant–microbe interactions33,34. Research has predominantly focused on the biology and host reaction to harmful microorganisms, which are the primary area of interest in crop microbial ecology, particularly in fruit crops, due to their contribution to substantial commodity losses at pre and post-harvest stages25. So far, there has been limited research conducted on the polyphasic and biodiversity analysis of the microbiome associated with the fruit varieties of date palm (P. dactylifera L.).
The present research provides a comprehensive molecular and morphological analysis of the fungal and bacterial microbiota linked to the outer surface of the ten most commonly consumed date fruit varieties in Saudi Arabia.
Materials and methods
Sample collection
Fresh date fruits of ten different varieties were obtained from the Al-Qassim Date Fruit Market in Buraidah city, (Coordinates: 26°20′N 43°58′E) on (October 2023) based on their Tamr stages. The selection of date varieties was based on the most preferred consumed types in Saudi Arabia, which included Sukkari, Barhi, Saggae, Khalas, Wannanah, Ajwa, Rashodiah, Asilah, Majdool, and Nebtat Ali (Supplementary Fig. F1). Samples obtained from enclosed carton box packages contained 5 kg weight. Ten date fruits were randomly selected for each variety to isolate fungi, and another ten fruits were chosen to isolate bacteria.
Culturing, purification, and isolation of dates-borne microbiota
Fungi were cultured and purified using the pour plate method on potato dextrose agar (PDA) plates containing chloramphenicol (100 µg/mL) to prevent bacteria growth. Pieces of 10 date fruits from each variety, approximately 3 cm3 in size, were aseptically cut, and five of these pieces were placed on PDA along with moist filter papers and incubated at 28 ± 2 °C for 6–10 days.
Similarly, bacteria were cultured and isolated via individual homogenization in 300 µL Luria Bertani (LB) medium, followed by growing in NA. The NA plates technique examined and identified the microbial species linked to date fruits35. Morphologically distinct colonies were chosen for purification through repeated streaking on NA plates36.
Phenotypic characterization of the isolates
The isolates underwent morphological characterization, with fungi being identified through morphological features after culturing on PDA media at 28 ± 2 °C for 7 days. The identification process involved assessing macroscopic and microscopic traits, following the methodology outlined by Stevens37, Ellis38 and Moubasher39, which rely on morphological characteristics. Similarly, bacteria have been identified via colony morphological criteria such as size, shape, mobility, arrangement, and elevations on NA plates after 24 h of incubation at 28 °C. Cell morphology was examined using Gram’s staining. Endospore staining of 48-h culture identified fungal spores and fungi. The identification process was confirmed by amplifying and sequencing the internal transcribed spacer ITS1 and ITS2 of ribosomal DNA40. In contrast, the identification of bacteria included sequencing the 16S rRNA gene, following the protocol outlined by White et al.40 and Johnson41.
Molecular characterization of the isolates
Extraction and amplification of fungal and bacterial DNA
Pure fungal cultures from PDA plates were selected and utilized for DNA extraction. The extraction procedure followed the fungal extraction CTAB-phenol–chloroform-isoamyl alcohol method. A 200 mg freeze-drying mycelial was ground using a long pestle and mortar with 500 µL of CTAB extraction buffer (pH 8.0)42. The resulting mixture was transferred to a fresh tube, and 3 µL of proteinase K and 3 µL of RNase were added. After vortexing, the mixture was incubated for 1 h at 37 °C. Subsequently, the tubes were placed in a water bath for 10 min at 65 °C. After the incubation, an equal volume of phenol: chloroform: isoamyl alcohol (25:24:1) was added, and the solution was thoroughly mixed for 5 min before centrifugation at 1344×g. The resulting clear aqueous phase was collected and combined with an equal volume of chloroform: isoamyl alcohol (24:1), followed by centrifugation at 1344×g for 5 min to recover the aqueous phase. Subsequently, an equal volume of ice-cold isopropanol was added, and the solution was stored overnight at −20 °C for DNA precipitation. DNA recovery was accomplished by centrifugation at 1120×g for 5 min, and the precipitated DNA was. The DNA was then rinsed twice with 1 mL of 70% ethanol, and finally, it was resuspended in 200 µL of 1× TE buffer (200-mM Tris–HCl, pH 8.0, 20-mM EDTA, pH 8.0) for subsequent use.
DNA extraction from bacterial cells involved centrifugation at 1120×g for 2 min, washing with 500 µl of TE solution (10 mM Tris–HCL/1 mM EDTA), and recentrifugation at 1120×g for one minute. The supernatant phase, approximately 300 µl, was transferred to a new tube and stored at 4 °C until needed. Purified chromosomal DNA was quantified using NanoDrop 1000 (ThermoFisher Scientific, Waltham, MA, USA) 43.
The composition of fungal and bacterial microbiota was evaluated by sequencing the PCR-amplified domain of (ITS) and 16S rRNA genes, respectively. The molecular identification of fungi isolated from date palm fruits was conducted following the method of44. For the amplification of fungal ITS sequences, the forward primer ITS5F and the reverse primer ITS4R were used40 (Supplementary Table T1). PCR reactions for the ITS regions comprised of 25 μL Tag PCR Master Mix (2× with dye, Thermoscientific Inc.), one μl of each forward and reverse primer (10 μM, Macrogene, Inc., Korea), 22 μl of nuclease-free water, and a one μl of the extracted DNA. PCR amplification started with an initial denaturation step at 98 °C for 5 min, followed by 35 cycles of denaturation at 95 °C for 30 s, annealing at 50 °C for 60 s, extension at 72 °C for 60 s, and a final extension step at 72 °C for 5 min. The process concluded with a final hold at 4 °C.
Amplification of the V4 region of the 16S rRNA gene sequences employed the forward primer 27F45 and the reverse primer 907R46 (Supplementary Table T1). PCR reactions for the 16S rRNA V4 region included 12.5 μl of PCR Master Mix (2× with dye, Thermoscientific Inc.), one μl of 10 μM of each primer (IDT, Coralville, IA), 8.5 μl of nuclease-free water, and one μl of extracted DNA. The PCR amplification process involved initial denaturation at 95 °C for 2 min, followed by 25 cycles of denaturation at 98 °C for 20 s, annealing at 56.5 °C for 20 s, extension at 72 °C for 25 s, and a final extension at 72 °C for 5 min, with a final hold at 4 °C. The PCR amplicons were confirmed by gel electrophoresis (130 V for 30 min) using a 2% agarose gel stained with SYBR Safe (Thermo Fisher Scientific, Waltham, MA) to ensure successful amplification.
DNA sequencing and phylogenetic analysis
The PCR products were purified and sequenced at Macrogen (Gangnam-gu, Seoul, South Korea). The sequencing primers employed were for fungal ambilicones ITS4 and ITS540and the V4 domain of the 16S rRNA gene for bacterial isolates. The sequence files in their raw format underwent manual editing using BioEdit 7.747 to address ambiguous bases or eliminate low-quality stretches from the sequence termini in the raw sequence chromatograms.
The obtained nucleotide sequences for fungal and bacterial microbiota associated with date fruits were cross-referenced with those already stored in the National Centre for Biotechnology Information (NCBI) database (http://www.ncbi.nlm.nih.gov) using the nucleotide basic local alignment search tool (BLASTn) (http://blast.ncbi.nlm.nih.gov/Blast.cgi). This comparison aimed to identify the most closely related sequences. The species identification relied on the highest sequence alignment score. The determined nucleotide sequences were subsequently submitted and deposited in GenBank. Phylogenetic analyses were conducted using Molecular Evolutionary Genetics Analysis version 11 (MEGA11) (https://www.megasoftware.net/), using the maximum parsimony approach outlined by Tamura et al.48. The rRNA and ITS4/ITS5 sequences from diverse fungal species and the 16S rRNA sequences from bacterial species collected in this study were employed individually. Multiple alignments were performed using ClustalW48. The branches' validity in the generated trees was assessed through bootstrap resampling49, which conducted 1000 replications on the datasets to obtain support for the results. The phylogenetic trees were visualized utilizing the Interactive Tree of Life (iTOL) platform50, available at https://itol.embl.de. Additionally, comparisons for dominant isolates and firstly reported fungal species were made using the ITS4/ITS5 sequences of selected species from multiple countries obtained from GenBank (http://www.ncbi.nlm.nih.gov).
The correlation between fungal and bacterial microbiota and the assessed date varieties
Investigating fungal and bacterial diversity on examined date fruits involved several steps: isolating, morphologically identifying, and DNA sequencing microbial communities from 10 commonly consumed date fruit varieties, with ten replicates for each variety. Poor-quality sequences and chimeras were eliminated to ensure data integrity. Statistical analysis was conducted using EXCELSTAT software to evaluate correlation and the percentage of fungal and bacterial species present in each date variety and to create visual representations. Sequencing samples from the ten date varieties allowed us to determine the number of fungal and bacterial taxonomic units at various levels. At the genus level, Principal Component Analysis (PCA) and heat map analysis were employed to assess species richness and diversity and analyze microbial community distribution patterns across the ten tested date samples. Additionally, we explored the diversity and community composition of microorganisms found in date fruit skin, categorizing date fruit samples based on species abundance data and generating corresponding heat maps.
Statistical analysis
ExcelSTATsoftware version 7.5.2 was performed for statistical analysis (Addinsoft, New York, USA) and Microsoft Office Excel 2007 software packages. Heat map clustered analysis (HMCA) identified the similarity of fungal and bacterial microbiota associated with date palms. HMCA analysis employed a double hierarchical dendrogram with a heat map plot, representing individual content values from the data matrix as colors. Moreover, principal component analysis (PCA) was utilized to examine sensory variations in the experiments, as documented by Martorana et al.51.
Results
Cultural and microscopic examinations of fungal isolates
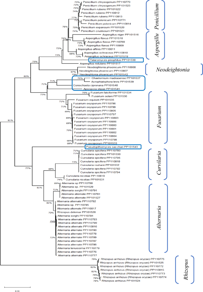
This study, the dates for sampling each cultivar were taken during the Tamer stage, specifically on October 1, 2023, with an average fruit weight of 20 g (Supplementary Fig. F1). PDA was used as the growth medium to characterize morphological characteristics. Distinct 110 fungal isolates were obtained from the 10-date variety of tested fruits, distinguished based on morphological characteristics. Thirty-six fungal species with typical morphologies were obtained from various date varieties (Supplementary Fig. F2). Notably, there was variability in morphological traits among the examined fungal isolates (Supplementary Table T2). Moreover, macroscopic and microscopic examination showed a variety of fungal structures, such as hyphae, spores, and conidial heads, present in the infected date samples. All observed fungal structures were identified as belonging to the fungi species (Supplementary Fig. F2). The study revealed that the 36 distinct species distributed among 15 different fungal genera, including Alternaria, Curvularia, Fusarium Aspergillus, Penicillium, Rhizopus, Chaetomium, Lasiodiplodia, Talaromyces, Acrophialophora, Coniochaeta, Neodeightonia, Trichoderm, Pseudopithomyces and Apiospora (Table 1 and Supplementary Fig. F2), grouped into two (phyla; Ascomycota and Mucoromycota), encompass five (classes), ten (orders) and eleven (families) Supplementary Table T3.
Colony morphology and microscopic examination of bacterial isolates
The bacterial colonies exhibited several characteristics. Of the ten varieties of examined date fruits, 51 bacterial isolates were distinguished based on morphological traits (Supplementary Table T4). In total, 15 distinct bacterial phenotypes were isolated and purified on NA plates (Supplementary Fig. F3). Additionally, from a pool of ten date fruit varieties, Bacillus spp. appeared as a predominant genus (Table 2).
Molecular characterization of fungal and bacterial isolates
Following pairwise comparison, 112 isolates (78 fungi and 34 bacteria) were identified with unique ITS and 16S rRNA sequences, respectively. The sequences of 49 isolates (30%) were redundant and thus were discarded. Isolates with a sequence identity of 98–100% were integrated into the database ITS and rRNA sequence data based on the highest percentage of sequence homology, query coverage, and lowest E value being submitted to the GenBank and having accession number (Supplementary Tables T5 and T6). Approximately 70% of the isolates were fungi, whereas the remaining were bacteria. The 78 fungal isolates were categorized into 4 classes, 10 orders, and 7 families, with an average of 1 genus identified for every 3.4 isolates (Figs. 1, 2a, Table 1 and Supplementary Table T3).
Neighbour-joining phylogenetic trees modified with the Interactive Tree based on ITS (560 nt) gene (A) sequences showing the interspecies phylogenetic relationship between the 78 fungal species. The accession numbers of the reference sequences, retrieved from the GenBank, are presented. (B) The prevalence, represented as a percentage, of various fungal genera, found in the samples of date palm fruit.
A comparison of the morphological similarity of 51 bacterial isolates followed by database analysis of the sequences revealed that the bacterial isolate corresponded to 34 isolates under examination. The isolates comprised 15 distinct species that were categorized into two phyla: Bacillota (9 isolates) and Pseudomonadota (6 isolates), spanning across 4 classes (Bacilli, Gammaproteobacteria, Alphaproteobacteria, Betaproteobacteria), 4 orders (Bacillales, Xanthomonadales, Hyphomicrobiales, Burkholderiales) 5 families (Bacillaceae, Xanthomonadaceae, Brucellaceae, Rhodanobacteraceae, Alcaligenaceae), and 5 genera (Bacillus, Stenotrophomonas, Brucella, Luteibacter, Achromobacter) (Fig. 2b and Table 2).
In the Bacillota phylum (60%), nine distinct species belong to the Bacillaceae family. All belonged to the Bacillus genus, while other isolates were obtained singly or doubly. The remaining phyla, Pseudomonadota (40%), was less prominently represented in date fruits. They notably spanned across three classes (Gammaproteobacteria, Alphaproteobacteria, Betaproteobacteria). Gammaproteobacteria could be categorized under the Xanthomonales order, with four isolates belonging to the Xanthomonadaceae and Rhodanobacteraceae family (Micrococcus and Kocuria genera), three isolates to the Microbacteriaceae family (Stenotrophomonas and Leucobacter genera). In the Hyphomicrobiales order, two isolates belonged to the Brucellaceae family (Brucella anthropi and Brucella intermedia). Alphaproteobacteria class had one order: one isolate to the Rhodanobacteraceae family (Luteibacter yeojuensis), and one isolate to the Alcaligenaceae family (Achromobacter xylosoxidans) within class Betaproteobacteria (Table 2).
Phylogenetic analyses of the predominant fungal and bacterial isolates
A neighbor-joining phylogenetic tree, generated using MEGA 11 software and upon aligning ITS sequences of all fungal isolates, exhibited high identity (98–100%) with sequences in the database (Fig. 2a). The resulting phylogenetic tree comprised ten clades, with eight major clades. In contrast, the other two clades had a single member (Figs. 1 and 2a). This distribution across the dendrogram reflects the isolates' diversity associated with a specific cluster. Alternaria clade emerged as the most extensive in the phylogenetic tree, encompassing 21 distinct isolates across four species: A. alternata, A. sorghi, and A. delemer. It divides into two subclades with minor distinctions (1–2%), but notably, the presence of the Rhizopus delmer (PP101526) within this branch raises questions regarding its genetic proximity to these isolates. Fusarium clade, the second large clade, consists of three subclades, including F. oxysporum, F. solani, F. falciforme, and F. equiseti, while oxysporum was the densest species in this branch. Four fungal species were grouped within one clade, while Pseudopithomyces sacchari and Talaromyces pinophilus were segregated into distinct clades. A Chaetomium madrasense human pathogenic isolate also comprised the single-member clade (Fig. 3A).
Neighbour-joining phylogenetic trees modified with the Interactive Tree based on 16S rRNA (1098 nt) gene (A) sequences showing the interspecies phylogenetic relationship between 36 bacterial species isolated from 10 date fruit varieties. The accession numbers of the reference sequences, retrieved from the GenBank, are presented. (B) The prevalence, represented as a percentage, of various bacterial genera (B) found in the samples of date palm fruit.
The bacterial community's phylogenetic relationships were determined using the acquired sequences shown in a neighbor-joining tree (Figs. 4 and 3B). Within the Bacillota (9 isolates), Pseudomonadota (6 isolates), across four classes (Bacilli, Gammaproteobacteria, Alphaproteobacteria, Betaproteobacteria), four orders (Bacillales, Xanthomonadales, Hyphomicrobiales, Burkholderiales), five families (Bacillaceae, Xanthomonadaceae, Brucellaceae, Rhodanobacteraceae, Alcaligenaceae), and five genera (Bacillus, Stenotrophomonas, Brucella, Luteibacter, Achromobacter). Most isolates were associated with the families Bacillaceae (9 isolates) and Xanthomonadaceae. Specifically, the genera Pseudomonas, Achromobacter, and Brucella were exclusively isolated from NA agar, while Ochrobactrum was solely obtained from LB agar.
Fungal and bacterial richness and diversity among date fruit varieties
Alternaria, Fusarium, and Curvilaria were the dominant genera as phytopathogenic fungi in the ten date fruit samples. In contrast, Aspergillus, Penicillium, and Rhizopus are dominant fungi that caused common molds to peak in abundance in subsequent Sukkari. Majdool samples did not exhibit a dominant genus.
Curvilaria spp. was the most prevalent genus in Khalas (65%), while Aspergillus spp. dominated at the Majdool (62.6%). Penicillium spp. and Alternaria spp. constituted 6% and 5% of date fruit fungal microbiota, respectively, showing consistent presence throughout the study. In this study, Trichoderma asperellum, Talaromyces, pinophilus Apiospora stipae, Lasiodiplodia theobromae, Coniochaeta cipronana, Pseudopithomyces sacchari Chaetomium madrasense, Chaetomium globosum, Acrophialophora levis, Trichoderma asperellum were isolated in minimal quantities. Various fungal genera such as Alternaria, Fusarium, Curvilaria, and Rhizopus were isolated at varying frequencies linked to all date varieties (Fig. 5).
The fungal growth associated with date fruit varieties is Rashediah (13 isolates), Nebtat Ali (10 isolates), and Wanana (10 isolates) exhibited the highest diversity, followed by Sukkari (8 isolates) and Majdool (7 isolates). Khlas Ajwa and Asila showed the most significant similarity compared to Saggae (Fig. 6). Different types of fungi, including Aspergillus, Penicillium, Rhizopus, Alternaria, Curvilaria, and Fusarium, were commonly associated with various date varieties. Among these, A. niger was the most prevalent, followed by Rhizopus sp., Penicillium sp., and Alternaria, Aspergillus niger, a common species in the Aspergillus genus, is frequently encountered as a contaminant in food.
The most prevalent species within the Alternaria were Alternaria alternata Alternasia solani, while from Curvilaria genera was Curvilaria specifera. Alternaria spp. and Curvilaria spp. were found to be the most prevalent fungal species with Rashodia and Nebtat Ali; on the other hand, Aspergillus spp. was found to be most prevalent in the Sukkari, Medjool, and Nebtat Ali varieties, while Penicillium spp. comprise the majority of the fungal microbiota in the Nabta Ali variety.
Examination of date varieties revealed a limited number of fungal species; only 17% of the fungal microbiome (Fig. 2B and Supplementary Table T5) were identified. Some were detrimental pathogens for plants or humans, while others were beneficial.
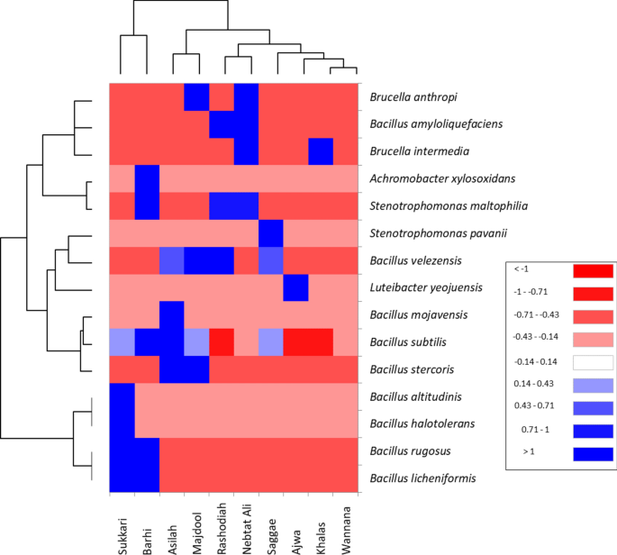
The taxonomic features of bacterial microbiota from samples taken at tree fruit packing facilities revealed the proportionate presence of bacteria (Fig. 4B and Supplementary Table 2). Bacillus (60%) appeared as the most prevalent bacterial genera across the ten date fruit varieties, followed by Stenotrophomonas and Brucella (13% each) and Luteibacter and Achromobacter (7% each).
The PCA analysis (Fig. 5) indicated the presence of distinct and unique bacterial communities in each examined date fruit variety, suggesting a dynamic turnover instead of a stable bacterial community. The dominant bacterial genera observed were Bacillus. This finding aligns with the findings of Al-Balushi et al.52 (2017), implying that these genera constitute over 60% of the mycobiome in other date varieties. The (%) of bacterial microbiota and date varieties were indicated by color intensity, ranging from orange (negative correlation) to blue (positive correlation) autoscaled data utilized Heat map analysis of the volatile levels (Fig. 6).
The cluster heat map analysis summarized the relations between date palm varieties and fungal species (Fig. 7). In the context of fungal species association, the heat map divided the date palm varieties into four groups. The second group consisted of cultivars Asilah and Ajowa. In addition, these cultivars exhibited the lowest association with fungal species. Heat map cluster analysis is a development of general cluster analysis, which generally focuses on only one grouping and cannot explain the nature and basis of the grouping. In contrast, heat map cluster analysis can combine two groupings in one dimension53. The heatmap showed the clustering of the 10 date palm cultivars, based on the predominant bacterial species, into two distinct groups (Fig. 8). The first group comprised two cultivars, Sukkari and Barhi, while the second comprised three sub-groups. The first sub-group includes two cultivars (Asilah and Majdool), and the second consists of two cultivars (Rashodiah and Nebtat Ali). Finally, the third sub-group contained four cultivars, i.e., Saggae, Ajwa, Khalas, and Wannana. Interestingly, date palm cultivars Saggae, Ajwa, Khalas, and Wannana had the lowest association with bacterial species (Fig. 9). Alsuhaymi et al.54 found that Ajwa seeds showed the highest antibacterial activities of the tested date cultivars.
Discussion
To validate the findings of the morphological assessment and classify the isolates at the species level, they underwent 16S rRNA gene sequence analysis. The outcomes of this sequence analysis of 36 bacterial isolates aligned closely with those of the morphological identification and facilitated the identification of strains not identified through microscopic examination. To our understanding, and relying on both morphological and molecular characteristics, this represents the initial report in Saudi Arabia of Chaetomium madrasense, Lasiodiplodia theobromae, Talaromyces pinophilus, Acrophialophora jodhpurensis, Coniochaeta marina, Neodeightonia phoenicum, Trichoderma asperellum, Pseudopithomyces sacchari, and Apiospora stipae on fresh date palm fruit. Microscopic communities of microbes are commonly seen as visible clusters with varied shapes on a solid substrate55.
Different date fruit varieties showed an abundance of human pathogens, such as Brucella anthropic, Brucella intermedia, Luteibacter yeojuensis, and Achromobacter xylosoxidans. Brucella anthropi affects immunocompromised patients under conditions specific to human hosts56,57,58. A. xylosoxidans has been reported as an increasingly prevalent pathogen among cystic fibrosis (CF) patients59. It exhibits intrinsic multiple drug resistance (MDR) 60,61.
Phylogenetic analysis precisely distinguishes bacteria with similar characteristics but different evolutionary histories62,63. In the present investigation, a concatenated sequence (3126 nt) of 16S rRNA delineated 36 isolates into distinct clades corresponding to Bacillus subtilis, Bacillus licheniformis, Bacillus halotolerans, Bacillus altitudinis, Bacillus rugosus, Bacillus stercoris, Bacillus velezensis, Bacillus mojavensis, Bacillus amyloliquefaciens, Stenotrophomonas maltophilia, Stenotrophomonas pavanii, Brucella anthropic, Brucella intermedia, Luteibacter yeojuensis, and Achromobacter xylosoxidans, with robust bootstrap values (100%). Furthermore, 16S rRNA belonged to the same clade as each bacterium isolate. The maximum-likelihood method produced an identical tree topology, demonstrating neighbor-joining robustness.
Microorganisms in date fruits are the leading cause of spoilage during different growth stages, including pre and post-harvest. This research indicated that although consumers highly favor ten varieties of dates in Saudi Arabia, they are contaminated with various fungi and bacteria. Mainly, fungi from the Aspergillus genus were prevalent, notably A. niger, A. flavus, A. fumigatus, A. luchuensis, A. affinis, and A. nidulans. Similar findings were reported by Al-Sheikh64, who identified ten mold species, with A. niger being the most dominant. The predominant Aspergillus species identified in this study was Aspergillus flavus. This finding is consistent with the study by Palou65, who also isolated Aspergillus species from "Medjool" dates. Aspergillus species are xerophilic and thrive in low moisture conditions with high sugar content, characteristic of the Tamer stage.
Regarding the fungal human health community, Chaetomium globosum and Chaetomium madrasense have also been identified as mycotoxin Producer66 and as an airborne contaminant linked to adverse health impacts such as allergies and as a causative agent of fungal infections in humans. Fusarium spp. has been previously reported in large numbers in seeds of various date varieties. Fusarium spp. also causes seed rot and has been found in various varieties and regions of Saudi Arabia's leaf germs.
Similar fungal species and others have been reported under different storage conditions in the Saudi Arabian market. This high mold contamination level may be due to dates being harvested during dry and windy months from July to September, making it easy for airborne fungal spores to contaminate tall palm tree fruits. Alternaria is known to produce both host-specific and nonspecific mycotoxins67,68, making it challenging to speculate on its role or impact on the microbial community in Phoenix dactylifera. Curvularia is a disease for numerous plants in tropical and subtropical regions. Curvularia spicifera is a dominant species identified as a cause of leaf lesions on the date and ornamental palms69.
This suggests that Aspergillus and Penicillium may better adapt to high levels of sugars and potentially other nutrients, leading to their faster proliferation than other fungi35. Alternaria and Curvilaria, genera known to thrive in moist environments, were found to be closely associated with date varieties possessing high moisture content, such as Barhi, Sukkari, and Majdool. Ben Chobba et al.70. also identified these genera as significant fungi found on date palm leaves, suggesting a potential correlation between the fungal populations present on date fruit and those on date palm leaves.
The prevalence of Aspergillus spp. in Sukkari and Medjool varieties implies that these fungi can tolerate the low moisture and sugar levels typically found in date fruits during this phenological stage (Supplementary Figs. 1, and 2 and Supplementary Table 4). Similarly, various fungal strains, including Aspergillus niger, Alternaria alternata, and Penicillium, were isolated from date palm tissue cultures. They are the most commonly found71. Moreover, among 360 dried palm fruits collected from Maiduguri city, Aspergillus niger exhibited the highest occurrence21. Furthermore, among 12 different date fruit varieties in Saudi Arabia, Aspergillus niger emerged as the most prevalent fungus12. Certain strains of A. niger have also been reported to produce potent mycotoxins. Lasiodiplodia species are detrimental fungal pathogens and have been linked to nearly 500 plant hosts, resulting in different levels of crop losses72. Apiospora species are found worldwide, mainly in temperate and tropical areas. They are versatile fungi that flourish in various environments, including soil, plant matter, and insect exoskeletons73. Many Apiospora species associate with plants as endophytes living within plant tissues or saprophytes feeding on decaying organic matter. Some of these species are known to be important plant pathogens74,75,76. Acrophialophora levis (10% Ajwa) is an endophytic fungus that promotes plant growth while exhibiting biocontrol effects against Alternaria alternata77. Talaromyces pinophilus (10% of Sagae) known as mycoparasitism of Botrytis cinerea78, Coniochaeta cipronana (10% Majdool), Pseudopithomyces sacchari (20% Nebtat Ali) on dead leaves, stems of plants and humans (https://fungalgenera.org/genus/pseudopithomyces.html) and Chaetomium globosum exhibited notable antioxidant properties and effectively suppressed the growth of and Cryptococcus neoformans and Candida albicans79, while, Chaetomium madrasense has also been identified as mycotoxin Producer66 .
Similarly, all date fruit varieties examined showed different bacterial loads, with Sukkari, Barhi Asila, and Majdool being the most contaminated. During the examination, Sukkari and Barhi showed most of all five isolated bacterial genera. This finding is supported and aligns with a study by Perveen and Bukhari80, which compared the chemical, mineral, and antibacterial properties of date varieties (Sukkari, Barhi, and Ruthana) grown in Saudi Arabia. The study revealed that Sukkari dates had the highest moisture content (16%), carbohydrates (80.65 mg/g), and phenolic content (1.24 mg GAE/100 g)80. This variance in bacterial loads could refer to moisture and sugar content, dissolved material nature, post-harvest conditions such as storage temperature, ripeness stage, or the variety itself, affecting microbial load and, consequently, date shelf life. Some mold species seem more tolerant to low water activity levels than bacteria, thus appearing more stable in hot and dry market conditions.
These conditions are not conducive to the proliferation of internal bacterial flora, as evidenced by the low bacterial count from all dates, which are not stored at refrigeration temperatures, further promoting microbial proliferation. Dates also contain antimicrobial components like tannin, which inhibits the growth of various fungi and bacteria.
The microbiota linked with fruits can exert positive, negative, or neutral effects on their host. Thus far, microbial ecology research in crops, including fruit crops, has primarily focused on understanding the biology of pathogenic microorganisms and their effects on hosts due to their role in causing substantial losses in commodities before and after harvest. Presently, and based on their infection mechanisms, pathogens are categorized into two groups: necrotrophs and hemibiotrophs81. Necrotrophs are primarily regarded as pathogens that target wounds, infecting through surface injuries and manifesting visual symptoms relatively quickly. Despite the significant size of these losses, the revenue impact of necrotrophic pathogens constitutes only a small fraction of their total economic impact worldwide, highlighting the extensive reach and prevalence of these diseases82. On the contrary, hemibiotrophs infect fruits through natural openings like lenticels or intact peel tissue. They remain dormant, showing no visible signs of infection during the biotrophic phase, which later, under favorable conditions such as ripening or senescence, become active and shift to a necrotrophic phase, where visible signs of infection become apparent. Hemibiotrophs behave similarly to necrotrophs when infecting ripe fruit through injured or damaged tissue. Therefore, the majority of infections of post-harvest pathogens significantly occur through surface injuries.
Future studies should explore the presence of non-pathogenic fungi in date fruits as they could have dual implications. While some fungi found on the outer skin of dates may present safety concerns due to mycotoxin production83, others could serve as beneficial antagonists by competing with harmful fungi or as sources of bioactive substances, such as antibiotics84.
Conclusions
Date fruits are widely considered a choice for fresh consumption worldwide, especially throughout the Middle East and the Arabian Peninsula. However, they are commonly contaminated by fungal and bacterial microbes during the harvest, storage, shipping, and marketing, resulting in deterioration.
This study investigates the isolation, identification, and characterization of the fungal and bacterial microbiota found in most ten favorite varieties of date fruits. It employs morphological and molecular techniques to identify date-borne microbes across ten selected date varieties in Saudi Arabia. Samples were collected from the primary date market in Al-Qassim, offering a comprehensive insight into the fungal and bacterial communities linked to these significant species.
The research entails detailed cultural descriptions of fungal and bacterial colonies and microscopic and molecular analyses of these microbes found in infected date samples. The observations reveal diverse fungal structures like filaments, spores, and cone heads belonging to 36 different fungal genera, encompassing cystic and mycobacterial fungi. Some of these fungi are recognized for producing mycotoxins, posing potential risks to human health. Similarly, bacterial counts varied among the ten date variety samples. Microscopic and phenotypic assessments of isolated bacterial colonies, alongside molecular identification of DNA sequences, unveil 15 distinct bacterial genera comprising five bacterial species, two of which are known for their harmful effects on human health.
Data availability
All the data is available in the manuscript and its supplementary files.
References
Krueger, R., Jameel, M., Al-Khayri, S., Mohan, J. & Dennis, V. Introduction: The date palm legacy. In Date Palm (Al-Khayri, J.M., Jain, S. M., Johnson, D. V., Krueger, R.R. eds.). ePDF: eISB: 978-1-80062-019-3648 (2023).
Zohary, D. & Hopf, M. Domestication of Plants in Old World: The Origin and Spread of Cultivated Plants in West Asia (Oxford University Press, 2000).
Heuzé, V., G. Tran, Delagrade, R. & Bastianelli, D. Date Palm Fruits. Feedipedia, a Program by INRA, CIRAD, AFZ and FAO. Accessed 10 Apr 2019 (2016).
El-Juhany, L. I. Degradation of date palm trees and date production in Arab countries: Causes and potential rehabilitation. Aust. J. Basic Appl. Sci. 4(8), 3998–4010 (2010).
Al-Abid, M. Development of Sustainable Date Palm Production Produced Systems in Gulf Cooperation Council Countries (Project Report-1). International Center for Agricultural Research in the Dry Areas (ICARDA), Aleppo, Syria. Accessed 15 May 2019 (2011).
Al-Redhaiman, K. Date palm cultivation in Saudi Arabia: Current status and future prospects for development. In ASHS Annual Conference (2014).
FAO. World Food and Agriculture—Statistical Yearbook 2021. https://doi.org/10.4060/cb4477en (2021).
Mikki, M. S. Present status and future prospects of dates and dates palm industries in Saudi Arabia. In Proceedings of the 1st International Conference on the Date Palm, Al-Ain, 8–11 Mar, Riyadh, Saudi Arabia. 469–513 (1998).
FAOSTAT. Statistical Databases. http://faostat.fao.org. Accessed 08 Feb 11 (2013).
Baroyi, S. A. et al. Determination of physicochemical, textural, and sensory properties of date-based sports. Energy Gel. 9, 487 (2023).
Abbas M. & Dris, R. Physiology and post-harvest quality of date palm fruit (Phoenix dactylifera L.). In Crop Management and Post-harvest Handling of Horticultural Products. (Dris, R., Niskanen, R., Jain, S.M. eds.). 209–237 (Science Publishers, Inc., 2001).
Al Hazzani, A. A. et al. Post-harvest fruit spoilage bacteria and fungi associated with datepalm (Phoenix dactylifera L) from Saudi Arabia. Afr. J. Microbiol. Res. 8, 1228–1236 (2014).
Sarraf, M. et al. Commercial techniques for preserving date palm (Phoenix dactylifera) fruit quality and safety: A review. Saudi J. Biol. Sci. 28(8), 4408–4420 (2021).
Atia, M. Efficiency of physical treatments and essential oils in controlling fungi associated with some stored date palm fruits. Aust. J. Basic Appl. Sci. 5, 1572–1580 (2011).
Hamad, S. H. Microbial contamination and some chemical and physical properties of date fruits stored at room and refrigerator temperatures. Arab Gulf J. Sci. Res. (2023).
Palou, L., Rosales, R., Taberner, V. & Vilella-Espla, J. Incidence and etiology of post-harvest diseases of fresh fruit of date palm (Phoenix dactylifera L.) in the grove of Elx (Spain). Phytopathol. Mediterr. 55, 391–400 (2017).
Al-Mutarrafi, M., Elsharawy, N. T., Al-Ayafi, A., Almatrafi, A. & Abdelkader, H. Molecular identification of some fungi associated with soft dates (Phoenix dactylifera L.) in Saudi Arabia. Adv. Med. Plant Res. 7, 97–106 (2019).
Quaglia, M. et al. Aspergillus, Penicillium and Cladosporium species associated with dried date fruits collected in the Perugia (Umbria, Central Italy) market. Int. J. Food Microbiol. 322, 3 (2020).
Shenasi, M., Aidoo, K. E. & Candlish, A. G. Microflora of date fruits and production of aflatoxins at various stages of maturation. Int. J. Food Microbiol. 79, 113–119 (2002).
Gherbawy, Y. A., Elhariry, H. M. & Bahobial, A. S. Mycobiota and mycotoxins (aflatoxins and ochratoxin) associated with some Saudi date palm fruits. Foodborne Pathogens Dis. 9, 561–567 (2012).
Colman, S., Spencer, T. H. I., Ghamba, P. E. & Colman, E. Isolation and identification of fungal species from dried date palm (Phoenix dactylifera) fruits sold in Maidugurime tropolis. Afr. J. Biotechnol. 11, 12063–12066 (2012).
Hussain, M. et al. Integratingnanotechnology with plant microbiome for next-generation crop health. Plant Physiol. Biochem. 196, 703–711 (2023).
Jiang, C., Cui, Z., Fan, P. & Du, G. Effects of dog ownership on the gut microbiota of elderly owners. PLoS One 17(12), e0278105 (2022).
Matsumoto, H., Fan, X. & Wang, Y. Bacterial seed endophyte shapes disease resistance in rice. Nat. Plants 7, 60–72 (2021).
Droby, S., Zhimo, Y., Wisniewski, M. & Freilich, S. The pathobiome concept applied to post-harvest pathology and its implication on biocontrol strategies. Post-harvest Biol. Technol. 189, 111–911 (2022).
Abdelfattah, A. et al. Global analysis of the apple fruit microbiome: Are all apples the same?. Environ. Microbiol. 23, 6038–6055 (2021).
Gu, W., et al. New ribotype Clostridioides difficile from ST11 group revealed higher pathogenic ability than RT078. Emerg. Microbes Infect. 10(1), 687–699 (2021).
Cernava, T. & Berg, G. The emergence of disease-preventing bacteria within the plant microbiota. Appl. Microbiol. Int. 24(8), 3259–3263 (2022).
Vogel, M. A., Mason, O. U. & Miller, T. E. Host and environmental determinants of microbialcommunity structure in the marine phyllosphere. PLoS One 15(7), e0235441 (2020).
Berg, G. et al. Plant microbial diversity is suggested as the key to future biocontrol and health trends. FEMS Microbiol. Ecol. 93, fix050 (2017).
Zhang, Q., Geng, Z., Li, D. & Ding, Z. Characterization and discrimination of microbial communityandco-occurrence patterns in fresh and strong flavor style flue-cured tobacco leaves. Microbiol. Open 9(2), e965 (2020).
Droby, S. & Wisniewski, M. The fruit microbiome: A new frontier for post-harvest biocontrol and post-harvest biology. Post-harvest Biol. Technol. 140, 107–112 (2018).
Whitehead, S.R. et al. The apple microbiome: Structure, function, and manipulation for improved plant health. In The Apple Genome. Compendium of Plant Genomes (Korban, S.S. eds.). 7–16 (Springer, 2021).
Meyer, R. S., DuVal, A. E. & Jensen, H. R. Patterns and processes in crop domestication: An historical review and quantitative analysis of 203 global food crops. New Phytol. 196, 29–48 (2012).
Piombo, E. et al. Characterizing the fungal microbiome in date (Phoenix dactylifera) fruit pulp and peel from early development to harvest. Microorganisms 8(5), 641 (2020).
Risiquat, R. O. Microbiological assessment of date fruits purchased from Owode market, in offa, kwara state Nigeria. IOSR J. Environ. Sci. Toxicol. Food Technol. 4, 23–26 (2013).
Stevens, R.B. Mycology Guidebook. (University of Washington Press, 1984)
Ellis, M. B. Microfungi on Land Plants: An Identification Handbook (Croom Helm Ltd., 1985).
Moubasher, A. H. Soil Fungi in Qatar and Other Arab Countries (University of Qatar, 1993).
White, T. J., Bruns, T. D., Lee, S. B. & Taylor, J. W. Amplification and direct sequencing of fungalribosomal RNA genes for phylogenetics. In Book: PCR—Protocols and Applications—A Laboratory Manual. 315322. (Academic Press, 1990).
Johnson, J. S., Spakowicz, D. J. & Hong, B. Y. Evaluation of 16S rRNA gene sequencing for species andstrain level microbiome analysis. Nat. Commun. 10, 5029 (2019).
Li, X. L. & Yao, Y. J. Revision of the taxonomic position of the Phoenix 9 mushroom. Mycotaxon 91, 61–73 (2005).
Hoorzook, K. B. & Barnard, T. G. Culture-independent DNA extraction method for bacterial cells concentrated from water. MethodsX 2(9), 101–653 (2022).
Paul, B. et al. Morphology, taxonomy, and phylogenetic analysis of a new species of Pythium isolated from France. Fungal Divers. 28, 55–63 (2008).
Ludwig, W., Mittenhuber, G. & Friedrich, C. Transfer of Thiosphaera pantotropha to Paracoccus denitrificans. Int. J. Syst. Bacteriol. 43(2), 363–367 (1993).
Muyzer, G., Teske, A. & Wirsen, C. O. Phylogenetic relationships ofThiomicrospira species and theiridentification in deep-sea hydrothermal vent samples by denaturing gradient gel electrophoresis of 16S rDNA fragments. Arch. Microbiol 164, 165–172 (1995).
Hall, T. A. BioEdit: a user-friendly biological sequence alignment editor and analysis program for Windows95/98/NT. Nucleic Acids Sympos. Ser. 41, 95–98 (1999).
Tamura, K., Stecher, G. & Kumar, S. MEGA 11: Molecular evolutionary genetics analysis version 11. Mol. Biol. Evolut. 38(7), 3022–3027 (2021).
Felsenstein, J. Confidence limits on phylogenies: An approach using the bootstrap. Evolution 39, 783–791 (1985).
Letunic, I. & Bork, P. Interactive tree of life (iTOL) v5: An online tool for phylogenetic tree display and annotation. Nucleic Acids Res. 49, 293–296 (2021).
Martorana, A. et al. Cerebrospinal fluidAβ42 levels: When physiological becomes a pathological state. CNS Neurosci. Ther. 21, 921–925 (2015).
Al-Balushi, I. M., Bani-Uraba, M. S., Guizani, N. S., Al-Khusaibi, M. K. & Al-Sadi, A. M. Illumina MiSeq sequencing analysis of fungal diversity in stored dates. BMC Microbiol. 17, 72 (2017).
Sakinah, A. I. et al. Cluster heatmap forscreening the drought-tolerant rice through hydroponic culture. IOP Conf. Ser. Earth Environ. Sci. 807, 042045 (2021).
Alsuhaymi, S., Singh, U. & Al-Younis, I. Untargeted metabolomics analysis of four date palm (Phoenix dactylifera L.) cultivars using MS and NMR. Nat. Prod. Bioprospect. 13, 44 (2023).
Kowalski, C. H. & Cramer, R. A. If looks could kill: Fungal macroscopic morphology and virulence. PLoS Pathog. 18(16(6)), e1008612 (2020).
Holmes, B., Popoff, M., Kiredjian, M. & Kersters, K. Ochrobactrum anthropi gen. nov., sp. nov. from human clinical specimens and previously known as Group Vd. Int. J. Syst. Bacteriol. 38, 40M16 (1988).
Lebuhn, M. et al. Taxonomic characterization of Ochrobactrum sp. isolates from soil samples and wheat roots, and description of Ochrobactrum tritici sp. nov. and Ochrobactrum grignonense sp. nov. Int. J. Syst. Evol. Microbiol. 50(6), 2207–2223 (2000).
Alnor, D., Frimodt-Møller, N., Espersen, F. & Frederiksen, W. Infections with unusual human pathogens include Agrobacterium species and Ochrobactrum anthropi. Clin. Infect. Dis. 18(6), 914–920 (1994).
Amoureux, L. et al. Detection of Achromobacter xylosoxidans in hospital, domestic, and outdoor environmental samples and comparison with human clinical isolates. Appl. Environ. Microbiol. 79, 23 (2013).
Bador, J., Amoureux, L., Blanc, E. & Neuwirth, C. Innate aminoglycoside resistance of Achromobacter xylosoxidans is due to AxyXY-OprZ, an RND-type multidrug efflux pump. Antimicrob. Agents Chemother. 57, 603–605 (2013).
Bador, J. et al. First description of an RND-type multidrug efflux pump in Achromobacter xylosoxidans. AxyABM. Antimicrob. Agents Chemother. 55, 4912–4914 (2011).
Ast, J. C. & Dunlap, P. V. Phylogenetic analysis of the lux operon distinguishes two evolutionarily distinctclades of Photobacterium leiognathi. Arch. Microbiol. 181, 352–361 (2004).
Urbanczyk, H., Ast, J. C. & Dunlap, P. V. Phylogeny, genomics, and symbiosis of Photobacterium. FEMS Microbiol. Rev. 35, 324–342 (2011).
Al-Sheikh, H. Date-palm fruit spoilage and seed-borne fungi of Saudi Arabia. Res. J. Microbiol. 4, 208–213 (2009).
Palou, L., Rosales, R., Taberner, V. & Vilella-Espla, J. Incidence and etiology of postharvest diseases of fresh fruit of date palm (Phoenix dactylifera L.) in the grove of Elx (Spain). Phytopathol. Mediterr. 55, 391–400 (2017).
Fogle, M. R., Douglas, D. R., Jumper, C. A. & Straus, D. C. Growth and mycotoxin production by Chaetomium globosum isfavored in a neutral pH. Int. J. Mol. Sci. 12, 2357–2365 (2008).
Abdallah, Y. et al. Prevalence of toxigenic mycobiota and mycotoxins in date palm fruits and investigation on Bacillus cereus 342-2 as biocontrol agent. Biocontrol Sci. Technol. 32(12), 1372–1388 (2022).
Meena, M. et al. Alternaria toxins: Potential virulence factors and genes related to pathogenesis. Front. Microbiol. 8, 1451 (2017).
Forsberg, L. Foliar diseases of nursery-grown ornamental palms in Queensland. Aust. Plant Pathol. 14(4), 67–71 (1985).
Ben Chobba, I. et al. “Fungal diversity in adult date palm (Phoenix dactylifera L.) revealed by culture-dependentand culture-independent approaches. J. Zhejiang Univ. Sci. 14(12), 1084–99 (2013).
Abass M. H. Microbial contaminants of date palm (Phoenix dactylifera L.) in Iraqitissue culture laboratories. Emir. J. Food Agric. 875–882 (2013).
Pappachan, A., Rahul, K., Iren, L. & Sivaprasad, V. Molecular identification of fungi associated with mulberry root rot disease in Eastern and North Eastern India. J. Crop Weed 16, 180–185 (2022).
Pintos, Á. & Alvarado, P. Phylogenetic delimitation of Apiospora and Arthrinium. Fungal Syst. Evolut. 7(1), 197–221 (2021).
Crous, P. W. & Groenewald, J. Z. A phylogenetic re-evaluation of Arthrinium. IMA Fungus 4(1), 133–154 (2013).
Wang, M, Tan, X. M., Liu, F. & Cai, L. Eight new Arthrinium species from China. MycoKeys 1, 1–24 (2018).
Kwon, S. L. et al. The genus Arthrinium (Ascomycota, Sordariomycetes, Apiosporaceae) from marine habitats from Korea, with eight new species. IMA Fungus 12(1), 1–13 (2021).
Daroodi, Z., Taheri, P. & Tarighi, S. Acrophialophora jodhpurensis: an endophytic plant growth-promoting fungus with biocontrol effect against Alternaria alternata. Front. Plant Sci. Plant-Pathogen Interact. 13 (2022).
Abdel-Rahim, I. R. & Abo-Elyousr, K. A. M. Talaromyces pinophilus strain AUN-1 is a novel mycoparasite of Botrytis cinerea, the pathogen of onion scape and umbel blights. Microbiol. Res. 9, 212–213 (2018).
Plumlee, K. H. Mycotoxins. In Clinical Veterinary Toxicology. (wyd. Mosby, 2004).
Perveen, K. & Bokahri, N. A. Comparative analysis of chemical, mineral and in-vitro antibacterial activity of different varieties of date fruits from Saudi Arabia. Saudi J. Biol. Sci. 27(7), 1886–1891 (2020).
Prusky, D., Alkan, N., Mengiste, T. & Fluhr, R. Quiescent and necrotrophic lifestyle choice during postharvest disease development. Annu. Rev. Phytopathol. 51, 155–176 (2013).
Laluk, K. & Mengiste, T. Necrotroph attacks on plants: Wanton destruction or covert extortion?. Arabidopsis Book 8, e0136 (2010).
Jogee, S. P., Ingle, A. P., Gupta, I. R., Bonde, S. R. & Rai, M. K. Detection and management of mycotoxigenic fungi in nuts and dry fruits. Acta Hortic. 963, 69–77 (2012).
Ting, A. S. Y., Meon, S., Kadir, J., Radu, S. & Singh, G. Endophytic microorganisms as potential growth promoters of banana. BioControl 53, 541–553 (2008).
Acknowledgements
The researchers would like to thank the Deanship of Graduate Studies and Scientific Research at Qassim University, for financial support (QU-APC-2024-9/1).
Author information
Authors and Affiliations
Contributions
Khalid E. Hamed; Extraction and Amplification of Fungal and bacterial DNA, Phylogenetic Analysis, deposition of the isolates to the GenBank and writing the manuscript. Abdullah N. Alsaif, collecting date samples, Culturing, purification and isolation of dates-borne microbiota associated with date palm fruits Saleh S. Elhiwirini and R. Z. Sayyed reviewed and edited the manuscript. All authors have read and approved the final manuscript.
Corresponding authors
Ethics declarations
Competing interests
The authors declare no competing interests.
Statement of plant guidelines
Fresh date fruits of ten different varieties from the Al-Qassim Date Fruit Market was performed according to institutional, national, and international guidelines. Plant studies and all experimental procedures were performed in conformity with applicable institutional, national, and international guidelines. Date fruits were identified by Khalid E. Hamed, Department of Plant Protection, Qassim University, Buraidah, Qassim, Saudi Arabia.
Additional information
Publisher's note
Springer Nature remains neutral with regard to jurisdictional claims in published maps and institutional affiliations.
Supplementary Information
Rights and permissions
Open Access This article is licensed under a Creative Commons Attribution-NonCommercial-NoDerivatives 4.0 International License, which permits any non-commercial use, sharing, distribution and reproduction in any medium or format, as long as you give appropriate credit to the original author(s) and the source, provide a link to the Creative Commons licence, and indicate if you modified the licensed material. You do not have permission under this licence to share adapted material derived from this article or parts of it. The images or other third party material in this article are included in the article’s Creative Commons licence, unless indicated otherwise in a credit line to the material. If material is not included in the article’s Creative Commons licence and your intended use is not permitted by statutory regulation or exceeds the permitted use, you will need to obtain permission directly from the copyright holder. To view a copy of this licence, visit http://creativecommons.org/licenses/by-nc-nd/4.0/.
About this article
Cite this article
Hamed, K.E., Alsaif, A.N., Alhewairini, S.S. et al. Comprehensive analysis of microbiome biodiversity in popular date palm (Phoenix dactylifera L.) fruit varieties. Sci Rep 14, 20658 (2024). https://doi.org/10.1038/s41598-024-71249-x
Received:
Accepted:
Published:
Version of record:
DOI: https://doi.org/10.1038/s41598-024-71249-x











